Mammary Fibrosis Tendency and Mitochondrial Adaptability in Dairy Cows with Mastitis
Abstract
1. Introduction
2. Materials and Methods
2.1. Animals
2.2. Collection of Samples
2.3. Determination of TGF-β1 in Milk
2.4. H&E Staining
2.5. Masson Staining
2.6. Isolation and Culture of bMECs
2.7. Determination of Myeloperoxidase (MPO)
2.8. qRT PCR Assay
2.9. Western Blotting
2.10. Immunofluorescence Measurement
2.11. MitoTracker Staining
2.12. Mitochondrial Membrane Potential JC-1 Detection
2.13. Detection of ROS Content in Mammary Gland
2.14. Detection of ROS Content in bMECs
2.15. Data and Statistical Analysis
3. Results
3.1. Mammary Histology and Changes of TGF-β1 Content
3.2. Levels of Proinflammatory Mediators in Mammary Tissue of Healthy Dairy Cows and Mastitis Dairy Cows
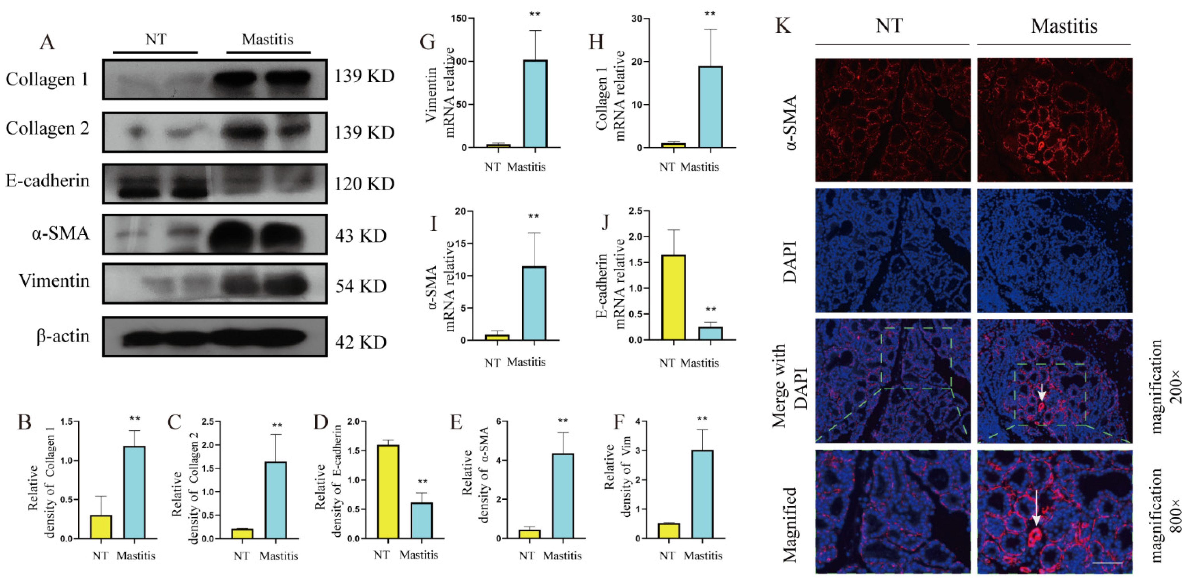
3.3. Changes of Fibrotic Phenotype in Mammary Glands of Mastitis Cows
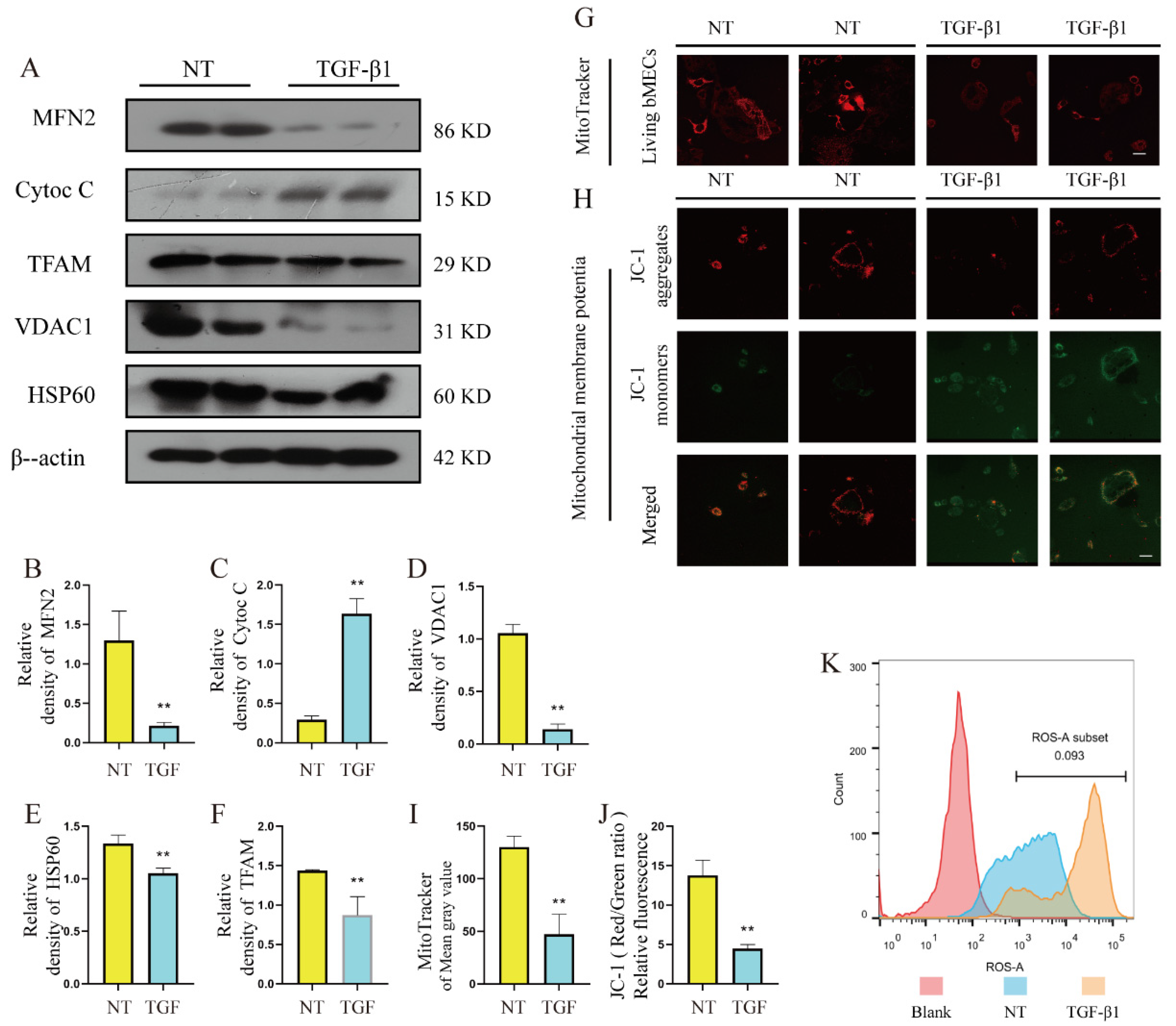
3.4. Mitochondrial Damage in Fibrotic Mammary Tissue
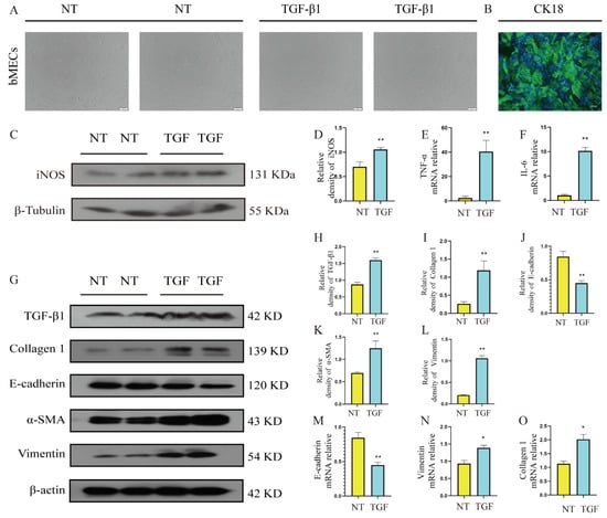
3.5. Changes of Inflammatory and Fibrotic Phenotypes in TGF-β1-Induced bMECs
3.6. Changes of Mitochondrial Damage in TGF-β1-Induced bMECs
3.7. Effects of Inhibition of ROS Accumulation on TGF-β1-Induced Fibrotic Phenotype of bMECs
4. Discussion
Author Contributions
Funding
Institutional Review Board Statement
Informed Consent Statement
Data Availability Statement
Acknowledgments
Conflicts of Interest
References
- Chen, Q.; Yang, W.; Wang, X.; Li, X.; Qi, S.; Zhang, Y.; Gao, M.Q. TGF-beta1 Induces EMT in Bovine Mammary Epithelial Cells Through the TGFbeta1/Smad Signaling Pathway. Cell. Physiol. Biochem. 2017, 43, 82–93. [Google Scholar] [CrossRef]
- He, G.; Ma, M.; Yang, W.; Wang, H.; Zhang, Y.; Gao, M.Q. SDF-1 in Mammary Fibroblasts of Bovine with Mastitis Induces EMT and Inflammatory Response of Epithelial Cells. Int. J. Biol. Sci. 2017, 13, 604–614. [Google Scholar] [CrossRef]
- Miao, Z.; Ding, Y.; Bi, Y.; Chen, M.; Cao, X.; Wang, F. Staphylococcus aureus on the effect of expression of MMPs/TIMPs and uPA system in bovine mammary fibroblasts. J. Microbiol. Immunol. Infect. 2021, 54, 411–419. [Google Scholar] [CrossRef]
- Wynn, T.A.; Ramalingam, T.R. Mechanisms of fibrosis: Therapeutic translation for fibrotic disease. Nat. Med. 2012, 18, 1028–1040. [Google Scholar] [CrossRef]
- Lamouille, S.; Xu, J.; Derynck, R. Molecular mechanisms of epithelial-mesenchymal transition. Nat. Rev. Mol. Cell Biol. 2014, 15, 178–196. [Google Scholar] [CrossRef] [PubMed]
- Stone, R.C.; Pastar, I.; Ojeh, N.; Chen, V.; Liu, S.; Garzon, K.I.; Tomic-Canic, M. Epithelial-mesenchymal transition in tissue repair and fibrosis. Cell Tissue Res. 2016, 365, 495–506. [Google Scholar] [CrossRef] [PubMed]
- Thiery, J.P. Epithelial-mesenchymal transitions in tumour progression. Nat. Rev. Cancer 2002, 2, 442–454. [Google Scholar] [CrossRef] [PubMed]
- An, P.; Wei, L.L.; Zhao, S.; Sverdlov, D.Y.; Vaid, K.A.; Miyamoto, M.; Kuramitsu, K.; Lai, M.; Popov, Y.V. Hepatocyte mitochondria-derived danger signals directly activate hepatic stellate cells and drive progression of liver fibrosis. Nat. Commun. 2020, 11, 2362. [Google Scholar] [CrossRef] [PubMed]
- Youle, R.J.; van der Bliek, A.M. Mitochondrial fission, fusion, and stress. Science 2012, 337, 1062–1065. [Google Scholar] [CrossRef]
- Spinelli, J.B.; Haigis, M.C. The multifaceted contributions of mitochondria to cellular metabolism. Nat. Cell Biol. 2018, 20, 745–754. [Google Scholar] [CrossRef]
- Cheng, J.; Zhang, J.; Yang, J.; Yi, B.; Liu, G.; Zhou, M.; Kastelic, J.P.; Han, B.; Gao, J. Klebsiella pneumoniae infection causes mitochondrial damage and dysfunction in bovine mammary epithelial cells. Vet. Res. 2021, 52, 17. [Google Scholar] [CrossRef] [PubMed]
- Chen, W.; Liu, Y.; Zhang, L.; Gu, X.; Liu, G.; Shahid, M.; Gao, J.; Ali, T.; Han, B. Nocardia cyriacigeogica from Bovine Mastitis Induced In vitro Apoptosis of Bovine Mammary Epithelial Cells via Activation of Mitochondrial-Caspase Pathway. Front. Cell. Infect. Microbiol. 2017, 7, 194. [Google Scholar] [CrossRef] [PubMed]
- Chung, K.W.; Dhillon, P.; Huang, S.; Sheng, X.; Shrestha, R.; Qiu, C.; Kaufman, B.A.; Park, J.; Pei, L.; Baur, J.; et al. Mitochondrial Damage and Activation of the STING Pathway Lead to Renal Inflammation and Fibrosis. Cell Metab. 2019, 30, 784–799.e5. [Google Scholar] [CrossRef] [PubMed]
- Kim, S.J.; Cheresh, P.; Jablonski, R.P.; Morales-Nebreda, L.; Cheng, Y.; Hogan, E.; Yeldandi, A.; Chi, M.; Piseaux, R.; Ridge, K.; et al. Mitochondrial catalase overexpressed transgenic mice are protected against lung fibrosis in part via preventing alveolar epithelial cell mitochondrial DNA damage. Free Radic. Biol. Med. 2016, 101, 482–490. [Google Scholar] [CrossRef]
- Li, X.; Zhang, W.; Cao, Q.; Wang, Z.; Zhao, M.; Xu, L.; Zhuang, Q. Mitochondrial dysfunction in fibrotic diseases. Cell Death Discov. 2020, 6, 80. [Google Scholar] [CrossRef]
- Park, S.A.; Kim, M.J.; Park, S.Y.; Kim, J.S.; Lee, S.J.; Woo, H.A.; Kim, D.K.; Nam, J.S.; Sheen, Y.Y. EW-7197 inhibits hepatic, renal, and pulmonary fibrosis by blocking TGF-beta/Smad and ROS signaling. Cell Mol. Life Sci. 2015, 72, 2023–2039. [Google Scholar] [CrossRef]
- Qiu, Y.N.; Wang, G.H.; Zhou, F.; Hao, J.J.; Tian, L.; Guan, L.F.; Geng, X.K.; Ding, Y.C.; Wu, H.W.; Zhang, K.Z. PM2.5 induces liver fibrosis via triggering ROS-mediated mitophagy. Ecotoxicol. Environ. Saf. 2019, 167, 178–187. [Google Scholar] [CrossRef]
- Sun, J.; Liu, J.; Huang, B.; Kan, X.; Chen, G.; Wang, W.; Fu, S. Kisspeptin-10 Induces beta-Casein Synthesis via GPR54 and Its Downstream Signaling Pathways in Bovine Mammary Epithelial Cells. Int. J. Mol. Sci. 2017, 18, 2621. [Google Scholar] [CrossRef]
- Chen, Z.; Chu, S.; Wang, X.; Fan, Y.; Zhan, T.; Arbab, A.A.I.; Li, M.; Zhang, H.; Mao, Y.; Loor, J.J.; et al. MicroRNA-106b Regulates Milk Fat Metabolism via ATP Binding Cassette Subfamily A Member 1 (ABCA1) in Bovine Mammary Epithelial Cells. J. Agric. Food Chem. 2019, 67, 3981–3990. [Google Scholar] [CrossRef]
- Chen, Z.; Lu, Q.; Liang, Y.; Cui, X.; Wang, X.; Mao, Y.; Yang, Z. Circ11103 Interacts with miR-128/PPARGC1A to Regulate Milk Fat Metabolism in Dairy Cows. J. Agric. Food Chem. 2021, 69, 4490–4500. [Google Scholar] [CrossRef]
- Kan, X.; Liu, B.; Guo, W.; Wei, L.; Lin, Y.; Guo, Y.; Gong, Q.; Li, Y.; Xu, D.; Cao, Y.; et al. Myricetin relieves LPS-induced mastitis by inhibiting inflammatory response and repairing the blood-milk barrier. J. Cell. Physiol. 2019, 234, 16252–16262. [Google Scholar] [CrossRef] [PubMed]
- Chen, Z.; Chu, S.; Wang, X.; Sun, Y.; Xu, T.; Mao, Y.; Loor, J.J.; Yang, Z. MiR-16a Regulates Milk Fat Metabolism by Targeting Large Tumor Suppressor Kinase 1 (LATS1) in Bovine Mammary Epithelial Cells. J. Agric. Food Chem. 2019, 67, 11167–11178. [Google Scholar] [CrossRef]
- Cao, Y.; Hu, G.; Zhang, Q.; Ma, L.; Wang, J.; Li, W.; Ge, Y.; Cheng, J.; Yang, Z.; Fu, S.; et al. Kisspeptin-10 Maintains the Activation of the mTOR Signaling Pathway by Inhibiting SIRT6 to Promote the Synthesis of Milk in Bovine Mammary Epithelial Cells. J. Agric. Food Chem. 2021, 69, 4093–4100. [Google Scholar] [CrossRef] [PubMed]
- Zhang, M.; Chen, D.; Zhen, Z.; Ao, J.; Yuan, X.; Gao, X. Annexin A2 positively regulates milk synthesis and proliferation of bovine mammary epithelial cells through the mTOR signaling pathway. J. Cell. Physiol. 2018, 233, 2464–2475. [Google Scholar] [CrossRef]
- Mack, M. Inflammation and fibrosis. Matrix Biol. 2018, 68, 106–121. [Google Scholar] [CrossRef] [PubMed]
- Corso, G.; Figueiredo, J.; De Angelis, S.P.; Corso, F.; Girardi, A.; Pereira, J.; Seruca, R.; Bonanni, B.; Carneiro, P.; Pravettoni, G.; et al. E-cadherin deregulation in breast cancer. J. Cell. Mol. Med. 2020, 24, 5930–5936. [Google Scholar] [CrossRef] [PubMed]
- Meng, X.M.; Nikolic-Paterson, D.J.; Lan, H.Y. TGF-beta: The master regulator of fibrosis. Nat. Rev. Nephrol. 2016, 12, 325–338. [Google Scholar] [CrossRef]
- Lodyga, M.; Hinz, B. TGF-beta1—A truly transforming growth factor in fibrosis and immunity. Semin. Cell Dev. Biol. 2020, 101, 123–139. [Google Scholar] [CrossRef]
- Lee, E.H.; Park, K.I.; Kim, K.Y.; Lee, J.H.; Jang, E.J.; Ku, S.K.; Kim, S.C.; Suk, H.Y.; Park, J.Y.; Baek, S.Y.; et al. Liquiritigenin inhibits hepatic fibrogenesis and TGF-beta1/Smad with Hippo/YAP signal. Phytomedicine 2019, 62, 152780. [Google Scholar] [CrossRef]
- Wu, N.N.; Zhang, Y.; Ren, J. Mitophagy, Mitochondrial Dynamics, and Homeostasis in Cardiovascular Aging. Oxid. Med. Cell. Longev. 2019, 2019, 9825061. [Google Scholar] [CrossRef]
- Bhatia, D.; Chung, K.P.; Nakahira, K.; Patino, E.; Rice, M.C.; Torres, L.K.; Muthukumar, T.; Choi, A.M.; Akchurin, O.M.; Choi, M.E. Mitophagy-dependent macrophage reprogramming protects against kidney fibrosis. JCI Insight 2019, 4, e132826. [Google Scholar] [CrossRef]
- Chung, K.P.; Hsu, C.L.; Fan, L.C.; Huang, Z.; Bhatia, D.; Chen, Y.J.; Hisata, S.; Cho, S.J.; Nakahira, K.; Imamura, M.; et al. Mitofusins regulate lipid metabolism to mediate the development of lung fibrosis. Nat. Commun. 2019, 10, 3390. [Google Scholar] [CrossRef]
- Liu, Y.M.; Cong, S.; Cheng, Z.; Hu, Y.X.; Lei, Y.; Zhu, L.L.; Zhao, X.K.; Mu, M.; Zhang, B.F.; Fan, L.D.; et al. Platycodin D alleviates liver fibrosis and activation of hepatic stellate cells by regulating JNK/c-JUN signal pathway. Eur. J. Pharmacol. 2020, 876, 172946. [Google Scholar] [CrossRef]
- Zhang, D.; Li, Y.; Heims-Waldron, D.; Bezzerides, V.; Guatimosim, S.; Guo, Y.; Gu, F.; Zhou, P.; Lin, Z.; Ma, Q.; et al. Mitochondrial Cardiomyopathy Caused by Elevated Reactive Oxygen Species and Impaired Cardiomyocyte Proliferation. Circ. Res. 2018, 122, 74–87. [Google Scholar] [CrossRef] [PubMed]
- Zhou, X.; Trinh-Minh, T.; Tran-Manh, C.; Giessl, A.; Bergmann, C.; Gyorfi, A.H.; Schett, G.; Distler, J.H.W. Impaired TFAM expression promotes mitochondrial damage to drive fibroblast activation and fibrosis in systemic sclerosis. Arthritis Rheumatol. 2021, 74, 871–881. [Google Scholar] [CrossRef] [PubMed]
- Du, X.; Shen, T.; Wang, H.; Qin, X.; Xing, D.; Ye, Q.; Shi, Z.; Fang, Z.; Zhu, Y.; Yang, Y.; et al. Adaptations of hepatic lipid metabolism and mitochondria in dairy cows with mild fatty liver. J. Dairy Sci. 2018, 101, 9544–9558. [Google Scholar] [CrossRef]
- Zorov, D.B.; Juhaszova, M.; Sollott, S.J. Mitochondrial reactive oxygen species (ROS) and ROS-induced ROS release. Physiol. Rev. 2014, 94, 909–950. [Google Scholar] [CrossRef]
- Islam, M.A.; Al Mamun, M.A.; Faruk, M.; Ul Islam, M.T.; Rahman, M.M.; Alam, M.N.; Rahman, A.; Reza, H.M.; Alam, M.A. Astaxanthin Ameliorates Hepatic Damage and Oxidative Stress in Carbon Tetrachloride-administered Rats. Pharmacogn. Res. 2017, 9 (Suppl. 1), S84–S91. [Google Scholar] [CrossRef] [PubMed]
- Gandhi, C.R. Oxidative Stress and Hepatic Stellate Cells: A Paradoxical Relationship. Trends Cell Mol. Biol. 2012, 7, 1–10. [Google Scholar] [PubMed]








| Item | Measurement |
|---|---|
| Ingredient (%) | |
| Corn silage | 40.00 |
| Corn | 35.00 |
| Wheat bran | 8.00 |
| Soybean meal | 5.00 |
| Sunflower | 8.00 |
| NaCl | 1.00 |
| Premix | 1.80 |
| NaHCO3 | 1.20 |
| Total | 100.00 |
| Nutrient composition (% of DM) | |
| NE L (MJ/kg) | 6.70 |
| CP | 15.20 |
| NDF | 33.45 |
| ADF | 17.20 |
| NFC | 40.40 |
| Ca | 0.70 |
| P | 0.50 |
| Mastitis Grade (1–3) | Grading Standards | |
|---|---|---|
| Milk Block Content in Milk | Symptom | |
| Grade 1 mastitis | Milk contains a small number of lumps | No obvious symptoms such as redness, swelling, heat, and pain in the mammary area |
| Grade 2 mastitis | Milk contains more lumps | Obvious separation of water and milk, slight redness, swelling, heat, and pain in the mammary area |
| Grade 3 mastitis | Milk contains a lot of lumps | The cows showed symptoms of general discomfort, increased body temperature, watery milk, and severe redness, swelling, heat, and pain in the milk area |
| ID | Type of Infection | Mastitis Grade | Somatic Cell Count | Parity of Calves |
|---|---|---|---|---|
| 160298 | No natural and human-made infection | No mastitis | 2–200,000/mL | 2 |
| 160557 | No natural and human-made infection | No mastitis | 2–200,000/mL | 3 |
| 160072 | No natural and human-made infection | No mastitis | 2–200,000/mL | 2 |
| 160125 | No natural and human-made infection | No mastitis | 2–200,000/mL | 3 |
| 160097 | No natural and human-made infection | No mastitis | 2–200,000/mL | 2 |
| 160557 | No natural and human-made infection | No mastitis | 2–200,000/mL | 2 |
| 172507 | No natural and human-made infection | No mastitis | 2–200,000/mL | 3 |
| 175871 | No natural and human-made infection | No mastitis | 2–200,000/mL | 3 |
| 170210 | No natural and human-made infection | No mastitis | 2–200,000/mL | 2 |
| 170956 | No natural and human-made infection | No mastitis | 2–200,000/mL | 2 |
| ID | Type of Infection | Mastitis Grade (1–3) | Somatic Cell Count | Parity of Calves |
|---|---|---|---|---|
| 160033 | Natural infection mainly caused by Escherichia coli | Grade 2 mastitis | >200,000/mL | 3 |
| 160491 | Natural infection mainly caused by Escherichia coli | Grade 2 mastitis | >200,000/mL | 3 |
| 166047 | Natural infection mainly caused by Escherichia coli | Grade 2 mastitis | >200,000/mL | 2 |
| 166077 | Natural infection mainly caused by Escherichia coli | Grade 2 mastitis | >200,000/mL | 3 |
| 170363 | Natural infection mainly caused by Escherichia coli | Grade 2 mastitis | >200,000/mL | 2 |
| 170440 | Natural infection mainly caused by Escherichia coli | Grade 2 mastitis | >200,000/mL | 2 |
| 170447 | Natural infection mainly caused by Escherichia coli | Grade 2 mastitis | >200,000/mL | 3 |
| 180310 | Natural infection mainly caused by Escherichia coli | Grade 2 mastitis | >200,000/mL | 2 |
| 180526 | Natural infection mainly caused by Escherichia coli | Grade 2 mastitis | >200,000/mL | 3 |
| 180843 | Natural infection mainly caused by Escherichia coli | Grade 2 mastitis | >200,000/mL | 3 |
| Item | Primer (5′-3′) | Product Length (bp) |
|---|---|---|
| a-SMA (Forward) | GAAGCCCAGCCGAGAACTTT | 194 |
| a-SMA (Reverse) | TCCCACCATCACTCCCTGAT | |
| Collagen 1 (Forward) | ACTGAAACCCCCGAAAAGCC | 220 |
| Collagen 1 (Reverse) | GTGGGTCTTCAAGCAAGTGG | |
| COI (Forward) | TATGGACTGGAACGGGAGAG | 162 |
| COI (Reverse) | GCTTCTTTGGACACTTGAGCA | |
| COII (Forward) | CAGAACCTGATGCTTTGTGC | 106 |
| COII (Reverse) | ACTCGTCAACCCTCTCCTTG | |
| COIV (Forward) | ATCTCGGGTTTTTGGGTTGC | 334 |
| COIV (Reverse) | GGGTGGTGGTCCAGGTTCTC | |
| E-cadherin (Forward) | AAAGAGAGTGGAAGTGCCCG | 255 |
| E-cadherin (Reverse) | GCAGGTGGAGAACCATTGTC | |
| IL-1β (Forward) | ATGAAGAGCTGCATCCAACACCTG | 107 |
| IL-1β (Reverse) | ACCGACACCTGCCTGAAG | |
| IL-6 (Forward) | GCCTTCACTCCATTCGCTGTCTC | 117 |
| IL-6 (Reverse) | AAGTAGTCTGCCTGGGGTGGTG | |
| TNF-α (Forward) | CTGGCGGAGGAGGTGCTCTC | 85 |
| TNF-α (Reverse) | GGAGGAAGGAGAAGAGGCTGAGG | |
| Vimentin (Forward) | GTCCAAGTTTGCTGACCTCTC | 134 |
| Vimentin (Reverse) | TAGTCCCTTTGAGCGCATCC | |
| β-actin (Forward) | GCCCTGAGGCTCTCTTCCA | 101 |
| β-actin (Reverse) | GCGGATGTCGACGTCACA |
Publisher’s Note: MDPI stays neutral with regard to jurisdictional claims in published maps and institutional affiliations. |
© 2022 by the authors. Licensee MDPI, Basel, Switzerland. This article is an open access article distributed under the terms and conditions of the Creative Commons Attribution (CC BY) license (https://creativecommons.org/licenses/by/4.0/).
Share and Cite
Kan, X.; Hu, G.; Liu, Y.; Xu, P.; Huang, Y.; Cai, X.; Guo, W.; Fu, S.; Liu, J. Mammary Fibrosis Tendency and Mitochondrial Adaptability in Dairy Cows with Mastitis. Metabolites 2022, 12, 1035. https://doi.org/10.3390/metabo12111035
Kan X, Hu G, Liu Y, Xu P, Huang Y, Cai X, Guo W, Fu S, Liu J. Mammary Fibrosis Tendency and Mitochondrial Adaptability in Dairy Cows with Mastitis. Metabolites. 2022; 12(11):1035. https://doi.org/10.3390/metabo12111035
Chicago/Turabian StyleKan, Xingchi, Guiqiu Hu, Yiyao Liu, Ping Xu, Yaping Huang, Xiangyu Cai, Wenjin Guo, Shoupeng Fu, and Juxiong Liu. 2022. "Mammary Fibrosis Tendency and Mitochondrial Adaptability in Dairy Cows with Mastitis" Metabolites 12, no. 11: 1035. https://doi.org/10.3390/metabo12111035
APA StyleKan, X., Hu, G., Liu, Y., Xu, P., Huang, Y., Cai, X., Guo, W., Fu, S., & Liu, J. (2022). Mammary Fibrosis Tendency and Mitochondrial Adaptability in Dairy Cows with Mastitis. Metabolites, 12(11), 1035. https://doi.org/10.3390/metabo12111035

