IoT-Enabled High Efficiency Smart Solar Charge Controller with Maximum Power Point Tracking—Design, Hardware Implementation and Performance Testing
Abstract
1. Introduction
2. Current Research Trends of MPPT Solar Charge Controller
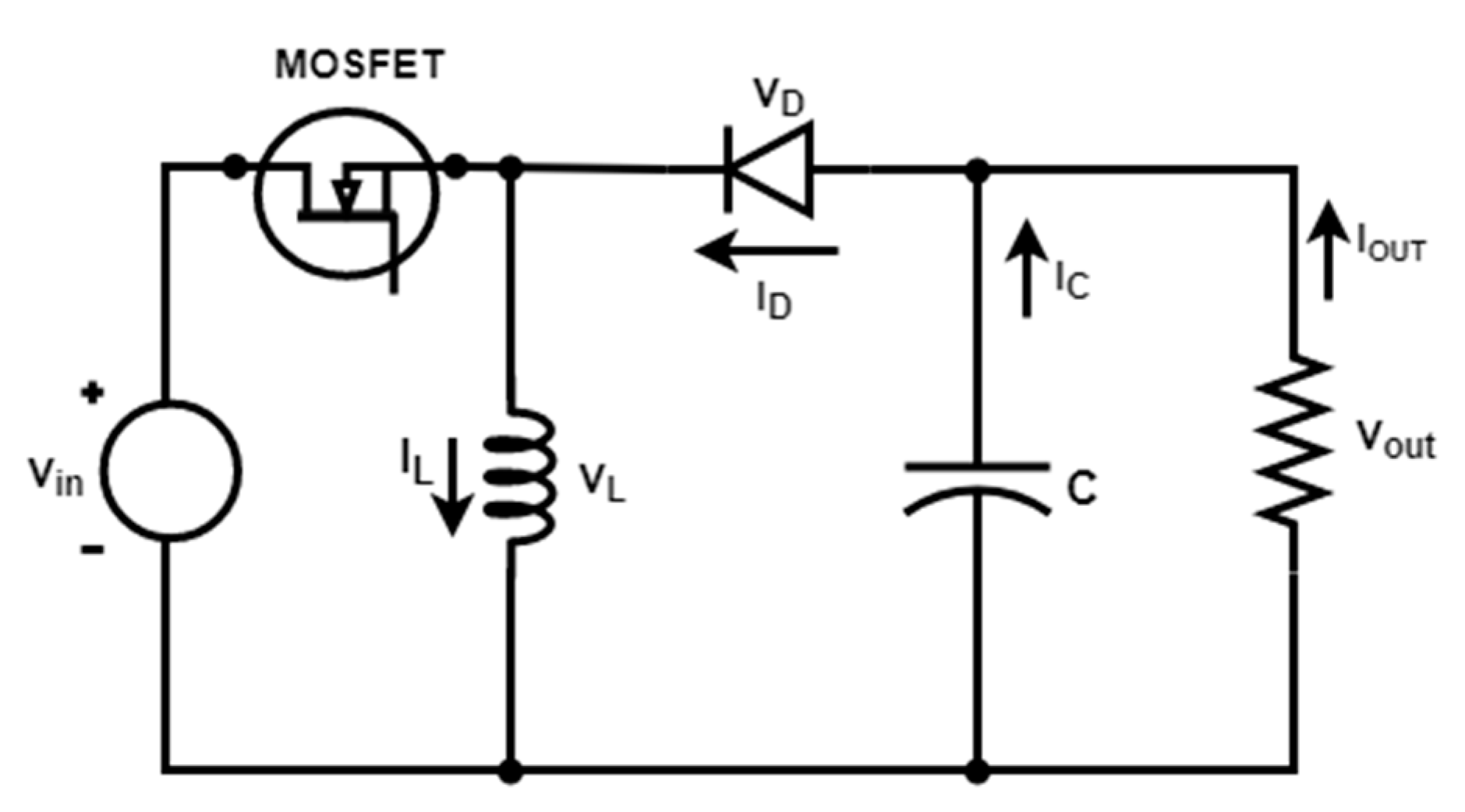
3. Modeling of the PV Array and MPPT Techniques
| Algorithm 1 Proposed P&O algorithm: |
| State 1: Start |
| State 2: Measure Variables V (k) and I (k) |
| State 3: Estimate power: P (k) = V (k) × I (k) |
| State 4: Call previous power P (k − 1) and voltage V (k − 1) |
| State 5: Estimate the changed power ‘dP’ and changed voltage ‘dV’: |
| dP = P (k) − P (k − 1) and dV = V (k) − V (k − 1). |
| State 6: |
| State 7: Return. |
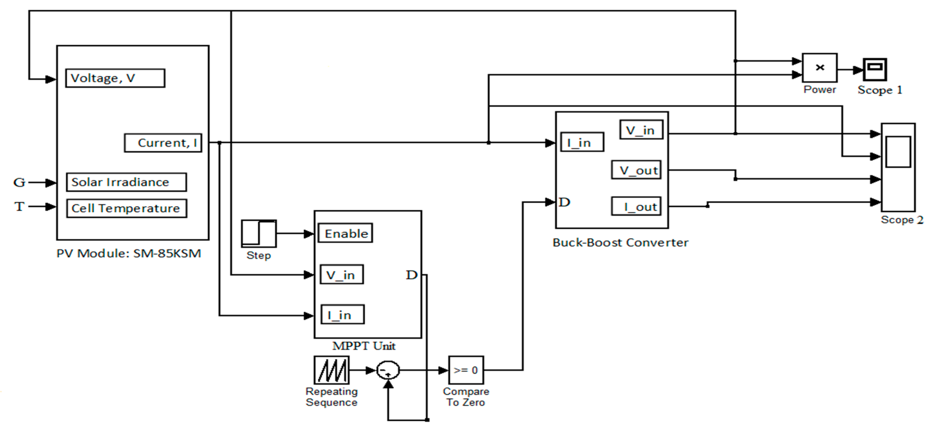
4. Proposed System Architecture
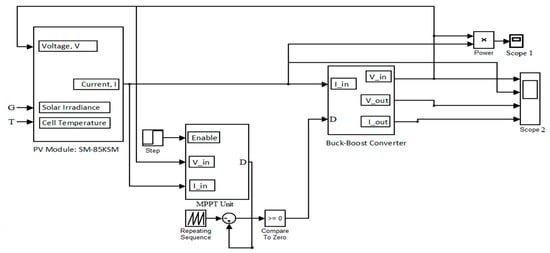
5. Simulation Setup and Results
6. Experimental Setup and Results
7. Conclusions
Author Contributions
Funding
Acknowledgments
Conflicts of Interest
References
- Vipin Arora, M.; Metelitsa, A. International Energy Outlook 2013; U.S. Energy Information Administration: Washington, DC, USA, 2013; pp. 202–586.
- International Renewable Energy Agency. Renewable Energy Statistics 2019 Statistiques D Énergie Renouvelable 2019 Estadísticas De Energía; International Renewable Energy Agency: Bonn, Germany, 2019. [Google Scholar]
- Cheng, P.C.; Peng, B.R.; Liu, Y.H.; Cheng, Y.S.; Huang, J.W. Optimization of a fuzzy-logic-control-based MPPT algorithm using the particle Swarm optimization technique. Energies 2015, 8, 5338–5360. [Google Scholar] [CrossRef]
- Graditi, G.; Adinolfi, G.; Tina, G.M. Photovoltaic optimizer boost converters: Temperature influence and electro-thermal design. Appl. Energy 2014, 115, 140–150. [Google Scholar] [CrossRef]
- Graditi, G.; Adinolfi, G.; Femia, N.; Vitelli, M. Comparative analysis of Synchronous Rectification Boost and Diode Rectification Boost converter for DMPPT applications. In Proceedings of the 2011 IEEE International Symposium on Industrial Electronics, Gdansk, Poland, 27–30 June 2011; pp. 1000–1005. [Google Scholar]
- Patel, H.; Agarwal, V.; Member, S. MATLAB-based modeling to study the effects of partial shading on PV array characteristics. IEEE Trans. Energy Convers. 2008, 23, 302–310. [Google Scholar] [CrossRef]
- Karatepe, E.; Boztepe, M.; Colak, M. Development of a suitable model for characterizing photovoltaic arrays with shaded solar cells. Sol. Energy 2007, 81, 977–992. [Google Scholar] [CrossRef]
- Elgendy, M.A.A.; Zahawi, B.; Atkinson, D.J.J. Evaluation of perturb and observe MPPT algorithm implementation techniques. In Proceedings of the 6th IET International Conference on Power Electronics, Machines and Drives (PEMD 2012), Bristol, UK, 19 July 2012; pp. 110–116. [Google Scholar]
- Elgendy, M.A.; Zahawi, B.; Atkinson, D.J. Assessment of perturb and observe MPPT algorithm implementation techniques for PV pumping applications. IEEE Trans. Sustain. Energy 2012, 3, 21–33. [Google Scholar] [CrossRef]
- Ahmed, J.; Salam, Z. An improved perturb and observe (P&O) maximum power point tracking (MPPT) algorithm for higher efficiency. Appl. Energy 2015, 150, 97–108. [Google Scholar]
- S Hiwale, D.A.; V Patil, M.; Vinchurkar, H. An Efficient MPPT Solar Charge Controller. Int. J. Adv. Res. Electr. Electron. Instrum. Eng. 2014, 3, 10505–10511. [Google Scholar]
- Bhattacharjee, A.; Samanta, H.; Banerjee, N.; Saha, H. Development and validation of a real time flow control integrated MPPT charger for solar PV applications of vanadium redox flow battery. Energy Convers. Manag. 2018, 171, 1449–1462. [Google Scholar] [CrossRef]
- Macaulay, J.; Zhou, Z. A fuzzy logical-based variable step size P&O MPPT algorithm for photovoltaic system. Energies 2018, 11, 1340. [Google Scholar]
- Rokonuzzaman, M.; Hossam-E-Haider, M. Design of a Peripheral Interface Controller Based MPPT Charge Controller. In Proceedings of the 2nd International Conference on Electrical, Computer & Telecommunication Engineering (ICECTE), Rajshahi, Bangladesh, 8–10 December 2016; pp. 1–4. [Google Scholar]
- Mohanty, S.; Subudhi, B.; Ray, P.K. A grey wolf-assisted perturb & observe MPPT algorithm for a PV system. IEEE Trans. Energy Convers. 2016, 32, 340–347. [Google Scholar]
- Tajuddin, M.F.N.; Arif, M.S.; Ayob, S.M.; Salam, Z. Perturbative methods for maximum power point tracking (MPPT) of photovoltaic (PV) systems: A review. Int. J. Energy Res. 2015, 39, 1153–1178. [Google Scholar] [CrossRef]
- Sahu, T.P.; Dixit, T.V.; Kumar, R. Simulation and analysis of perturb and observe MPPT algorithm for PV array using ĊUK converter. Adv. Electron. Electr. Eng. 2014, 4, 213–224. [Google Scholar]
- Elgendy, M.A.; Zahawi, B.; Member, S.; Atkinson, D.J. Assessment of the Incremental Conductance Maximum Power Point Tracking Algorithm. IEEE Trans. Sustain. Energy 2012, 4, 1–10. [Google Scholar] [CrossRef]
- Safari, A.; Mekhilef, S. Simulation and hardware implementation of incremental conductance MPPT with direct control method using cuk converter. IEEE Trans. Ind. Electron. 2010, 58, 1154–1161. [Google Scholar] [CrossRef]
- Radjai, T.; Rahmani, L.; Mekhilef, S.; Gaubert, J.P. Implementation of a modified incremental conductance MPPT algorithm with direct control based on a fuzzy duty cycle change estimator using dSPACE. Sol. Energy 2014, 110, 325–337. [Google Scholar] [CrossRef]
- Sivakumar, P.; Kader, A.A.; Kaliavaradhan, Y.; Arutchelvi, M. Analysis and enhancement of PV efficiency with incremental conductance MPPT technique under non-linear loading conditions. Renew. Energy 2015, 81, 543–550. [Google Scholar] [CrossRef]
- Loukriz, A.; Haddadi, M.; Messalti, S. Simulation and experimental design of a new advanced variable step size Incremental Conductance MPPT algorithm for PV systems. ISA Trans. 2016, 62, 30–38. [Google Scholar] [CrossRef] [PubMed]
- Chafle, S.R.; Vaidya, U.B. Incremental conductance MPPT technique FOR PV system. Int. J. Adv. Res. Electr. Electron. Instrum. Eng. 2013, 2, 2720–2726. [Google Scholar]
- Abu Eldahab, Y.E.; Saad, N.H.; Zekry, A. Enhancing the maximum power point tracking techniques for photovoltaic systems. Renew. Sustain. Energy Rev. 2014, 40, 505–514. [Google Scholar] [CrossRef]
- Daraban, S.; Petreus, D.; Morel, C. A novel MPPT (maximum power point tracking) algorithm based on a modified genetic algorithm specialized on tracking the global maximum power point in photovoltaic systems affected by partial shading. Energy 2014, 74, 374–388. [Google Scholar] [CrossRef]
- Ranjhitha, G.; Rajkumar, M.V. Implementation of Genetic Algorithm based Maximum Power Point Tracking for Photovoltaic System. Int. J. Innov. Res. Sci. Eng. Technol. 2016, 5, 18860–18868. [Google Scholar]
- Al-Majidi, S.D.; Abbod, M.F.; Al-Raweshidy, H.S. A novel maximum power point tracking technique based on fuzzy logic for photovoltaic systems. Int. J. Hydrog. Energy 2018, 43, 14158–14171. [Google Scholar] [CrossRef]
- Fawzy El-Khatib, M.; Shaaban, S.; Abu El-Sebah, M.I. A proposed advanced maximum power point tracking control for a photovoltaic-solar pump system. Sol. Energy 2017, 158, 321–331. [Google Scholar] [CrossRef]
- Roy, R.B.; Basher, E.; Yasmin, R.; Rokonuzzaman, M. Fuzzy logic based MPPT approach in a grid connected photovoltaic system. In Proceedings of the 8th International Conference on Software, Knowledge, Information Management and Applications (SKIMA), Dhaka, Bangladesh, 18–20 December 2014; Volume 1, pp. 1–6. [Google Scholar]
- Singh, A.K.; Hussain, I.; Singh, B. Double-Stage Three-Phase Grid-Integrated Solar PV System with Fast Zero Attracting Normalized Least Mean Fourth Based Adaptive Control. IEEE Trans. Ind. Electron. 2018, 65, 3921–3931. [Google Scholar] [CrossRef]
- Rosu-hamzescu, M. An1521 Introduction; Microchip: Chandler, AZ, USA, 2013. [Google Scholar]
- Pode, R. Battery charging stations for home lighting in Mekong region countries. Renew. Sustain. Energy Rev. 2015, 44, 543–560. [Google Scholar] [CrossRef]
- Shakeri, M.; Shayestegan, M.; Abunima, H.; Reza, S.M.S.; Akhtaruzzaman, M.; Alamoud, A.R.M.; Sopian, K.; Amin, N. An intelligent system architecture in home energy management systems (HEMS) for efficient demand response in smart grid. Energy Build. 2017, 138, 154–164. [Google Scholar] [CrossRef]
- Shakeri, M.; Shayestegan, M.; Reza, S.M.S.; Yahya, I.; Bais, B.; Akhtaruzzaman, M.; Sopian, K.; Amin, N. Implementation of a novel home energy management system (HEMS) architecture with solar photovoltaic system as supplementary source. Renew. Energy 2018, 125, 108–120. [Google Scholar] [CrossRef]
- Microchip. AN236 Home Automation Using the PIC16F877A Author; Microchip: Chandler, AZ, USA, 2010; pp. 1–26. [Google Scholar]
- Tawfik, R. Experimental verification of P&O MPPT algorithm with direct control based on Fuzzy logic control using CUK converter. Int. Trans. Electr. Energy Syst. 2015, 25, 3492–3508. [Google Scholar]
- Yilmaz, U.; Kircay, A.; Borekci, S. PV system fuzzy logic MPPT method and PI control as a charge controller. Renew. Sustain. Energy Rev. 2018, 81, 994–1001. [Google Scholar] [CrossRef]
- Dubey, R. Neural network MPPT control scheme with hysteresis current controlled inverter for photovoltaic system. Recent Adv. Eng. Comput. Sci. RAECS 2014, 2014, 6–8. [Google Scholar]
- Andreas, D.; Theocharis, E.C.P. Development of a linearized photovoltaic generator model for simulation studies with electromagnetic transient programs. Int. Trans. Electr. Energy Syst. 2015, 25, 454–470. [Google Scholar]
- Alireza, A. Voltage prediction of a photovoltaic module using artificial neural networks. Int. Trans. Electr. Energy Syst. 2014, 24, 1715–1725. [Google Scholar]
- Dixit, T.V.; Yadav, A.; Gupta, S. Experimental assessment of maximum power extraction from solar panel with different converter topologies. Int. Trans. Electr. Energy Syst. 2019, 29, 1–33. [Google Scholar] [CrossRef]
- Hart Danial, W. Power Electronics; McGraw.Hill: New York, NY, USA, 2010. [Google Scholar]














| IF (uL) | VOC (V) | ISC (A) | TC of ISC (uL) | NS (uL) | NP (uL) | T (K) |
|---|---|---|---|---|---|---|
| 1.3 | 19.7 V | 5.9 A | 0.003 | 36 | 1 | 298 K |
| Sl. No. | Time | Panel | Load | Efficiency (%) | ||||
|---|---|---|---|---|---|---|---|---|
| Voltage (V) | Current (A) | Power (W) | Voltage (V) | Current (A) | Power (W) | |||
| 1 | 08.30 AM | 14.4 | 1.58 | 22.752 | 12.6 | 1.76 | 22.176 | 97.46835443 |
| 2 | 09.00 AM | 13.9 | 2.89 | 40.171 | 13.4 | 2.83 | 37.922 | 94.40143387 |
| 3 | 09.30 AM | 14.2 | 1.99 | 28.258 | 13.0 | 1.74 | 22.62 | 80.04812796 |
| 4 | 10.00 AM | 13.6 | 1.89 | 25.704 | 13.3 | 1.92 | 25.536 | 99.34640523 |
| 5 | 10.30 AM | 14.0 | 2.45 | 34.3 | 13.6 | 2.51 | 34.136 | 99.52186589 |
| 6 | 11.00 AM | 14.1 | 2.58 | 36.378 | 13.9 | 2.61 | 36.279 | 99.72785750 |
| 7 | 11.30 AM | 14.2 | 0.26 | 3.692 | 12.2 | 0.25 | 3.05 | 82.61105092 |
| 8 | 12.00 AM | 14.2 | 2.78 | 39.476 | 13.9 | 2.82 | 39.198 | 99.29577465 |
| 9 | 12.30 PM | 13.8 | 1.92 | 26.496 | 13.5 | 1.95 | 26.325 | 99.35461957 |
| 10 | 01.00 PM | 14.0 | 2.59 | 36.26 | 14.1 | 2.53 | 35.673 | 98.38113624 |
| 11 | 01.30 PM | 14.3 | 1.77 | 25.311 | 13.5 | 1.87 | 25.245 | 99.73924381 |
| 12 | 02.00 PM | 13.9 | 0.47 | 6.533 | 12.8 | 0.47 | 6.016 | 92.08633094 |
| 13 | 02.30 PM | 14.0 | 1.79 | 25.06 | 13.5 | 1.80 | 24.3 | 96.96727853 |
| 14 | 03.00 PM | 14.5 | 2.64 | 38.28 | 14.1 | 2.68 | 37.788 | 98.71473354 |
| 15 | 03.30 PM | 13.4 | 0.51 | 6.834 | 12.9 | 0.52 | 6.708 | 98.15627744 |
| 16 | 04.00 PM | 13.4 | 0.47 | 6.298 | 12.9 | 0.47 | 6.063 | 96.26865672 |
| 17 | 04.30 PM | 13.3 | 0.45 | 5.985 | 12.9 | 0.46 | 5.934 | 99.14786967 |
| 18 | 05.00 PM | 13.3 | 0.55 | 7.315 | 12.9 | 0.55 | 7.095 | 96.99248120 |
| References | Author’s Name | Year | Tech. | Efficiency | RM |
|---|---|---|---|---|---|
| [10] | Jubaer Ahmed et al. | 2015 | P&O MPPT | 99.20% | SI |
| [11] | Anil. S. Hiwale et al. | 2014 | P&O MPPT | 87% | HI |
| [12] | Ankur Bhatt. et al. | 2018 | P&O MPPT | 94.5% | SSHI |
| [13] | John Macaulay et al. | 2018 | FLC P&O | 0.38% | SSHI |
| [36] | Tawfik Radjai et al. | 2015 | P&O MPPT | 98% | SSHI |
| [38] | Dubey et al. | 2014 | ANN | 99% | SI |
| [37] | Unal Yilmaz et al. | 2018 | FLC MPPT | 94.8–99.4% | SI |
| * | Proposed design | 2020 | P&O MPPT | 99.74% | SSHI |
© 2020 by the authors. Licensee MDPI, Basel, Switzerland. This article is an open access article distributed under the terms and conditions of the Creative Commons Attribution (CC BY) license (http://creativecommons.org/licenses/by/4.0/).
Share and Cite
Rokonuzzaman, M.; Shakeri, M.; Hamid, F.A.; Mishu, M.K.; Pasupuleti, J.; Rahman, K.S.; Tiong, S.K.; Amin, N. IoT-Enabled High Efficiency Smart Solar Charge Controller with Maximum Power Point Tracking—Design, Hardware Implementation and Performance Testing. Electronics 2020, 9, 1267. https://doi.org/10.3390/electronics9081267
Rokonuzzaman M, Shakeri M, Hamid FA, Mishu MK, Pasupuleti J, Rahman KS, Tiong SK, Amin N. IoT-Enabled High Efficiency Smart Solar Charge Controller with Maximum Power Point Tracking—Design, Hardware Implementation and Performance Testing. Electronics. 2020; 9(8):1267. https://doi.org/10.3390/electronics9081267
Chicago/Turabian StyleRokonuzzaman, Md., Mohammad Shakeri, Fazrena Azlee Hamid, Mahmuda Khatun Mishu, Jagadeesh Pasupuleti, Kazi Sajedur Rahman, Sieh Kiong Tiong, and Nowshad Amin. 2020. "IoT-Enabled High Efficiency Smart Solar Charge Controller with Maximum Power Point Tracking—Design, Hardware Implementation and Performance Testing" Electronics 9, no. 8: 1267. https://doi.org/10.3390/electronics9081267
APA StyleRokonuzzaman, M., Shakeri, M., Hamid, F. A., Mishu, M. K., Pasupuleti, J., Rahman, K. S., Tiong, S. K., & Amin, N. (2020). IoT-Enabled High Efficiency Smart Solar Charge Controller with Maximum Power Point Tracking—Design, Hardware Implementation and Performance Testing. Electronics, 9(8), 1267. https://doi.org/10.3390/electronics9081267

