Transmission Grid Expansion Planning of a High Proportion Renewable Energy Power System Based on Flexibility and Economy
Abstract
1. Introduction
2. Power Grid Flexibility Index Evaluation
2.1. Analysis of the Main Factors Affecting Power Grid Flexibility
2.2. Power Grid Flexibility Index during the Normal Operation State
2.3. Power Grid Flexibility Index during the N-1 Operation State
2.4. N-1 Operation State Power Flow Calculation
3. Power Grid Planning Model Based on Flexibility and Economy
3.1. Optimize Model Structure
3.2. Upper Layer Planning Model
3.3. Lower Layer Operating Model
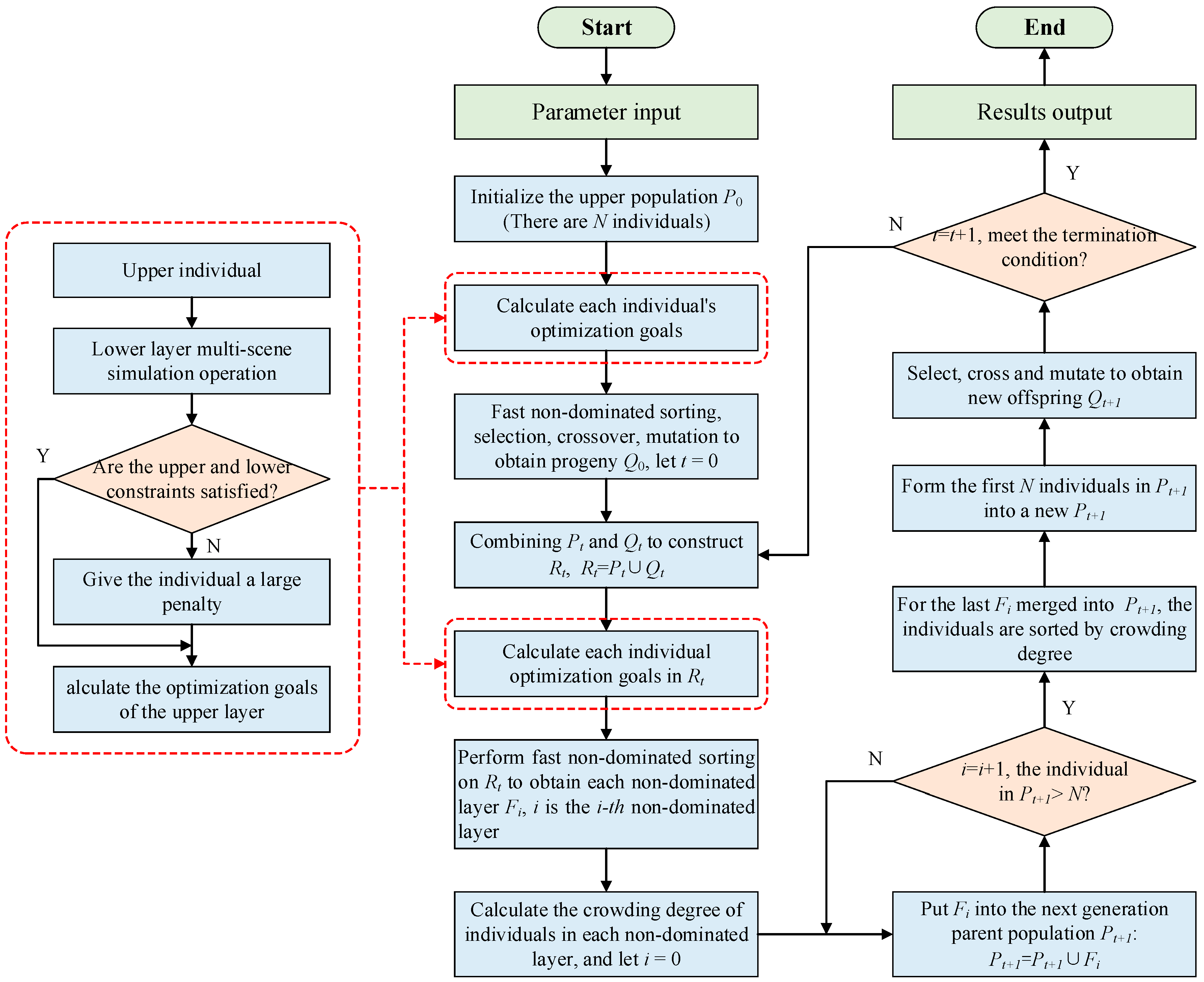
4. Multi-Objective Programming Model Solution
4.1. Model Solving Algorithm
4.2. Optimal Solution Calculation
5. Case Study
5.1. Garver-6 System
5.1.1. The Deterministic Economic Planning
5.1.2. The Flexibility Planning
5.2. IEEE RTS-24 System
6. Conclusions
Author Contributions
Funding
Acknowledgments
Conflicts of Interest
Nomenclature
| Parameters | |
| the maximum transmission capacity of the lth line | |
| the average load rate of the ith line in T time period | |
| the flexibility weighting coefficient of the lth line | |
| the overflow flexibility weighting coefficient | |
| the probability of the kth line disconnected in T time period | |
| the number of lines in Ω3 | |
| the discount rate | |
| the service life of the project | |
| the fixed annual operating rate of the project | |
| the construction cost of a new line between nodes i and j | |
| the number of existing lines/new-built lines between nodes i and j | |
| the upper/lower limit of the construction line between nodes i, j | |
| the occurrence probability of sth scenario | |
| the gth generator cost coefficient | |
| the ith renewable energy abandoned penalty coefficient | |
| the overflow penalty coefficient | |
| the ramp rate | |
| the scheduling time interval | |
| the maximum transmission power of a single line in branch ij | |
| the upper/lower output limit of generator g | |
| the upper/lower phase angle limit of node i | |
| the upper/lower limit of the objective function | |
| the weighting coefficient of the nth objective function | |
| the number of objective functions | |
| the number of Pareto non-inferior solutions | |
| Variables | |
| the current transmission power of the lth line at time t | |
| the load rate of the lth line at time t | |
| the ith line calculated load rate when the kth line is disconnected | |
| the line flexibility index of the normal operating state at time t | |
| the line overflow flexibility index when the kth line is disconnected | |
| the power grid average load rate when the kth line is disconnected at time t | |
| the N-1 line over-limit flexibility index at time t | |
| the N-1 line flexibility index at time t | |
| the system normal power grid flexibility index | |
| the N-1 gird over-limit flexibility index | |
| the N-1 power grid flexibility index | |
| the node injection power vector/the node voltage phase angle vector/the DC power flow susceptance matrix under normal operating state | |
| the node voltage phase angle vector/the DC power flow susceptance matrix under N-1 operating state | |
| the node voltage phase angle vector/the susceptance matrix variation | |
| the output vector of generators/renewable energy/load power | |
| the total annual planning cost | |
| the equivalent annual construction cost | |
| the annual operating cost | |
| the upper limit of the equivalent annual construction cost | |
| the power generation cost in the sth scenario | |
| the penalty cost in the sth scenario | |
| the output power of the generator g at time t in the sth scenario | |
| the maximum/actual generating capacity of the ith renewable energy at time t in the sth scenario | |
| the total transmission power of branch ij at time t in the sth scenario | |
| the overload power of the grid when the line k is broken at time t | |
| the phase angle of node i at time t in the sth scenario | |
| the mth solution membership degree of the nth objective function | |
| the value of the nth objective function in the mth solution | |
| Sets | |
| T | the set of flexibility evaluation moments | 
| the set of flexibility evaluation lines | |
| the line set for N-1 verification | |
| the set of lines participating in the N-1 line flexibility evaluation | |
| the set of system existing nodes and nodes to be expanded | |
| the set of lower layer operating scenario | |
| the set of generators | |
| the set of renewable energy | |
Appendix A. The Modified Garver-6 Node System Related Data
| Number | Node Number | Reactance/pu | Capacity/MW | Length/km | The Number of Existing Lines | Maximum Number of Construction | 
|---|---|---|---|---|---|---|
| 1 | 1–2 | 0.40 | 100 | 40 | 1 | 4 | 
| 2 | 1–3 | 0.38 | 100 | 38 | 0 | 4 | 
| 3 | 1–4 | 0.60 | 80 | 60 | 1 | 4 | 
| 4 | 1–5 | 0.20 | 100 | 20 | 1 | 4 | 
| 5 | 1–6 | 0.68 | 70 | 68 | 0 | 4 | 
| 6 | 2–3 | 0.20 | 100 | 20 | 1 | 4 | 
| 7 | 2–4 | 0.40 | 100 | 40 | 1 | 4 | 
| 8 | 2–5 | 0.31 | 100 | 31 | 0 | 4 | 
| 9 | 2–6 | 0.30 | 100 | 30 | 0 | 4 | 
| 10 | 3–4 | 0.59 | 82 | 59 | 0 | 4 | 
| 11 | 3–5 | 0.20 | 100 | 20 | 1 | 4 | 
| 12 | 3–6 | 0.48 | 100 | 48 | 0 | 4 | 
| 13 | 4–5 | 0.63 | 75 | 63 | 0 | 4 | 
| 14 | 4–6 | 0.30 | 100 | 30 | 0 | 4 | 
| 15 | 5–6 | 0.61 | 78 | 61 | 0 | 4 | 
| Generator Number | G1 | WT1 | G3 | 
|---|---|---|---|
| Generator access node | 1 | 3 | 6 | 
| Generator capacity/MW | 150 | 360 | 600 | 
| Ramp rate/(MW·h−1) | 40 | / | 120 | 
| a/($·(MW2·h)−1) | 3.597 | / | 0.33 | 
| b/($·(MW·h)−1) | 0 | / | 0 | 
| c/($·h−1) | 0 | / | 0 | 
| Node Number | Maximum Load/MW | Node Number | Maximum Load/MW | 
|---|---|---|---|
| 1 | 80 | 4 | 160 | 
| 2 | 240 | 5 | 240 | 
| 3 | 40 | 6 | 0 | 


Appendix B. The Modified IEEE RTS-24 Node System Related Data
| Number | Name | Generator Type | Generator Access Node | Generator Capacity/MW | 
|---|---|---|---|---|
| 1 | PV1 | photovoltaic | 1 | 576 | 
| 2 | WT1 | wind power | 15 | 645 | 
| 3 | WT2 | wind power | 21 | 1200 | 
| 4 | HT1 | hydropower | 22 | 900 | 
| Node | Maximum Load/MW | Node | Maximum Load/MW | Node | Maximum Load/MW | 
|---|---|---|---|---|---|
| 1 | 324 | 9 | 525 | 17 | 0 | 
| 2 | 291 | 10 | 585 | 18 | 999 | 
| 3 | 540 | 11 | 0 | 19 | 543 | 
| 4 | 222 | 12 | 0 | 20 | 384 | 
| 5 | 213 | 13 | 795 | 21 | 0 | 
| 6 | 408 | 14 | 582 | 22 | 0 | 
| 7 | 375 | 15 | 951 | 23 | 0 | 
| 8 | 513 | 16 | 300 | 24 | 0 | 
| Number | Node Number | Reactance/pu | Capacity/MW | Length/km | The Number of Existing Lines | Maximum Number of Construction | 
|---|---|---|---|---|---|---|
| 1 | 1–2 | 0.0139 | 350 | 3 | 1 | 3 | 
| 2 | 1–3 | 0.2112 | 350 | 55 | 1 | 3 | 
| 3 | 1–5 | 0.0845 | 350 | 22 | 1 | 3 | 
| 4 | 2–4 | 0.1267 | 350 | 33 | 1 | 3 | 
| 5 | 2–6 | 0.192 | 350 | 50 | 1 | 3 | 
| 6 | 3–9 | 0.119 | 350 | 31 | 1 | 3 | 
| 7 | 3–24 | 0.0839 | 1200 | 0 | 1 | 0 | 
| 8 | 4–9 | 0.1037 | 350 | 27 | 1 | 2 | 
| 9 | 5–10 | 0.0883 | 350 | 23 | 1 | 2 | 
| 10 | 6–10 | 0.0605 | 350 | 16 | 1 | 2 | 
| 11 | 7–8 | 0.0614 | 350 | 16 | 2 | 2 | 
| 12 | 8–9 | 0.1651 | 350 | 43 | 1 | 2 | 
| 13 | 8–10 | 0.1651 | 350 | 43 | 1 | 2 | 
| 14 | 9–11 | 0.0839 | 1200 | 0 | 1 | 0 | 
| 15 | 9–12 | 0.0839 | 1200 | 0 | 1 | 0 | 
| 16 | 10–11 | 0.0839 | 1200 | 0 | 1 | 0 | 
| 17 | 10–12 | 0.0839 | 1200 | 0 | 1 | 0 | 
| 18 | 11–13 | 0.0476 | 1000 | 33 | 1 | 3 | 
| 19 | 11–14 | 0.0418 | 1000 | 29 | 1 | 3 | 
| 20 | 12–13 | 0.0476 | 1000 | 33 | 1 | 3 | 
| 21 | 12–23 | 0.0966 | 1000 | 67 | 1 | 3 | 
| 22 | 13–23 | 0.0865 | 1000 | 60 | 1 | 3 | 
| 23 | 14–16 | 0.0389 | 1000 | 27 | 1 | 4 | 
| 24 | 15–16 | 0.0173 | 1000 | 12 | 1 | 3 | 
| 25 | 15–21 | 0.049 | 1000 | 34 | 2 | 2 | 
| 26 | 15–24 | 0.0519 | 1000 | 36 | 1 | 2 | 
| 27 | 16–17 | 0.0259 | 1000 | 18 | 1 | 2 | 
| 28 | 16–19 | 0.0231 | 1000 | 16 | 1 | 2 | 
| 29 | 17–18 | 0.0144 | 1000 | 10 | 1 | 2 | 
| 30 | 17–22 | 0.1053 | 1000 | 73 | 1 | 2 | 
| 31 | 18–21 | 0.0259 | 1000 | 18 | 2 | 2 | 
| 32 | 19–20 | 0.0396 | 1000 | 27.5 | 2 | 2 | 
| 33 | 20–23 | 0.0216 | 1000 | 15 | 2 | 2 | 
| 34 | 21–22 | 0.0678 | 1000 | 47 | 1 | 2 | 

References
- Jiang, W.; Yang, K.X.; Yang, J.J.; Mao, R.W.; Xue, N.F.; Zhuo, Z.H. A multiagent-based hierarchical energy management strategy for maximization of renewable energy consumption in interconnected multi-microgrids. IEEE Access 2019, 7, 169931–169945. [Google Scholar] [CrossRef]
- Jiang, L.P.; Wang, C.X.; Huang, Y.H.; Pei, Z.Y.; Xin, S.X.; Wang, W.S.; Ma, S.; Tom, B. Growth in wind and sun: Integrating variable generation in china. IEEE Power Energy Mag. 2015, 13, 40–49. [Google Scholar] [CrossRef]
- Yuan, X. Overview of problems in large-scale wind integrations. J. Mod. Power Syst. Clean Energy 2013, 1, 22–25. [Google Scholar] [CrossRef]
- Cheng, H.Z.; Li, J.; Wu, Y.W.; Chen, H.Y.; Zhang, N.; Liu, L. Challenges and prospects for ac/dc transmission expansion planning considering high proportion of renewable energy. Autom. Electr. Power Syst. 2017, 41, 19–27. [Google Scholar]
- Orfanos, G.A.; Georgilakis, P.S.; Hatziargyriou, N.D. Transmission expansion planning of systems with increasing wind power integration. IEEE Trans. Power Syst. 2013, 28, 1355–1362. [Google Scholar] [CrossRef]
- Zhao, J.; Zheng, T.; Litvinov, E.A. Unified framework for defining and measuring flexibility in power system. IEEE Trans. Power Syst. 2016, 31, 339–347. [Google Scholar] [CrossRef]
- Xu, T.H.; Lu, Z.X.; Qiao, Y.; An, J. High penetration of renewable energy power planning considering coordination of source-load-storage multi-type flexible resources. J. Glob. Energy Interconnect. 2019, 2, 27–34. [Google Scholar]
- Zhu, L.Z.; Chen, N.; Han, H.L. Key problems and solutions of wind power accommodation. Autom. Electr. Power Syst. 2011, 35, 29–34. [Google Scholar]
- Lu, Z.X.; Li, H.B.; Qiao, Y. Power system flexibility planning and challenges considering high proportion of renewable energy. Autom. Electr. Power Syst. 2016, 40, 147–158. [Google Scholar]
- IEA. Harnessing Variable Renewables; International Energy Agency: Paris, France, 2011; pp. 41–67. [Google Scholar]
- NERC. Special Report: Potential Reliability Impacts of Emerging Flexible Resources; North American Electric Reliability Corporation: Atlanta, GA, USA, 2010; pp. 2–6. [Google Scholar]
- Lannoye, E.; Flynn, D.; O’Malley, M. The role of power system flexibility in generation planning. In Proceedings of the 2011 IEEE Power and Energy Society General Meeting, Detroit, MI, USA, 24–28 July 2011. [Google Scholar]
- Lannoye, E.; Flynn, D.; O’Malley, M. Evaluation of power system flexibility. IEEE Trans. Power Syst. 2012, 27, 922–931. [Google Scholar] [CrossRef]
- Lannoye, E.; Flynn, D.; O’Malley, M. Transmission, variable generation, and power system flexibility. IEEE Trans. Power Syst. 2015, 30, 57–66. [Google Scholar] [CrossRef]
- Li, H.B.; Lu, Z.X.; Qiao, Y.; Zeng, P.L. Assessment on operational flexibility of power grid with grid-connected large-scale wind farms. Power Syst. Technol. 2015, 39, 1672–1678. [Google Scholar]
- Capasso, A.; Falvo, M.C.; Lamedica, R.; Lauria, S.; Scalcino, S. A new methodology for power systems flexibility evaluation. In Proceedings of the 2005 IEEE Russia Power Tech, St. Petersburg, Russia, 27–30 June 2005. [Google Scholar]
- Bouffard, F.; Ortega-Vazquez, M. The value of operational flexibility in power systems with significant wind power generation. In Proceedings of the Power and Energy Society General Meeting, Detroit, MI, USA, 24–28 July 2011. [Google Scholar]
- Wang, X.; Ye, X.; Tang, Q.; Zhang, Y.H.; Li, T.; Liu, W.Y.; Li, H.Q. Transmission network expansion planning based on generalized flexibility index system. Electr. Power Constr. 2019, 40, 67–76. [Google Scholar]
- Liang, Z.P.; Chen, H.Y.; Zheng, X.D.; Wang, X.J.; Chen, S.M. Robust expansion planning of transmission network considering extreme scenario of wind power. Autom. Electr. Power Syst. 2019, 43, 58–68. [Google Scholar]
- Alismail, F.; Xiong, P.; Singh, C. Optimal wind farm allocation in multi-area power systems using distributionally robust optimization approach. IEEE Trans. Power Syst. 2017, 33, 536–544. [Google Scholar] [CrossRef]
- Huang, Y.; Liu, B.Z.; Wang, K.Y.; Ai, X. Joint planning of energy storage and transmission network considering wind power accommodation capability. Power Syst. Technol. 2018, 42, 1480–1489. [Google Scholar]
- Shi, Z.P.; Wang, Z.M.; Wu, W.P.; Wang, X.R.; Hu, Z.C. Evaluation of renewable energy integration capability and network expansion planning based on situation awareness theory. Power Syst. Technol. 2017, 41, 2180–2186. [Google Scholar]
- Eduardo, A.M.C.; Tomislav, C.; Pierluigi, M. Flexible distributed multienergy generation system expansion planning under uncertainty. IEEE Trans. Smart Grid 2016, 7, 348–357. [Google Scholar]
- Liu, W.Y.; Li, H.Q.; Zhang, H.L.; Xiao, Y. Expansion planning of transmission grid based on coordination of flexible power supply and demand. Autom. Electr. Power Syst. 2018, 42, 56–63. [Google Scholar]
- Yu, H.B. Research of Power System Dispatching Strategy and Wind Power Planning Based on Load Rate Balance Degree. Master’s Thesis, Harbin Institute of Technology, Harbin, China, 2013. [Google Scholar]
- Deb, K.; Pratap, A.; Agarwal, S.; Meyarivan, T. A fast and elitist multiobjective genetic algorithm: NSGA-II. IEEE Trans. Evol. Comput. 2002, 6, 182–197. [Google Scholar] [CrossRef]
- Wang, J.; Zheng, X.D.; Tai, N.L.; Wei, W.; Li, L.F. Resilience-oriented optimal operation strategy of active distribution network. Energies 2019, 12, 3380. [Google Scholar] [CrossRef]
- Jiang, H.L.; An, X.; Wang, Y.W.; Qin, J.Z.; Qian, G.C. Improved nsga2 algorithm based multi-objective planning of power grid with wind farm considering power quality. Proc. CSEE 2015, 35, 5405–5411. [Google Scholar]
- Sun, H.B. Power Network Planning; Chongqing University Press: Chongqing, China, 1996. [Google Scholar]
- Ai, Q. Power System Steady State Analysis; Tsinghua University Press: Beijing, China, 2014. [Google Scholar]








| Total Cost Ctotal/104 $ | Annual Construction Cost Ccons/104 $ | Annual Operating Cost Coper/104 $ | Flexibility Index | |
|---|---|---|---|---|
| The economic planning | 32,182.4 | 1009.2 | 31,173.2 | 0.7951 | 
| The flexibility planning | 30,962.9 | 1342.5 | 29,620.4 | 0.6130 | 
| Plan | New-Built Line | Ccons/104 $ | Coper/104 $ | Cpenalty/104 $ | Cov/104 $ | ||
|---|---|---|---|---|---|---|---|
| A | l1–2 = 1, l3–9 = 1, l5–10 = 1, l6–10 = 2, l8–9 = 1, l11–14 = 1, l12–23 = 1, l14–16 = 2, l16–17 = 2, l17–18 = 1, l17–22 = 1, l20–23 = 1 | 1925.8 | 90,680.1 | 0 | 0 | 0.4858 | 0.5327 | 
| B | l6–10 = 1, l8–10 = 2, l11–14 = 1, l14–16 = 2, l15–21 = 1, l16–17 = 1 | 1097.2 | 90,680.1 | 0 | 1114.8 | 0.5418 | 0.6492 | 
© 2020 by the authors. Licensee MDPI, Basel, Switzerland. This article is an open access article distributed under the terms and conditions of the Creative Commons Attribution (CC BY) license (http://creativecommons.org/licenses/by/4.0/).
Share and Cite
Chen, Z.; Hu, Y.; Tai, N.; Tang, X.; You, G. Transmission Grid Expansion Planning of a High Proportion Renewable Energy Power System Based on Flexibility and Economy. Electronics 2020, 9, 966. https://doi.org/10.3390/electronics9060966
Chen Z, Hu Y, Tai N, Tang X, You G. Transmission Grid Expansion Planning of a High Proportion Renewable Energy Power System Based on Flexibility and Economy. Electronics. 2020; 9(6):966. https://doi.org/10.3390/electronics9060966
Chicago/Turabian StyleChen, Zhanpeng, Yan Hu, Nengling Tai, Xiangying Tang, and Guangzeng You. 2020. "Transmission Grid Expansion Planning of a High Proportion Renewable Energy Power System Based on Flexibility and Economy" Electronics 9, no. 6: 966. https://doi.org/10.3390/electronics9060966
APA StyleChen, Z., Hu, Y., Tai, N., Tang, X., & You, G. (2020). Transmission Grid Expansion Planning of a High Proportion Renewable Energy Power System Based on Flexibility and Economy. Electronics, 9(6), 966. https://doi.org/10.3390/electronics9060966
 
        

 
       