An Adjusted Free-Market-Inspired Approach to Mitigate Free-Riding Behavior in Peer-to-Peer Fog Computing
Abstract
1. Introduction
- A novel free-market-inspired approach to overcome free-riding behavior in P2P Fog Computing environments.
- A free riding behavior simulator, built on top of the renowned QTM [14] simulator, that enables modeling of the free riding behavior in P2P systems.
- An extensive evaluation framework that assesses the performance of freeriding mitigation algorithms with respect to both fairness, success rate and execution time considering different system scales and loads.
2. Literature Review
3. System Design
3.1. Free-Market Inspiration
3.2. System Architecture
3.3. Definitions
- Suppliers: Peers that own a resource and are willing to share it with other peers in the network. We refer to the number of suppliers of a resource i by Si. The minimum value of Si for any resource i is one.
- Demanders: Peers who request resources from suppliers. We use Di to refer to the number of demanders of a resource i. Supplier and demander are dynamic roles. A peer can be a supplier of a certain resource and a demander of another.
- Resource Value: The value of a resource i is measured in credits and denoted by Vi. This is a dynamic value updated after each transaction. We refer to the value of a resource i at time t1 by Vi(t1).
- Incentive: The amount of credits that all suppliers of a resource except the actual provider receive once the demander uses the resource. We use Ii to refer to the incentives of a resource i.
- Growth Rate: The amount of change in a resource i’s value during a certain period of time, denoted by Gi. A resource has a high growth rate if the resource value increases over a short period of time, which indicates that there is currently a high demand for it.
- Resource size: Size of a resource i in the resource unit, referred by Zi. It is normalized in the range (2–10).
- Delta time (∆t): Elapsed time between two time steps (from t1 to t2).
- Wealth: The amount of credits a peer owns. We refer to the wealth of a peer j using Wj. Peers can earn credit when they provide a resource.
- Global resources: Resources available to all peers in the system through the cloud. Information about these resources is stored in the resources list in the system component.
- Local resources: Resources owned by a peer.
- Rate of sharing: This represents how often a free rider responds to resource sharing requests. A free rider’s rate of sharing of 0% (FR-RoS = 0%) indicates that the free rider does not respond at all, while 20% indicates that the free rider responds to only 20% of the requests.
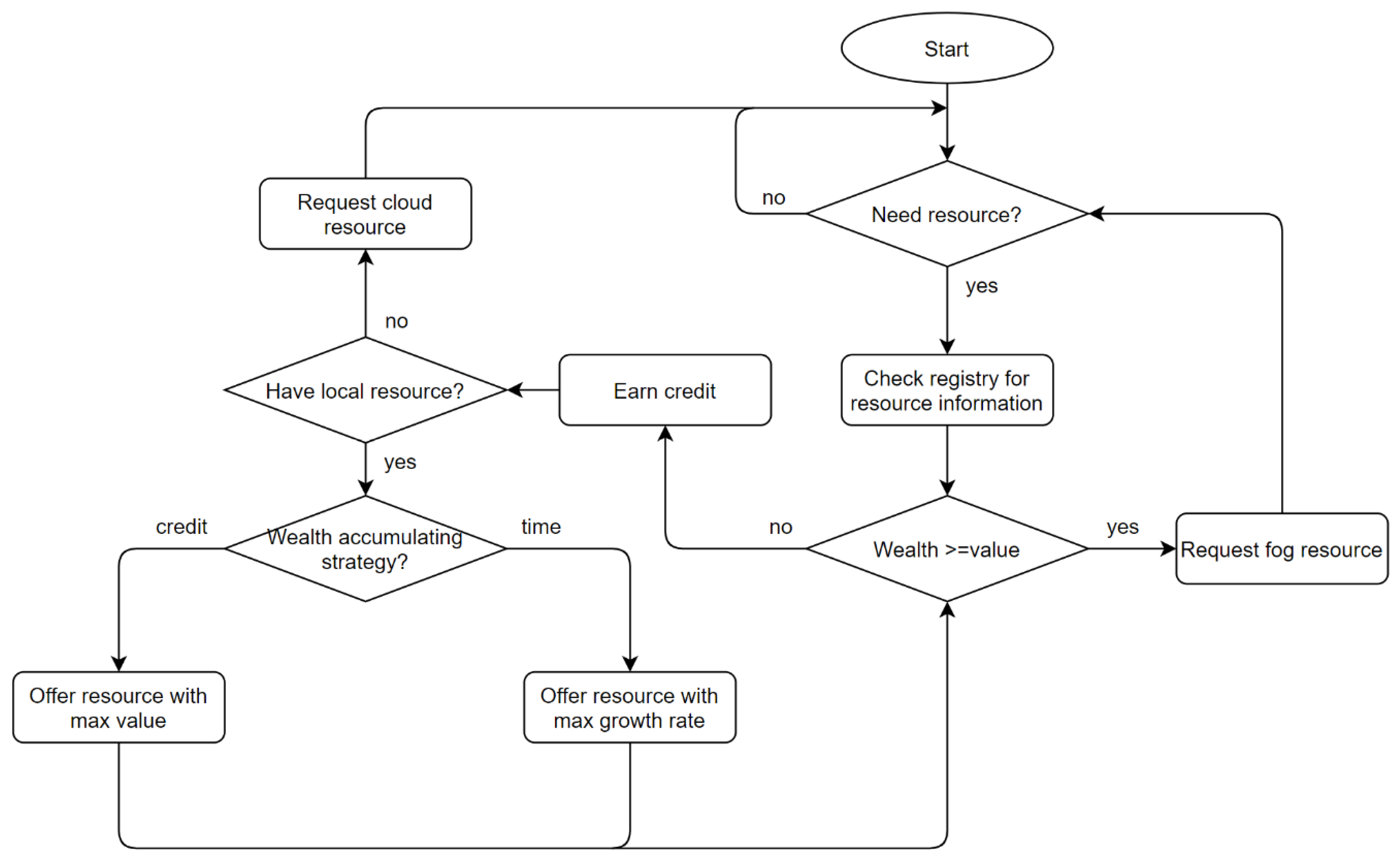
3.4. AFMIA Algorithm Explained
- Local resource: The peer selects a resource with the maximum value Vi to share.
- Global resource: The peer selects a resource with the maximum value Vi to share, such that Vi ≤ Wj.
- Local resource: The peer selects a resource with the maximum growth rate Gi to share.
- Global resource: The peer selects a resource with the maximum growth rate Gi to share, such that Vi ≤ Wj.
4. Evaluation Methodology
- Fairness: This metric suggests that peers should not receive/download more files than they send/upload to the network. It is computed as the total number of files sent over the total number of files received. Unfairness can occur when a free rider is receiving more files than sending (fairness less than one), or when a non-free rider is sending more files than receiving (fairness over one). In this work, we measure fairness for free riders (FR) and non-free riders (NFR) according to Equation (6) and Equation (7), respectively.
- Success Rate: The success rate is calculated as the total number of files received over the total number of files requested. Similar to fairness, we measure the success rate for free riders and non-free riders according to Equation (8) and Equation (9), respectively.
- Execution time: This metric measures the simulation running time that the system took to perform a specific number of transactions using the AFMIA time-based strategy, the AFMIA credit-based strategy, and none algorithm.
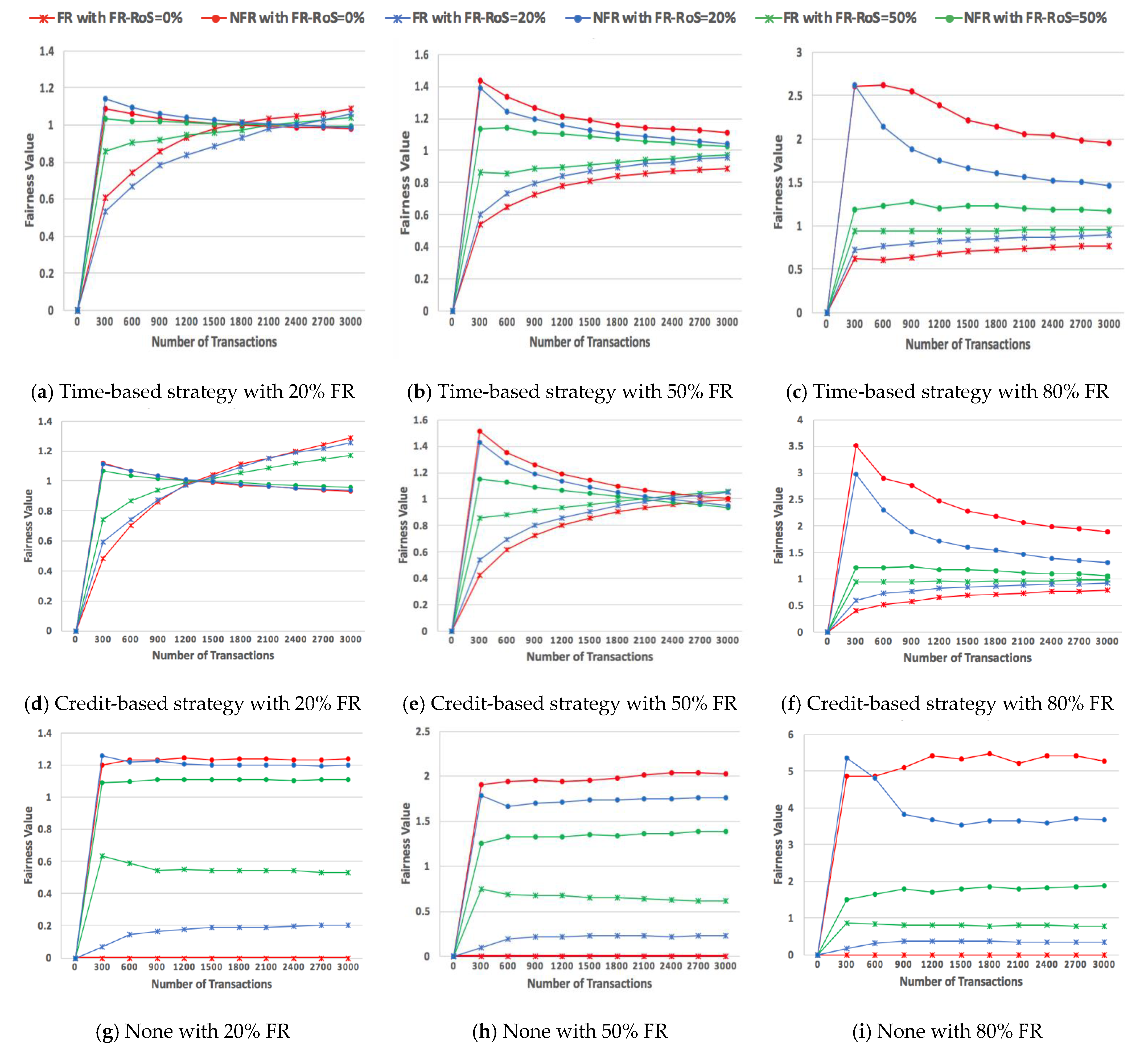
5. Results and Discussion
5.1. Fairness
5.2. Success Rate
5.3. Execution Time
6. Conclusions
Author Contributions
Funding
Conflicts of Interest
References
- Tracey, D.; Sreenan, C. How to see through the fog? Using Peer to Peer (P2P) for the Internet of Things. In Proceedings of the 2019 IEEE 5th World Forum on Internet of Things (WF-IoT), Limerick, Ireland, 15–18 April 2019; pp. 47–52. [Google Scholar]
- Aslani, R.; Hakami, V.; Dehghan, M. A token-based incentive mechanism for video streaming applications in peer-to-peer networks. Multimed. Tools Appl. 2017, 77, 14625–14653. [Google Scholar] [CrossRef]
- Mahini, H.; Dehghan, M.; Navidi, H.; Rahmani, A.M. GaMe-PLive: Anew game theoretic mechanism for P2P live video streaming. Int. J. Commun. Syst. 2015, 29, 1187–1203. [Google Scholar] [CrossRef]
- Gupta, R.; Singh, Y.N. Reputation Aggregation in Peer-to-Peer Network Using Differential Gossip Algorithm. IEEE Trans. Knowl. Data Eng. 2015, 27, 2812–2823. [Google Scholar] [CrossRef]
- Abbes, H.; Louati, T. PGTrust: A decentralized free-riding prevention model for DG systems. Clust. Comput. 2016, 19, 585–599. [Google Scholar] [CrossRef]
- Gupta, R.; Singha, N.; Singh, Y.N. Reputation based probabilistic resource allocation for avoiding free riding and formation of common interest groups in unstructured P2P networks. Peer-to-Peer Netw. Appl. 2016, 9, 1101–1113. [Google Scholar] [CrossRef]
- Kang, X.; Wu, Y. Incentive Mechanism Design for Heterogeneous Peer-to-Peer Networks: A Stackelberg Game Approach. IEEE Trans. Mob. Comput. 2014, 14, 1018–1030. [Google Scholar] [CrossRef]
- Cham, H. Study of Itelligence Peer Selection in Enhancing P2P Using Artificial Neural Network. Ph.D. Thesis, Universiti Tunku Abdul Rahman, Selangor, Malaysia, 2014. [Google Scholar]
- Ghaderzadeh, A.; Kargahi, M.; Reshadi, M. InFreD: Intelligent Free Rider Detection in collaborative distributed systems. J. Netw. Comput. Appl. 2017, 78, 134–145. [Google Scholar] [CrossRef]
- Biaou, B.O.S.; Oluwatope, A.O.; Odukoya, H.O.; Babalola, A.; Ojo, O.E.; Sossou, E.H. Ayo game approach to mitigate free riding in peer-to-peer networks. J. King Saud Univ. Comput. Inf. Sci. 2020. [Google Scholar] [CrossRef]
- Li, S.; Sun, W.; Liu, J. A mechanism of bandwidth allocation for peer-to-peer file-sharing networks via particle swarm optimization. J. Intell. Fuzzy Syst. 2018, 35, 2269–2280. [Google Scholar] [CrossRef]
- Mankiw, N.G. Principles of Microeconomics; Cengage Learning: Boston, MA, USA, 2020. [Google Scholar]
- Whelan, J.; Msefer, J. Economic Supply & Demand; Sloan School of Management, MIT: Cambridge, MA, USA, 1996. [Google Scholar]
- West, A.G.; Aviv, A.J.; Chang, J.; Prabhu, V.S.; Blaze, M.; Kan- nan, S.; Lee, I.; Smith, J.M.; Sokolsky, O. QuanTM: A quantitative trust management system. In Proceedings of the Second European Workshop on System Security, Nuremburg, Germany, 31 March 2009; pp. 28–35. [Google Scholar]
- Meng, X.; Jin, J. A free rider aware topological construction strategy for search in unstructured P2P networks. Peer-to-Peer Netw. Appl. 2014, 9, 127–141. [Google Scholar] [CrossRef]
- Momeny, S.; Dehghan, M. A new incentive scheduling mechanism for live video streaming in mesh-based P2P networks. In Proceedings of the 2016 8th International Symposium on Telecommunications (IST), Tehran, Iran, 27–28 September 2016; pp. 795–800. [Google Scholar] [CrossRef]
- Kurdi, H.; Alsalamah, S.; Alatawi, A.; Alfaraj, S.; Altoaimy, L.; Ahmed, S.H. HealthyBroker: A Trustworthy Blockchain-Based Multi-Cloud Broker for Patient-Centered eHealth Services. Electronics 2019, 8, 602. [Google Scholar] [CrossRef]
- Kurdi, H.; Alfaries, A.; Al-Anazi, A.; Alkharji, S.; Addegaither, M.; Altoaimy, L.; Ahmed, S.H. A lightweight trust management algorithm based on subjective logic for interconnected cloud computing environments. J. Supercomput. 2018, 75, 3534–3554. [Google Scholar] [CrossRef]
- Al-Otaiby, N.; Kurdi, H.; Al-Megren, S. A Hierarchical Trust Model for Peer-to-Peer Networks. Comput. Mater. Contin. 2019, 59, 397–404. [Google Scholar] [CrossRef]
- Kurdi, H.; Alnasser, S.; Alhelal, M. AuthenticPeer: A Reputation Management System for Peer-to-Peer Wireless Sensor Networks. Int. J. Distrib. Sens. Netw. 2015, 11, 637831. [Google Scholar] [CrossRef][Green Version]
- Kurdi, H.A. HonestPeer: An enhanced EigenTrust algorithm for reputation management in P2P systems. J. King Saud Univ. Comput. Inf. Sci. 2015, 27, 315–322. [Google Scholar] [CrossRef]
- Alhussain, A.; Kurdi, H. EERP: An enhanced EigenTrust algorithm for reputation management in peer-to-peer networks. Procedia Comput. Sci. 2018, 141, 490–495. [Google Scholar] [CrossRef]
- Alkharji, S.; Kurdi, H.; Altamimi, R.; Aloboud, E. AuthenticPeer++: A trust management system for P2P networks. In Proceedings of the 2017 European Modelling Symposium (EMS), Manchester, UK, 20–21 November 2017; pp. 191–196. [Google Scholar] [CrossRef]
- Alhussain, A.; Kurdi, H.; Altoaimy, L. A Neural Network-Based Trust Management System for Edge Devices in Peer-to-Peer Networks. Comput. Mater. Contin. 2019, 59, 805–816. [Google Scholar] [CrossRef]
- Zhang, Q.; Yu, T.; Irwin, K. A classification scheme for trust functions in reputation-based trust management. In Proceedings of the International Semantic Web Conference (ISWC) Workshop on Trust, Security, and Reputation on the Semantic Web, Hiroshima, Japan, 7–11 November 2004. [Google Scholar]
- Feldman, M.; Chuang, J. Overcoming free-riding behavior in peer-to-peer systems. ACM SIGecom Exch. 2005, 5, 41–50. [Google Scholar] [CrossRef]
- Joung, Y.-J.; Chiu, T.H.-Y.; Chen, S.-M. Cooperating with free riders in unstructured P2P networks. Comput. Netw. 2012, 56, 198–212. [Google Scholar] [CrossRef]
- Tang, Y.; Wang, H.; Dou, W. Trust based incentive in P2P network. In Proceedings of the IEEE International Conference on E-Commerce Technology for Dynamic E-Business, Beijing, China, 13–15 September 2004; pp. 302–305. [Google Scholar]
- Manoharan, S.; Ge, T. A demerit point strategy to reduce free-riding in BitTorrent. Comput. Commun. 2013, 36, 875–880. [Google Scholar] [CrossRef]
- Golle, P.; Leyton-Brown, K.; Mironov, I.; Lillibridge, M. Incentives for sharing in peer-to-peer networks. In International Workshop on Electronic Commerce; Springer: Berlin/Heidelberg, Germany, 2001; pp. 75–87. [Google Scholar]
- Zhang, Q.; Wang, S.; Liao, D. A Game Theoretic Analysis of Public Goods Allocation in P2P Networks. KSII Trans. Internet Inf. Syst. 2015, 9, 2854–2874. [Google Scholar] [CrossRef][Green Version]
- Zhang, Y.; Van Der Schaar, M. Peer-to-Peer multimedia sharing based on social norms. Signal Process. Image Commun. 2012, 27, 383–400. [Google Scholar] [CrossRef][Green Version]
- Sasabe, M. Analysis of optimal piece flow in tit-for-tat-based P2P streaming. Comput. Netw. 2018, 139, 60–69. [Google Scholar] [CrossRef]
- Belmonte, M.-V.; Díaz, M.; Pérez-De-La-Cruz, J.-L.; Reyna, A. COINS: COalitions and INcentiveS for effective Peer-to-Peer downloads. J. Netw. Comput. Appl. 2013, 36, 484–497. [Google Scholar] [CrossRef]
- Nishida, H.; Nguyen, T. A Global Contribution Approach to Maintain Fairness in P2P Networks. IEEE Trans. Parallel Distrib. Syst. 2009, 21, 812–826. [Google Scholar] [CrossRef]
- Awasthi, S.K.; Singh, Y.N. Simplified Biased Contribution Index (SBCI): A mechanism to make P2P network fair and efficient for resource sharing. J. Parallel Distrib. Comput. 2019, 124, 106–118. [Google Scholar] [CrossRef]
- Alotaibi, B.; Alarifi, N.; Abdulghani, M.; Altoaimy, L. Overcoming Free-Riding Behavior in Peer-to-Peer Networks Using Points System Approach. Procedia Comput. Sci. 2019, 151, 1060–1065. [Google Scholar] [CrossRef]
- Hazazi, M.; Almousa, A.; Kurdi, H.; Al-Megren, S.; Alsalamah, S. A credit-based approach for overcoming free-riding behavior in peer-to-peer networks. J. Comput. Mater. Cont. 2019, 59, 15–29. [Google Scholar]
- Srivastava, S.; Gupta, V.; Yadav, R.; Kant, K. Controlling free riding using extended point based incentive mechanism in peer- to-peer networks. In Proceedings of the 2012 Third International Conference on Computer and Communication Technology, Allahabad, India, 23–25 November 2012; pp. 200–205. [Google Scholar]







| Field | Description |
|---|---|
| RID | A unique identifier for the resource |
| Type | Type of the resource |
| Resource description | A short description of the resource |
| Availability | Data related to when the resources is available |
| Last transaction | Information about the last transaction when this resources was involved |
| Number of suppliers | Current number of peers who have this resource |
| Number of demanders | Number of peers currently requesting this resource |
| Value | Value of the resource in credit |
| Resources size | Size of the resources |
| Growth rate | Growth rate of the resource |
| Supplier | List of suppliers of the resource, their IP addresses, and IDs |
| Notation | Description |
|---|---|
| Si | Number of suppliers of resource i |
| Di | number of demanders of resource i |
| Vi | Value of resource i in credits |
| Ii | Incentives of resource i paid in credits to all suppliers |
| Gi | Growth rate of the value of resource i |
| Zi | Size of the resource i in |
| Vi(t1) | Value of resource i at time t1 |
| Vi(t2) | Value of resource i at time t2 |
| Elapsed time between two time steps (from t1 to t2) | |
| Wj | Wealth of the peer j in credit |
| FR-RoS | Free riders’ rate of sharing |
| RoS | Rate of sharing |
| Peers | FR | NFR | FR-RoS |
|---|---|---|---|
| FR < NFR | 20 | 80 | 0% |
| 20% | |||
| 50% | |||
| FR = NFR | 50 | 50 | 0% |
| 20% | |||
| 50% | |||
| FR > NFR | 80 | 20 | 0% |
| 20% | |||
| 50% |
Publisher’s Note: MDPI stays neutral with regard to jurisdictional claims in published maps and institutional affiliations. |
© 2020 by the authors. Licensee MDPI, Basel, Switzerland. This article is an open access article distributed under the terms and conditions of the Creative Commons Attribution (CC BY) license (http://creativecommons.org/licenses/by/4.0/).
Share and Cite
Kurdi, H.; Althnian, A.; Abdulghani, M.; Alkharji, S. An Adjusted Free-Market-Inspired Approach to Mitigate Free-Riding Behavior in Peer-to-Peer Fog Computing. Electronics 2020, 9, 2027. https://doi.org/10.3390/electronics9122027
Kurdi H, Althnian A, Abdulghani M, Alkharji S. An Adjusted Free-Market-Inspired Approach to Mitigate Free-Riding Behavior in Peer-to-Peer Fog Computing. Electronics. 2020; 9(12):2027. https://doi.org/10.3390/electronics9122027
Chicago/Turabian StyleKurdi, Heba, Alhanoof Althnian, Mohannad Abdulghani, and Sarah Alkharji. 2020. "An Adjusted Free-Market-Inspired Approach to Mitigate Free-Riding Behavior in Peer-to-Peer Fog Computing" Electronics 9, no. 12: 2027. https://doi.org/10.3390/electronics9122027
APA StyleKurdi, H., Althnian, A., Abdulghani, M., & Alkharji, S. (2020). An Adjusted Free-Market-Inspired Approach to Mitigate Free-Riding Behavior in Peer-to-Peer Fog Computing. Electronics, 9(12), 2027. https://doi.org/10.3390/electronics9122027

