Design and Dynamic Modelling of PV-Battery Hybrid Systems for Custom Electromagnetic Transient Simulation
Abstract
1. Introduction
2. Modeling of PV and Battery Characteristics
2.1. PV Array Modeling
2.2. Battery Modeling
3. PV Battery Hybrid Systems
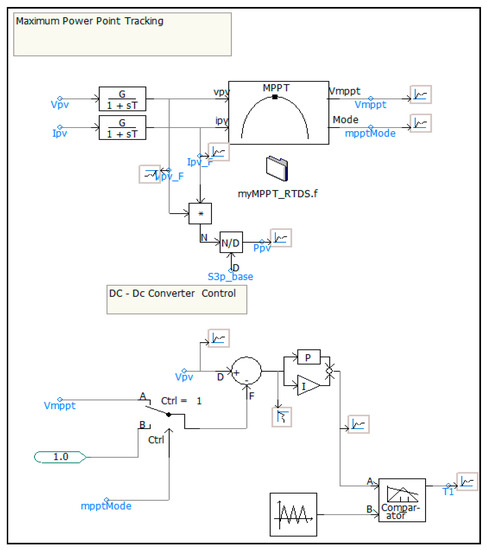
3.1. PV Generation System
3.2. Battery Energy Storage System
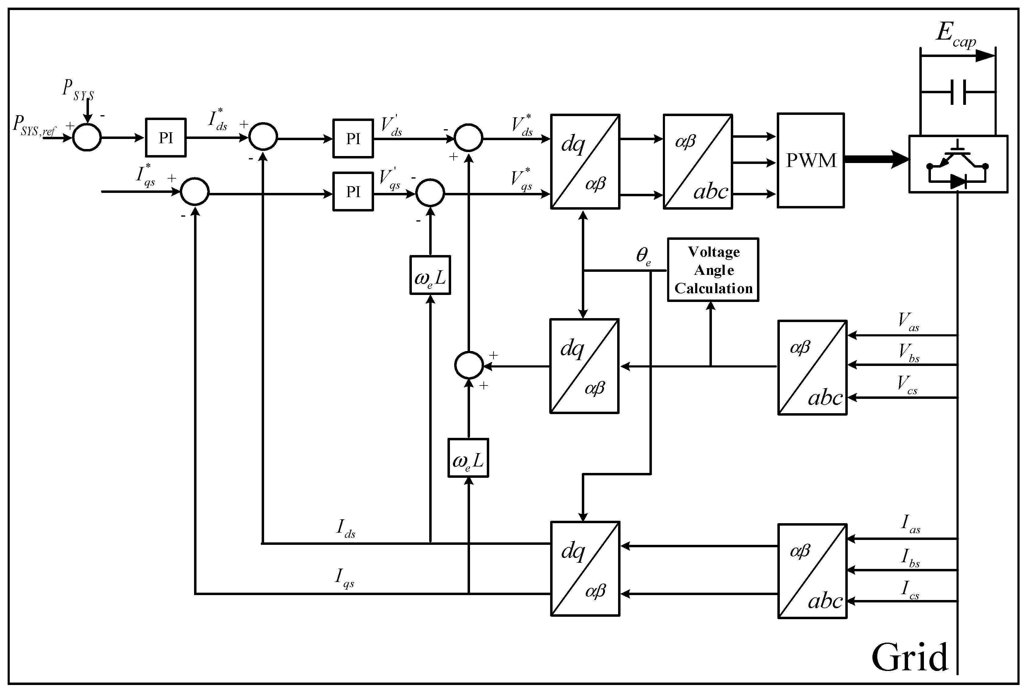
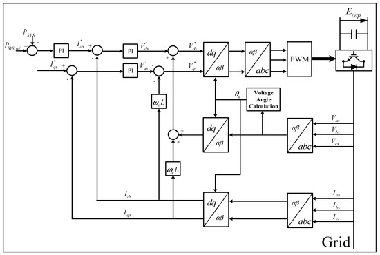
3.3. Control of Grid-Connected Inverter
4. Case Studies
5. Conclusions
Author Contributions
Funding
Conflicts of Interest
References
- Leão, R.P.S.; Barroso, G.C.; Sampaio, R.F.; Almada, J.B.; Lima, C.F.P.; Rego, M.C.O.; Antunes, F.L.M. The future of low voltage networks: Moving from passive to active. Int. J. Electr. Power Energy Syst. 2011, 33, 1506–1512. [Google Scholar] [CrossRef]
- Koohi-Kamali, S.; Rahim, N.A.; Mokhlis, H.; Tyagi, V.V. Photovoltaic electricity generator dynamic modeling methods for smart grid applications: A review. Renew. Sustain. Energy Rev. 2016, 57, 131–172. [Google Scholar] [CrossRef]
- Koohi-Kamali, S.; Rahim, N.A.; Mokhlis, H.J.E.C. Smart power management algorithm in microgrid consisting of photovoltaic, diesel, and battery storage plants considering variations in sunlight, temperature, and load. Energy Convers. Manag. 2014, 84, 562–582. [Google Scholar] [CrossRef]
- Lee, A.H.; Kang, H.Y.; Lin, C.Y.; Shen, K.C. An integrated decision-making model for the location of a PV solar plant. Sustainability 2015, 7, 13522–13541. [Google Scholar] [CrossRef]
- Ozdemir, S.; Sahin, G. Multi-criteria decision-making in the location selection for a solar PV power plant using AHP. Measurement 2018, 129, 218–226. [Google Scholar] [CrossRef]
- Li, X.; Hui, D.; Lai, X. Battery energy storage station (BESS)-based smoothing control of photovoltaic (PV) and wind power generation fluctuations. IEEE Trans. Sustain. Energy 2013, 4, 464–473. [Google Scholar] [CrossRef]
- Sechilariu, M.; Wang, B.; Locment, F. Building-integrated microgrid: Advanced local energy management for forthcoming smart power grid communication. Energy Build. 2013, 59, 236–243. [Google Scholar] [CrossRef]
- Batista, N.C.; Melício, R.; Matias, J.C.O.; Catalão, J.P.S. Photovoltaic and wind energy systems monitoring and building/home energy management using ZigBee devices within a smart grid. Energy 2013, 49, 306–315. [Google Scholar] [CrossRef]
- Carbone, R. Grid-connected photovoltaic systems with energy storage. In Proceedings of the IEEE International Conference on Clean Electrical Power, Coimbatore, India, 19–20 January 2009; pp. 760–767. [Google Scholar]
- Fakham, H.; Lu, D.; Francois, B. Power control design of a battery charger in a hybrid active PV generator for load-following applications. IEEE Trans. Ind. Electron. 2010, 58, 85–94. [Google Scholar] [CrossRef]
- Dürr, M.; Cruden, A.; Gair, S.; McDonald, J.R. Dynamic model of a lead acid battery for use in a domestic fuel cell system. J. Power Sources 2006, 161, 1400–1411. [Google Scholar] [CrossRef]
- Kuhn, E.; Forgez, C.; Lagonotte, P.; Friedrich, G. Modelling Ni-MH battery using Cauer and Foster structures. J. Power Sources 2006, 158, 1490–1497. [Google Scholar] [CrossRef]
- Shepherd, C.M. Design of primary and secondary cells: II. An equation describing battery discharge. J. Electrochem. Soc. 1965, 112, 657. [Google Scholar] [CrossRef]
- Tremblay, O.; Dessaint, L.A.; Dekkiche, A.I. A generic battery model for the dynamic simulation of hybrid electric vehicles. In Proceedings of the 2007 IEEE Vehicle Power and Propulsion Conference, Arlington, TX, USA, 9–12 September 2007; pp. 284–289. [Google Scholar]
- Ben Salah, C.; Ouali, M. Energy management of a hybrid photovoltaic system. Int. J. Energy Res. 2012, 36, 130–138. [Google Scholar] [CrossRef]
- KIM, S.; JEON, J.; CHO, C.; AHN, J. Control design and performance analysis of a grid interactive wind/PV/BESS Hybrid System. In Proceedings of the International Conference on Electricity Distribution, CIRED, Vienna, Austria, 21–24 May 2007; pp. 21–24. [Google Scholar]
- Kim, S.K.; Kim, E.S.; Ahn, J.B. Modeling and control of a grid-connected wind/PV hybrid generation system. In Proceedings of the IEEE/PES Transmission and Distribution Conference and Exhibition 2006, Dallas, TX, USA, 21–24 May 2006; pp. 1202–1207. [Google Scholar]
- Kim, S.K.; Jeon, J.H.; Cho, C.H.; Ahn, J.B.; Kwon, S.H. Dynamic modeling and control of a grid-connected hybrid generation system with versatile power transfer. IEEE Trans. Ind. Electron. 2008, 55, 1677–1688. [Google Scholar] [CrossRef]
- Li, C.H.; Zhu, X.J.; Cao, G.Y.; Sui, S.; Hu, M.R. Dynamic modeling and sizing optimization of stand-alone photovoltaic power systems using hybrid energy storage technology. Renew. Energy 2009, 34, 815–826. [Google Scholar] [CrossRef]
- Roncero-Sánchez, P.; Parreño Torres, A.; Vázquez, J. Control scheme of a concentration photovoltaic plant with a hybrid energy storage system connected to the grid. Energies 2018, 11, 301. [Google Scholar] [CrossRef]
- Go, S.I. A Study on Operation Algorithm of PV Battery Hybrid Systems. Master’s Thesis, Chonnam National University, Gwangju, Korea, 2012. [Google Scholar]
- Mahseredjian, J.; Dinavahi, V.; Martinez, J.A. An overview of simulation tools for electromagnetic transients in power systems. In Proceedings of the 2007 IEEE Power Engineering Society General Meeting, Tampa, FL, USA, 24–28 June 2007; pp. 1–6. [Google Scholar]
- Mahseredjian, J.; Dinavahi, V.; Martinez, J.A. Simulation tools for electromagnetic transients in power systems: Overview and challenges. IEEE Trans. Power Deliv. 2009, 24, 1657–1669. [Google Scholar] [CrossRef]
- Wilson, J.W.; Tian, G.Y. Pulsed electromagnetic methods for defect detection and characterisation. NDT E Int. 2007, 40, 275–283. [Google Scholar] [CrossRef]
- PSCAD/EMTDC User’s Manual, 4th ed.; Manitoba HVDC Research Centre: Manitoba, ON, Canada, 2004.
- Yu, G.J.; Jung, Y.S.; Choi, J.Y.; Kim, G.S. A novel two-mode MPPT control algorithm based on comparative study of existing algorithms. Sol. Energy 2004, 76, 455–463. [Google Scholar] [CrossRef]
- Tremblay, O.; Dessaint, L.A. Experimental validation of a battery dynamic model for EV applications. World Electr. Veh. J. 2009, 3, 289–298. [Google Scholar] [CrossRef]
- Available online: https://www.gbattery.com/board/news?bbs_section=view&Ctg=&page=10&idx=3&keyfield=&key=&Ctg= (accessed on 14 March 2012).
- Beucher, O.; Weeks, M. Introduction to MATLAB & SIMULINK (A Project Approach); Infinity Science Press: Hingham, MA, USA, 2008. [Google Scholar]
- Go, S.I.; Ahn, S.J.; Hyun, D.S.; Song, L.G.; Choi, J.H. Validation of a Ni-MH Battery Dynamic Model for Grid-Connected Photovoltaic System with Battery. In Proceedings of the International of Conference on Electrical Engineering 2012, Hong Kong, 14–16 March 2012. [Google Scholar]
- Esram, T.; Chapman, P.L. Comparison of photovoltaic array maximum power point tracking techniques. IEEE Trans. Energy Convers. 2007, 22, 439–449. [Google Scholar] [CrossRef]






































| Parameter | Value |
|---|---|
| 1.253 (V) | |
| 2.296 × 107 (Ω | |
| 1.204 × 104 (V/Ah) | |
| 0.1154 (V) | |
| 0.1108 () |
| Parameter | Value |
|---|---|
| 1.26 (V) | |
| 4.576 × 104 (Ω |
| Category | Parameter | Value |
|---|---|---|
| PV array | Rated Capacity | 2.5 (MW) |
| Battery | Rated Capacity | 2.4 (MWh) |
| Battery | Terminal Voltage | 240 (V) |
| DC link | Control Voltage | 600 (V) |
© 2020 by the authors. Licensee MDPI, Basel, Switzerland. This article is an open access article distributed under the terms and conditions of the Creative Commons Attribution (CC BY) license (http://creativecommons.org/licenses/by/4.0/).
Share and Cite
Go, S.-I.; Choi, J.-H. Design and Dynamic Modelling of PV-Battery Hybrid Systems for Custom Electromagnetic Transient Simulation. Electronics 2020, 9, 1651. https://doi.org/10.3390/electronics9101651
Go S-I, Choi J-H. Design and Dynamic Modelling of PV-Battery Hybrid Systems for Custom Electromagnetic Transient Simulation. Electronics. 2020; 9(10):1651. https://doi.org/10.3390/electronics9101651
Chicago/Turabian StyleGo, Seok-Il, and Joon-Ho Choi. 2020. "Design and Dynamic Modelling of PV-Battery Hybrid Systems for Custom Electromagnetic Transient Simulation" Electronics 9, no. 10: 1651. https://doi.org/10.3390/electronics9101651
APA StyleGo, S.-I., & Choi, J.-H. (2020). Design and Dynamic Modelling of PV-Battery Hybrid Systems for Custom Electromagnetic Transient Simulation. Electronics, 9(10), 1651. https://doi.org/10.3390/electronics9101651

