Adaptive Power Allocation Scheme for Mobile NOMA Visible Light Communication System
Abstract
1. Introduction
2. System Model
3. Inverse Power Allocation Scheme
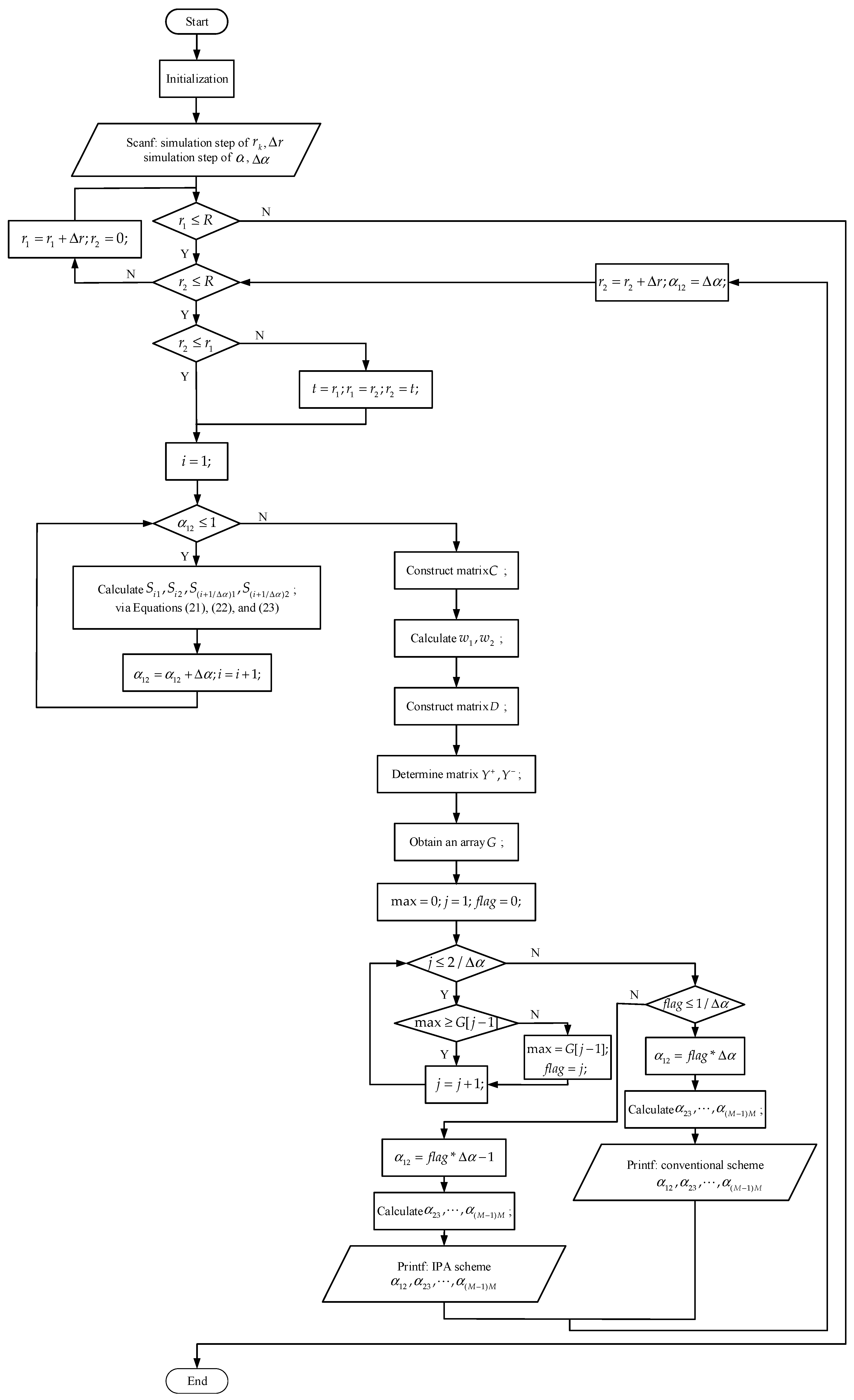
4. Adaptive Power Allocation Scheme
- Construct the weighted normalized decision matrix as:
- Determine the positive ideal solution matrix as:
- Determine the negative ideal solution matrix as:
- Calculate the Euclidean distance between each solution and the positive ideal solution as:
- Calculate the Euclidean distance between each solution and the negative ideal solution as:
- Calculate the relative proximity of each solution to the ideal solution as:
- Find the best combination of a power allocation scheme and the corresponding power allocation factor by:
5. Simulation Results and Discussion
6. Modeling of Optimal Power Allocation Factor for Mobile NOMA-VLC
7. Conclusions
Author Contributions
Funding
Conflicts of Interest
References
- Andrews, J.G.; Buzzi, S.; Wan, C.; Hanly, S.V.; Lozano, A.; Soong, A.C.K. What will 5g be? IEEE J. Sel. Areas Commun. 2014, 32, 1065–1082. [Google Scholar] [CrossRef]
- Jovicic, A.; Li, J.; Richardson, T. Visible light communication: Opportunities, challenges and the path to market. IEEE Commun. Mag. 2013, 51, 26–32. [Google Scholar] [CrossRef]
- Burchardt, H.; Serafimovski, N.; Tsonev, D.; Videv, S.; Haas, H. VLC: Beyond point-to-point communication. IEEE Commun. Mag. 2014, 52, 98–105. [Google Scholar] [CrossRef]
- Haas, H.; Yin, L.; Wang, Y.; Chen, C. What is LiFi? IEEE J. Lightw. Technol. 2016, 34, 1533–1544. [Google Scholar] [CrossRef]
- Pathak, P.H.; Feng, X.; Hu, P.; Mohapatra, P. Visible light communication, networking, and sensing: A survey, potential and challenges. IEEE Commun. Surv. Tutur. 2015, 17, 2047–2077. [Google Scholar] [CrossRef]
- Saito, Y.; Kishiyama, Y.; Benjebbour, A.; Nakamura, T.; Li, A.; Higuchi, K. Non-orthogonal multiple access (NOMA) for cellular future radio access. In Proceedings of the 2013 IEEE 77th Vehicular Technology Conference (VTC Spring), Dresden, Germany, 2–5 June 2013; pp. 1–5. [Google Scholar] [CrossRef]
- Saito, Y.; Benjebbour, A.; Kishiyama, Y.; Nakamura, T. System level performance evaluation of downlink non-orthogonal multiple access (NOMA). In Proceedings of the 2013 IEEE 24th Annual International Symposium on Personal, Indoor, and Mobile Radio Communications (PIMRC), London, UK, 8–9 September 2013; pp. 611–615. [Google Scholar] [CrossRef]
- Ding, Z.; Yang, Z.; Fan, P.; Poor, H.V. On the performance of non-orthogonal multiple access in 5G systems with randomly deployed users. IEEE Signal Process. Lett. 2014, 21, 1501–1505. [Google Scholar] [CrossRef]
- Marshoud, H.; Kapinas, V.M.; Karagiannidis, G.K.; Muhaidat, S. Non-orthogonal multiple access for visible light communications. IEEE Photonics Technol. Lett. 2016, 28, 51–54. [Google Scholar] [CrossRef]
- Yin, L.; Popoola, W.O.; Wu, X.; Haas, H. Performance evaluation of non-orthogonal multiple access in visible light communication. IEEE Trans. Commun. 2016, 64, 5162–5175. [Google Scholar] [CrossRef]
- Guan, X.; Yang, Q.; Hong, Y.; Chan, C.C.K. Non-orthogonal multiple access with phase pre-distortion in visible light communication. Opt. Express 2016, 24, 25816–25823. [Google Scholar] [CrossRef] [PubMed]
- Fu, Y.; Hong, Y.; Chen, L.K.; Sung, C.W. Enhanced power allocation for sum rate maximization in OFDM-NOMA VLC systems. IEEE Photonics Technol. Lett. 2018, 30, 1218–1221. [Google Scholar] [CrossRef]
- Chen, C.; Zhong, W.D.; Yang, H.; Du, P. On the performance of MIMO-NOMA based visible light communication systems. IEEE Photonics Technol. Lett. 2018, 30, 307–310. [Google Scholar] [CrossRef]
- Yin, L.; Wu, X.; Haas, H. On the performance of non-orthogonal multiple access in visible light communication. In Proceedings of the 2015 26th Annual Symposium on Personal, Indoor, and Mobile Radio Communications (PIMRC), Hong Kong, China, 30 August–2 September 2015; pp. 1354–1359. [Google Scholar] [CrossRef]
- Zhang, X.; Gao, Q.; Gong, C.; Xu, Z. User grouping and power allocation for NOMA visible light communication multi-cell networks. IEEE Commun. Lett. 2017, 21, 777–780. [Google Scholar] [CrossRef]
- Zeng, L.; O’Brien, D.C.; Minh, H.L.; Faulkner, G.E.; Lee, K.; Jung, D. High data rate multiple input multiple output (MIMO) optical wireless communications using white led lighting. IEEE J. Sel. Areas Commun. 2009, 27, 1654–1662. [Google Scholar] [CrossRef]
- Kahn, J.M.; Barry, J.R. Wireless infrared communications. Proc. IEEE 1997, 85, 265–298. [Google Scholar] [CrossRef]
- Andrews, J.G.; Meng, T.H. Optimum power control for successive interference cancellation with imperfect channel estimation. IEEE Trans. Wirel. Commun. 2003, 2, 375–383. [Google Scholar] [CrossRef]
- Datasheet of BPW21R. Available online: https://pdf1.alldatasheetcn.com/datasheet-pdf/view/26249/VISHAY/BPW21R.html (accessed on 20 March 2019).
- Wang, Y.M. A method based on standard and mean deviations for determining the weight coefficients of multiple attributes and its applications. Appl. Stat. Manag. 2003, 22, 22–26. [Google Scholar] [CrossRef]
- Sheng-Mei, L.; Su, P.; Ming-Hai, X. An improved TOPSIS vertical handoff algorithm for heterogeneous wireless networks. In Proceedings of the 2010 IEEE 12th International Conference on Communication Technology (ICCT 2010), Nanjing, China, 11–14 November 2010; pp. 750–754. [Google Scholar] [CrossRef]
- Lahby, M.; Cherkaoui, L.; Adib, A. Performance analysis of normalization techniques for network selection access in heterogeneous wireless networks. In Proceedings of the 2014 IEEE 9th International Conference on Intelligent Systems: Theories and Applications (SITA-14), Rabat, Morocco, 7–8 May 2014; pp. 1–5. [Google Scholar] [CrossRef]
- James, G.; Witten, D.; Hastie, T.; Tibshirani, R. An Introduction to Statistical Learning; Springer: New York, NY, USA, 2013. [Google Scholar]














| Parameter Name, Notation | Value |
|---|---|
| Vertical height, | 3 m |
| LED semi-angle, | |
| Signal power, | 1.25 mW |
| Channel bandwidth, | 20 MHz |
| Noise power spectral density, | 10−21 A2/Hz |
| PD physical area, | 7.5 mm2 |
| PD responsivity, | 0.48 A/W |
| PD’s field of view (FOV), | |
| Optical filter gain, | 1 |
| Refractive index, | 1.5 |
| Power allocation factor, | 0.3 |
| Residual interference fraction, | 0.1 |
| Coefficient | Value | Coefficient | Value | Coefficient | Value |
|---|---|---|---|---|---|
| 0.1299 | 1.5 | 0.08495 | |||
| 0.2906 | 1.5 | 0.3375 | |||
| 0.4018 | 1.5 | 0.99 |
| Coefficient | Value |
|---|---|
| −0.0223 | |
| 7.7957 | |
| −2.3387 × 103 | |
| 1.8817 × 105 | |
| 0.1249 | |
| 0.2581 | |
| 0.3609 | |
| 1.5 | |
| 1.5 | |
| 1.5 | |
| 0.0999 | |
| 0.4032 | |
| 1.1839 |
© 2019 by the authors. Licensee MDPI, Basel, Switzerland. This article is an open access article distributed under the terms and conditions of the Creative Commons Attribution (CC BY) license (http://creativecommons.org/licenses/by/4.0/).
Share and Cite
Dong, Z.; Shang, T.; Li, Q.; Tang, T. Adaptive Power Allocation Scheme for Mobile NOMA Visible Light Communication System. Electronics 2019, 8, 381. https://doi.org/10.3390/electronics8040381
Dong Z, Shang T, Li Q, Tang T. Adaptive Power Allocation Scheme for Mobile NOMA Visible Light Communication System. Electronics. 2019; 8(4):381. https://doi.org/10.3390/electronics8040381
Chicago/Turabian StyleDong, Zanyang, Tao Shang, Qian Li, and Tang Tang. 2019. "Adaptive Power Allocation Scheme for Mobile NOMA Visible Light Communication System" Electronics 8, no. 4: 381. https://doi.org/10.3390/electronics8040381
APA StyleDong, Z., Shang, T., Li, Q., & Tang, T. (2019). Adaptive Power Allocation Scheme for Mobile NOMA Visible Light Communication System. Electronics, 8(4), 381. https://doi.org/10.3390/electronics8040381

