A New CUK-Based Z-Source Inverter
Abstract
1. Introduction
2. Topologies Classification
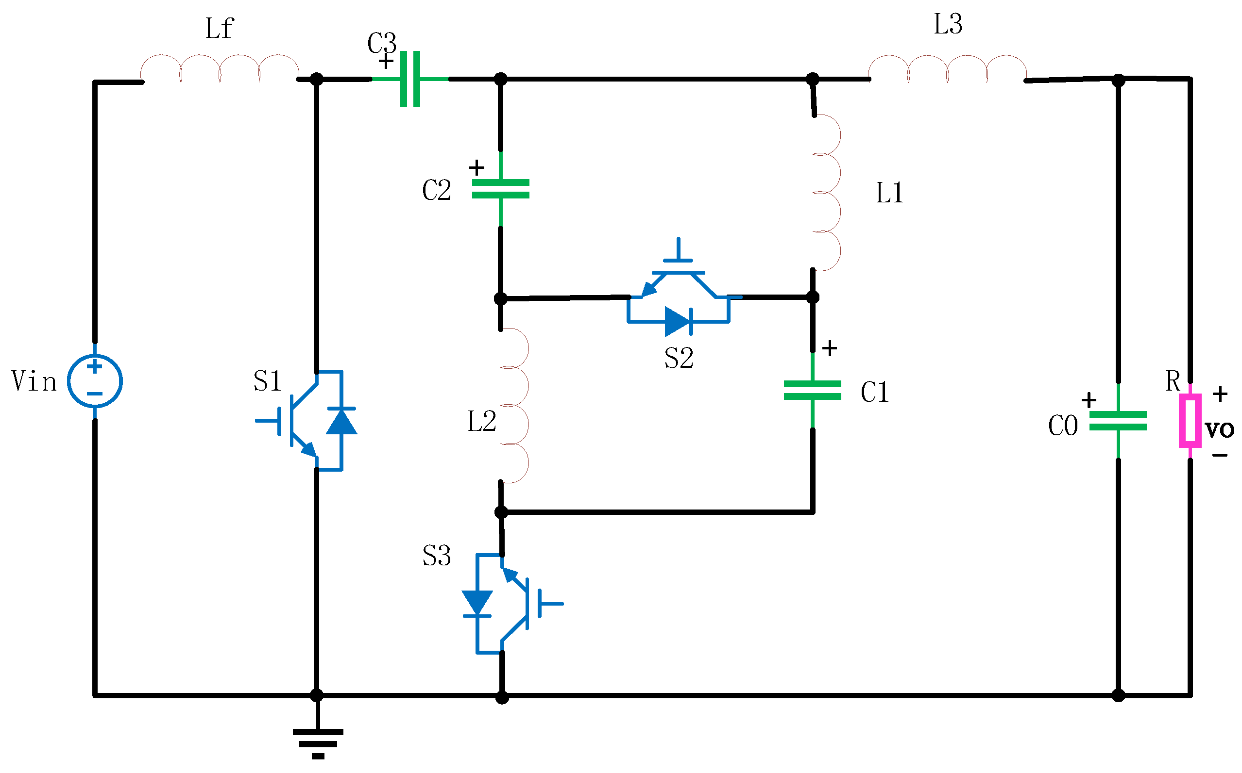
2.1. CUK-Based ZSI
2.2. Mode Analysis of Proposed CUK-Based ZSI
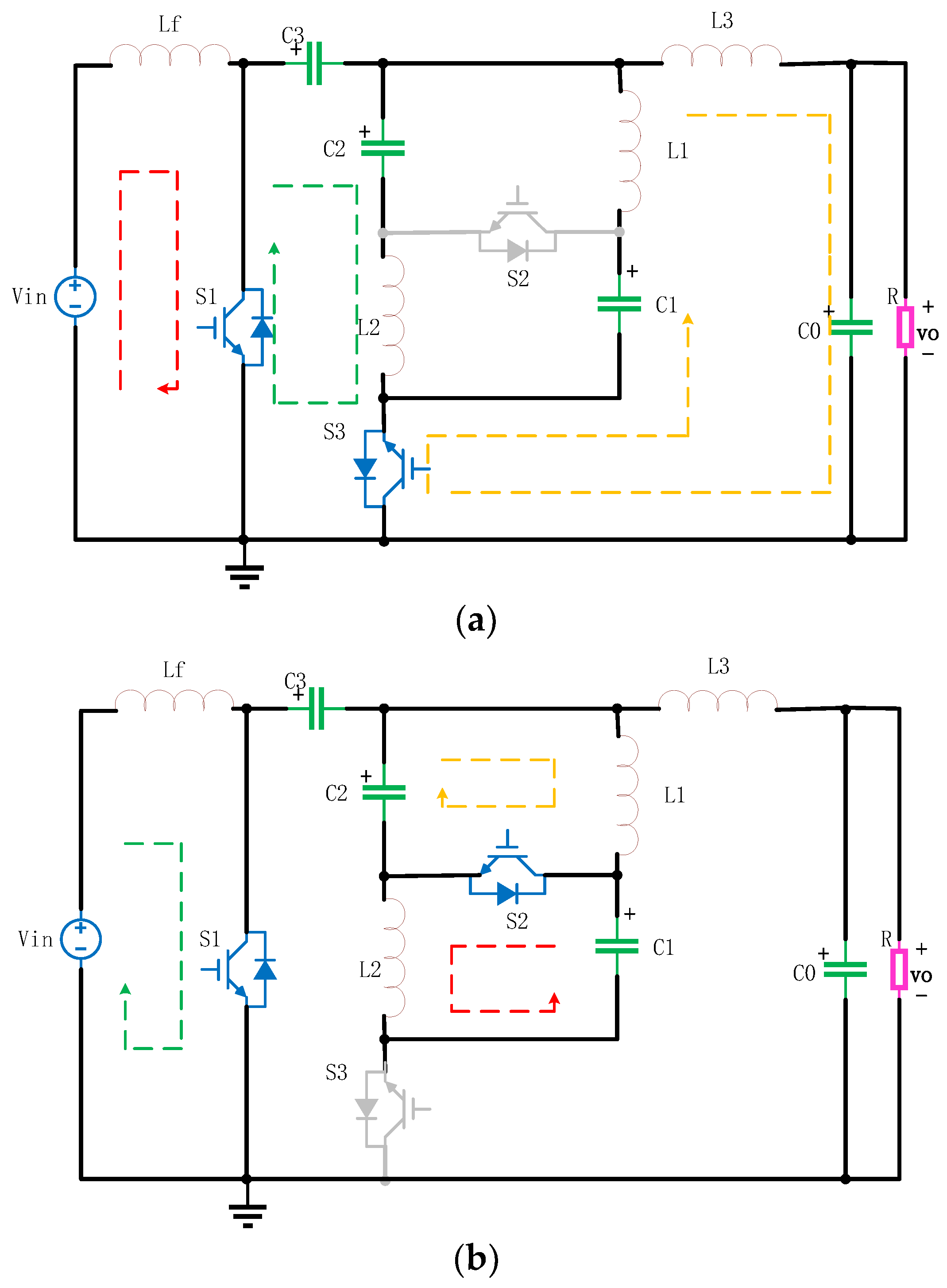
- First mode: In this mode, switches S1 and S3 are turned on, whereas switch S2 is turned off, as depicted in Figure 3a. The inductor Lf is magnetized by input voltage , and capacitors C1, C2 and C0 are charged; C3 is discharged. The equations of this mode can be expressed as:where , , and are the voltage of capacitors C0, C1, C2 and C3. and and are the voltage of inductors L1, L2 and L3, and is the voltage of input inductor Lf. Similarly, , and are the current of capacitors C1, C2 and C3, and , and are the current of inductors L1, L2 and L3.
- Second mode: In this mode, switches S1 and S2 are turned on, whereas switch S3 is turned off, as depicted in Figure 3b. The inductor Lf is magnetized by input voltage , and capacitors C1, C2 and C0 are discharged; C3 is charged. The equations of this mode can be expressed as:
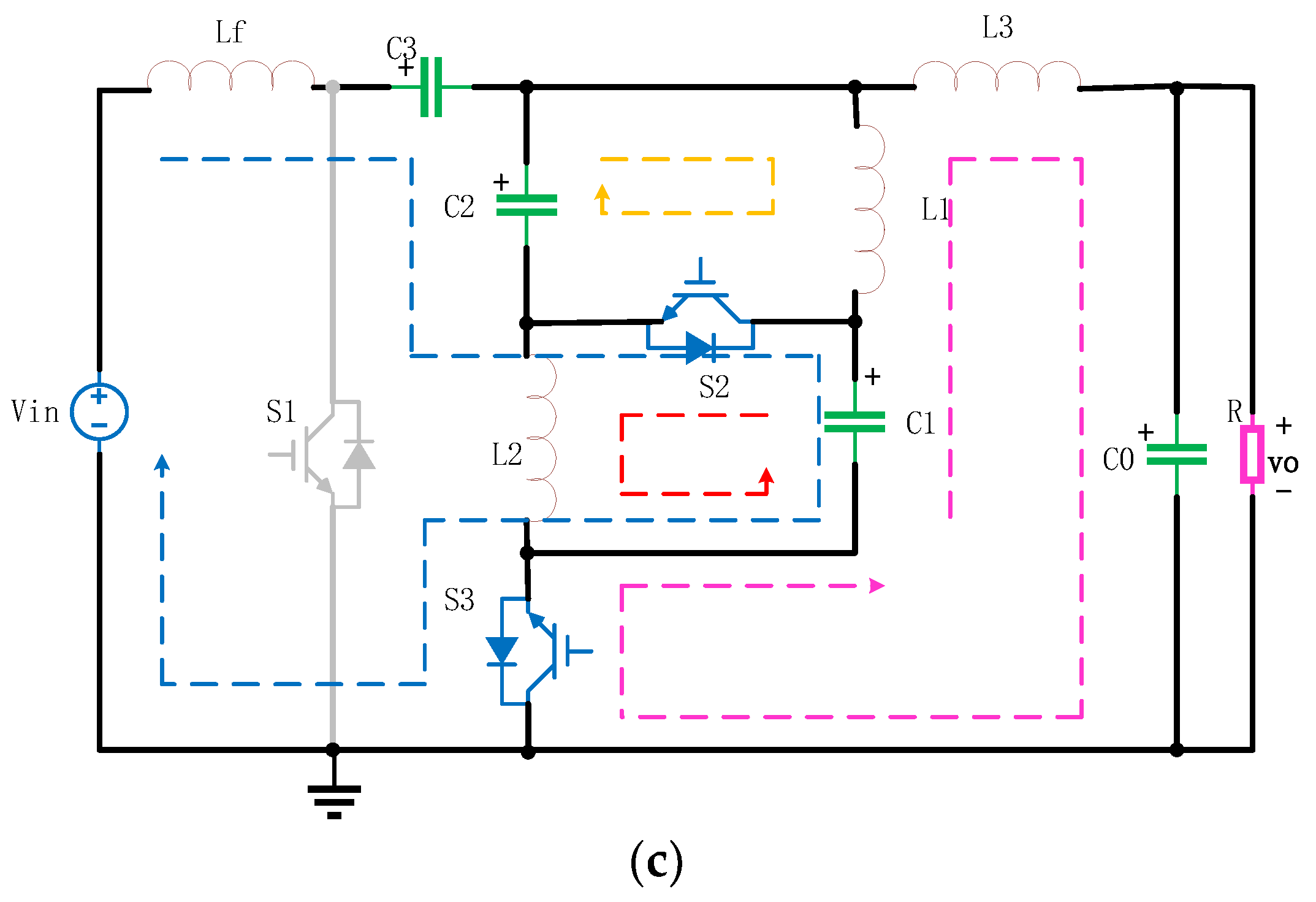
- Third mode: In this mode, switches S2 and S3 are turned on, whereas switch S1 is turned off, as depicted in Figure 3c. The capacitors C1, C2 and C0 are charged; C3 is discharged.where is the current of inductor Lf.
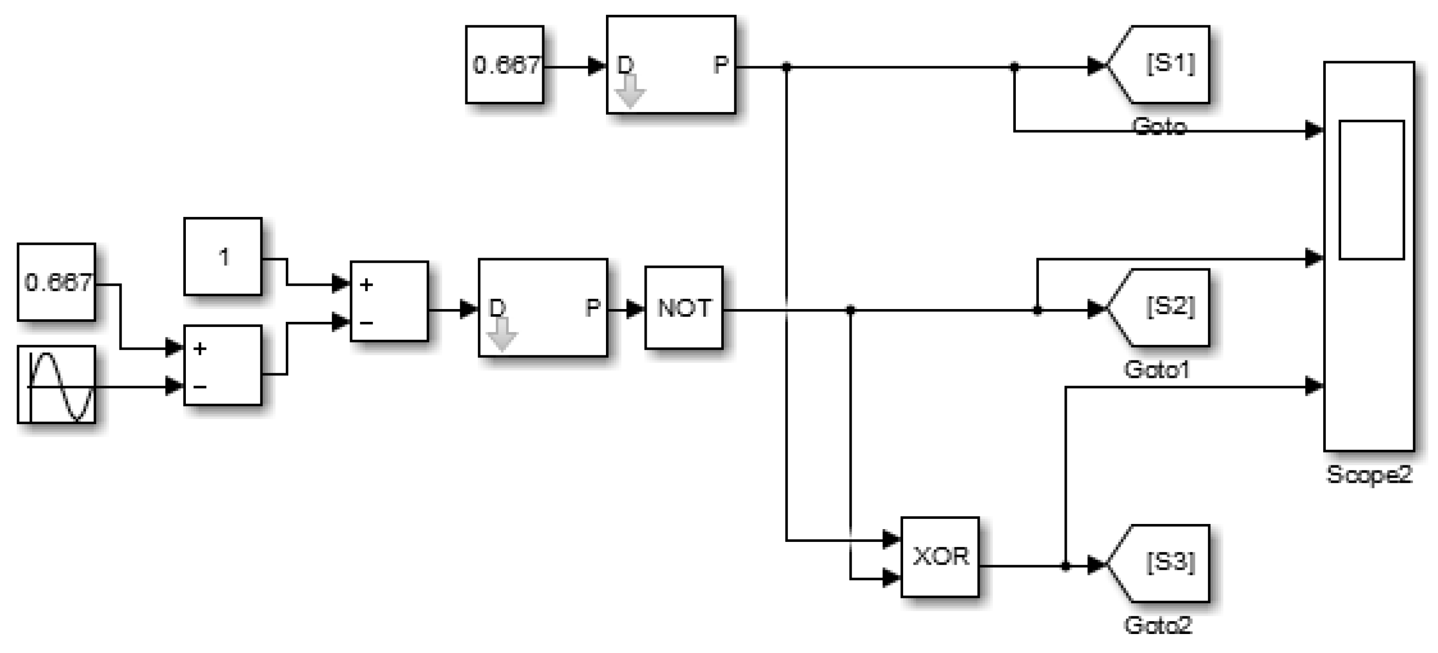
2.3. Control of Proposed CUK-Based ZSI
3. Device Stress Calculation and Passive Component Design
3.1. Device Stress Calculation
3.2. Passive Component Design
4. Simulation and Comparison
4.1. Simulation Conditions and Results
4.2. Comparison
5. Experimental Verification
6. Conclusions
Author Contributions
Funding
Conflicts of Interest
Abbreviations
| Acronims | |
| ZSI | Z-source inverter |
| VSI | Voltage source inverter |
| TSTS | Three-switch three-state |
| FFT | Fast Fourier transform |
| THD | Total harmonic distortion |
| Nomenclature | |
| Peak voltage gain | |
| k | Maximum boost radio |
| , , | Duty cycle functions |
| Output voltage angular frequency | |
| S1, S2, S3 | Semiconductor switches |
| DC input voltage | |
| Voltage of inductors | |
| Voltage of capacitors | |
| Voltage of switches | |
| Current of inductors | |
| Current of capacitors | |
| Output peak current | |
| Current ripple of inductors | |
| Voltage ripple of capacitors | |
| Switching period | |
| fs | Switching frequency |
References
- Singh, H.; Kumar, P.S.; Ali, M.U.; Lee, H.Y.; Khan, M.A.; Park, G.S.; Kim, H.-J. High Frequency Transformer’s Parasitic Capacitance Minimization for Photovoltaic (PV) High-Frequency Link-Based Medium Voltage (MV) Inverter. Electronics 2018, 7, 142. [Google Scholar]
- Fu, X.; Li, S.; Hadi, A.A.; Challoo, R. Novel Neural Control of Single-Phase Grid-Tied Multilevel Inverters for Better Harmonics Reduction. Electronics 2018, 7, 111. [Google Scholar] [CrossRef]
- Öztürk, S.; Canver, M.; Çadırcı, I.; Ermiş, M. All SiC Grid-Connected PV Supply with HF Link MPPT Converter: System Design Methodology and Development of a 20 kHz, 25 kVA Prototype. Electronics 2018, 7, 85. [Google Scholar] [CrossRef]
- Alatawi, K.; Almasoudi, F.; Manandhar, M.; Matin, M. Comparative Analysis of Si- and GaN-Based Single-Phase Transformer-Less PV Grid-Tied Inverter. Electronics 2018, 7, 34. [Google Scholar] [CrossRef]
- Popavath, L.N.; Kaliannan, P. Photovoltaic-STATCOM with Low Voltage Ride through Strategy and Power Quality Enhancement in a Grid Integrated Wind-PV System. Electronics 2018, 7, 51. [Google Scholar] [CrossRef]
- Guo, X.; Yang, Y.; Wang, X. Optimal space vector modulation of current source converter for dc-link current ripple reduction. IEEE Trans. Ind. Electron. 2019, 66, 1671–1680. [Google Scholar]
- Guo, X.; Jia, X. Hardware-based cascaded topology and modulation strategy with leakage current reduction for transformerless PV systems. IEEE Trans. Ind. Electron. 2016, 62, 7823–7832. [Google Scholar] [CrossRef]
- Guo, X. A novel CH5 inverter for single-phase transformerless photovoltaic system applications. IEEE Trans. Circuits Syst. II: Express Briefs 2017, 64, 1197–1201. [Google Scholar] [CrossRef]
- Yang, Y.; Blaabjerg, F.; Wang, H. Low-voltage ride-through of single-phase transformerless photovoltaic inverters. IEEE Trans. Ind. Appl. 2014, 50, 1942–1952. [Google Scholar] [CrossRef]
- Guo, X.; Zhang, X.; Guan, H.; Kerekes, T.; Blaabjerg, F. Three phase ZVR topology and modulation strategy for transformerless PV system. IEEE Trans. Power Electron. 2019. [Google Scholar] [CrossRef]
- Guo, X. Three phase CH7 inverter with a new space vector modulation to reduce leakage current for transformerless photovoltaic systems. IEEE Emerg. Sel. Top. Power Electron. 2017, 5, 708–712. [Google Scholar] [CrossRef]
- Guo, X.; Yang, Y.; Zhu, T. ESI: A novel three-phase inverter with leakage current attenuation for transformerless PV systems. IEEE Trans. Ind. Electron. 2967, 65, 2967–2974. [Google Scholar] [CrossRef]
- Feng, X.; Zhang, L.; Li, Y. An improved zero-current-switching single-phase transformerless PV H6 inverter with switching loss-free. IEEE Trans. Ind. Electron. 2017, 64, 7896–7905. [Google Scholar]
- Guo, X.; Yang, Y.; Wang, B.; Blaabjerg, F. Leakage current reduction of three-phase Z-source three-level four-leg inverter for transformerless PV system. IEEE Trans. Power Electron. 2018. [Google Scholar] [CrossRef]
- Guo, X.; Yang, Y.; He, R.; Wang, B.; Blaabjerg, F. Transformerless Z-source four-leg PV inverter with leakage current reduction. IEEE Trans. Power Electron. 2018. [Google Scholar] [CrossRef]
- Hu, Y.; Ji, B.; Finney, S.; Xiao, W.; Cao, W. High frequency inverter topologies integrated with the coupled inductor bridge arm. IET Power Electron. 2016, 9, 1144–1152. [Google Scholar] [CrossRef]
- Li, P.; Adam, G.P.; Hu, Y.; Holliday, D.; Williams, B.W. Three-phase AC-side voltage-doubling high power density voltage source converter with intrinsic buck–boost cell and common-mode voltage suppression. IEEE Trans. Power Electron. 2015, 30, 5284–5298. [Google Scholar] [CrossRef]
- Li, P.; Hu, Y. Unified Non-Inverting and Inverting PWM AC–AC Converter with Versatile Modes of Operation. IEEE Trans. Ind. Electron. 2017, 64, 1137–1147. [Google Scholar] [CrossRef]
- Peng, F.Z. Z-source inverter. In Proceedings of the IEEE/IAS Annul Meeting, Pittsburgh, PA, USA, 13–18 October 2002; pp. 775–781. [Google Scholar]
- Tang, Y.; Xie, S.; Ding, J. Pulsewidth modulation of Z-source inverters with minimum inductor current ripple. IEEE Trans. Ind. Electron. 2014, 61, 98–106. [Google Scholar] [CrossRef]
- Ellabban, O.; Abu-Rub, H. Z-source inverter: Topology improvements review. IEEE Ind. Electron. Mag. 2016, 10, 6–24. [Google Scholar] [CrossRef]
- Cao, D.; Jiang, S.; Yu, X.; Peng, F.Z. Low-cost semi-Z-source inverter for single-phase photovoltaic systems. IEEE Trans. Power Electron. 2011, 26, 3514–3523. [Google Scholar] [CrossRef]
- Huang, L.; Zhang, M.; Hang, L.; Yao, W.; Lu, Z. A Family of Three-Switch Three-State Single-Phase Z-Source Inverters. IEEE Trans. Power Electron. 2013, 28, 2317–2329. [Google Scholar] [CrossRef]
- Vázquez, N.; Rosas, M.; Hernández, C.; Vázquez, E.; Perez-Pinal, F.J. A new common-mode transformerless photovoltaic inverter. IEEE Trans. Ind. Electron. 2015, 62, 6381–6391. [Google Scholar] [CrossRef]















| Parameters | Proposed Topologies |
|---|---|
| Input voltage, Vin | 90 V |
| Output voltage (rms), Vo | 110 V |
| Switching frequency, fs | 20 kHz |
| Output voltage gain, A | 1.75 |
| Maximum boost ratio, k | 2 |
| Inductance Lf | 0.48 mH |
| Z-impedance inductance, L1 and L2 | 1 mH |
| Z-impedance capacitance, C1 and C2 | 46.3 |
| Capacitance C3 | 27.4 |
| Inductance L3 | 1.45 mH |
| Output capacitance, C0 | 10 |
| Z-Source Inverter Topologies | Total no. Component | Complexness | Power Density | Cost | Voltage Gain | Switches’ Voltage Stress | THD % | ||
|---|---|---|---|---|---|---|---|---|---|
| S | L | C | |||||||
| Semi-ZS-Based in [24] | 2 | 3 | 3 | simple | high | low | <1 | / | / |
| Semi-ZSI in [22] | 2 | 2 | 3 | simple | high | low | <1 | / | |
| Boost-based TSTS-ZSI in [23] | 3 | 3 | 3 | simple | high | low | >1 | 2.82 | |
| Buck‒boost-based TSTS-ZSI in [23] | 3 | 3 | 4 | simple | High | low | >1 | 3.15 | |
| Proposed | 3 | 4 | 4 | simple | High | low | >1 | 2.71 | |
© 2018 by the authors. Licensee MDPI, Basel, Switzerland. This article is an open access article distributed under the terms and conditions of the Creative Commons Attribution (CC BY) license (http://creativecommons.org/licenses/by/4.0/).
Share and Cite
Wang, B.; Tang, W. A New CUK-Based Z-Source Inverter. Electronics 2018, 7, 313. https://doi.org/10.3390/electronics7110313
Wang B, Tang W. A New CUK-Based Z-Source Inverter. Electronics. 2018; 7(11):313. https://doi.org/10.3390/electronics7110313
Chicago/Turabian StyleWang, Baocheng, and Wei Tang. 2018. "A New CUK-Based Z-Source Inverter" Electronics 7, no. 11: 313. https://doi.org/10.3390/electronics7110313
APA StyleWang, B., & Tang, W. (2018). A New CUK-Based Z-Source Inverter. Electronics, 7(11), 313. https://doi.org/10.3390/electronics7110313
