Optimal Dispatch and Energy Management of Hybrid Microgrids: A Case Study of an Urban Community
Abstract
1. Introduction
1.1. Literature Review
1.2. Contribution
- A feasibility analysis and optimal design for a standalone microgrid that runs solely on renewable energy sources for an urban community in South Sinai, Egypt.
- The main objectives are to reduce the Net Present Cost (NPC), lower the Cost of Energy (COE), and minimize emissions related to the use of diesel fuel.
- The PV/WT/CONV/BAT microgrid offered the best configuration with the lowest NPC and COE.
- Sensitivity analysis was performed across three key financial parameters: the PV capital cost, inflation rate, and discount rate to assess the economic robustness of the system under a range of monetary conditions.
1.3. Article Structure
2. Methodology
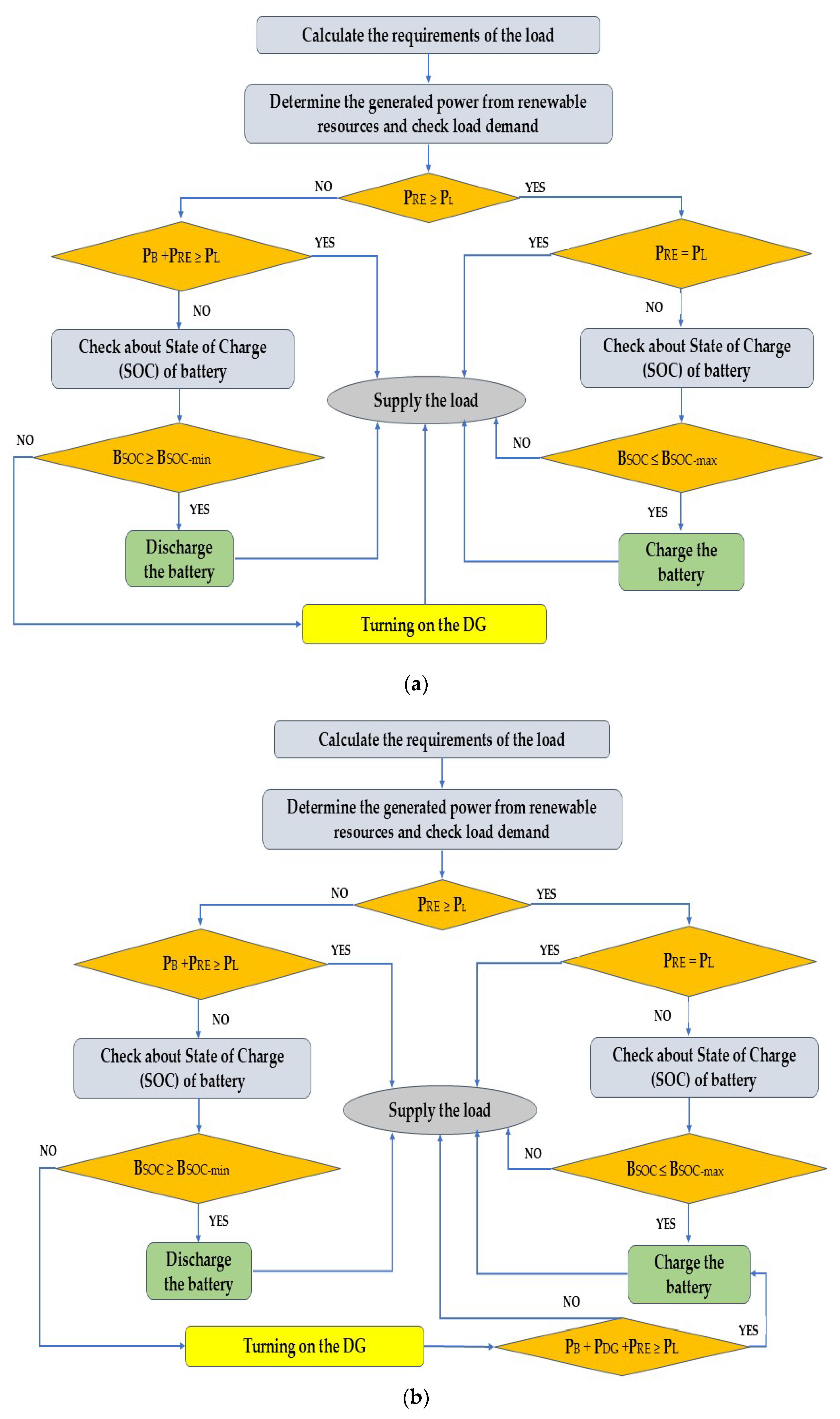
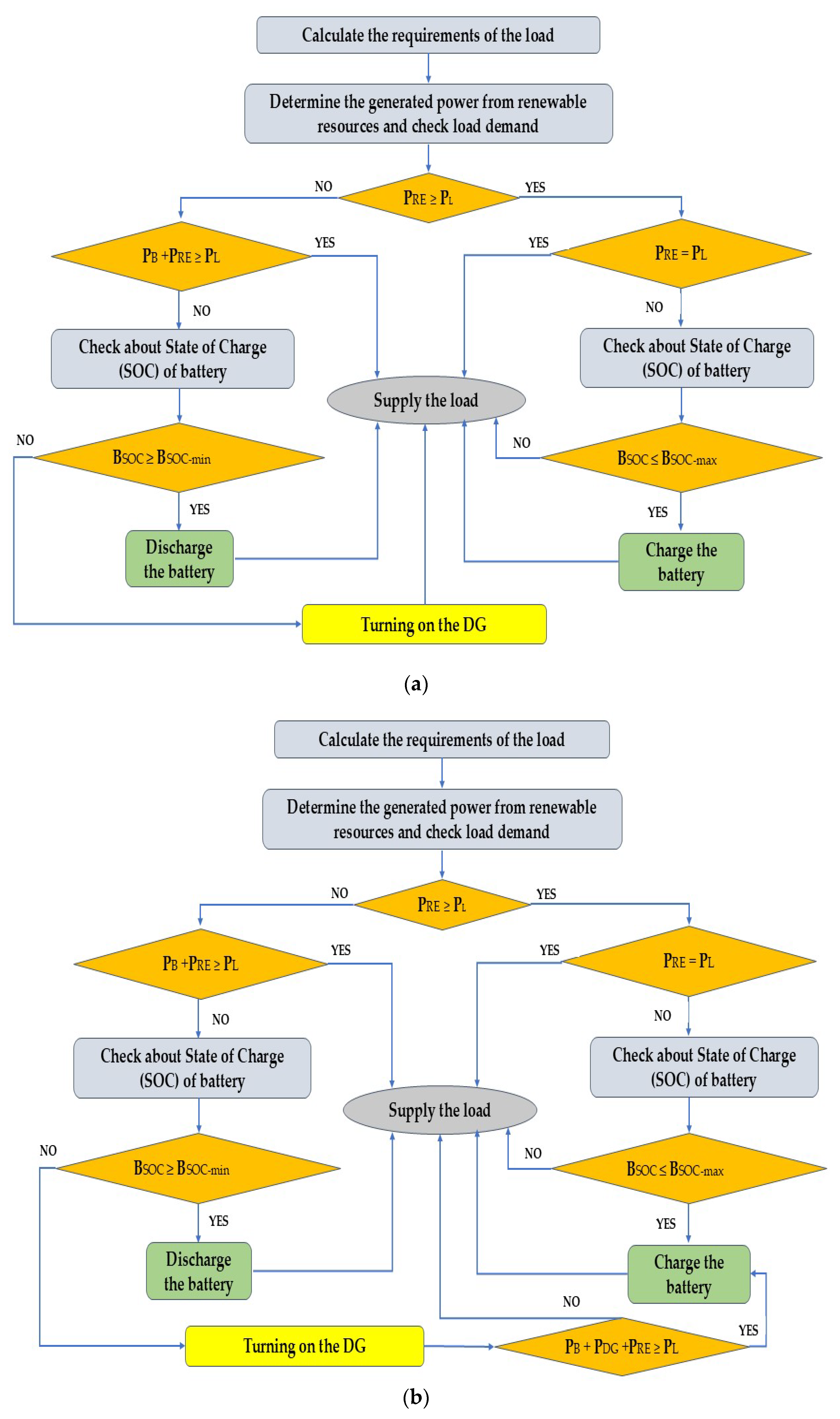
2.1. Dispatch Strategy
2.2. Net Present Cost (NPC)
2.3. Levelized Cost of Energy (COE)
3. Case Study
- Carbon dioxide (CO2) is created by burning materials that contain carbon. CO2 causes the greenhouse effect, which warms the Earth.
- Carbon monoxide (CO) that arises from diesel engines’ incomplete combustion. This gas will cause poisoning through a hemolytic response.
- Hydrocarbons (HCs) refer to the combination of carbon and hydrogen in general. The ground-level ozone, which is harmful to crops, ecosystems, and human health, is a precursor to unburned hydrocarbons.
- Particulate matter (PM) is made up of the components produced by the burning of sulfur in light oil fuel, as well as the fuel and lubricant residue left over after combustion. PM comprises microscopic particles that enter the deep lungs, causing respiratory and cardiovascular difficulties.
- Nitrogen oxides (NOXs) are a group of chemicals that include NO, N02, N20, N202, and others. When nitrogen and oxygen molecules combine at high temperatures, it is created. Nox emissions impact asthma and other respiratory diseases, while also contributing to the formation of smog and acid rain.
3.1. Load Profile
3.2. Hybrid Microgrid Grid Model Designing
- MG 1: It will contain a standalone diesel generator.
- MG 2: It will contain a PV module, a power converter, and a battery.
- MG 3: It will contain wind turbines, a power converter, and a battery.
- MG 4: It will contain a PV module, wind turbines, a power converter, and a battery.
3.3. Microgrid Components
3.3.1. PV Array
3.3.2. Wind Turbine
3.3.3. Battery Energy Storage
3.3.4. Converter
3.3.5. Diesel Generator
4. Results
4.1. Standalone DG
4.2. PV/CONV/BAT
4.3. WT/BAT/CONV
4.4. PV/WT/BAT/CONV
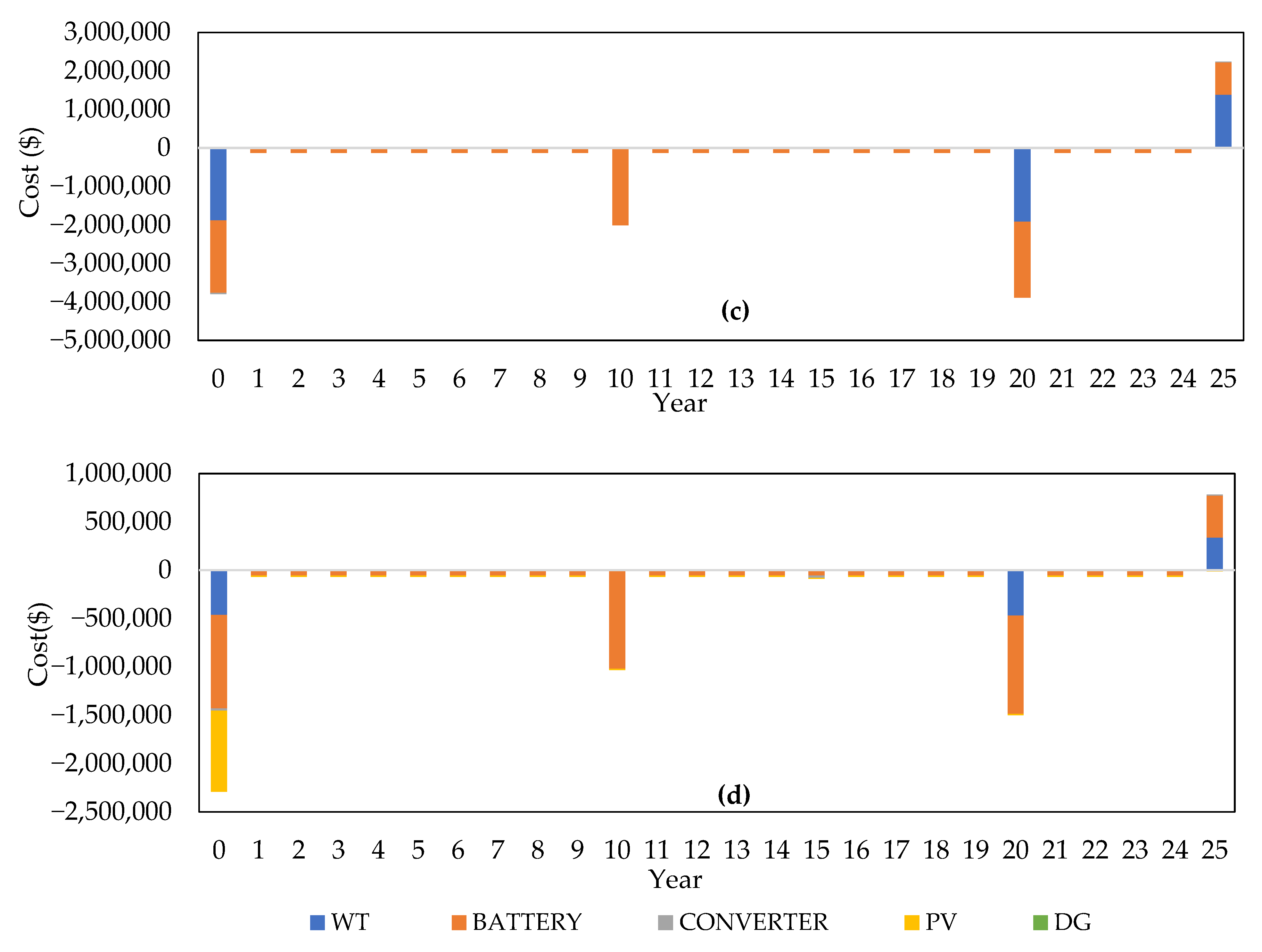
5. Cost Analysis
5.1. Reliability Analysis
5.2. Sensitivity Analysis
6. Conclusions
- The Standalone DG system has the highest values of NPC and COE with USD 65.5 million and 3.31 USD/kWh, respectively. In addition to the fuel cost of USD 154,906 per year, the amount of exhaust emissions produced annually is 1,314,895 kg.
- The integration of 1109 kW for the PV panels, 16 wind turbines, 439 kW converter, and 353 batteries provides the most suitable techno-economic behavior in relation to others. This MG, PV/WT/CONV/BAT, has the lowest values of NPC and COE, at USD 3.86 million and 0.195 USD/kWh, respectively.
- The sensitivity results clearly demonstrate how financial parameters influence system economics. A 20% increase in the Inflation Rate raised the NPC by 14.8% but decreased the COE by 16.9%, showing an inverse relationship. Conversely, reducing the inflation rate led to a lower NPC and a higher COE. In the case of the Discount Rate, increasing it by 20% decreased the NPC (−13.7%), but raised the COE (+22.1%), while a 20% decrease raised the NPC and decreased the COE significantly. The PV Capital Cost, with a ±10% variation, resulted in modest changes in the NPC and COE (approximately ±2%).
Author Contributions
Funding
Data Availability Statement
Acknowledgments
Conflicts of Interest
Appendix A
| Element | Capital Cost | Replacement Cost | Operating and Maintenance Cost | Fuel Cost |
|---|---|---|---|---|
| PV | 758 USD/kW | 758 USD/kW | 10.3 USD/kW/yr | - |
| WT | 1160 USD/kW | 1160 USD/kW | 20 USD/kW/yr | - |
| BAT | 2736 USD | USD 2736 | 136.8 USD/yr | - |
| CONV | 50 USD/kW | 50 USD/kW | 0 | - |
| DG | 667 USD/kW | 667 USD/kW | 1.12 USD/op.h/yr | 0.313 USD/L |
| Element | Specification | Value |
|---|---|---|
| PV | Rated power | 0.32 kW |
| Temperature coefficient | −0.410 °C | |
| Normal operating cell temperature | 44 °C | |
| Efficiency at STC | 16.3% | |
| Derating factor | 88% | |
| Lifetime | 25 years | |
| WT | Rated power | 25 kW |
| Hub height | 23 m | |
| Lifetime | 20 years | |
| Battery | Nominal voltage | 48 V |
| Nominal capacity | 9.6 kWh | |
| SOC limits | 5–100% | |
| Roundtrip efficiency | 98% | |
| Converter | Rated power | 33 KVA |
| Efficiency | 97% | |
| Relative capacity | 50% | |
| Lifetime | 15 years | |
| DG | Fuel curve slope | 0.236 L/h/kW |
| Fuel curve intercept | 9.25 L/h | |
| Lifetime | 20,000 h | |
| Minimum load ratio | 25% | |
| Carbon monoxide | 16.5 g/L fuel | |
| Nitrogen oxides | 15.5 g/L fuel | |
| Lower heating value | 43.2 MJ/kg | |
| Diesel fuel price | 0.313 USD/L | |
| Carbon percentage | 88% | |
| Sulfur percentage | 0.4% | |
| Unburned HC | 0.72 g/L of fuel | |
| Particulates | 0.1 g/L of fuel | |
| Fuel sulfur to PM | 2.2% | |
| Fuel density | 820 kg/m3 | |
| CHP heat recovery ratio | 0% |
References
- Ali, M.; Riaz, M.; Koondhar, M.A.; Akram, M.S.; Guerrero, J.M.; Vasquez, J.C.; Khan, B. Renewable energy sources-based hybrid microgrid system for off-grid electricity solution for rural communities. Energy Sci. Eng. 2023, 11, 3486–3499. [Google Scholar] [CrossRef]
- Sattar, M.; Azeem, F.; Memon, Z.; Zidan, H.; Baig, S. Feasibility Assessment of Rural Hybrid Microgrid Using Canal-Based Microhydel Resources: A Case Study of Renala Khurd Pakistan. Sustainability 2022, 14, 15417. [Google Scholar] [CrossRef]
- Hou, H.; Lu, W.; Liu, B.; Hassanein, Z.; Mahmood, H.; Khalid, S. Exploring the Role of Fossil Fuels and Renewable Energy in Determining Environmental Sustainability: Evidence from OECD Countries. Sustainability 2023, 15, 2048. [Google Scholar] [CrossRef]
- Amara, S.; Toumi, S.; Salah, C.B.; Saidi, A.S. Improvement of techno-economic optimal sizing of a hybrid off-grid micro-grid system. Energy 2021, 233, 121166. [Google Scholar] [CrossRef]
- Ellabban, O.; Abu-Rub, H.; Blaabjerg, F. Renewable energy resources: Current status, future prospects and their enabling technology. Renew. Sustain. Energy Rev. 2014, 39, 748–764. [Google Scholar] [CrossRef]
- Madhura, S.; Boddapati, V. Optimal sizing and assessment of a hybrid energy based AC microgrid. Mater Today Proc. 2022, 49, 326–332. [Google Scholar] [CrossRef]
- Subramanian, V.; Vairavasundaram, I.; Aljafari, B. Analysis of Optimal Load Management Using a Stand-Alone Hybrid AC/DC Microgrid System. Int. Trans. Electr. Energy Syst. 2023, 2023, 7519436. [Google Scholar] [CrossRef]
- Ewais, A.M.; El-Azab, R.; Adma, M.A.A. Stand-Alone Microgrid Energy Storage Schemes: Comparative Study. In Proceedings of the 2018 Twentieth International Middle East Power Systems Conference (MEPCON), Cairo, Egypt, 18–20 December 2018; pp. 564–569. [Google Scholar] [CrossRef]
- Mohammed, A.; Saif, O.; Abo-Adma, M.A.; Elazab, R. Multiobjective optimization for sizing and placing electric vehicle charging stations considering comprehensive uncertainties. Energy Inform. 2024, 7, 131. [Google Scholar] [CrossRef]
- Microgrid Controllers: Functions and Benefits|Mesa Solutions. Available online: https://247mesa.com/microgrid-controllers-functions-and-benefits (accessed on 15 September 2024).
- Zia, M.F.; Elbouchikhi, E.; Benbouzid, M. Microgrids energy management systems: A critical review on methods, solutions, and prospects. Appl. Energy 2018, 222, 1033–1055. [Google Scholar] [CrossRef]
- Mahmoud, F.S.; Diab, A.A.Z.; Ali, Z.M.; El-Sayed, A.H.M.; Alquthami, T.; Ahmed, M.; Ramadan, H.A. Optimal sizing of smart hybrid renewable energy system using different optimization algorithms. Energy Rep. 2022, 8, 4935–4956. [Google Scholar] [CrossRef]
- Kumar, N.M.; Chopra, S.S.; Chand, A.A.; Elavarasan, R.M.; Shafiullah, G.M. Hybrid renewable energy microgrid for a residential community: A techno-economic and environmental perspective in the context of the SDG7. Sustainability 2020, 12, 3944. [Google Scholar] [CrossRef]
- Rinaldi, F.; Moghaddampoor, F.; Najafi, B.; Marchesi, R. Economic feasibility analysis and optimization of hybrid renewable energy systems for rural electrification in Peru. Clean Technol. Environ. Policy 2021, 23, 731–748. [Google Scholar] [CrossRef]
- Eras-Almeida, A.A.; Egido-Aguilera, M.A.; Blechinger, P.; Berendes, S.; Caamaño, E.; García-Alcalde, E. Decarbonizing the Galapagos Islands: Techno-economic perspectives for the hybrid renewable mini-grid Baltra-Santa Cruz. Sustainability 2020, 12, 2282. [Google Scholar] [CrossRef]
- Zhang, G.; Xiao, C.; Razmjooy, N. Optimal operational strategy of hybrid PV/wind renewable energy system using homer: A case study. Int. J. Ambient. Energy 2020, 43, 3953–3966. [Google Scholar] [CrossRef]
- Shezan, S.A. Feasibility analysis of an islanded hybrid wind-diesel-battery microgrid with voltage and power response for offshore Islands. J. Clean Prod. 2021, 288, 125568. [Google Scholar] [CrossRef]
- Kamal, M.M.; Ashraf, I. Planning and Optimization of Hybrid Microgrid for Reliable Electrification of Rural Region. J. Inst. Eng. 2022, 103, 173–188. [Google Scholar] [CrossRef]
- Alsagri, A.S.; Alrobaian, A.A.; Nejlaoui, M. Techno-economic evaluation of an off-grid health clinic considering the current and future energy challenges: A rural case study. Renew Energy 2021, 169, 34–52. [Google Scholar] [CrossRef]
- Beyoud, A.; Bouhaouss, A. An investigation into the feasibility of a hybrid generator-photovoltaic-wind farm with variable load profile: Case of headland south-west of Morocco. Clean Energy 2022, 6, 484–495. [Google Scholar] [CrossRef]
- Elmorshedy, M.F.; Elkadeem, M.R.; Kotb, K.M.; Taha, I.B.M.; El-Nemr, M.K.; Kandeal, A.W.; Sharshir, S.W.; Almakhles, D.J.; Imam, S.M. Feasibility study and performance analysis of microgrid with 100% hybrid renewables for a real gricultural irrigation application. Sustain. Energy Technol. Assess. 2022, 53, 102746. [Google Scholar] [CrossRef]
- Singh, U.; Rizwan, M. A feasibility study and cost benefit analysis of an off-grid hybrid system for a rural area electrification. Sol. Compass 2022, 3–4, 100031. [Google Scholar] [CrossRef]
- Bhatti, M.Z.A.; Siddique, A.; Aslam, W.; Atiq, S. Design and Analysis of a Hybrid Stand-Alone Microgrid. Energies 2024, 17, 200. [Google Scholar] [CrossRef]
- Shafira, A.N.; Petrana, S.; Muthia, R.; Purwanto, W.W. Techno-economic analysis of a hybrid renewable energy system integrated with productive activities in an underdeveloped rural region of eastern Indonesia. Clean Energy 2023, 7, 1247–1267. [Google Scholar] [CrossRef]
- Odetoye, O.A.; Olulope, P.K.; Olanrewaju, O.M.; Alimi, A.O.; Igbinosa, O.G. Multi-year techno-economic assessment of proposed zero-emission hybrid community microgrid in Nigeria using HOMER. Heliyon 2023, 9, e19189. [Google Scholar] [CrossRef]
- Ali, M.F.; Hossain, M.A.; Julhash, M.M.; Ashikuzzaman, M.; Alam, M.S.; Sheikh, M.R.I. A Techno-Economic Analysis of a Hybrid Microgrid System in a Residential Area of Bangladesh: Optimizing Renewable Energy. Sustainability 2024, 16, 8051. [Google Scholar] [CrossRef]
- Saleeb, H.; El-Rifaie, A.M.; Sayed, K.; Accouche, O.; Mohamed, S.A.; Kassem, R. Optimal Sizing and Techno-Economic Feasibility of Hybrid Microgrid. Processes 2025, 13, 1209. [Google Scholar] [CrossRef]
- Ngao-det, M.; Thongpron, J.; Namin, A.; Patcharaprakiti, N.; Muangjai, W.; Somsak, T. Systematic Optimize and Cost-Effective Design of a 100% Renewable Microgrid Hybrid System for Sustainable Rural Electrification in Khlong Ruea, Thailand. Energies 2025, 18, 1628. [Google Scholar] [CrossRef]
- Uruchi, N.T.; Diaz, V.S.; Torres, N.N.S.; Maciel, J.N.; Ledesma, J.J.G.; Cavallari, M.R.; Gazziro, M.; Lago, T.G.S.D.; Junior, O.H.A. Techno-Economic Optimization of an Isolated Solar Microgrid: A Case Study in a Brazilian Amazon Community. Eng 2025, 6, 133. [Google Scholar] [CrossRef]
- Ajao, K.; Oladosu, O.; Popoola, O. Using HOMER power optimization software for cost benefit analysis of Hybrid-solar power generation relative to utility cost in Nigeria. Int. J. Res. Rev. Appl. Sci. 2011, 7, 96–102. [Google Scholar]
- Afif, B.; Chaker, A.; Benhamou, A. Sizing of optimal case of standalone hybrid power system using homer software. Int. Rev. Autom. Control. 2017, 10, 23–32. [Google Scholar] [CrossRef]
- Bahramara, S.; Moghaddam, M.P.; Haghifam, M.R. Optimal planning of hybrid renewable energy systems using HOMER: A review. Renew. Sustain. Energy Rev. 2016, 62, 609–620. [Google Scholar] [CrossRef]
- Alturki, A.A. Optimal design for a hybrid microgrid-hydrogen storage facility in Saudi Arabia. Energy Sustain. Soc. 2022, 12, 24. [Google Scholar] [CrossRef] [PubMed]
- Polat, S.; Sekerci, H. The Determination of Optimal Operating Condition for an Off-Grid Hybrid Renewable Energy Based Micro-Grid: A Case Study in Izmir, Turkey. Emit. Int. J. Eng. Technol. 2021, 9, 137–153. [Google Scholar] [CrossRef]
- Rashid, M.U.; Ullah, I.; Mehran, M.; Baharom, M.N.R.; Khan, F. Techno-Economic Analysis of Grid-Connected Hybrid Renewable Energy System for Remote Areas Electrification Using Homer Pro. J. Electr. Eng. Technol. 2022, 17, 981–997. [Google Scholar] [CrossRef]
- Google Earth. Available online: https://earth.google.com/web/search/33%cb%9a19.5%e2%80%99E++29%cb%9a+20.9%e2%80%99N/@29.3483333,33.325,518.23780996a,725.4173823d,35y,0h,0t,0r/data=CmMaNRIvGZabA18sWT1AIZmZmZmZqUBAKhszM8uaMTkuNeKAmUUgIDI5y5ogMjAuOeKAmU4YAiABIiYKJAlGlInnD2dEQBESmnJoXwk8QBnQxzEjP-1GQCEIOcrxOz40QEICCAE6AwoBMEICCABKDQj___________8BEAA (accessed on 6 February 2025).
- Types of Exhaust Emissions from Diesel Generators. Available online: https://www.dieselgeneratortech.com/news/types-of-exhaust-emissions-from-diesel-generators.html (accessed on 25 June 2025).
- Diesel Generator Emission Standards: A Comprehensive Guide. Available online: https://www.sustainablemaintainance.com/2023/01/diesel-generator-emission-standards.html (accessed on 25 June 2025).
- Wind Speed Map for Egypt at 24.5 m Above Ground Level. Download Scientific Diagram. Available online: https://www.researchgate.net/figure/Wind-speed-map-for-Egypt-at-245-m-above-ground-level-42_fig3_368974043 (accessed on 21 November 2024).
- Global Solar Atlas. Available online: https://globalsolaratlas.info/download/egypt (accessed on 6 February 2025).
- Al-Orabi, A.M.; Osman, M.G.; Sedhom, B.E. Analysis of the economic and technological viability of producing green hydrogen with renewable energy sources in a variety of climates to reduce CO2 emissions: A case study in Egypt. Appl. Energy 2023, 338, 120958. [Google Scholar] [CrossRef]
- IRENA—International Renewable Energy Agency. Available online: https://www.irena.org/ (accessed on 29 December 2024).
- Home. Available online: https://www.cbe.org.eg/en (accessed on 15 June 2025).
- Discount Rates. Available online: https://www.cbe.org.eg/en/economic-research/statistics/discount-rates (accessed on 15 June 2025).
- Egypt Energy Prices. Available online: https://www.globalpetrolprices.com/Egypt/ (accessed on 15 June 2025).

















| Ref. | Country | Load Category | Microgrid Structure | Solution Method | Year |
|---|---|---|---|---|---|
| [13] | India | Remote community | PV/WT/DG/BESS | HOMER | 2020 |
| [14] | Peru | Rural village | PV/WT/DG/BESS | HOMER | 2020 |
| [15] | Germany | Island | PV/WT/DG/BG/BESS | HOMER | 2020 |
| [16] | Iran | Industrial area | PV/WT/DG/BESS | HOMER | 2021 |
| [17] | Malaysia | Domestic community | WT/DG/BESS | iHOGA-Matlab | 2021 |
| [18] | India | Remote region | PV/WT/DG/BESS | PSO | 2021 |
| [19] | KSA | Healthcare Clinic | PV/FC/ELZT/H2T | HOMER | 2021 |
| [20] | Morocco | Tourist lodge | PV/WT/DG/BESS | HOMER | 2022 |
| [21] | Egypt | Water irrigation | PV/WT/ BESS | HOMER | 2022 |
| [22] | India | Schools | PV/BIOGAS/BESS | HOMER | 2022 |
| [23] | Iraq | Industrial facility | PV/DG/BESS | HOMER | 2023 |
| [24] | Indonesia | Rural region | PV/WT/BESS | HOMER | 2023 |
| [25] | Nigeria | Rural community | PV/HYD/DG/BESS | HOMER | 2023 |
| [26] | Bangladesh | Residential area | PV/WT/DG/BESS | HOMER | 2024 |
| [27] | Egypt | University | PV/BESS/Hydrogen | MATLAB/HOMER | 2025 |
| [28] | Thailand | Rural region | PV/BESS/Pico Hydro | HOMER | 2025 |
| [29] | Brazil | Rural community | PV/BESS/DG | HOMER | 2025 |
| This Work | Egypt | Urban community | PV/WT/DG/BESS | HOMER | 2025 |
| Emissions Type | Quantity | Unit | Percentage |
|---|---|---|---|
| Carbon Dioxide | 1,295,480 | kg/yr | 98.523% |
| Carbon Monoxide | 8166 | kg/yr | 0.621% |
| Particulate Matter | 49.5 | kg/yr | 0.004% |
| Unburned Hydrocarbons | 356 | kg/yr | 0.027% |
| Sulfur Dioxide | 3172 | kg/yr | 0.241% |
| Nitrogen Oxides | 7671 | kg/yr | 0.583% |
| Model | PV (kW) | WT (Qty) | BAT (Qty) | CONV (kW) | DG (kW) | NPC (MUSD) | COE (USD/kWh) | CAPEX (USD) | OPEX (USD/yr) | O&M (USD/yr) | Fuel Cost (USD/yr) |
|---|---|---|---|---|---|---|---|---|---|---|---|
| MG 1 | - | - | - | - | 520 | 65.6 | 3.31 | 346,840 | 5.4 M | 5.1 M | 154,906 |
| MG 2 | 3688 | - | 489 | 644 | - | 6.39 | 0.323 | 4.17 M | 183,786 | 104,878 | - |
| MG 3 | - | 65 | 687 | 609 | - | 6.9 | 0.348 | 3.8 M | 256,731 | 126,482 | - |
| MG 4 | 1109 | 16 | 353 | 439 | - | 3.86 | 0.195 | 2.29 M | 129,507 | 67,710 | - |
Disclaimer/Publisher’s Note: The statements, opinions and data contained in all publications are solely those of the individual author(s) and contributor(s) and not of MDPI and/or the editor(s). MDPI and/or the editor(s) disclaim responsibility for any injury to people or property resulting from any ideas, methods, instructions or products referred to in the content. |
© 2025 by the authors. Licensee MDPI, Basel, Switzerland. This article is an open access article distributed under the terms and conditions of the Creative Commons Attribution (CC BY) license (https://creativecommons.org/licenses/by/4.0/).
Share and Cite
Hussein, M.; Mohamed, A.; Bendary, A.F.; El Zoghby, H.; Hassan, H.; Lehtonen, M.; Darwish, M.M.F.; Afia, R.S.A. Optimal Dispatch and Energy Management of Hybrid Microgrids: A Case Study of an Urban Community. Electronics 2025, 14, 4141. https://doi.org/10.3390/electronics14214141
Hussein M, Mohamed A, Bendary AF, El Zoghby H, Hassan H, Lehtonen M, Darwish MMF, Afia RSA. Optimal Dispatch and Energy Management of Hybrid Microgrids: A Case Study of an Urban Community. Electronics. 2025; 14(21):4141. https://doi.org/10.3390/electronics14214141
Chicago/Turabian StyleHussein, Mohamed, Abdallah Mohamed, Ahmed F. Bendary, Helmy El Zoghby, Heba Hassan, Matti Lehtonen, Mohamed M. F. Darwish, and Ramy S. A. Afia. 2025. "Optimal Dispatch and Energy Management of Hybrid Microgrids: A Case Study of an Urban Community" Electronics 14, no. 21: 4141. https://doi.org/10.3390/electronics14214141
APA StyleHussein, M., Mohamed, A., Bendary, A. F., El Zoghby, H., Hassan, H., Lehtonen, M., Darwish, M. M. F., & Afia, R. S. A. (2025). Optimal Dispatch and Energy Management of Hybrid Microgrids: A Case Study of an Urban Community. Electronics, 14(21), 4141. https://doi.org/10.3390/electronics14214141

