Next Article in Journal
OCM: An Overcapacity Mapping-Based Virtual Disk Approach for Large-Scale Storage
Previous Article in Journal
Design and Real-Time Application of Explicit Model-Following Techniques for Nonlinear Systems in Reciprocal State Space
 
 
Font Type:
Arial Georgia Verdana
Font Size:
Aa Aa Aa
Line Spacing:
Column Width:
Background:
Article

HVDC Receiving-End Power Grid Multi-Resource Coordinated Transient Voltage Emergency Control Technology Based on Transient Voltage Similarity

1
Central China Branch, State Grid Corporation of China, Wuhan 430077, China
2
Department of Electrical Engineering, Tsinghua University, Beijing 100084, China
*
Author to whom correspondence should be addressed.
Electronics 2025, 14(20), 4090; https://doi.org/10.3390/electronics14204090
Submission received: 19 August 2025 / Revised: 28 September 2025 / Accepted: 13 October 2025 / Published: 17 October 2025

Abstract

This study addresses the issues related to the inaccurate assessment of transient voltage stability margins and the limited participation of resources involved in regulation during high-voltage direct current (HVDC) receiving-end grid faults under high-penetration new energy integration. This paper proposes a method for transient voltage emergency control at the HVDC receiving-end grid, utilizing a multi-resource approach based on transient voltage similarity partitioning with a multiple-two-element notation criterion. First, the transient voltage stability margin and the new energy transient off-grid margin index, based on the multiple-two-element notation criterion, are introduced. Second, a grid partitioning scheme is employed, which clusters nodes based on the similarity of their transient voltage features, and the impact of multiple resources on the transient voltage stability of the HVDC receiving-end system is analyzed using trajectory sensitivity. On this basis, a multi-resource optimization model for transient voltage emergencies is established with the aim of minimizing the control cost, considering the transient voltage stability, off-grid new energy, and other safety evaluation constraints, in order to coordinate multiple resources participating in transient voltage control until the stability requirements are met. Finally, the validity of the proposed control scheme is verified using the improved frequency stability benchmark test system (Chinese Society for Electrical Engineering—Frequency Stability, CSEE-FS). The research results demonstrate that the scheme proposed in this study can be utilized to accurately assess the transient voltage stability and off-grid potential of renewable energy units following failure at the HVDC receiving-end system. Additionally, it can reasonably partition the grid based on transient operating conditions while fully exploiting the potential of multiple resources within the faulted partition to control transient voltage emergencies in the grid.

1. Introduction

In China, renewable resources and load centers are distributed inversely, i.e., most wind and solar energy systems are located in Western China, and the major load centers are along the eastern coast [1]. Therefore, electricity can be transported over long distances into the Middle East and other regions with high power demand through HVDC transmission technology to meet the existing power transmission demand [2]. However, large-capacity power is transmitted to the load center of the receiving-end system over long distances via multiple HVDC lines, which makes the operating conditions of the HVDC receiving-end system extremely complicated and increases the risk of transient voltage instability in the system [3]. Furthermore, the incorporation of HVDC transmission and large-scale new energy sources into the power grid has resulted in the displacement of conventional generating units, thereby reducing the rotational inertia and spinning reserve capacity of the receiving-end alternating current (AC) system. This reduction compromises the system’s ability to provide adequate voltage support. Consequently, during AC/DC faults at the receiving-end grid, the probability of transient voltage instability increases. Moreover, prolonged low-voltage conditions may result in the disconnection of new energy units from the grid, which could potentially lead to a voltage collapse [4]. Therefore, in response to the transient voltage problem in the receiving-end power system, which is exacerbated by the high proportion of new energy and multiple HVDC feed-in, an effective emergency control strategy is needed to ensure the safe and stable operation of the system.
The voltage fluctuates greatly after faults occur in the HVDC receiving-end power system, so it is necessary to formulate a reasonable transient stability margin index to measure the degree of transient stability of the crucial nodes after faults [5,6]. Jiang et al. used a single-two-element notation criterion to define the transient voltage stability margin index by combining the guidelines of grid security and stability calculation and analysis [7]. To measure the risk of off-grid new energy systems with HVDC receiving-end power system faults, a new energy unit transient off-grid margin index is proposed in some studies [8,9] under the single-two-element notation criterion. In some studies [10,11], a multiple-two-element notation criterion transient voltage severity index was proposed by performing weighted integral computation on the area where node voltage dip trajectories exceed limits. While existing transient voltage stability margin indices are well-developed, the assessment of renewable energy off-grid margins still employs the single-two-element notation criterion. In addition, when transient voltage minima breach the criterion thresholds, such indices fail to quantify the severity of voltage excursions.
Regarding emergency control resource selection, Zhao et al. employ load shedding based on sensitivity analysis to implement voltage emergency control [12]. In the research, an emergency control strategy is proposed to enhance the reactive power support capability of modern synchronous condensers through increased excitation current and extended field forcing duration [11]. In other research, reactive power–voltage sensitivities are first computed using steady-state grid information to determine the control sequence of synchronous condensers and capacitor banks [13]. Subsequently, an optimization model is established to minimize total control cost, achieving transient voltage emergency control through coordinated adjustments of condenser reactive power output and capacitor switching steps. A coordinated renewable-storage strategy for transient voltage emergency control is implemented in some studies by prioritizing reactive power support from renewable units’ residual capacity following HVDC receiving-end power system faults [8,9]. Nevertheless, prevailing methodologies predominantly utilize limited resource types for voltage regulation, underutilizing the multi-resource coordination potential inherent in practical power systems. Consequently, research on coordinated multi-resource strategies for voltage emergency control remains inadequately explored.
Moreover, the rapid deployment of HVDC projects has resulted in the increased structural and operational complexities of power systems, intensifying post-contingency control challenges. Consequently, the implementation of grid partitioning technology can reduce or substantially eliminate coupling between AC/DC systems and among multiple HVDC systems during contingencies, thereby mitigating security and stability issues arising from mutual influences in the receiving-end power system [14,15]. Existing research primarily quantifies inter-node electrical distance using reactive power–voltage sensitivity and node equivalent impedance concepts, and achieves grid partitioning through clustering algorithms [16,17]. However, conventional methodologies derive electrical distance metrics exclusively from steady-state electrical parameters, neglecting transient processes during fault disturbances. Consequently, their direct applicability to transient voltage control partitioning remains substantially limited. Furthermore, research on voltage emergency control predominantly optimizes strategies through the coordination of different resources, while overlooking the critical impact of voltage zoning control on emergency control efficacy. Further studies are still needed.
Consequently, this paper proposes a method for transient voltage emergency control in multi-resource HVDC receiving-end grids based on transient voltage similarity partitioning using a multiple-two-element notation criterion. The main contributions are as follows:
(1) The transient voltage stability margin and new energy transient off-grid margin index based on the multiple-two-element notation criterion are established by integrating transient voltage acceptability thresholds with national low-voltage ride-through (LVRT) standards for renewable energy units [18,19,20].
(2) Transient voltage similarity partitioning is implemented via clustering algorithms using Euclidean distance-based node similarity metrics derived from the transient voltage stability margin matrix constructed through time-domain simulations of extensive fault scenarios.
(3) Dispatch sequence prioritization across varying partition configurations is determined through trajectory sensitivity analysis, which computes multi-resource regulation sensitivities within individual partition zones.
(4) A security-constrained optimization framework for voltage emergency control is developed, minimizing total costs while exploiting zonal resource coordination potential to resolve transient stability and renewable off-grid challenges.
(5) The validity of the proposed control scheme is verified using the improved new standard power system arithmetic example CSEE-FS [21].
The research results show that the transient voltage stability margin metric and the new energy transient off-grid margin metric, based on the multiple-two-element notation criterion, can more precisely assess the transient voltage stability and the off-grid potential of new energy units. Furthermore, the transient voltage response characteristics can be utilized to partition the power grid, thereby better meeting the partitioning requirements under transient conditions. Moreover, using the method of multi-resource coordinated control can enable emergency control of transient voltages in the power grid by fully exploiting the potential of regulating multiple types of resources within the faulted partition.
The rest of this paper is organized as follows: Section 2 defines the transient voltage stability margin and renewable energy transient off-grid margin based on multi-binary table criteria. Section 3 proposes the transient voltage similarity partitioning method, which utilizes the multiple-two-element notation criterion. Concurrently, the control sequence for multiple resources under different partitions is determined via trajectory sensitivity analysis. Section 4 of this study proposes the emergency control decision model. Section 5 highlights the case study. Section 6 outlines the conclusions.

2. Definition of Transient Stability Margin

Following faults in the HVDC receiving-end power system, dynamic reactive power support from diverse regulation resources is required to maintain transient voltage control capability and prevent disconnection of renewable energy sources. Accordingly, this section employs transient voltage stability margin and transient off-grid margin to, respectively, identify voltage-vulnerable nodes within the system and renewable units at risk of off-grid following faults in the HVDC receiving-end power system.

2.1. The Margin of Transient Voltage Stability

In practical engineering, the two-element notation criterion u cr , T cr is conventionally employed to assess transient voltage stability. Specifically, the transient voltage instability is deemed to occur if the voltage remains below threshold u cr for a duration exceeding the maximum permissible time T cr during transient events. However, single-two-element tables do not fully account for factors such as the magnitude of voltage dips and recovery speed. This may result in failure to differentiate between faults characterized by significant voltage dips of short duration and those with small voltage dips of long duration. Therefore, they cannot capture the complex dynamics of voltage fluctuations, resulting in insufficient assessment granularity [10]. However, the transient voltage stability margin metric based on multiple-two-element criteria can be configured with different multiple-two-element criteria, according to system/bus voltage stability requirements and fault severity. It can reflect the transient voltage stability level of the power grid under different scenarios more accurately. Therefore, in this paper, the transient voltage excursions are categorized into severity zones using multiple-two-element notation criteria, where differential weighting of vertically integrated deviation areas modulates stability margin sensitivity to dip severity.
In Figure 1, x N denotes the nominal voltage; t 1 , t k , t k + 1 , t n are the moments of entering into distinct severity zones during the voltage dip phase; and t 1 , t k , t k + 1 , t n indicate exit from corresponding zones during recovery. Consequently, the multi-two-element transient voltage stability criterion can be formally expressed as
[ ( X cr , 1 , T cr , 1 ) , ( X cr , 2 , T cr , 2 ) , , ( X cr , n , T cr , n ) ]
where X cr , n defines the minimum transient voltage within the n - th severity zone, and T cr , n represents the maximum sustainable duration of transient voltage in the n - th severity zone.
When the system is in a critical stable condition, with reference to the concept of assigning different weights to different voltage dips [10], the weight coefficient solution formula for the transient voltage stability criterion of the multiple-two-element notation criterion can be expressed as
K 1 X N X cr . 1 T cr . 1 = 1 K 1 X N X cr . 1 T cr . 2 + K 2 X N X cr . 2 T cr . 2 = 1 K 1 X N X cr . 1 T cr . n + K 2 X N X cr . 2 T cr . n + + K n X N X cr . n T cr . n = 1
where K n is the two-element notation weight coefficient of n th in the transient voltage stabilization criterion.
Therefore, the transient voltage stability margin index based on the multiple-two-element notation criterion can be expressed as follows:
η X , i = 1 k = 1 n 1 K k t k t k + 1 X N X i t d t K n t n t n X N X i t d t k = 1 n 1 K k t k + 1 t k X N X i t d t
where η X , i is the transient voltage stability margin of bus i under DC receiving-end power system fault; K k and K n are the weighting coefficients in different voltage drop level intervals; X i t is the voltage magnitude of bus i at time t ; t k and t k + 1 are the moments of entering X cr , k and leaving X cr , k + 1 , respectively, in the post-fault voltage drop process; and t k + 1 and t k are the moments of entering X cr , k and leaving X cr , k + 1 , respectively, in the voltage recovery process.

2.2. The Margin of Transient Off-Grid New Energy

Following faults, insufficient voltage regulation in HVDC-receiving grids can induce widespread disorderly/cascading renewable tripping during voltage depressions, exacerbating transient instability and potentially causing voltage collapse. Consequently, developing transient disconnection margin indices is crucial for assessing the vulnerability of renewable energy sources to tripping.
According to the technical requirements for connecting photovoltaic power station and wind farm to power system issued by the State Administration for Market Regulation and National Standardization Administration, the LVRT assessment curves for photovoltaic power (PV) and wind turbines (WT) are shown in Figure 2 and Figure 3, respectively.
In Figure 2 and Figure 3, the maximum value of low voltage tolerated by PV and WT is 0.9 p.u., and the minimum time for PV and wind power to go off-grid is 2 s. When the voltage falls to 0.2 p.u., the minimum continuous operation of PV and WT is 0.625 s; when the voltage falls to 0 p.u., the minimum continuous operation of PV is 0.15 s. Therefore, the transient off-grid criterion of PV and WT can be composed of 3 and 2 two-element notations, respectively. The new energy unit multi-two-element notation transient off-grid criterion can be expressed as
[ ( X cr , 1 , T cr , 1 ) , ( X cr , 2 , T cr , 2 ) , , ( X cr , n , T cr , n ) ]
where X cr , n is the minimum withstand voltage of the new energy unit in the n - th voltage level interval; T c r , n is the maximum continuous operation time of the new energy unit in the n - th voltage level interval.
Referring to the multiple-two-element notation weight solving idea in Section 2, the weight coefficient solving formula of the multiple-two-element notation transient off-grid stability criterion can be expressed as
K 1 X N X cr . 1 T cr . 1 = 1 K 1 X N X cr . 1 T cr . 2 + K 2 X N X cr . 2 T cr . 2 = 1 K 1 X N X cr . 1 T cr . n + K 2 X N X cr . 2 T cr . n + + K n X N X cr . n T cr . n = 1
where K n is the two-element notation weight coefficient of n - th in the transient off-grid stability criterion.
Therefore, the transient off-grid margin index based on the multiple-two-element notation criterion can be expressed as follows:
η X , j = 1 k = 1 n 1 K k t k t k + 1 X N X j t d t K n t n t n X N X j t d t k = 1 n 1 K k t k + 1 t k X N X j t d t
where η X , j is the transient off-grid margin of renewable unit j under HVDC receiving-end power system fault; K k and K n are the weighting coefficients in different voltage drop level intervals; X j t is the voltage magnitude of renewable unit j at time t ; t k and t k + 1 are the moments of entering X cr , k and leaving X cr , k + 1 , respectively, in the post-fault voltage drop process; and t k + 1 and t k + 1 are the moments of entering X cr , k and leaving X cr , k + 1 , respectively, in the voltage recovery process.

3. Transient Voltage Similarity Partitioning Method and Resources’ Sensitivity Analysis

According to the conception of secondary voltage control, a power system can be partitioned into multiple regions to reduce operational monitoring and computational analysis complexity [22,23]. The conventional method of partitioning, which involves calculating Jacobi matrices for initial partitioning with steady-state currents and correcting the partitioning results by considering changes in various network topologies, cannot be applied to partitioning demand under transient conditions [16,17]. Therefore, in this section, the transient voltage similarity partitioning method based on multiple-two-element notation (in Figure 4) is used to determine the optimal partitioning scheme by clustering the transient voltage feature similarity of nodes. In addition, after determining the partitioning scheme, the sensitivity of the transient voltage safety margin index and off-grid margin index to different control means is approximated by the trajectory sensitivity method in this section in order to test the control effect of the various resources in the partition and determine the order of regulating resources under different partitioning.

3.1. The Grid Partitioning Method Based on Transient Voltage Response Feature

The transient voltage stability margins of critical nodes under fault scenarios can be calculated by setting different fault locations and fault removal times to simulate actual grid operation scenarios in the time-domain simulation in combination with the multiple-two-element notation transient voltage stability margin index in Section 2. Therefore, the transient voltage stabilization margin vector of node i under different fault scenarios can be expressed as
η i = [ η X , i 1 ,   η X , i 2 ,     , η X , i n ] ,   i [ 1 , m ]
where η i is the transient voltage stabilization margin vector of node i ; m is the number of critical nodes; n is the number of generated fault scenarios.
The transient stability margin vectors of key nodes are combined to construct the transient voltage stability margin matrix, which can be expressed as
η i k = η X , 11 η X , 12 η X , 1 n η X , 21 η X , 22 η X , 2 n η X , m 1 η X , m 2 η X , m n ,   i [ 1 , m ] , k [ 1 , n ]
where η i k is the transient stability margin of node i in the k - th fault scenario.
The electrical distance between node i and node j can be measured by the Euclidean distance corresponding to the transient voltage stabilization margin vector of the node, which can be specifically expressed as
D i j = η i 1 η j 1 2 + η i 2 η j 2 2 + + η i n η j n 2 ,   i , j [ 1 , m ]
where D i j is the Euclidean distance between node i and node j .
The distance matrix is constructed by calculating the similar distance between different bus nodes. On this basis, the cohesive hierarchical clustering algorithm is used on top to cluster the bus nodes, and the distance threshold in the merging process is set to stop the cohesion when the distance between the classes is larger than the threshold, so as to ensure that the voltage responses of the buses in the same cluster have higher similarities.

3.2. Sensitivity Analysis of Multiple Regulatory Resources Based on Trajectory Sensitivity

After the grid is partitioned, it is necessary to test the control effect of resources within each partition, so as to determine the order of regulating and controlling multiple resources under different partitions after a fault. However, the HVDC receiver power system is described by a complex set of differential-algebraic equations with strong nonlinearities, which makes the transient processes of the system difficult to analyze. Therefore, the trajectory sensitivity approximation is used in this section to calculate the sensitivity of the transient voltage safety margin index and the off-grid margin index to various regulation resources [24]. The transient voltage sensitivity matrix can be expressed as
Δ η X , i k = η X , i ( Q k + Δ Q k ) η X , i ( Q k ) Δ Q k
where Δ η X , i is the variation in the transient voltage stability margin of the i - th bus after the k - th regulation resource is applied to the system with a disturbance of Δ Q k ; Q k is the initial reactive power output of the k - th control resource.
The new energy transient off-grid sensitivity matrix can be expressed as
Δ η X , j k = η X , j ( Q k + Δ Q k ) η X , j ( Q k ) Δ Q k
where Δ η X , i is the variation in the transient voltage stability margin of the i - th bus after the k - th regulation resource is applied to the system with a disturbance of Δ Q k ; Q k is the initial reactive power output of the k - th control resource.
The selection range for the disturbance quantity Δ Q k of different resources in Equations (10) and (11) is limited, typically ranging from 10 to 30 Mvar [8,11].

4. Optimization Model for Transient Voltage Control with Participation of Multiple Resources

The new energy station power generation control model is shown in Figure 5. It can be seen that the overall architecture of the field station control model is mainly divided into the field station level control model and the unit level control model, which include the wind/photovoltaic power generation model, the converter electrical control model, the current-limiting model, and the converter model. Among them, the active/reactive power control in the station-level control model falls under the upper-level control of the station, and the output is the station-level active P l o r d and reactive power control instruction Q l o r d . Therefore, the emergency control strategy proposed in this paper is primarily formed to support the station’s control strategy commands and then transferred to the unit level by the power output commands of the upper-level control. The specific control strategy optimization model is as follows:

4.1. Objective

According to the principle of secondary voltage control, the multi-resource voltage emergency control model aims to minimize the total control cost and fully exploit the potential of multiple resources within the fault sub-zone, thereby prioritizing the use of regulation resources in the fault area to participate in transient voltage emergency control. The objective function can be expressed as
min F = α 1 j = 1 l 1 c 1 j S 1 j + α 2 j = 1 l 2 c 2 j S 2 j + + α k j = 1 l k c k j S k j
where l k is the number of resources involved in voltage regulation in the k - th sub-area, which includes reactive resources such as new energy units, energy storage, regulators, shunt capacitors, and interruptible loads; c k j is the unit control cost of the j - th resource within the k - th sub-zone; S k j is the control quantity of the j - th resource within the k - th sub-zone; α k is the weighting factor of the participation of the k - th partition in voltage regulation. α k = 1 if the k - th partition participates in voltage emergency control; otherwise, α k = 0 .

4.2. Constraints

The constraints consider multi-resource output constraints, such as new energy unit output, regulator output, and safety evaluation indexes, such as transient voltage and off-grid new energy, which can be expressed as follows:
  • New energy unit output constraints:
( Q k j new + Δ Q k j new ) 2 + P k j new 2 S k j new 2
where S k j new is the apparent capacity of the j - th new energy unit in the k - th sub-zone; P k j new is the active output of the j - th new energy unit in the k - th sub-zone before the fault; Q k j new is the reactive output of the j - th new energy unit in the k - th sub-zone before the fault. Δ Q k j new is the control quantity of the reactive output of the j - th new energy unit in the k - th sub-zone before the fault.
2.
Energy storage output constraints:
Q k j Ess + Δ Q k j Ess Q k j , max Ess
where S k j Ess is the apparent capacity of the j - th energy storage in the k - th sub-zone; P k j Ess is the active output of the j - th energy storage in the k - th sub-zone before the fault; Q k j Ess is the reactive output of the j - th energy storage in the k - th sub-zone before the fault. Δ Q k j Ess is the control quantity of the reactive output of the j - th energy storage in the k - th sub-zone before the fault.
3.
Synchronous condenser output constraint:
Q k j Sy + Δ Q k j Sy Q k j , max Sy
where Q k j Sy is the reactive output of the j - th synchronous condenser in the k - th sub-zone before the fault. Δ Q k j Sy is the control quantity of reactive output of the j - th synchronous condenser in the k - th sub-zone before the fault.; Q k j , max Sy is the maximum reactive power output of the j - th synchronous condenser in the k - th sub-zone.
4.
Capacitor input constraint:
Δ Q k j C = N k j C Q k j , g r o u p C N k j C N k j , max C
where Δ Q k j C is the compensation power of the j - th node in the k - th sub-zone; Q k j , g r o u p C is the compensated power per set of capacitors of the j - th node in the k - th sub-zone; N k j C is the number of capacitor banks put into the j - th node in the k - th sub-zone; N k j , max C is the maximum number of capacitor input groups of the j - th node in the k - th partition.
5.
Interruptible load cut-off constraints:
ρ k j load Δ ρ k j load ρ k j , min load
where ρ k j load is the load of the j - th load node in the k - th sub-zone before the fault; Δ ρ k j load is the resection of the j - th load node in the k - th sub-zone; ρ k j , min load is the minimum load of the j - th load node in the k - th sub-zone.
6.
Transient voltage stabilization margin constraints:
η X , i k + j = 1 l k Δ η X , i j k Δ Q k j > η u
where η X , i k is the transient voltage stabilization margin of the i - th node in the k - th sub-zone before emergency control is applied; Δ η X , i j k is the transient voltage sensitivity of the j - th regulation resource in the k - th sub-zone to the i - th node; j = 1 l k Δ η X , i j k Δ Q k j is the increment in the transient voltage stabilization margin of the i - th node in the k - th sub-zone after applying the emergency control; η u is the minimum value of the transient voltage stabilization margin.
7.
New energy transient off-grid margin constraints:
η X , i k + j = 1 l k Δ η X , i j k Δ Q k j > η new
where η X , i k is the transient off-grid margin of the i - th new energy unit in the k - th sub-zone before the emergency control is applied; Δ η X , i j k is the transient off-grid sensitivity of the j - th regulation resource in the k - th sub-zone to the i - th new energy unit; j = 1 l k Δ η X , i j k Δ Q k j is the increment in the transient off-grid stabilization margin of the i - th new energy unit in the k - th sub-zone after applying the emergency control; η new is the minimum value of the transient off-grid stabilization margin of the new energy.

4.3. Emergency Control Strategy for Transient Voltage with Participation of Multiple Resources

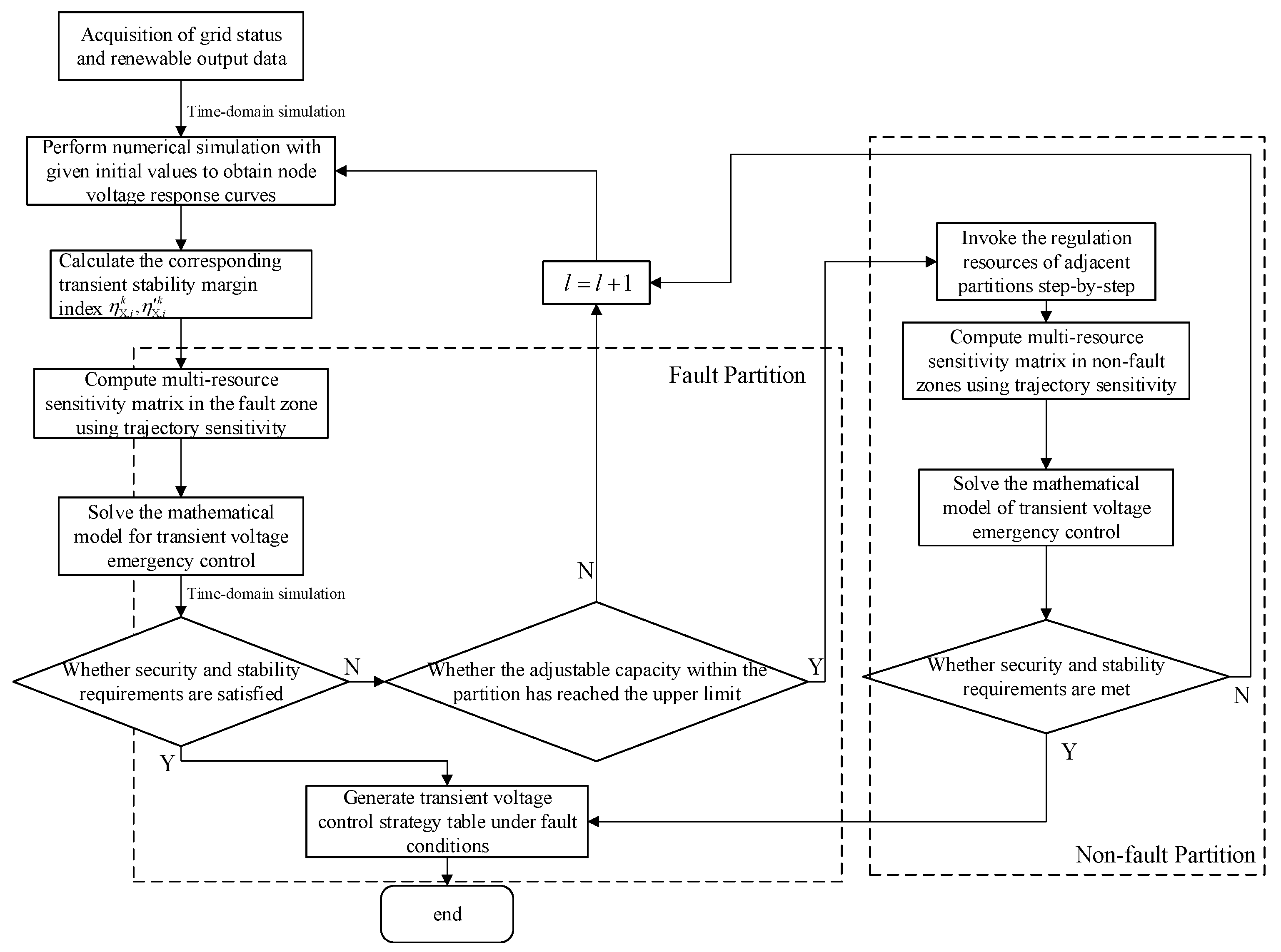
The computational flow of the transient voltage emergency control model with multi-resource participation is shown in Figure 6. During DC receiving-end power system faults, regulation resources within the fault partition are prioritized for reactive power augmentation to participate in transient voltage emergency control. Subsequently, the time-domain simulations acquire post-control nodal transient voltage response curves, with corresponding transient voltage stability margin η X , i k and renewable off-grid margin η X , i k computed per Equations (3) and (6). If the security and stability requirements are met, the transient voltage emergency control strategy table under the fault is generated directly; otherwise, the regulator resources of the non-faulted partitions are required to resolve the transient voltage emergency control model. The specific implementation steps to solve the model are given below:
(1) Set the appropriate optimized initial value of regulation resource (if the initial reactive power output increment is set to 0, the system will encounter transient voltage instability due to severe reactive power support deficiency, thereby affecting the overall calculation speed), and then calculate the corresponding transient voltage stability margin η X , i k and the new energy transient off-grid margin η X , i k through transient voltage response curves via time domain simulation.
(2) Calculate the sensitivity matrix of all regulation resources, i.e., the sensitivity matrix for the incremental output of reactive power resources and the load shedding capacity of load shedding nodes under fault partitioning, combining trajectory sensitivity and time-domain simulation.
(3) Determine the reactive power output increment of each regulated resource under fault partitioning by calculating the transient voltage emergency control model based on the Gurobi solver.
(4) When the transient voltage emergency control model has been solved in the l - th iteration, use the time domain simulation to verify whether the results of this strategy satisfy the transient voltage stabilization constraints and the new energy transient off-grid constraints.
(5) If the requirements of grid security and stability are satisfied, then generate the transient voltage emergency control strategy under the fault table; otherwise, take the reactive power output increment of each type of regulation resource after the l - th iteration. as the initial value for the next optimization and recalculate it according to the above step.
(6) When the adjustable capacity of the resources in the fault partition reaches the upper limit, invoke the regulation resources in the adjacent partitions that do not have faults to participate in the emergency control of voltage step by step until the grid recovers stability.
In the aforementioned calculations, when employing the sensitivity trajectory method to determine the sensitivity of reactive power output and load shedding quantities at renewable energy stations to transient voltage margin and station disconnection margin, the perturbation quantities were set at 30 Mvar and 30 MW, respectively. The transient voltage margin threshold and station disconnection margin threshold were set at 0.67 and 0, respectively.

5. Case Study

In order to verify the feasibility of the multi-resource transient voltage emergency cooperative control strategy based on the transient voltage similarity partitioning of the multiple-two-element notation criterion, this study improves the standard arithmetic example of the AC/DC hybrid system CSEE-FS [21] shown in Figure 7. In addition, the standard example of the sending-end power system is improved to the receiving-end power system by adjusting the generator output as well as the load after DC reverse transmission. The improved standard arithmetic features 3 HVDC circuits, 47 critical nodes, 8 conventional units (5700 MW: 3400 MW thermal; 2000 MW hydro; 300 MW synchronous condenser), 7250 MW renewables (3150 MW wind; 3750 MW PV; 350 MW ESS), 55.99% renewable penetration, 5525.5 MW active load, and 2628 Mvar reactive load.

5.1. Multiple-Two-Element Notation Criterion and Weight Coefficient

According to the standards related to the practical criterion for the acceptability of transient voltage dips [10], the time for the node voltage to persistently fall below 0.95 p.u, 0.80 p.u, 0.75 p.u, and 0.70 p.u during the transient process should not be more than 60 s, 10 s, 1 s, and 0.1 s, respectively. Based on this, the multiple-two-element notations for voltage stabilization can be set as (0.95, 60), (0.80, 10), (0.75, 1), and (0.70, 0.1). And combined with Equation (2), the weight coefficients corresponding to two-element notations can be calculated as shown in Table 1:
According to the new energy power station access to the power system technical regulations of the national standard, to ensure the transient process of the WT does not go off-grid, the time for the WT terminal voltage to persistently fall below 0.90 p.u and 0.20 p.u should not exceed 5 and 0.625 s, respectively. Based on this, the multiple-two-element notations of the WT transient off-grid can be set up as (0.9, 2) and (0.2, 0.625). Similarly, the multiple-two-element notations of the transient off-grid PV can be set to (0.9, 2), (0.2, 0.625), and (0, 0.15). Combined with Equation (5), the weight coefficients corresponding to two-element notations can be calculated as shown in Table 2:

5.2. Partitioning Results Based on Transient Voltage Similarity of Multiple-Two-Element Notations

Realistic operational scenarios are emulated in PSASP by configuring three-phase permanent faults at varying locations (0%, 5%, 10%, …, 100% from the line sending ends) with corresponding clearing times (0.1 s, 0.2 s, and 0.3 s post-fault). A total of 420 fault scenarios are generated by permutation and combination, and the transient voltage stability margin matrix of 500 KV bus nodes is calculated according to Equation (8). Combined with the agglomerative hierarchical clustering algorithm, quantitative clustering is performed using four commonly used inter-class distances. The merged curve of relative distances for partitional clustering under four inter-class distances is shown in Figure 8:
Figure 8 demonstrates that the Ward distance yields consistently lower relative inter-cluster distances than alternative metrics, indicating optimal partitioning performance. The Ward distance amalgamation curve reveals a distinct inflection point during the three-to-two cluster consolidation, followed by a prolonged plateau phase below two clusters, which signifies substantially increased merging costs for cluster consolidation below this threshold. Thus, partitioning the modified CSEE-FS node system into three zones is the optimal approach. The grid partitioning scheme is shown in Figure 9 and Table 3.

5.3. Analysis of the Effect of Transient Voltage Emergency Control Strategy with Multi-Resource Participation

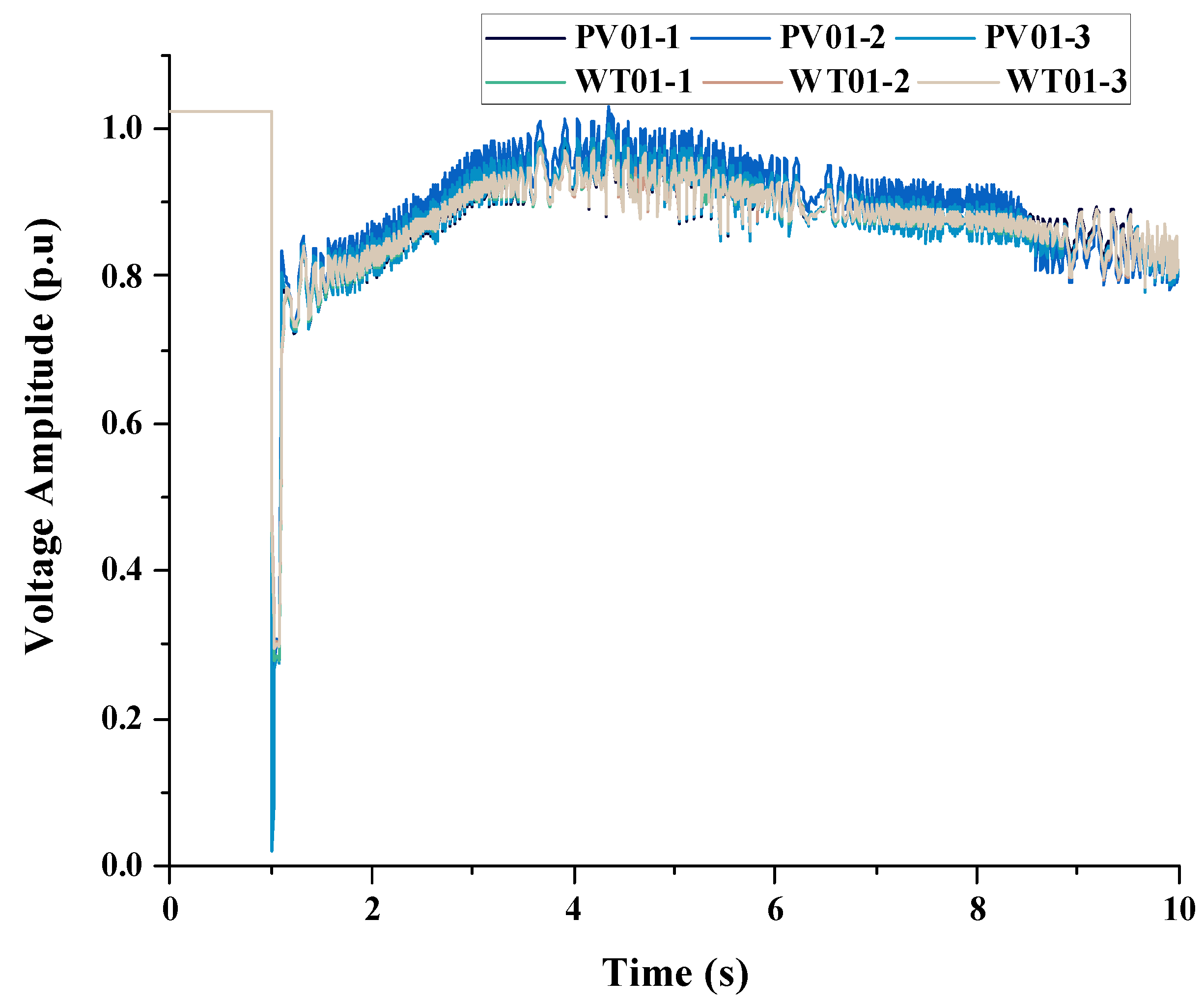
The simulation fault scenario is set as an N-1 fault, set explicitly as follows: the three-phase ground short-circuit occurs on the B02 side of the node B01-B02 of the line, and the fault start time is set to 1 s, with the circuit breaker on the B02 side operating at 1.09 s and the circuit breaker on the B01 side operating at 1.1 s. The transient response curve of 500 KV bus voltage after the fault is shown in Figure 10, and the machine-terminal voltage of new energy units with off-grid risk is shown in Figure 11.
To verify the rationality and effectiveness of the control strategy proposed in this paper, four comparison schemes are established:
Scheme 1: The system uses the steady state partitioning method and takes the coordinated control strategy of multiple resources and load-cutting measures.
Scheme 2: The system is not partitioned and employs a coordinated control strategy for multiple resources and load-cutting measures.
Scheme 3: The system is partitioned based on transient voltage similarity, and only a single control measure, load shedding, is implemented.
Scheme 4: The system is partitioned based on transient voltage similarity and employs a coordinated control strategy for multiple resources and load-cutting measures, which constitutes the emergency control model proposed in this paper.
As shown in Figure 10 and Figure 11, owing to the inadequate reactive support capability in the receiving-end power system, the following fault inception prevents effective bus voltage recovery. In turn, the commutation failure of the HVDC system occurs continuously, which impacts the receiving-end system again and ultimately leads to system instability.
  • Scheme 1:
Scheme 1 is partitioned based on reactive power–voltage sensitivity in a steady state, and its 500 kV grid partitioning scheme is shown in Figure 12.
The parameters of the regulation resources in zone 1 are shown in Table 4. Notably, the fault scenario presented in this case study occurs in zone 1; therefore, this section will utilize only regulation resources within zone 1 to participate in emergency control, reflecting the advantages of the partition method and control strategy proposed in this paper. Additionally, the following preconditions are established prior to emergency control implementation:
(1) The excitation current of synchronous condensers is regulated following reference [11], with the emergency control per-unit limit set at 3.5 p.u;
(2) Cumulative load shedding is constrained to ≤30% of steady-state load;
(3) Renewable units participate in transient voltage control exclusively through residual capacity utilization, without active power curtailment;
(4) The voltage stability margin lower bound is defined as η u = 0.67 ;
(5) The renewable off-grid margin threshold is defined as η new = 0 .
According to the transient voltage stability margin and transient off-grid margin calculation formula based on multiple-element notation criterion proposed in the previous section, the transient voltage stability margin of the nodes and transient off-grid margin of the new energy units are calculated in order to search for voltage-weak nodes and new energy grid nodes with off-grid risk. The results of searching for weak-voltage nodes and new energy units with off-grid risk, along with their associated margins, are presented in Table 5 and Table 6.
Table 5 and Table 6 show that if only the resources within zone 1 are used to participate in the emergency control under the control strategy of scheme 1, the transient stability margin of the voltage weak node within the system is still less than the lower limit of 0.67, which fails to satisfy the system stability requirements. In addition, Table 7 shows that the amount of resource regulation in zone 1 reaches its upper limit, indicating that the partitioning result of scheme 1 using the steady-state partitioning method is unreasonable. Therefore, there are not enough regulation resources in zone 1, which means the transient voltage stability margin cannot be restored in time after an N-1 fault. Consequently, it is necessary to call upon the resources of adjacent partitions to participate in voltage emergency control.
2.
Scheme 2:
Research on voltage emergency control predominantly optimizes strategies through the coordination of different resources, while overlooking the critical impact of voltage zoning control on emergency control efficacy. Therefore, the comparison scheme 2 is designed as a voltage emergency control strategy without considering grid partitioning. Based on Equations (10) and (11), the control sensitivity of the whole network resources is calculated, and then emergency control is conducted in order of sensitivity from high to low. The network-wide regulating resource parameters are shown in Table 8.
The results of searching for weak-voltage nodes and new energy units with off-grid risk and their margins in scheme 2 are shown in Table 9 and Table 10.
Table 9 and Table 10 show that the control strategy proposed in scheme 2 can improve the voltage transient stabilization margins of the nodes to more than 0.67, and the new energy transient off-grid margins are greater than 0, which satisfies the system stability requirements. Figure 13 and Figure 14 show that the emergency control measures of scheme 2 stabilized the bus nodes of the grid and the voltage at the point of common coupling (PCC) for renewable energy.
Table 11 illustrates the amount of regulation provided by network-wide regulation resources, and it can be seen that costly control measures, such as load shedding, will be avoided as much as possible to participate in emergency control without grid partitioning. However, scheme 2, on one hand, does not follow the secondary voltage control principle of grid partitioning control, which does not meet the practical requirements; on the other hand, due to the large number of resources in the whole network, it is necessary to calculate the sensitivity of all the resources through the trajectory sensitivity, and the calculation time of the sensitivity matrix is longer, while the total optimization time is about 23 min. Considering the additional regulatory resources that will be present in the actual grid, adopting the control strategy of scheme 2 will be more time-consuming.
3.
Scheme 3:
The prevailing methodologies primarily use limited resource types for voltage regulation. This fails to capitalize on the multi-resource coordination potential inherent in practical power systems. Therefore, scheme 3 is designed to use the transient voltage similarity partitioning method, but with a single control measure: load cutting. Since the fault occurs in zone 1, emergency control is performed using only the resources of zone 1, in the same manner as in scheme 1, to reflect the advantages of the partition method and control strategy proposed in this paper. When the 360 MW load is removed from zone 1 (the maximum load removal from zone 1), the results of searching for weak-voltage nodes and new energy units with off-grid risk, along with their margins in scheme 3, are shown in Table 12 and Table 13.
Table 12 and Table 13 show that the transient stability margin of the node voltage under the strategy of using a single control measure in the fault area cannot meet the system stability requirements, and the system is still in a destabilized state, so it is necessary to fully exploit the regulation potential of the resources in the zone to utilize the control strategy of multi-resource cooperation.
4.
Scheme 4:
Since the existing research does not follow the secondary voltage control principle of grid zoning control and the problem of voltage emergency control in the single regulation measures, scheme 4 is designed to use the transient voltage similarity zoning and multi-resource coordinated participation in the control strategy in order to highlight the advantages of the scheme proposed in this paper. The parameters of the zone 1-regulating resources in this scheme are shown in Table 14.
The results of searching for weak-voltage nodes and new energy units with off-grid risk and their margins in scheme 4 are shown in Table 15 and Table 16.
Table 15 and Table 16 show that transient voltage similarity-based partitioning can improve the voltage transient stability margins of the weak nodes in the grid and the stability margins of the new energy grid-off-grid to reasonable ranges by fully utilizing the regulation capability of the resources in the fault area, which meets the system stability requirements. It reflects the advantages of the partition method proposed in this paper compared to the partition method based on the steady-state electrical quantity of the power grid, as well as the necessity of adopting an emergency control strategy for multi-resource coordination. Figure 15 and Figure 16 show the curves of the bus voltage and the machine terminal voltage for the new energy unit under the strategy proposed in this paper.
Table 17 shows the amount of regulation provided by resources in zone 1, and it can be seen that scheme 4 takes the control strategy of load shedding and other resource coordination in order to maintain the bus voltage stability, so the control cost is increased compared with scheme 2. However, scheme 4 follows the principle of voltage partition control on the one hand, which meets the control requirements of the actual grid; on the other hand, the number of regulation resources involved in scheme 4 is much smaller than that of scheme 2. It reduces the solving time of the sensitivity matrix for the regulation resources, and the total optimization time is approximately 4 min, which represents an 82.61% reduction in solving time compared to scheme 2 while guaranteeing the stability of the system voltage. Therefore, the superiority of the scheme proposed in this paper is demonstrated.

6. Conclusions

This study was conducted in response to the challenges related to the inaccurate assessment of transient voltage stability margins and the limited participation of resources in regulating HVDC receiving-end grid faults during high-penetration new energy integration. This paper proposes a transient voltage emergency control technique for multi-resource systems in HVDC receiving-end grids based on transient voltage similarity partitioning with the multiple-two-element notation criterion. While earlier studies have explored emergency control strategies for HVDC receiving-end grid transient voltages, they have not considered the impact of factors such as the multiple-two-element notation criterion, transient voltage partition, and multi-resource collaborative participation in voltage regulation on the formulation of emergency control strategies.
Our research indicates that combining the transient voltage acceptability criterion of multiple-two-element notation and the national standard of low penetration of new energy units, the transient voltage stability margin index and the transient off-grid margin index of new energy units based on the multiple-two-element notation criterion were constructed, which can be used judge the transient voltage stability and the possibility of new energy units going off-grid more precisely. Furthermore, the transient voltage response characteristics are utilized to partition the grid, which can better meet the partitioning requirements under transient conditions. Meanwhile, multiple resources based on trajectory sensitivity are coordinated to participate in transient voltage emergency control, thereby improving transient voltage stability and reducing the risk of off-grid new energy units. Moreover, the method of multi-resource coordinated control can realize emergency control of transient voltages in the power grid by fully exploiting the potential of regulating multiple types of resources, such as new energy, energy storage, synchronous regulators, and load cutting, within the faulted partition.
One limitation of this study is the computational speed required to solve the emergency control optimization model. Since each sensitivity value for a regulation resource requires a transient simulation when solving the emergency control strategy, extensive computational time is consumed when the power grid contains excessive resources. While parallel computing techniques have the potential to enhance the efficiency of sensitivity matrix calculations, their implementation is challenging due to the constraints imposed by the laboratory simulation environment. Consequently, utilizing artificial intelligence algorithms to expedite the calculation of the sensitivity matrix is a promising future research direction.
It is noteworthy that the model outlined in this paper can be extended to achieve hierarchical control. A promising future research direction is to incorporate transient frequency control of the power grid into the optimization model proposed in this paper. The upper-layer model would optimize the grid frequency control strategy, while the lower-layer model would optimize the grid voltage control strategy. These layers can collaborate to ensure system safety and stability.

Author Contributions

Conceptualization, X.L. and J.X.; methodology, Q.G. and X.Y.; validation, J.X. and Q.G.; writing—review and editing, Q.G., X.Y. and X.Z. All authors have read and agreed to the published version of the manuscript.

Funding

This research was funded by the State Grid Corporation of China Science and Technology Project (521400240008).

Data Availability Statement

The raw data supporting the conclusions of this article will be made available by the authors upon request.

Conflicts of Interest

The authors declare no conflicts of interest.

References

  1. Shi, Z.; Xu, Y.; Wang, Y.; He, J.; Li, G.; Liu, Z. Coordinating Multiple Resources for Emergency Frequency Control in the Energy Receiving-End Power System with HVDCs. IEEE Trans. Power Syst. 2023, 38, 4708–4723. [Google Scholar] [CrossRef]
  2. Wang, L.; Lin, C.Y.; Wu, H.Y.; Prokhorov, A.V. Stability Analysis of a Microgrid System with a Hybrid Offshore Wind and Ocean Energy Farm Fed to a Power Grid through an HVDC Link. IEEE Trans. Ind. Appl. 2017, 54, 2012–2022. [Google Scholar] [CrossRef]
  3. Li, Q.; Lin, T.; Guo, Z.; Du, H.; Fu, X.; Xu, X. Transient voltage stability emergency control strategy for HVDC receiving end power grid based on global orthogonal collocation. Energy Rep. 2023, 9 (Suppl. S8), 353–362. [Google Scholar] [CrossRef]
  4. Aik, D.L.H.; Andersson, G. Impact of renewable energy sources on steady-state stability of weak AC/DC systems. CSEE J. Power Energy Syst. 2017, 3, 419–430. [Google Scholar] [CrossRef]
  5. Dong, Y.; Xie, X.; Zhou, B.; Shi, W.; Jiang, Q. An Integrated High Side Var-Voltage Control Strategy to Improve Short-Term Voltage Stability of Receiving-End Power Systems. IEEE Trans. Power Syst. 2015, 31, 2105–2115. [Google Scholar] [CrossRef]
  6. Zhang, Y.C.; Xu, Y.; Dong, Z.Y.; Zhang, R. A hierarchical self-adaptive data-analytics method for real-time power system short-term voltage stability assessment. IEEE Trans. Ind. Inform. 2019, 15, 74–84. [Google Scholar] [CrossRef]
  7. Jiang, M.; Guo, Q.; Sun, H.; Ge, H. Short-Term Voltage Stability-Constrained Unit Commitment for Receiving-End Grid with Multi-Infeed HVDCs. IEEE Trans. Power Syst. 2021, 36, 2603–2613. [Google Scholar] [CrossRef]
  8. Qi, P.; Ke, D.P.; Feng, S.S.; Xu, J.; Sun, X. Transient Voltage-Frequency Cascading Emergency Control for the Receiving-end Grid with New Energy and Energy Storage Participation. High Volt. Eng. 2025, 51, 1619–1631. [Google Scholar] [CrossRef]
  9. Liu, Y.X.; Yao, L.Z.; Liao, S.Y. Transient Voltage Control of Distribution Network in Near-zone of DC Receiving End With Distributed Photovoltaics and Energy Storage Participated. Power Syst. Technol. 2023, 47, 1250–1261. [Google Scholar]
  10. Xue, A.C.; Zhou, J.; Liu, R.H.; Chow, J.H.; Bi, T. A New Practical Transient Voltage Stability Margin Index Based on Multiple-two-element Notation Criterion. Proc. CSEE 2018, 38, 4117–4125. [Google Scholar]
  11. Zhao, J.Q.; Tang, J.J.; Wu, D.; Wei, T.; Cheng, Y. Emergency Coordination Control Strategy for Transient Voltage and Transient Frequency Stability in HVDC Infeed Receiving-end Power Grid. Autom. Electr. Power Syst. 2020, 44, 45–53. [Google Scholar]
  12. Ajjarapu, V.; Lau, P.L. An optimal reactive power planning strategy against voltage collapse. IEEE Trans. Power Syst. 1994, 9, 906–917. [Google Scholar] [CrossRef]
  13. Wang, Y.L. System Voltage and Frequency Stability Analysis and Control with UHVDC Feed in. Master’s Thesis, Huazhong University of Science and Technology, Wuhan, China, 2020. [Google Scholar]
  14. Oskouei, M.Z.; Mohammadi-Ivatloo, B.; Erdinc, O.; Erdinç, F.G. Optimal Allocation of Renewable Sources and Energy Storage Systems in Partitioned Power Networks to Create Supply-Sufficient Areas. IEEE Trans. Sustain. Energy 2020, 12, 999–1008. [Google Scholar] [CrossRef]
  15. Chen, B.J. Research on the Key Issues of Grid Segmentation Strategy. Master’s Thesis, Zhejiang University, Hangzhou, China, 2016. [Google Scholar]
  16. Verma, M.; Srivastava, S.C. Approach to determine voltage control areas considering impact of contingencies. IEEE Proc.-Gener. Transm. Distrib. 2005, 152, 342–350. [Google Scholar] [CrossRef]
  17. Muller, N.; Quintana, V.H. A sparse eigenvalue-based approach for partitioning power networks. IEEE Trans. Power Syst. 1992, 7, 520–527. [Google Scholar] [CrossRef]
  18. GB T19964-2024; Technical Requirements for Connecting Photovoltaic Power Station to Power System. State Administration for Market Regulation, National Standardization Administration: Beijing, China, 15 March 2024; Implementation Date: 15 March 2024.
  19. GB/T 19963.1-2021; Technical Specification for Connecting Wind Farm to Power System-Part 1: On shore Wind Power. State Administration for Market Regulation, National Standardization Administration: Beijing, China, 20 August 2021; Implementation Date: 1 March 2022.
  20. Ran, H.J.; Wang, Z.Z.; Gao, B.F.; Zhen, Y.Z.; Ding, Y.Q. Two-stage Transient Voltage Evaluation Suitable for HVDC Receiving Systems. Power Syst. Technol. 2023, 47, 4272–4284. [Google Scholar]
  21. Wu, P.; Zhao, B.; Chen, Y.; Sun, H.D. Benchmark for AC-DC Hybrid System with High Penetration of Renewables (2): Frequency Stability CSEE-FS. Proc. CSEE 2024, 44, 7531–7542. [Google Scholar]
  22. Lin, Y.H.; Wang, B.; Ge, H.C. Dimension Reduction Method for Online Transient Voltage Security Analysis of Power Grid. Autom. Electr. Power Syst. 2021, 45, 10. [Google Scholar]
  23. Guo, Q.L.; Sun, H.B.; Zhang, B.M.; Wu, W.C. Power network partitioning based on clustering analysis in mvar control space. Autom. Electr. Power Syst. 2005, 29, 36–40. [Google Scholar]
  24. Paramasivam, M.; Salloum, A.; Ajjarapu, V.; Vittal, V.; Bhatt, N.B.; Liu, S. Dynamic Optimization Based Reactive Power Planning to Mitigate Slow Voltage Recovery and Short Term Voltage Instability. IEEE Trans. Power Syst. A Publ. Power Eng. Soc. 2013, 28, 3865–3873. [Google Scholar] [CrossRef]
Figure 1. A schematic diagram of interval division for different transient voltage dip levels based on the multiple-two-element notation criterion.
Figure 1. A schematic diagram of interval division for different transient voltage dip levels based on the multiple-two-element notation criterion.
Electronics 14 04090 g001
Figure 2. Low-voltage ride-through (LVRT) requirement curve for photovoltaic power stations according to GB/T 19964-2024.
Figure 2. Low-voltage ride-through (LVRT) requirement curve for photovoltaic power stations according to GB/T 19964-2024.
Electronics 14 04090 g002
Figure 3. Low-voltage ride-through (LVRT) requirement curve for wind farms according to GB/T 19963.1-2021.
Figure 3. Low-voltage ride-through (LVRT) requirement curve for wind farms according to GB/T 19963.1-2021.
Electronics 14 04090 g003
Figure 4. Flowchart of transient voltage similarity partitioning based on multiple-two-element notation.
Figure 4. Flowchart of transient voltage similarity partitioning based on multiple-two-element notation.
Electronics 14 04090 g004
Figure 5. Station-level control model of new energy power station.
Figure 5. Station-level control model of new energy power station.
Electronics 14 04090 g005
Figure 6. Computational flowchart of the transient voltage emergency control model with multi-resource participation.
Figure 6. Computational flowchart of the transient voltage emergency control model with multi-resource participation.
Electronics 14 04090 g006
Figure 7. Improved hybrid AC/DC system—standard example of CSEE-FS.
Figure 7. Improved hybrid AC/DC system—standard example of CSEE-FS.
Electronics 14 04090 g007
Figure 8. Combined curves of the relative distances of partitions under four commonly used interclass distances.
Figure 8. Combined curves of the relative distances of partitions under four commonly used interclass distances.
Electronics 14 04090 g008
Figure 9. The transient voltage similarity-based partitioning scheme for the improved hybrid AC/DC standard test case CSEE-FS.
Figure 9. The transient voltage similarity-based partitioning scheme for the improved hybrid AC/DC standard test case CSEE-FS.
Electronics 14 04090 g009
Figure 10. The voltage curve of the weak node of the grid without emergency control after N-1 failure.
Figure 10. The voltage curve of the weak node of the grid without emergency control after N-1 failure.
Electronics 14 04090 g010
Figure 11. The voltage response curves of the machine terminal of new energy units without emergency control after N-1 failure.
Figure 11. The voltage response curves of the machine terminal of new energy units without emergency control after N-1 failure.
Electronics 14 04090 g011
Figure 12. Scheme for improving the steady state partitioning of CSEE-FS for the standardized arithmetic of AC/DC hybrid systems.
Figure 12. Scheme for improving the steady state partitioning of CSEE-FS for the standardized arithmetic of AC/DC hybrid systems.
Electronics 14 04090 g012
Figure 13. The voltage curve of the weak nodes in the grid after applying emergency control in scheme 2.
Figure 13. The voltage curve of the weak nodes in the grid after applying emergency control in scheme 2.
Electronics 14 04090 g013
Figure 14. The voltage curve at the point of common coupling for renewable energy after applying emergency control in scheme 2.
Figure 14. The voltage curve at the point of common coupling for renewable energy after applying emergency control in scheme 2.
Electronics 14 04090 g014
Figure 15. The voltage curve of the weak nodes in the grid after applying emergency control in scheme 4.
Figure 15. The voltage curve of the weak nodes in the grid after applying emergency control in scheme 4.
Electronics 14 04090 g015
Figure 16. The voltage curve at the point of common coupling for renewable energy after applying emergency control in scheme 4.
Figure 16. The voltage curve at the point of common coupling for renewable energy after applying emergency control in scheme 4.
Electronics 14 04090 g016
Table 1. The transient voltage stability margin index based on the multiple-two-element notation criterion.
Table 1. The transient voltage stability margin index based on the multiple-two-element notation criterion.
The Criteria of Transient Voltage Stabilization and Its Weighting Coefficients
Two-element notation(0.95, 60)(0.80, 10)(0.75, 1)(0.70, 0.1)
Weight coefficient0.33330.41673.6025.7143
Table 2. Transient off-grid margin index of new energy based on multiple-two-element notation criterion.
Table 2. Transient off-grid margin index of new energy based on multiple-two-element notation criterion.
The Criteria for Transient Off-Grid of New Energy and Its Weighting Coefficients
WTTwo-element notation(0.9, 2)(0.2, 0.625)-
Weight coefficient51.375-
PVWeight coefficient(0.9, 2)(0.2, 0.625)(0, 0.15)
Weight coefficient51.3755.0667
Table 3. Partitioning results based on transient voltage similarity of multiple-two-element notations.
Table 3. Partitioning results based on transient voltage similarity of multiple-two-element notations.
ZonePartition Results
1B01, B02, B08, B09, TP01, TP02, PV01, WT01
2B03, TP02, PV03, WT03
3B04, B05, B06, B07, B10, B12, TP04, TP05, PV05, WT05
Table 4. Adjustable volume of zone 1 regulatory resources under scheme 1.
Table 4. Adjustable volume of zone 1 regulatory resources under scheme 1.
ResourcesInitial Active Power OutputInitial Reactive Power OutputRated CapacityMaximum Adjustable
SC-0102.82 p.u300 MVA0.73 p.u
Capacitor 2---0.067 p.u
Load B56---360 MW
Table 5. The transient voltage stabilization margin for weak-voltage nodes in scheme 1.
Table 5. The transient voltage stabilization margin for weak-voltage nodes in scheme 1.
Weak-Voltage NodeNo Emergency Control AppliedControl Strategy Proposed in Scheme 1
B01−0.19790.1163
B02−0.9564−0.4676
B03−0.17810.1350
B04−0.35410.0052
B05−0.20420.1172
B06−0.33430.0204
B07−0.6490−0.2238
B08−0.9603−0.4703
Table 6. Transient off-grid margin for new energy units with off-grid risk in the network in scheme 1.
Table 6. Transient off-grid margin for new energy units with off-grid risk in the network in scheme 1.
New Energy UnitNo Emergency Control AppliedControl Strategy Proposed in Scheme 1
PV01-1−0.52350.4412
PV01-2−0.46850.4866
PV01-3−0.50240.4375
WT01-1−0.54310.3513
WT01-2−0.52750.3436
WT01-3−0.52630.3479
Table 7. Adjustments provided by the regulatory resource in zone 1 under scheme 1.
Table 7. Adjustments provided by the regulatory resource in zone 1 under scheme 1.
ResourcesAdjustment
SC-010.73 p.u
Capacitor 20.067 p.u
Load B56360 MW
Table 8. The adjustable volume of network-wide regulatory resources.
Table 8. The adjustable volume of network-wide regulatory resources.
ResourcesInitial Active Power OutputInitial Reactive Power OutputRated CapacityMaximum Adjustable
PV01-1110 MW0350 MVA±332.26 Mvar
PV01-2110 MW0350 MVA±332.26 Mvar
PV01-3100 MW0350 MVA±335.41 Mvar
PV03-1100 MW0350 MVA±335.41 Mvar
PV03-2100 MW0350 MVA±335.41 Mvar
PV03-3100 MW0350 MVA±335.41 Mvar
PV03-4100 MW0300 MVA±282.84 Mvar
PV03-5100 MW0300 MVA±282.84 Mvar
PV05-1100 MW0350 MVA±335.41 Mvar
PV05-2100 MW0350 MVA±335.41 Mvar
PV05-3100 MW0350 MVA±335.41 Mvar
WT01-1110 MW0350 MVA±332.26 Mvar
WT01-2110 MW0350 MVA±332.26 Mvar
WT01-3110 MW0350 MVA±332.26 Mvar
WT03-1110 MW0350 MVA±332.26 Mvar
WT03-2110 MW0350 MVA±332.26 Mvar
WT03-3110 MW0350 MVA±332.26 Mvar
WT05-1110 MW0350 MVA±332.26 Mvar
WT05-2110 MW0350 MVA±332.26 Mvar
WT05-3110 MW0350 MVA±332.26 Mvar
SC-0102.82 p.u300 MVA0.73 p.u
ESS-0100350 MVA±350 Mvar
Capacitor 1---0.1 p.u
Capacitor 2---0.67 p.u
Load B56---360 MW
Load B57---300 MW
Load B58---282.63 MW
Load B59---158.73 MW
Load B60---180 MW
Load B61---376.20 MW
Table 9. The transient voltage stabilization margin for the nodes with weak voltage in scheme 2.
Table 9. The transient voltage stabilization margin for the nodes with weak voltage in scheme 2.
Weak-Voltage NodeNo Emergency Control AppliedControl Strategy Proposed in Scheme 2
B01−0.19790.9432
B02−0.95640.6742
B03−0.17810.8966
B04−0.35410.8256
B05−0.20420.8694
B06−0.33430.8273
B07−0.64900.7422
B08−0.96030.6726
Table 10. Transient off-grid margin for new energy units with off-grid risk in the network in scheme 2.
Table 10. Transient off-grid margin for new energy units with off-grid risk in the network in scheme 2.
New Energy UnitNo Emergency Control AppliedControl Strategy Proposed in Scheme 2
PV01-1−0.52351.1845
PV01-2−0.46851.2144
PV01-3−0.50241.0482
WT01-1−0.54311.1446
WT01-2−0.52751.1431
WT01-3−0.52631.1483
Table 11. Adjustments provided by the regulatory resource in scheme 2.
Table 11. Adjustments provided by the regulatory resource in scheme 2.
ResourcesAdjustment
PV01-1332.26 Mvar
PV01-2332.26 Mvar
PV01-30
PV03-10
PV03-2335.41 Mvar
PV03-3335.41 Mvar
PV03-4282.84 Mvar
PV03-5282.84 Mvar
PV05-10
PV05-20
PV05-30
WT01-10
WT01-20
WT01-30
WT03-10
WT03-20
WT03-30
WT05-10
WT05-20
WT05-30
SC-010.73 p.u
ESS-01350 Mvar
Capacitor 10.1 p.u
Capacitor 20.067 p.u
Load B560
Load B570
Load B580
Load B590
Load B600
Load B610
Table 12. The transient voltage stabilization margin for the weak-voltage nodes in scheme 3.
Table 12. The transient voltage stabilization margin for the weak-voltage nodes in scheme 3.
Weak-Voltage NodeNo Emergency Control AppliedControl Strategy Proposed in Scheme 3
B01−0.19790.0037
B02−0.9564−0.8139
B03−0.1781−0.0036
B04−0.3541−0.1971
B05−0.2042−0.0396
B06−0.3343−0.1778
B07−0.6490−0.4952
B08−0.9603−0.8176
Table 13. Transient off-grid margin for new energy units with off-grid risk to the network in scheme 3.
Table 13. Transient off-grid margin for new energy units with off-grid risk to the network in scheme 3.
New Energy UnitNo Emergency Control AppliedControl Strategy Proposed in Scheme 3
PV01-1−0.52350.0867
PV01-2−0.46850.2329
PV01-3−0.50240.0877
WT01-1−0.54310.0788
WT01-2−0.52750.0718
WT01-3−0.52630.0737
Table 14. The adjustable volume of zone 1 regulatory resources under scheme 4.
Table 14. The adjustable volume of zone 1 regulatory resources under scheme 4.
ResourcesInitial Active Power OutputInitial Reactive Power OutputRated CapacityMaximum Adjustable
PV01-1110 MW0350 MVA±332.26 Mvar
PV01-2110 MW0350 MVA±332.26 Mvar
PV01-3100 MW0350 MVA±335.41 Mvar
WT01-1110 MW0350 MVA±332.26 Mvar
WT01-2110 MW0350 MVA±332.26 Mvar
WT01-3110 MW0350 MVA±332.26 Mvar
ESS-0100350 MVA±350 Mvar
SC-0102.82 p.u300 MVA0.73 p.u
Capacitor 2---0.1 p.u
Capacitor 2---0.067 p.u
Load B56---360 MW
Table 15. The transient voltage-stabilization margin for the weak-voltage nodes in scheme 4.
Table 15. The transient voltage-stabilization margin for the weak-voltage nodes in scheme 4.
Weak-Voltage NodeNo Emergency Control AppliedControl Strategy Proposed in Scheme 4
B01−0.19790.9926
B02−0.95640.7182
B03−0.17810.9445
B04−0.35410.8677
B05−0.20420.9140
B06−0.33430.8694
B07−0.64900.7832
B08−0.96030.7166
Table 16. Transient off-grid margin for new energy units with off-grid risk in the network in scheme 4.
Table 16. Transient off-grid margin for new energy units with off-grid risk in the network in scheme 4.
New Energy UnitNo Emergency Control AppliedControl Strategy Proposed in Scheme 4
PV01-1−0.52351.2813
PV01-2−0.46851.3263
PV01-3−0.50241.2947
WT01-1−0.54311.2265
WT01-2−0.52751.2166
WT01-3−0.52631.2233
Table 17. The adjustments provided by the regulatory resource in scheme 4.
Table 17. The adjustments provided by the regulatory resource in scheme 4.
ResourcesAdjustment
PV01-1332.26 Mvar
PV01-2332.26 Mvar
PV01-3335.41 Mvar
WT01-1335.41 Mvar
WT01-2335.41 Mvar
WT01-3335.41 Mvar
SC-010.73 p.u
ESS-01350 Mvar
Capacitor 10.1 p.u
Capacitor 20.067 p.u
Load B5645.685 MW
Disclaimer/Publisher’s Note: The statements, opinions and data contained in all publications are solely those of the individual author(s) and contributor(s) and not of MDPI and/or the editor(s). MDPI and/or the editor(s) disclaim responsibility for any injury to people or property resulting from any ideas, methods, instructions or products referred to in the content.

Share and Cite

MDPI and ACS Style

Ling, X.; Xi, J.; Guo, Q.; Yu, X.; Zhao, X. HVDC Receiving-End Power Grid Multi-Resource Coordinated Transient Voltage Emergency Control Technology Based on Transient Voltage Similarity. Electronics 2025, 14, 4090. https://doi.org/10.3390/electronics14204090

AMA Style

Ling X, Xi J, Guo Q, Yu X, Zhao X. HVDC Receiving-End Power Grid Multi-Resource Coordinated Transient Voltage Emergency Control Technology Based on Transient Voltage Similarity. Electronics. 2025; 14(20):4090. https://doi.org/10.3390/electronics14204090

Chicago/Turabian Style

Ling, Xu, Jianghui Xi, Qiuting Guo, Xiaodong Yu, and Xiongguang Zhao. 2025. "HVDC Receiving-End Power Grid Multi-Resource Coordinated Transient Voltage Emergency Control Technology Based on Transient Voltage Similarity" Electronics 14, no. 20: 4090. https://doi.org/10.3390/electronics14204090

APA Style

Ling, X., Xi, J., Guo, Q., Yu, X., & Zhao, X. (2025). HVDC Receiving-End Power Grid Multi-Resource Coordinated Transient Voltage Emergency Control Technology Based on Transient Voltage Similarity. Electronics, 14(20), 4090. https://doi.org/10.3390/electronics14204090

Note that from the first issue of 2016, this journal uses article numbers instead of page numbers. See further details here.

Article Metrics

Back to TopTop