Digitizing Low-Frequency Analog Control Circuit Using Bilinear Function Algorithm
Abstract
1. Introduction
2. System Structure
- (1)
- Oscilloscope
- (2)
- Digital signal processor
- (a)
- Settings of PWM module
- (b)
- ADC/DAC module and settings
- (3)
- H-Bridge circuit
- (4)
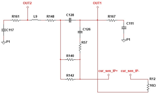
- EMI filter
- (5)
- Current sensor
3. Digitization Process
3.1. Transfer Function of Analog Circuit Controller
3.2. Bilinear Transformation
3.3. Digital Controller
3.4. Parameter Configuration and Realization of Digital System
- (a)
- Configuration of system parameters
- Read ADC:
- ADC_readResult(base, socNumber): This is the function used to read the ADC transfer results from the assigned system on a chip (SOC).
- ADCX_PINXX_RESULT_BASE: ADCX_PINXX is the base register address for storing the ADC results.
- ADCX_PINXX_SOCX: This is the number of SOCs required to read the results via SOCX data transfer.
- adcResult_A0: This is a variable set up by the user to be used to store the transfer results from the ADC reading.
- Transfer ADC to real voltage values:
- Transfer the digital data of adcResult_A0 to a real voltage value.
- Real voltage transformation: In the normalization process, the real voltage is located between 0 and 3.3 V.
- ADC interrupt:
- Clear interrupt confirmation signal: Interrupt_clearACKGroup is used to clear the assigned interrupt confirmation signal, informing the interrupt controller for the interrupt function to be activated. This allows the next interrupt request to become available, such as INT_ADCX_PINXX_X_INTERRUPT_ACK_GROUP.
- Clear ADC interrupt status: ADC_clearInterruptStatus is used to clear the assigned ADC interrupt sign. For example, ADC_INT_NUMBERX is the ADC interrupt index number, where X is the index to be cleared.
- System output results transferred to DAC output values.
- Take the normalization process and locate the output range between 0 and 1.
- The middle value of the DAC maximum voltage is adjusted to 1.65 V.
- Output restriction: The output is restricted between 0 and 4095 to prevent it from exceeding the maximum range.
- dacResult: This is used to store the DAC output variable, as shown in Figure 13.
- (b)
- Realization of digital controller
- DCL_runDF22_C1: This is the function for the digital control library to implement the digital compensator of second-order Direct Form 2.
- &DCL_2P2Z_MCV_demodulator: This is the name of the controller, including the allocation of the controller.
- Input and output: rk is used to store the voltage value obtained from the ADC, and uk2 is the result of the digital controller output.
- (c)
- PWM control signal
- Limitation of output amplitude:
- 2.
- Duty ratio setting:
- EPWM_setCounterCompareValue: This is a function used to adjust the PWM period and duty ratio.
- myEPWMX_BASE: This is the base address of ePWM.
- EPWM_COUNTER_COMPARE_X: This is the comparison register (X) of ePWM used to adjust the PWM period and duty ratio.
- 3.
- ek3 ≥ 0:
- Normalization process: ek3 is located between 0 and 1.6 so that ek3 is divided by 1.6 for normalization between 0 and 1.
- Range transformation: The comparison register (X) is set to max. 500 so that ek3 is thus multiplied by 500 to make its range between 0 and 500.
- 4.
- ek3 < 0:
- Normalization process: ek3 is located between 0 and −1.6 so that ek3 is divided by −1.6 for normalization between 0 and 1.
- Range transformation: The comparison register (X) is set to max. 500 so that ek3 is thus multiplied by 500 to make its range between 0 and 500.
4. Experimental Results and Analysis
- (a)
- Bode response
- (b)
- Waveform tracking response
5. Discussion
6. Conclusions
Author Contributions
Funding
Data Availability Statement
Conflicts of Interest
Abbreviations
| ADC | Analog-to-digital converter |
| DAC | Digital-to-analog converter |
| PWM | Pulse width modulation |
| FPGA | Field programmable gate array |
| D/A | Digital-to-analog converter |
| NMOS | n-Type complementary metal–oxide–semiconductor |
| DSP | Digital signal processor |
| EMI | Electromagnetic interference |
| FCS | Flight control system |
| PI | Proportional integral control |
| ELD | Excess loop delay |
References
- Suits, C.G. New Applications of Non-Linear Circuits To Relay and Control Problems. Trans. Am. Inst. Electr. Eng. 1932, 51, 914–921. [Google Scholar] [CrossRef]
- Dastres, R.; Soori, M. A Review in Advanced Digital Signal Processing Systems. Int. J. Electr. Comput. Eng. 2021. [Google Scholar]
- Vanathy, B.; Dikshit, V.G.; Hotkar, V.G.; Reddy, S.K.; Jacob, A. Design and Development of Digital Controller for Airborne Electro Mechanical Actuators. In Proceedings of the 2018 Fourth International Conference on Computing Communication Control and Automation (ICCUBEA), Pune, India, 16–18 August 2018. [Google Scholar]
- Luo, Y.-L.; Chen, B.-J. The Design of UAV Control System Based on DSP. In Proceedings of the 2012 International Conference on Control Engineering and Communication Technology, Shenyang, China, 7–9 December 2012; pp. 527–530. [Google Scholar]
- Jeong, S.; Kim, D.; Lee, I.-Y.; Im, D. An Analog Baseband Spectrum Sensing Circuit Employing Voltage Follower-Based Multiorder Channel Selection Filters. IEEE Trans. Circuits Syst. II Express Briefs 2022, 69, 4714–4718. [Google Scholar] [CrossRef]
- Chi, Y.; Zhang, H.; Zheng, Z.; Liu, R.; Qiao, L.; Cui, W. Analog Front-end Circuit Design for Wireless Sensor System-on-Chip. In Proceedings of the 2020 IEEE 4th Information Technology, Networking, Electronic and Automation Control Conference (ITNEC), Chongqing, China, 12–14 June 2020; pp. 38–42. [Google Scholar] [CrossRef]
- Crovetti, P.S.; Rubino, R.; Musolino, F. Relaxation Digital-to-Analog Converter with Foreground Digital Self-Calibration. In Proceedings of the 2020 IEEE International Symposium on Circuits and Systems (ISCAS), Seville, Spain, 10–21 October 2020; pp. 1–5. [Google Scholar] [CrossRef]
- Bhandari, R.H.; Kotabagi, S.; Nayak, A. A 6-bit Low Power Digitally Controlled Oscillator. In Proceedings of the 2021 IEEE 18th India Council International for (INDICON), Guwahati, India, 19–21 December 2021; pp. 1–5. [Google Scholar] [CrossRef]
- Pahl, D.; Pahl, L.; Mustafa, E.; Liu, Z.; Fabritius, P.; Mohan, J.; Clements, P.; Akin, A.; Esslinger, T. A low-noise and scalable FPGA-based analog signal generator for quantum gas experiments. In Proceedings of the 2021 IEEE International Conference on Quantum Computing and Engineering (QCE), Broomfield, CO, USA, 18–22 October 2021; pp. 450–451. [Google Scholar] [CrossRef]
- Selvaraj, S.; Bayram, E.; Negra, R. Low phase noise, high resolution digitally-controlled ring oscillator operating at 2.2 GHz. In Proceedings of the 2020 9th International Conference on Modern Circuits and Systems Technologies (MOCAST), Bremen, Germany, 7–9 September 2020; pp. 1–4. [Google Scholar] [CrossRef]
- Jiang, J.; Li, J.; Zhang, D.; Hu, C.; Peng, X.; Sun, N.; Wang, S.; Zhang, Z.; Cui, W. Research on Analog-to-Digital Converter (ADC) Dynamic Parameter Method Based on the Sinusoidal Test Signal. Electronics 2022, 11, 2125. [Google Scholar] [CrossRef]
- Wu, W.; Ji, H. Research on Conversion between Analog Signal and Digital Signal of Single Chip Microcomputer Based on Improved Genetic Algorithm. In Proceedings of the 2023 2nd International Conference on Artificial Intelligence and Autonomous Robot Systems (AIARS), Bristol, UK, 29–31 July 2023; pp. 545–549. [Google Scholar] [CrossRef]
- Wang, L.; Chen, W.; Chen, K.; He, R.; Zhou, W. The Research on the Signal Generation Method and Digital Pre-Processing Based on Time-Interleaved Digital-to-Analog Converter for Analog-to-Digital Converter Testing. Appl. Sci. 2022, 12, 1704. [Google Scholar] [CrossRef]
- Kumar, V.; Arya, M.; Kumar, A.; Jhariya, D.K. Design and Comparison Between IIR Butterworth and Chebyshev Digital Filters using MATLAB. In Proceedings of the 2024 Fourth International Conference on Advances in Electrical, Computing, Communication and Sustainable Technologies (ICAECT), Bhilai, India, 11–12 January 2024; pp. 1–7. [Google Scholar]
- Getu, B.N. Digital IIR Filter Design using Bilinear Transformation in MATLAB. In Proceedings of the 2020 International Conference on Communications, Computing, Cybersecurity, and Informatics (CCCI), Sharjah, United Arab Emirates, 3–5 November 2020; pp. 1–6. [Google Scholar]
- Samsudin, N.N. Implementation of Optimized Low Pass Filter for ECG filtering using Verilog. J. Phys. Conf. Ser. 2022, 2312, 012049. [Google Scholar] [CrossRef]
- Fan, Y.; Zhang, M.; Li, J. Improvement of Power Factor and its Multisim Simulation. In Proceedings of the 2020 IEEE International Conference on Power, Intelligent Computing and Systems (ICPICS), Shenyang, China, 28–30 July 2020; pp. 766–769. [Google Scholar]
- Mohammed, Y.R.; Basil, N.; Bayat, O.; Mohammed, A.H. A New Novel Optimization Techniques Implemented on the AVR Control System using MATLAB-SIMULINK. Int. J. Adv. Sci. Technol. 2020, 29, 4515–4521. [Google Scholar]
- Buccella, C.; Cecati, C.; Latafat, H. Digital Control of Power Converters—A Survey. IEEE Trans. Ind. Inform. 2012, 8, 437–447. [Google Scholar] [CrossRef]
- Dyer, S.A.; Dyer, J.S. The bilinear transformation. IEEE Instrum. Meas. Mag. 2000, 3, 30–34. [Google Scholar] [CrossRef]
- Goswami, O.P.; Upadhyay, D.K.; Rawat, T.K. Extended bilinear transform and multirate technique based approach for analog-to-digital transform. Int. J. Electron. 2021, 1–15. [Google Scholar] [CrossRef]
- Xu, Z.; Bai, Y. A transfer function based on bilinear transformation for narrow-band seismic record. PLoS ONE 2024, 19, e0297999. [Google Scholar] [CrossRef]
- Zhang, G.; Chen, X.; Chen, T. Digital redesign via the generalised bilinear transformation. Int. J. Control 2009, 82, 741–754. [Google Scholar] [CrossRef]
- Kwaha, B.J.; Kolawole, E.A.; Batu, A.M. The Design and Implementation of a Digital Infinite Impulse Response (IIR) Lowpass Butterworth Filter-a Comparison of Matlab and Bilinear Transformation Methods. Indian J. Sci. Technol. 2011, 4, 451–455. [Google Scholar] [CrossRef]
- Patanavijit, V. Computer Modelling and Simulation of Bilinear Transformation on the Digital Infinite Impulse Response Butterworth Filter. Transformation 2019, 1, 1–2. [Google Scholar] [CrossRef]
- Kim, S.; Na, S.-I.; Yang, Y.; Kim, S. A 2-MHz BW 82-dB DR Continuous-Time Delta–Sigma Modulator With a Capacitor-Based Voltage DAC for ELD Compensation. IEEE Trans. Very Large Scale Integr. (VLSI) Syst. 2018, 26, 1999–2006. [Google Scholar] [CrossRef]


















| System Parameters | Value | Unit |
|---|---|---|
| Stimulus offset | 1.65 | V |
| Sampling time | 10 | μs |
| H-Bridge driver (VM) | 28 | V |
| Current sensor (VCC) | 5 | V |
| Current sensor without current (VOUT) | 2.5 | V |
Disclaimer/Publisher’s Note: The statements, opinions and data contained in all publications are solely those of the individual author(s) and contributor(s) and not of MDPI and/or the editor(s). MDPI and/or the editor(s) disclaim responsibility for any injury to people or property resulting from any ideas, methods, instructions or products referred to in the content. |
© 2025 by the authors. Licensee MDPI, Basel, Switzerland. This article is an open access article distributed under the terms and conditions of the Creative Commons Attribution (CC BY) license (https://creativecommons.org/licenses/by/4.0/).
Share and Cite
Lin, H.-C.; Chen, Z.-Y. Digitizing Low-Frequency Analog Control Circuit Using Bilinear Function Algorithm. Electronics 2025, 14, 273. https://doi.org/10.3390/electronics14020273
Lin H-C, Chen Z-Y. Digitizing Low-Frequency Analog Control Circuit Using Bilinear Function Algorithm. Electronics. 2025; 14(2):273. https://doi.org/10.3390/electronics14020273
Chicago/Turabian StyleLin, Hsiung-Cheng, and Zong-You Chen. 2025. "Digitizing Low-Frequency Analog Control Circuit Using Bilinear Function Algorithm" Electronics 14, no. 2: 273. https://doi.org/10.3390/electronics14020273
APA StyleLin, H.-C., & Chen, Z.-Y. (2025). Digitizing Low-Frequency Analog Control Circuit Using Bilinear Function Algorithm. Electronics, 14(2), 273. https://doi.org/10.3390/electronics14020273

