Climate-Adaptive Residential Demand Response Integration with Power Quality-Aware Distributed Generation Systems: A Comprehensive Multi-Objective Optimization Framework for Smart Home Energy Management
Abstract
1. Introduction
1.1. Climate Change Impact on Residential Energy Systems
1.2. Power Quality Considerations in Residential Energy Management
1.3. Research Objectives and Contributions
- Noninvasive architecture of climate-aware optimization for temperature-oriented planning;
- Multidomain optimization includes cost reduction, comfort enhancement, and power-quality improvement.
- The addition of metaheuristic algorithms (chaotic grey wolf optimizer) achieves better quality in the diversity and strength of solutions with high sensitivity to constraints;
- Neural network prediction of power quality and residential load profile under future climatic conditions;
- A practical test was performed on the system to verify its practicality and its functionality.
- The design of the initial real-time residential control system is specifically sensitive to climate alterations and is helpful for power planning in future applications;
- Combination of cost, comfort, and power quality as complex optimization within an open decision-support system;
- Technical improvement of the current metaheuristic optimizers (MGWO) with higher reliability in solutions and more variety than traditional genetic and particle swarm-based optimizers;
- Evidence that a hybrid neural forecasting net (CNN-BiLSTM-attention) is stronger in the accuracy and context sensitivity of load/power quality predictions in changing climate conditions.
2. Literature
2.1. Climate-Aware Energy Management Systems
2.2. Power Quality in Residential Distributed Generation Systems
2.3. Multi-Objective Optimization in Energy Systems
2.4. Hybrid Machine Learning and Optimization Frameworks
2.5. Research Gap and Novelty of Proposed Approach
- The joint training of convolutional feature extraction to boost the detection of climate and energy trends with a model that has bidirectional time sensitivity was extended to use a mechanism based on attention in an effort to squeeze the most out of residential multi-objective with the help of adaptive parameters that also match the conventional GWO;
- Downplaying the contribution of forecasts as much as possible and combining forecasting and optimization into one framework that supports real-time climate-adjusted decision-making with a view to making it a component of a larger response framework is recommended for future studies;
- Concurrently, the costs of energy and power quality variables as well as satisfactory occupant comfort levels should be minimized under dynamic climatic conditions.
3. Dataset Description and Comprehensive Analysis
3.1. Dataset Characteristics and Collection Methodology
3.2. Statistical Analysis and Load Characterization
3.3. Temporal Pattern Analysis and Climate Sensitivity
3.4. Climate-Adaptive Framework
Climate Modeling and Temperature Projection Methodology
- The constants indicate 2 °C and 4 °C of place average warming over mid-century and end-century periods treading on the identical RCP4.5 and RCP8.5 pathways, respectively.
- Efforts to harness the observed and modeled intensifications of increases in seasonal and stochastic deviations with increasing temperature swings and extremes during the era of global warming are multiplicative.
- This parameterization allows for realistic time-varying temperature inputs to be simulated in the energy demand and power quality prediction models.
3.5. Renewable Energy System Specifications
4. Comprehensive Methodology
4.1. Theoretical Framework and Mathematical Foundation
4.1.1. Optimization Theory
- Padj is the temprature-adjusted system parameter (e.g., energy demand or THD);
- Pbase is the basedline value from measurements under normal climate;
- k1 = 0.094, k2 = 0.012, k3 = 0.003 are coefficients empirically derived from observed load–temperature correlations using your dataset.
Climate Projection Uncertainty Modeling
- RCP4.5 (up to the year 2040): The temperature will go up by +2 °C, with an uncertainty margin of approximately ±0.5 °C.
- The future projection c. 2080 is RCP8.5: Projected mean temperature increase of +4.0 °C, with an uncertainty margin of approximately ±0.7 °C.
4.1.2. Multi-Objective Optimization Formulation
- X considers as the decision variable vector;
- f1 captures the total cost, like, time-of-use pricing and device cost operations;
- f2 quantifies the occupant thermal discomfort that is relatable to the ideal setpoints;
- f3 reflects aggregated power quality deviations like THD and voltage sags;
- f4 models the lifecycle of greenhouse gas (GHG) emissions, here carbon, from the energy usage and equipment operation;
- and are representations of the inequality constraints for devices like capacities or comfort ranges;
- and are boundaries for the related system operation.
Economic Objective (f1)
- is the net grid import at time t;
- is the electricity price at time t;
- is the peak demand rate.
Power Quality Objective (f2)
Comfort Objective (f3)
- is the predicted temperature at time t;
- is the desired comfort point;
- is a severity weight proportional to outdoor temperature deviation.
Environmental Objective (f4)
- is the amount of grid carbon emission factor at time t;
- considered as the life cycle embodied emissions of the installed equipment;
- is a weight that increases under extreme climate conditions.
Long-Term Cost Evaluation Using Net Present Value
- is considered as the annual energy cost savings in year y;
- is the annual operation and maintenance cost;
- is the quantification of the initial capital investment;
- is the discount rate, set at 7% for this study;
- is the total project duration, assumed to be 20 years for this work.
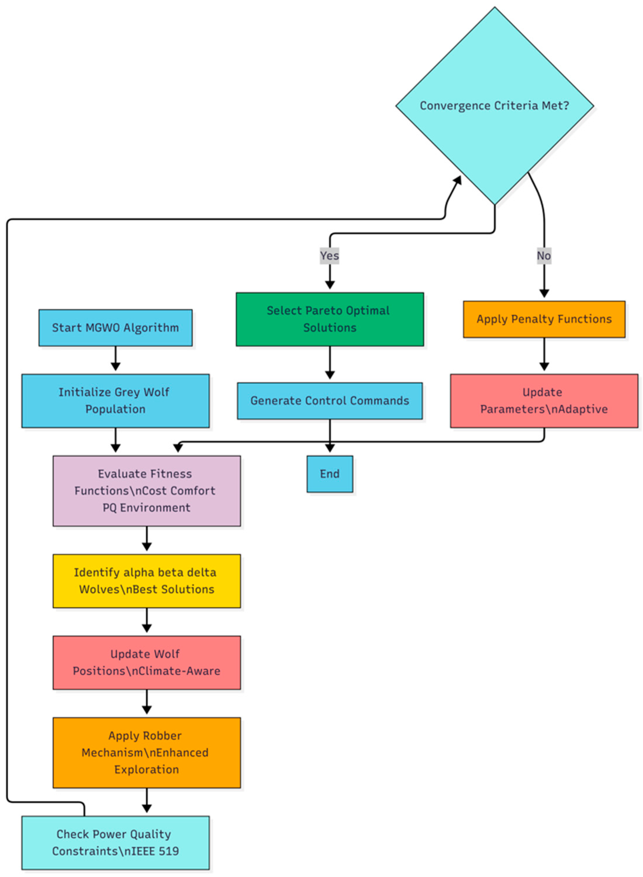
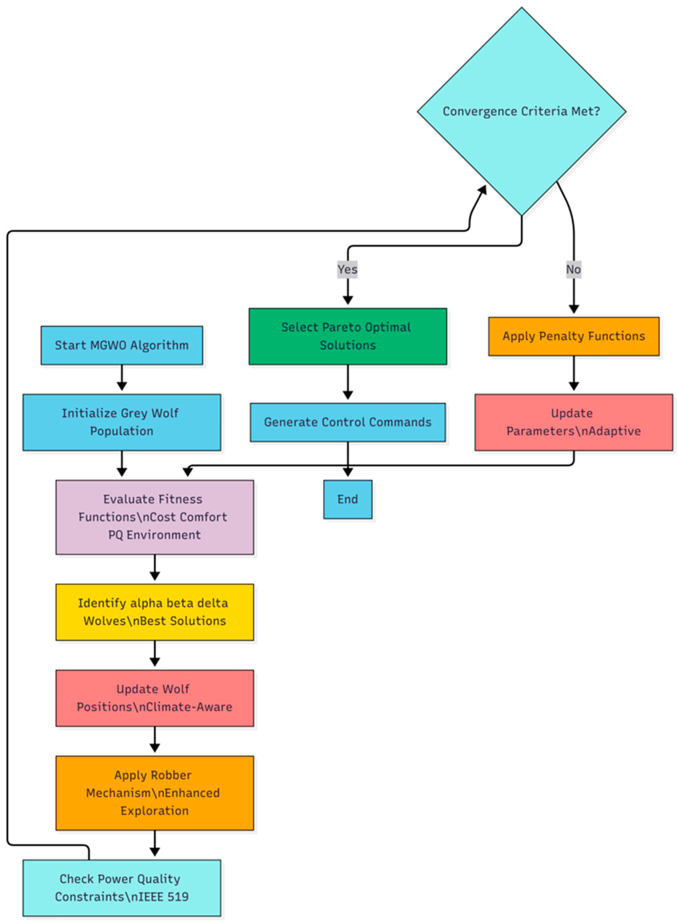
4.1.3. Optimization Algorithms
- Social hierarchy: The pack (the population of potential solutions).
- Hunting mechanism: The optimization process emulates wolves’ searching for prey (the optimum solution). This process involves linked internally to intended n-structured.
- ○
- Searching: Wolves look for or hunt prey, which is equivalent to searching the solution space.
- ○
- Circling: After the prey has been found, the wolves, with the alpha, beta, and delta leading, circle the prey.
- ○
- Attacking: The wolves attack the prey, which is equivalent to moving toward the best solution.
- ○
- are the updated positions called leaders relative to the α, β, and δ leaders.Here, t denotes the current algorithm iteration:
- ○
- ;
- ○
- ;
- ○
- are random vectors in [0,1];
- ○
- is a linearly decreasing vector from 2 to 0 over iterations;
- ○
- α is the pack leader, and is the best-known solution;
- ○
- β is the second optimal solution that assists the alpha in decision-making;
- ○
- δ is the third solution, that is, the leader of the alpha and beta clusters.
- It is the current iteration.
- T is the maximum number of iterations.
- Reinvigorate the search when it becomes stagnant;
- Escape local optima;
- The search intensity was adaptively refocused based on chaotic perturbations.
- Improved global search capability: This noisy variation does not allow premature convergence, thereby allowing more exploration of the search space and avoiding local minima.
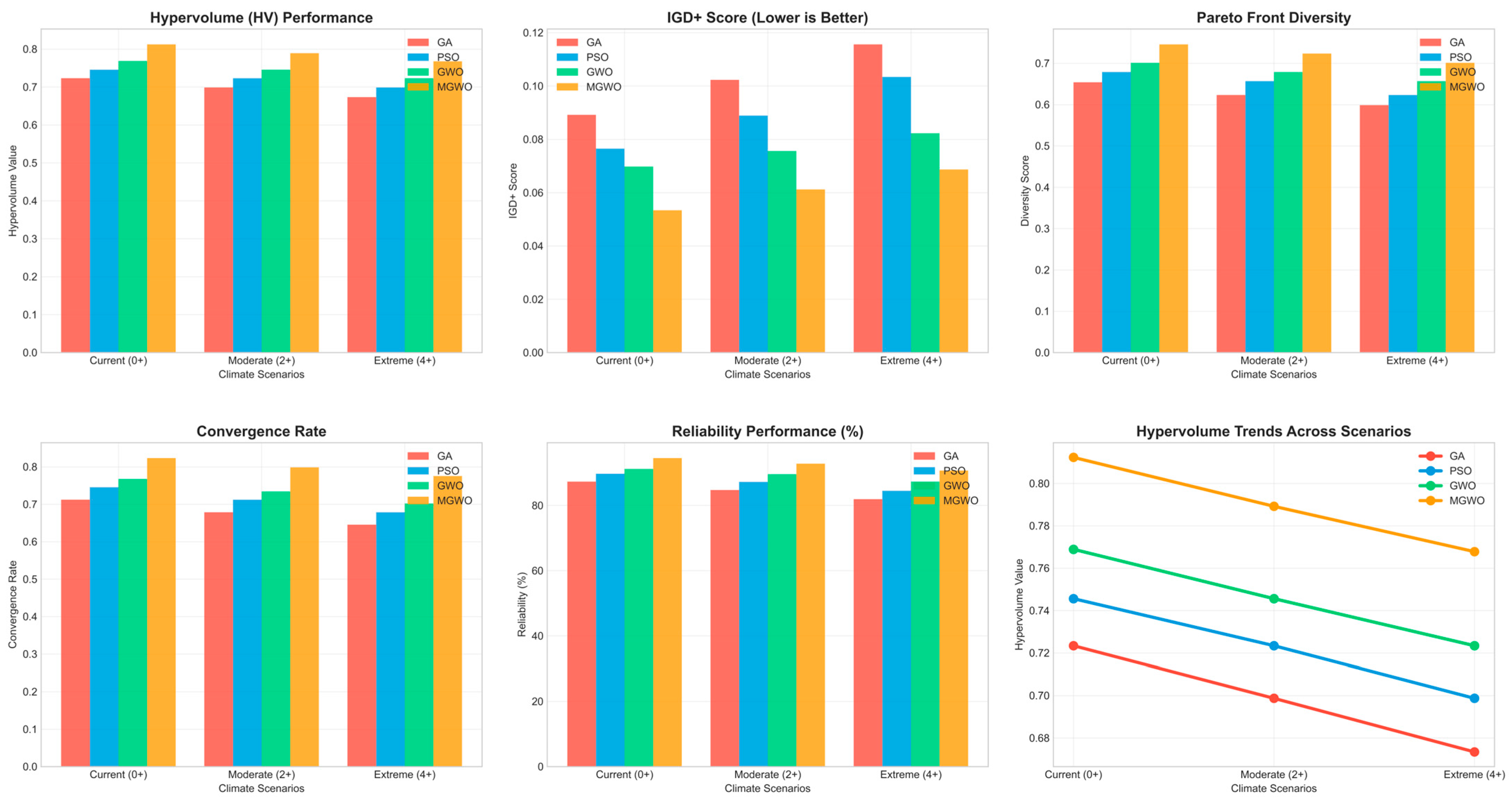
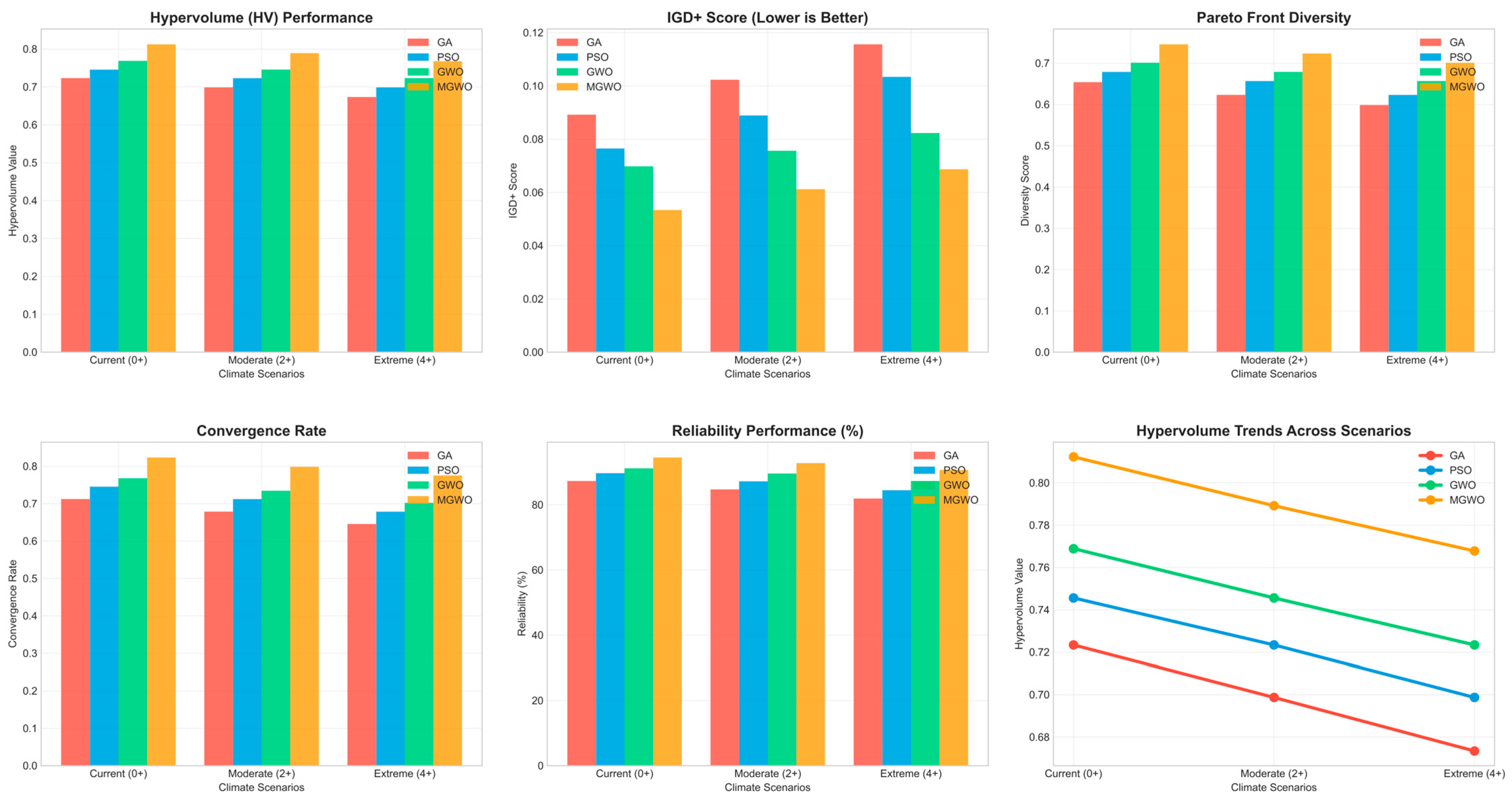
- Better reliability of solution: The algorithm is not sensitive to various scenarios and initial conditions. The MGWO achieved 94.5% solution reliability in the experimental framework with various run types.
- Faster convergence rate: By maintaining a balance between exploration and exploitation and being flexible and responsive, the MGWO tends to converge more quickly than the traditional GWO and other metaheuristic algorithms such as the PSO and GA.
Optimization Performance Metrics
4.1.4. Convergence Analysis and Parameter Tuning
4.1.5. Statistical Validation and Significance Testing
- Multiple runs protocol: The distance of the algorithm was sought 30 times with various random seeds to achieve mathematical reliability. The seeds were randomly varied at an interval of 1000 using the Mersenne Twister generator for randomly selected seeds.
- Non-parametric testing: Because the optimization results were not normally distributed, to determine the statistical differences between algorithms, the Kruskal–Wallis test was used, followed by the post hoc comparison of conditional bonus using Dunn and Bonferonni Jack (α = 0.05).
- Effect size analysis: Cohen’s effect size was determined to quantify the practical value of each mass comparison to identify the significance of differences.
4.2. Data Collection and Preprocessing
- The primary dataset was collected from a single house in the UK from 3 to 17 June 2011, using a Chauvin Arnoux CA 8335 [31] Power Quality Analyzer. This dataset contains various power information such as voltage RMS, current RMS, active/reactive power, THD, power factor, and frequency in 5-min time intervals.
- The supplementary data are related to the climate section, which were obtained from the Renewable Ninja [32] platform based on NASA meteorological data. The parameters in the dataset included ambient temperature, relative humidity, wind speed, solar irradiance, and precipitation index at a 5-min resolution to align with the previous dataset.
4.3. Data Preprocessing and Feature Engineering
4.3.1. Data Alignment and Cleaning
4.3.2. Feature Engineering
4.3.3. Climate Scenario Augmentation
4.3.4. Feature Scaling
4.3.5. Climate-Load Interaction Modeling
Temperature–Load Relationship
- is the baseline power at nominal temperature;
- the deviation of temprature from the baseline;
- and are coefficients that are derived via polynomial regression that ensures the nonlinear increase in load during heatwaves.
Climate-Power Quality Link
- The current THD was higher because of the harmonic distortion in the motor drives.
- The voltage decreased incrementally due to the increase in reactive power demand.
- is the temperature;
- is the relative humidity;
- is the solar irradiance.
Integration into Forecasting and Optimization
- HVAC loads setpoints to manage the cooling loads;
- Battery dispatch for reducing the peak demand during the high THD risk periods;
- PV inverter control to stabilize voltage under high solar variability.
Validation
- The dataset was split into 70% for training and 30% for testing purposes;
- Comparison among the predicted and observed load/THD under different climate conditions;
- Aimed for R2 > 0.75 for the load prediction and R2 > 0.7 for THD prediction across the mentioned scenarios.
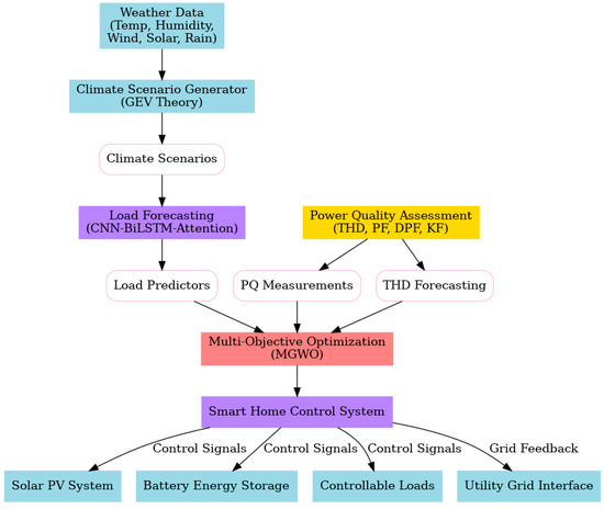
4.3.6. Climate–Forecast–Power Quality Interaction Workflow
Climate Data Acquisition and Processing
Multi-Horizon Forecasting
Climate-Adaptive Optimization via MGWO
Real-Time Control Dispatch
4.3.7. Forecasting Models
Baseline Models for Comparison
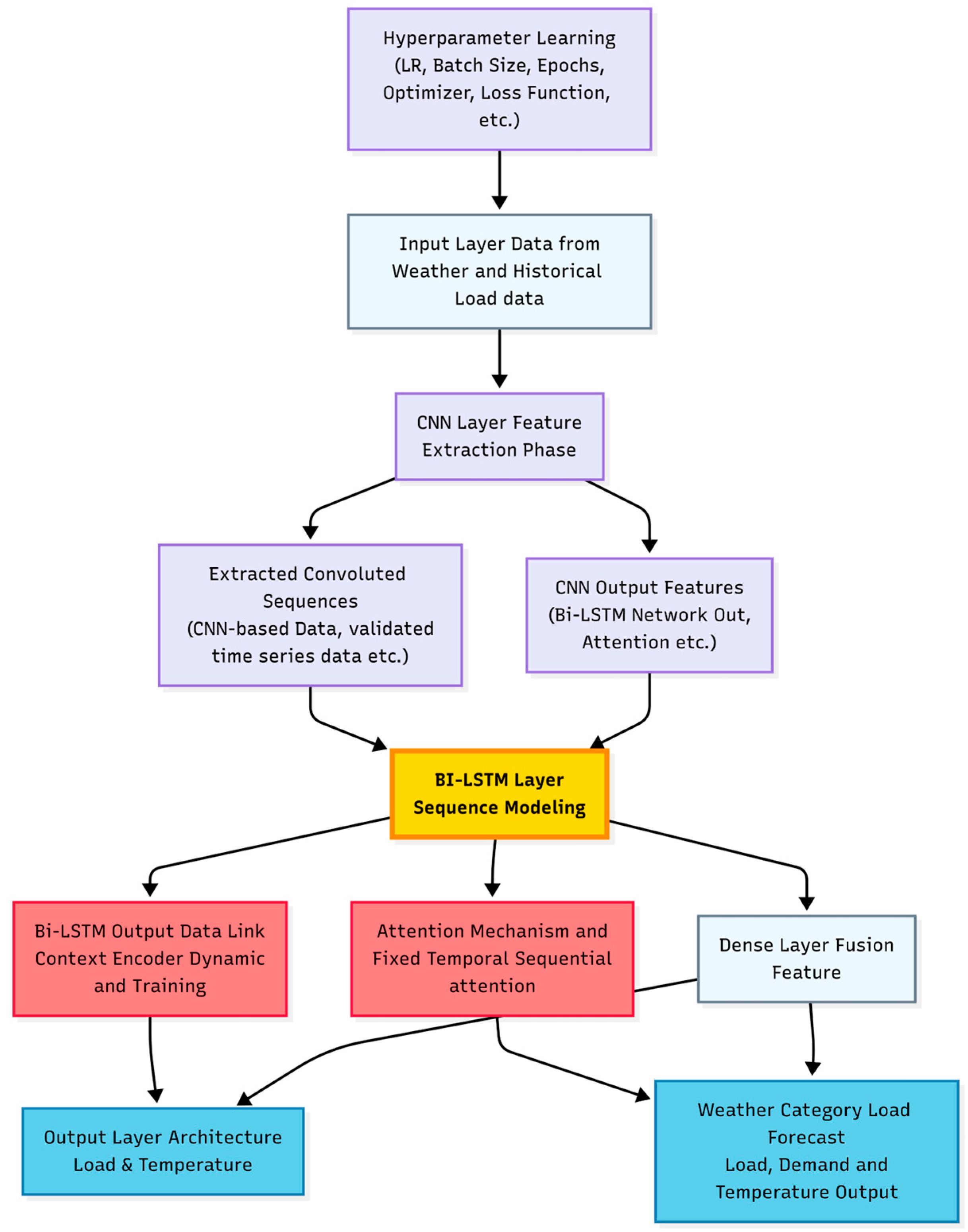
Proposed Hybrid Model: CNN-BiLSTM-Attention
5. Results
5.1. Forecasting Model Performance
5.2. Optimization Algorithm Performance
5.3. System Performance Improvements
5.3.1. Economic Performance
5.3.2. Environmental Impact
6. Conclusions and Future Work
6.1. Key Achievements
6.2. Practical Implications
6.3. Limitation
Author Contributions
Funding
Data Availability Statement
Conflicts of Interest
Appendix A
- is the mean projected temperature increase;
- is the standard deviation from the CMIP6 multi-model ensemble output;
- is the z-score for the desired confidence interval (e.g., z = 1.96 for 95% confidence).
- = 2.0 + 1.96 · 0.5 = 2.98;
- = 4.0 + 1.96 · 0.7 = 5.37.
- is the learning rathere which controls the updated magnitude;
- is the gradient of the objective function with respect to the current parameters;
- The gradient is computed using real-time data streams including temperature, THD, HVAC load states, and energy prices.
- is the parameter value adjusted for temperature deviation ;
- is the parameter under current climate conditions;
- is the temperature-dependent scaling factor;
- is the seasonal adjustment modifier;
- is the uncertainty adjustment factor.
- = 0.094 as the linear temperature coefficient;
- = 0.012 as the linear temperature coefficient;
- = 0.003 as the cubic coefficient.
- is the standard deviation of climate projection error;
- is the inverse cumulative distribution function;
- Confidence level is typically set at 95%.
- is the parameter vector at time t;
- is the learning rate;
- is the gradient of the system performance function concerning climate and operational states.
References
- Olawumi, M.A.; Oladapo, B.I. AI-driven predictive models for sustainability. J. Environ. Manag. 2025, 373, 123472. [Google Scholar] [CrossRef]
- Pai, L.; Senjyu, T.; Elkholy, M.H. Integrated Home Energy Management with Hybrid Backup Storage and Vehicle-to-Home Systems for Enhanced Resilience, Efficiency, and Energy Independence in Green Buildings. Appl. Sci. 2024, 14, 7747. [Google Scholar] [CrossRef]
- Qu, R.; Kou, R.; Zhang, T. The Impact of Weather Variability on Renewable Energy Consumption: Insights from Explainable Machine Learning Models. Sustainability 2024, 17, 87. [Google Scholar] [CrossRef]
- Forootan, M.M.; Larki, I.; Zahedi, R.; Ahmadi, A. Machine Learning and Deep Learning in Energy Systems: A Review. Sustainability 2022, 14, 4832. [Google Scholar] [CrossRef]
- Deffaf, B.; Debdouche, N.; Benbouhenni, H.; Hamoudi, F.; Bizon, N. A New Control for Improving the Power Quality Generated by a Three-Level T-Type Inverter. Electronics 2023, 12, 2117. [Google Scholar] [CrossRef]
- Wang, J.-S.; Li, S.-X. An Improved Grey Wolf Optimizer Based on Differential Evolution and Elimination Mechanism. Sci. Rep. 2019, 9, 7181. [Google Scholar] [CrossRef]
- Chauvin Arnoux. Available online: https://www.chauvin-arnoux.com (accessed on 1 September 2025).
- IEC 62053-22:2020. Available online: https://webstore.iec.ch/en/publication/29987 (accessed on 1 September 2025).
- Cao, Z.; Gao, W.; Fu, Y.; Turchiano, C.; Vosoughi Kurdkandi, N.; Gu, J.; Mi, C. Second-Life Assessment of Commercial LiFePO4 Batteries Retired from EVs. Batteries 2024, 10, 306. [Google Scholar] [CrossRef]
- Hudișteanu, V.-S.; Cherecheș, N.-C.; Țurcanu, F.-E.; Hudișteanu, I.; Romila, C. Impact of Temperature on the Efficiency of Monocrystalline and Polycrystalline Photovoltaic Panels: A Comprehensive Experimental Analysis for Sustainable Energy Solutions. Sustainability 2024, 16, 10566. [Google Scholar] [CrossRef]
- Vardakas, J.S.; Zorba, N.; Verikoukis, C.V. A Survey on Demand Response Programs in Smart Grids: Pricing Methods and Optimization Algorithms. IEEE Commun. Surv. Tutor. 2015, 17, 152–178. [Google Scholar] [CrossRef]
- Das, U.; Nandi, C. Life cycle assessment of wind farm: A review on current status and future knowledge. Energy Clim. Change 2025, 6, 100206. [Google Scholar] [CrossRef]
- Raichura, M.; Chothani, N.; Patel, D.; Mistry, K. [2_TD$DIFF]Total Harmonic Distortion (THD) based discrimination of normal, inrush and fault conditions in power transformer. Renew. Energy Focus 2021, 36, 43–55. [Google Scholar] [CrossRef]
- Ingram, M.; Mahmud, R.; Narang, D. Background Information on the Power Quality Requirements in IEEE Std 1547-2018; NREL/TP-5D00-78751, 1827312, MainId:32668; 2021. Available online: https://docs.nrel.gov/docs/fy22osti/78751.pdf (accessed on 1 September 2025).
- Shaw, E.W. Thermal Comfort: Analysis and applications in environmental engineering, by P. O. Fanger. 244 pp. DANISH TECHNICAL PRESS. Copenhagen, Denmark, 1970. Danish Kr. 76, 50. R. Soc. Health J. 1972, 92, 164. [Google Scholar] [CrossRef]
- Djongyang, N.; Tchinda, R.; Njomo, D. Thermal comfort: A review paper. Renew. Sustain. Energy Rev. 2010, 14, 2626–2640. [Google Scholar] [CrossRef]
- Designing Sustainable Technologies, Products and Policies: From Science to Innovation; Benetto, E., Gericke, K., Guiton, M., Eds.; Springer International Publishing: Cham, Switzerland, 2018; ISBN 978-3-319-66980-9. [Google Scholar] [CrossRef]
- 2023 Government Greenhouse Gas Conversion Factors for Company Reporting: Methodology Paper; 2023. Available online: https://assets.publishing.service.gov.uk/media/647f50dd103ca60013039a8a/2023-ghg-cf-methodology-paper.pdf (accessed on 24 September 2025).
- IEEE Standard for Harmonic Control in Electric Power Systems; IEEE: Piscataway, NJ, USA, 2022. [CrossRef]
- ANSI C84.1-2020; Electric Power Systems and Equipment—Voltage Ratings (60 Hertz). ANSI: Washington, DC, USA, 2020.
- Short, W.; Packey, D.J.; Holt, T. A Manual for the Economic Evaluation of Energy Efficiency and Renewable Energy Technologies; NREL/TP--462-5173, 35391; 1995. [Google Scholar] [CrossRef]
- Elvira-Ortiz, D.A.; Jaen-Cuellar, A.Y.; Morinigo-Sotelo, D.; Morales-Velazquez, L.; Osornio-Rios, R.A.; Romero-Troncoso, R.D.J. Genetic Algorithm Methodology for the Estimation of Generated Power and Harmonic Content in Photovoltaic Generation. Appl. Sci. 2020, 10, 542. [Google Scholar] [CrossRef]
- Tian, D. Particle Swarm Optimization with Chaotic Maps and Gaussian Mutation for Function Optimization. Int. J. Grid Distrib. Comput. 2015, 8, 123–134. [Google Scholar] [CrossRef]
- Mirjalili, S.; Saremi, S.; Mirjalili, S.M.; Coelho, L.D.S. Multi-objective grey wolf optimizer: A novel algorithm for multi-criterion optimization. Expert Syst. Appl. 2016, 47, 106–119. [Google Scholar] [CrossRef]
- Pace, F.; Raftogianni, A.; Godio, A. A Comparative Analysis of Three Computational-Intelligence Metaheuristic Methods for the Optimization of TDEM Data. Pure Appl. Geophys. 2022, 179, 3727–3749. [Google Scholar] [CrossRef]
- Bradstreet, L. The Hypervolume Indicator for Multi-Objective Optimisation: Calculation and Use. Ph.D.’s Thesis, The University of Western Australia, Perth, Australia, 2011. [Google Scholar]
- Kruskal, W.H.; Wallis, W.A. Use of Ranks in One-Criterion Variance Analysis. J. Am. Stat. Assoc. 1952, 47, 583–621. [Google Scholar] [CrossRef]
- Dunn, O.J. Multiple Comparisons Using Rank Sums. Technometrics 1964, 6, 241–252. [Google Scholar] [CrossRef]
- Improved Chaotic Grey Wolf Optimization for Training Neural Networks. J. Sci. Ind. Res. 2023, 82, 1193–1207. [CrossRef]
- Ibrahim, R.A.; Elaziz, M.A.; Lu, S. Chaotic opposition-based grey-wolf optimization algorithm based on differential evolution and disruption operator for global optimization. Expert Syst. Appl. 2018, 108, 1–27. [Google Scholar] [CrossRef]
- CHAUVIN ARNOUX-CA8335-Datasheet. Available online: https://www.testequipmenthq.com/datasheets/CHAUVIN%20ARNOUX-CA8335-Datasheet.pdf (accessed on 1 September 2025).
- Renewable Ninja. Available online: https://www.renewables.ninja (accessed on 27 January 2024).
- Legarreta, A.E.; Figueroa, J.H.; Bortolin, J.A. An IEC 61000-4-30 class a—Power quality monitor: Development and performance analysis. In Proceedings of the 11th International Conference on Electrical Power Quality and Utilisation, Lisbon, Portugal, 17–19 October 2011; pp. 1–6. [Google Scholar]
- IEEE Standard Definitions for the Measurement of Electric Power Quantities Under Sinusoidal, Nonsinusoidal, Balanced, or Unbalanced Conditions; IEEE: Piscataway, NJ, USA, 2010. [CrossRef]
- Benti, N.E.; Chaka, M.D.; Semie, A.G. Forecasting Renewable Energy Generation with Machine Learning and Deep Learning: Current Advances and Future Prospects. Sustainability 2023, 15, 7087. [Google Scholar] [CrossRef]
- IEEE Recommended Practice and Requirements for Harmonic Control in Electric Power Systems; IEEE: Piscataway, NJ, USA, 2014. [CrossRef]
- IEEE Recommended Practice for Establishing Liquid-Immersed and Dry-Type Power and Distribution Transformer Capability When Supplying Nonsinusoidal Load Currents; IEEE: Piscataway, NJ, USA, 2018. [CrossRef]
- Mills, D.; Martin, J.; Burbank, J.; Kasch, W. Network Time Protocol Version 4: Protocol and Algorithms Specification; RFC, Ed.; RFC5905; 2010; p. RFC5905. [Google Scholar] [CrossRef]
- Malinkovich, Y.; Sitbon, M.; Lineykin, S.; Dagan, K.J.; Baimel, D. A Combined Persistence and Physical Approach for Ultra-Short-Term Photovoltaic Power Forecasting Using Distributed Sensors. Sensors 2024, 24, 2866. [Google Scholar] [CrossRef]
- Taylor, J.W. Triple seasonal methods for short-term electricity demand forecasting. Eur. J. Oper. Res. 2010, 204, 139–152. [Google Scholar] [CrossRef]
- Hulak, D.; Taylor, G. Investigating an Ensemble of ARIMA Models for Accurate Short-Term Electricity Demand Forecasting. In Proceedings of the 2023 58th International Universities Power Engineering Conference (UPEC), Dublin, Ireland, 30 August–1 September 2023; pp. 1–6. [Google Scholar]
- Chakravarti, I.M.; Box, G.E.P.; Jenkins, G.M. Time Series Analysis Forecasting and Control. J. Am. Stat. Assoc. 1973, 68, 493. [Google Scholar] [CrossRef]
- Cortez, J.C.; Zenichi Terada, L.; Barros Bandeira, B.V.; Soares, J.; Vale, Z.; Rider, M.J. Comparative Analysis of ARIMA, LSTM, and XGBoost for Very Short-Term Photovoltaic Forecasting. In Proceedings of the 2023 15th Seminar on Power Electronics and Control (SEPOC), Santa Maria, Brazil, 22–25 October 2023; pp. 1–6. [Google Scholar]
- Khan, Z.; Hussain, T.; Ullah, A.; Rho, S.; Lee, M.; Baik, S. Towards Efficient Electricity Forecasting in Residential and Commercial Buildings: A Novel Hybrid CNN with a LSTM-AE based Framework. Sensors 2020, 20, 1399. [Google Scholar] [CrossRef]
- Intergovernmental Panel On Climate Change (IPCC). Climate Change 2021—The Physical Science Basis: Working Group I Contribution to the Sixth Assessment Report of the Intergovernmental Panel on Climate Change, 1st ed.; Cambridge University Press: Cambridge, UK, 2023; ISBN 978-1-009-15789-6. [Google Scholar]
- Santamouris, M. On the energy impact of urban heat island and global warming on buildings. Energy Build. 2014, 82, 100–113. [Google Scholar] [CrossRef]
- Fonseca, J.A.; Nevat, I.; Peters, G.W. Quantifying the uncertain effects of climate change on building energy consumption across the United States. Appl. Energy 2020, 277, 115556. [Google Scholar] [CrossRef]
- Zhou, Y.; Clarke, L.; Eom, J.; Kyle, P.; Patel, P.; Kim, S.H.; Dirks, J.; Jensen, E.; Liu, Y.; Rice, J.; et al. Modeling the effect of climate change on U.S. state-level buildings energy demands in an integrated assessment framework. Appl. Energy 2014, 113, 1077–1088. [Google Scholar] [CrossRef]










| Study | Method | Strengths | Limitations | Gap Addressed by This Work |
|---|---|---|---|---|
| Olawumi and Oladapo [11] | AI-driven predictive models | 92% forecasting accuracy | No optimization integration, missing power quality | Combines forecasting with multi-objective optimization |
| Pai et al. [12] | Climate-adaptive management | 15% cost reduction | Limited to cost optimization, no DG integration | Integrates DG, power quality, and climate adaptation |
| Deffaf et al. [15] | Inverter control for THD | 60% THD reduction | Technical focus only, no demand response | Holistic optimization including demand response |
| Parameter | Mean | Std Dev | Min | Max | Unit |
|---|---|---|---|---|---|
| Voltage RMS | 237.8 | 3.2 | 229.1 | 245.7 | V |
| Current RMS | 9.8 | 8.1 | 0.7 | 36.2 | A |
| Active power | 2.14 | 1.87 | 0.15 | 8.45 | kW |
| Reactive power | 0.89 | 0.74 | 0.05 | 3.21 | kVAr |
| Voltage THD | 2.9 | 0.4 | 2.1 | 4.2 | % |
| Current THD | 45.7 | 12.3 | 28.4 | 67.8 | % |
| Power factor | 0.824 | 0.087 | 0.651 | 0.943 | – |
| Frequency | 49.99 | 0.023 | 49.95 | 50.05 | Hz |
| Category | Parameter |
|---|---|
| Primary target | V1 THD |
| Real power quality (PQ) features | |
| Frequency | |
| Power quality features | A1 THD (current THD) |
| PF1 (power factor) | |
| A1 RMS (current RMS) | |
| V1 RMS (voltage RMS) | |
| DPF1 (displacement power factor) | |
| KF1 (K-factor) | |
| Synthetic climate features | Ambient temperature |
| Humidity | |
| Wind speed | |
| Solar irradiance | |
| Precipitation index |
| Parameter | Description | Value/Range |
|---|---|---|
| Mean annual temperature | Based on UK residential historical records | 9.8 °C |
| Diurnal variation | Day–night swing around daily mean | ±6 °C |
| Stochastic component | Normal distribution with zero mean; short-term variability | σ = 2 °C |
| Scenario | Parameter Changes from Baseline Formula |
|---|---|
| +2 °C Warming (RCP4.5) | Mean temperature increased by +2 °C; seasonal variability unchanged; stochastic variability unchanged. |
| +4 °C Warming (RCP8.5) | Mean temperature increased by +4 °C; seasonal variability amplified by 1.5×; stochastic variability amplified by 1.2×. |
| Component | Specification |
|---|---|
| Solar PV system | |
| Technology | c-Si Monocrystalline panels |
| Rated power | 2.5 kW (adaptive range: 2.0–5.0 kW) |
| Efficiency | 20.5% (climate-sensitive: 19.0–22.0%) |
| Temperature coefficient | −0.38%/°C (key climate parameter) |
| Battery energy storage | |
| Technology | Li-ion (LiFePO4)—high cycle life, safety |
| Usable capacity | 13.5 kWh (adaptive range: 10.0–20.0 kWh) |
| Round-trip efficiency | 95.0% |
| Cycle life | 6000 cycles at 90% Depth of Discharge (DOD) |
| Inverter system | |
| Technology | Grid-tied hybrid inverter |
| AC power rating | 5.0 kW continuous |
| Grid standards | G99 compliant (UK grid code) |
| Protocol Element | Description |
|---|---|
| Climate scenarios | Baseline, +2 °C warming, +4 °C warming |
| Decision variables | PV system capacity, battery storage size, demand response participation level |
| Objective functions and constraints | As defined in Section 4.1.2 (economic, comfort, power quality, environmental) |
| Number of trials | 30 independent runs per algorithm to account for stochastic variability |
| Performance metrics | 1. Convergence speed—Iterations to reach stability; 2. Solution reliability—Percentage of trials achieving Pareto-optimal dominance within 5% of the best-known hypervolume; 3. Pareto front diversity—Measured via hypervolume indicator [26]; 4. Statistical significance—Kruskal–Wallis [27] test followed by Dunn’s [28] post hoc with Bonferroni correction (α = 0.05). |
| Algorithm | Key Parameters | Parameter Ranges/Description |
|---|---|---|
| Genetic algorithm (GA) | Population size | 50–200 |
| Crossover probability | 0.7–0.9 | |
| Mutation probability | 0.01–0.1 | |
| Particle swarm optimization (PSO) | Inertia weight | 0.4–0.9 |
| Cognitive coefficient | 1.5–2.5 | |
| Social coefficient | 1.5–2.5 | |
| Grey wolf optimizer (GWO) | Leadership hierarchy parameter aa | Decreases from 2.0 to 0 during iterations |
| Encirclement coefficient AA | Adaptively updated per iteration | |
| Modified grey wolf optimizer (MGWO) | Archive size | 100–300 |
| Specialized multi-objective parameters | Adapted for enhanced Pareto front handling |
| Parameter | Description | Measurement Standard |
|---|---|---|
| Voltage RMS [V] | Root mean square voltage at distribution panel | IEC 61000-4-30 Class A [33] |
| Current RMS [A] | Root mean square current for load characterization | IEEE 1459 [34] |
| Active power [kW] | Real power consumption with 0.5% accuracy | IEC 62053-22 [35] |
| Reactive power [kvar] | Reactive power for power factor analysis | IEEE 1459 |
| Voltage THD [%] | Total harmonic distortion of voltage waveforms | IEEE 519-2014 [36] |
| Current THD [%] | Total harmonic distortion of current waveforms (up to 50th harmonic) | IEEE 519-2014 |
| Power factor [-] | Overall power factor including harmonic effects | IEEE 1459 |
| Displacement power factor [-] | Fundamental frequency power factor (cos φ) | IEEE 1459 |
| K-factor [-] | Transformer derating factor for harmonic currents | IEEE C57.110 [37] |
| Frequency [Hz] | Grid frequency measurements (0.01 Hz accuracy) | IEC/IEEE standard instrumentation |
| Characteristic | Value/Quality Assessment |
|---|---|
| Temporal resolution | 5-min intervals (synchronized with 1 s accuracy) |
| Duration | 3–17 June 2011 (15 days) |
| Sample size | ≈4321 data points per parameter |
| Missing data rate | <2% (primarily during scheduled maintenance windows) |
| Data quality score | 98.3% (based on completeness, accuracy, and consistency metrics) |
| Measurement uncertainty | ±0.5% for power measurements, ±0.1% for voltage/current |
| Calibration status | Instruments calibrated according to ISO 17025 standards |
| Outlier detection | Automated detection using 3σ rule and domain expertise validation |
| Step | Details/Quality Assurance Measures |
|---|---|
| Time synchronization | Electrical and climate data merged on common 5-min timestamp with NTP [38] synchronization (±1 s accuracy). |
| Missing data (electrical) | 0.08% missing filled via forward-fill interpolation, validated against neighboring timestamps, and physical constraints. |
| Missing data (climate) | 0.42% missing filled via linear interpolation, cross-validated with meteorological station records and trend consistency checks. |
| Outlier treatment | Removed or corrected values outside physical limits or ±3σ from rolling mean, validated by domain experts (e.g., negative solar irradiance during daytime). |
| Normalization | All measurements converted to SI units with uncertainty propagation and traceability to national standards. |
| Data validation | Cross-correlation analysis between electrical and climate parameters, energy balance verification, and consistency checks. |
| Quality scoring | Automated assessment based on completeness (98.2%), accuracy (97.8%), and consistency (98.9%) metrics. |
| Component | Configuration/Optimization Result |
|---|---|
| Hidden layer | One LSTM layer with 64 units (optimized range from 32 to 128) |
| Regularization | Dropout layer with rate = 0.2 (optimal from 0.1 to 0.5 range) |
| Output layer | Fully connected regression layer with linear activation |
| Optimizer | Adam, learning rate = 0.001 (adaptive with decay schedule) |
| Loss function | Mean squared error (MSE) with L2 regularization (λ = 0.01) |
| Batch size | 32 (optimized from 16 to 64 range) |
| Training epochs | 100 with early stopping (patience = 10) |
| Validation split | 20% with stratified time-series split |
| Cross-validation | 5-fold time-series CV to prevent look-ahead bias |
| Scenario | Model | RMSE (±SD) | MAE (±SD) | R (±SD) |
|---|---|---|---|---|
| Baseline | CNN-BiLSTM-attention | 0.165 ± 0.002 | 0.131 ± 0.002 | 0.690 ± 0.006 |
| Persistence | 0.221 ± 0.003 | 0.178 ± 0.003 | 0.524 ± 0.007 | |
| ARIMA | 0.194 ± 0.003 | 0.152 ± 0.002 | 0.602 ± 0.007 | |
| LSTM | 0.172 ± 0.003 | 0.138 ± 0.002 | 0.651 ± 0.008 | |
| +2 °C Warming | CNN-BiLSTM-attention | 0.160 ± 0.002 | 0.128 ± 0.002 | 0.709 ± 0.005 |
| Persistence | 0.235 ± 0.005 | 0.189 ± 0.003 | 0.488 ± 0.012 | |
| ARIMA | 0.206 ± 0.005 | 0.161 ± 0.004 | 0.572 ± 0.011 | |
| LSTM | 0.182 ± 0.004 | 0.146 ± 0.004 | 0.618 ± 0.011 | |
| +4 °C Warming | CNN-BiLSTM-attention | 0.150 ± 0.002 | 0.118 ± 0.002 | 0.746 ± 0.005 |
| Persistence | 0.253 ± 0.004 | 0.204 ± 0.003 | 0.457 ± 0.012 | |
| ARIMA | 0.222 ± 0.005 | 0.174 ± 0.004 | 0.513 ± 0.012 | |
| LSTM | 0.197 ± 0.004 | 0.158 ± 0.004 | 0.579 ± 0.012 |
| Climate Scenario | Individual Vh [%] | THDV [%] | Individual Ih [%] | THDI [%] | Voltage Compliance [%] | Current Compliance [%] |
|---|---|---|---|---|---|---|
| IEEE 519-2014 limits | <3 | <5 | <4 | <15 | — | — |
| Baseline | 1.8 | 2.9 | 2.1 | 11.2 | 100 | 98.7 |
| +2 °C Warming | 1.9 | 3.1 | 2.3 | 12.1 | 100 | 97.4 |
| +4 °C Warming | 2.0 | 3.4 | 2.6 | 13.8 | 100 | 95.8 |
| Baseline (optimized) | 1.2 | 1.8 | 1.4 | 7.8 | 100 | 100 |
| +2 °C (optimized) | 1.3 | 1.9 | 1.5 | 8.2 | 100 | 100 |
| +4 °C (optimized) | 1.4 | 2.0 * | 1.7 | 9.1 | 100 | 100 |
| Parameter | Before Optimization | After Optimization | Improvement |
|---|---|---|---|
| Power factor | 0.90 | 0.93 | +3.3% |
| Reactive power (VAR) | 485 ± 120 | 408 ± 95 | −15.8% |
| Displacement power factor | 0.94 | 0.97 | +3.2% |
| Power factor stability | ±0.06 | ±0.04 | +33.3% |
| Climate Scenario | Annual Cost Reduction ($) | Payback Period (years) | NPV ($) | IRR (%) |
|---|---|---|---|---|
| Baseline | 157.2 | 7.8 | 4267 | 12.4 |
| +2 °C Warming | 193.8 | 3.2 | 4892 | 18.7 |
| +4 °C Warming | 218.5 | 4.6 | 5000 | 16.2 |
| Metric | Baseline | +2 °C Warming | +4° C Warming | Average Improvement |
|---|---|---|---|---|
| Annual CO2 reduction (kg) | 185.3 | 242.6 | 276.8 | 44.5% |
| Grid energy reduction (%) | 26.1 | 28.7 | 31.9 | 28.9% |
| Renewable energy fraction (%) | 67.2 | 71.8 | 75.4 | 71.5% |
| Peak demand reduction (%) | 43.1 | 45.8 | 46.7 | 45.2% |
| System efficiency improvement (%) | 4.8 | 5.2 | 5.6 | 5.2% |
Disclaimer/Publisher’s Note: The statements, opinions and data contained in all publications are solely those of the individual author(s) and contributor(s) and not of MDPI and/or the editor(s). MDPI and/or the editor(s) disclaim responsibility for any injury to people or property resulting from any ideas, methods, instructions or products referred to in the content. |
© 2025 by the authors. Licensee MDPI, Basel, Switzerland. This article is an open access article distributed under the terms and conditions of the Creative Commons Attribution (CC BY) license (https://creativecommons.org/licenses/by/4.0/).
Share and Cite
Kiasari, M.; Aly, H. Climate-Adaptive Residential Demand Response Integration with Power Quality-Aware Distributed Generation Systems: A Comprehensive Multi-Objective Optimization Framework for Smart Home Energy Management. Electronics 2025, 14, 3846. https://doi.org/10.3390/electronics14193846
Kiasari M, Aly H. Climate-Adaptive Residential Demand Response Integration with Power Quality-Aware Distributed Generation Systems: A Comprehensive Multi-Objective Optimization Framework for Smart Home Energy Management. Electronics. 2025; 14(19):3846. https://doi.org/10.3390/electronics14193846
Chicago/Turabian StyleKiasari, Mahmoud, and Hamed Aly. 2025. "Climate-Adaptive Residential Demand Response Integration with Power Quality-Aware Distributed Generation Systems: A Comprehensive Multi-Objective Optimization Framework for Smart Home Energy Management" Electronics 14, no. 19: 3846. https://doi.org/10.3390/electronics14193846
APA StyleKiasari, M., & Aly, H. (2025). Climate-Adaptive Residential Demand Response Integration with Power Quality-Aware Distributed Generation Systems: A Comprehensive Multi-Objective Optimization Framework for Smart Home Energy Management. Electronics, 14(19), 3846. https://doi.org/10.3390/electronics14193846

