Control Strategy for DC Micro-Grids in Heat Pump Applications with Renewable Integration
Abstract
1. Introduction
1.1. Background
1.2. Analysis of the Literature
1.3. Lack of and Motivation for Research
1.4. Contribution to the Project
1.5. Organization of the Paper
2. Micro-Grid Configuration-Based PV/Wind/Batteries and Heat Pump System
2.1. Photovoltaic Chain Modeling
2.1.1. Photovoltaic Panel
2.1.2. DC-DC Boost Converter
2.1.3. Improved FSCC-MPC MPPT Control
2.2. Wind Chain Modeling
2.3. Modeling of the Battery Energy Storage Chain
2.3.1. Storage Battery
2.3.2. DC-DC Bidirectional Converter
2.4. Heat Pump System Modeling
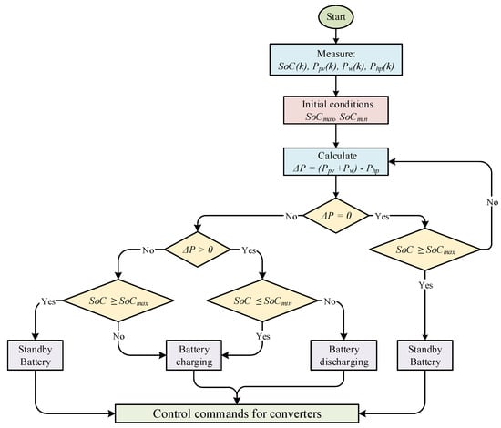
3. MPC Approach Strategy
- -
- Charge the battery with the excess power supplied by the system during periods of sunshine.
- -
- Discharge the battery to compensate for the power deficit for the heat pump.
- -
- Retain its initial state, either to avoid stressing the cells by charging when the SoC is at 80% or by deep discharging when the SoC is at 20%.
4. Metrological Data
5. Results and Discussion
- DC bus voltage stability: The proposed strategy maintains a voltage stability of ±1% around the 500 V reference, even under significant variations in production and demand. By comparison, traditional approaches, such as PI or conventional PID control-based methods, exhibit a typical fluctuation of ±3% [8,11]. This 66% improvement reflects the effectiveness of the model predictive control (MPC) built into our method.
- Battery state-of-charge (SoC) management: The proposed strategy maintains the batteries’ SoC within an optimum operating range of 40% to 78%, limiting extreme charge/discharge cycles. This results in an estimated 20% increase in battery life, compared with conventional systems where the SoC can frequently exceed critical thresholds of 80% or fall below 20% [7,14].
- Energy efficiency: The proposed approach improves overall energy efficiency by 15% compared with traditional methods, thanks to the optimal management of energy flows between renewable sources and storage. For example, in simulations, our system reduced energy losses in batteries by 10% and increased the direct use of renewable sources [9,43].
6. Conclusions
Author Contributions
Funding
Data Availability Statement
Acknowledgments
Conflicts of Interest
Appendix A
| Parameter | Value | Symbol |
|---|---|---|
| Maximum power | 500 | Pmpp (W) |
| Maximum voltage | 42 | Vmpp (V) |
| Maximum current | 13 | Impp (A) |
| Open-circuit voltage | 50 | Voc (V) |
| Short-circuit current | 14 | Isc (A) |
| Temperature coefficient of Voc | −0.0469 | koc (V/K) |
| Temperature coefficient of Isc | 0.276 | ksc (A/K) |
| Number of cells in parallel | 1 | Np |
| Number of cells in series | 72 | Nsc |
| Parameter | Value | Symbol |
|---|---|---|
| Rated speed | 153 | Rad/s |
| Rated current | 50 | A |
| Stator inductance | 0.276 | Lw (mH) |
| Rated torque | 50 | Nm |
| Rated power | 20 | Pw (kW) |
| Parameter | Value | Symbol |
|---|---|---|
| Boost converter for solar PV | ||
| Capacitor | 500 | Cin (µF) |
| Capacitor | 500 | Cout (µF) |
| Inductance | 1.56 | L (mH) |
| Resistance of inductor | 0.01 | RL (Ω) |
| Boost converter for wind system | ||
| Inductance | 35 | Lw (mH) |
| Capacitor | 500 | Cw (µF) |
| Buck–Boost converter for battery | ||
| Inductance | 1 | Lb (mH) |
| Capacitor | 500 | Cbus (µF) |
| Sampling time of MPC | 15 | Ts (µs) |
| Switching frequency | 10 | f (kHz) |
| Parameter | Value | Symbol |
|---|---|---|
| Nominal voltage | 300 | Vnv (V) |
| Rated capacitor | 248 | C (µF) |
References
- Schibuola, L.; Scarpa, M. Experimental analysis of the performances of a surface water source heat pump. Energy Build. 2016, 113, 182–188. [Google Scholar] [CrossRef]
- Wang, Y.; Wong, K.K.; Liu, Q.H.; Jin, Y.T.; Tu, J. Improvement of energy efficiency for an open-loop surface water source heat pump system via optimal design of water-intake. Energy Build. 2012, 51, 93–100. [Google Scholar] [CrossRef]
- Krishna, K.S.; Kumar, K.S. A review on hybrid renewable energy systems. Renew. Sustain. Energy Rev. 2015, 52, 907–916. [Google Scholar] [CrossRef]
- Khalid, M. Smart grids and renewable energy systems: Perspectives and grid integration challenges. Energy Strategy Rev. 2024, 51, 101299. [Google Scholar] [CrossRef]
- Olatomiwa, L.; Mekhilef, S.; Ismail, M.S.; Moghavvemi, M. Energy management strategies in hybrid renewable energy systems: A review. Renew. Sustain. Energy Rev. 2016, 62, 821–835. [Google Scholar] [CrossRef]
- Khan, A.A.; Minai, A.F.; Pachauri, R.K.; Malik, H. Optimal sizing, control, and management strategies for hybrid renewable energy systems: A comprehensive review. Energies 2022, 15, 6249. [Google Scholar] [CrossRef]
- Zahraoui, Y.; Alhamrouni, I.; Mekhilef, S.; Basir Khan, M.R.; Seyedmahmoudian, M.; Stojcevski, A.; Horan, B. Energy management system in microgrids: A comprehensive review. Sustainability 2021, 13, 10492. [Google Scholar] [CrossRef]
- Juma, M.I.; Mwinyiwiwa, B.M.M.; Msigwa, C.J.; Mushi, A.T. Design of a Hybrid Energy System with Energy Storage for Standalone DC Microgrid Application. Energies 2021, 14, 5994. [Google Scholar] [CrossRef]
- Al Amerl, A.; Oukkacha, I.; Camara, M.B.; Dakyo, B. Real-time control strategy of fuel cell and battery system for electric hybrid boat application. Sustainability 2021, 13, 8693. [Google Scholar] [CrossRef]
- Rekioua, D.; Kakouche, K.; Babqi, A.; Mokrani, Z.; Oubelaid, A.; Rekioua, T.; Azil, A.; Ali, E.; Alaboudy, A.H.K.; Abdelwahab, S.A.M. Optimized Power Management Approach for Photovoltaic Systems with Hybrid Battery-Supercapacitor Storage. Sustainability 2023, 15, 14066. [Google Scholar] [CrossRef]
- Mansouri, A.; Ammar, A.; El Magri, A.; Elaadouli, N.; Younes, E.K.; Lajouad, R.; Giri, F. An adaptive control strategy for integration of wind farm using a VSC-HVDC transmission system. Results Eng. 2024, 23, 102359. [Google Scholar] [CrossRef]
- Gulzar, M.M.; Iqbal, A.; Sibtain, D.; Khalid, M. An innovative converterless solar PV control strategy for a grid connected hybrid PV/wind/fuel-cell system coupled with battery energy storage. IEEE Access 2023, 11, 23245–23259. [Google Scholar] [CrossRef]
- Lawan, M.G.; Camara, M.B.; Sabr, A.S.; Dakyo, B.; Al Ameri, A. Power Control Strategy for Hybrid System Using Three-Level Converters for an Insulated Micro-Grid System Application. Processes 2022, 10, 2539. [Google Scholar] [CrossRef]
- Rekioua, D.; Mokrani, Z.; Kakouche, K.; Rekioua, T.; Oubelaid, A.; Logerais, P.O.; Ali, E.; Bajaj, M.; Berhanu, M.; Ghoneim, S.S. Optimization and intelligent power management control for an autonomous hybrid wind turbine photovoltaic diesel generator with batteries. Sci. Rep. 2023, 13, 21830. [Google Scholar] [CrossRef] [PubMed]
- Sichilalu, S.; Tazvinga, H.; Xia, X. Optimal control of a fuel cell/wind/PV/grid hybrid system with thermal heat pump load. Sol. Energy 2016, 135, 59–69. [Google Scholar] [CrossRef]
- Yang, L.; Tai, N.; Fan, C.; Meng, Y. Energy regulating and fluctuation stabilizing by air source heat pump and battery energy storage system in microgrid. Renew. Energy 2016, 95, 202–212. [Google Scholar] [CrossRef]
- Mazzeo, D. Solar and wind assisted heat pump to meet the building air conditioning and electric energy demand in the presence of an electric vehicle charging station and battery storage. J. Clean. Prod. 2019, 213, 1228–1250. [Google Scholar] [CrossRef]
- Liu, X.; Zhang, P.; Pimm, A.; Feng, D.; Zheng, M. Optimal design and operation of PV-battery systems considering the interdependency of heat pumps. J. Energy Storage 2019, 23, 526–536. [Google Scholar] [CrossRef]
- Rodrigues, E.M.G.; Godina, R.; Marzband, M.; Pouresmaeil, E. Simulation and Comparison of Mathematical Models of PV Cells with Growing Levels of Complexity. Energies 2018, 11, 2902. [Google Scholar] [CrossRef]
- Villalva, M.G.; Gazoli, J.R.; Filho, E.R. Comprehensive Approach to Modeling and Simulation of Photovoltaic Arrays. IEEE Trans. Power Electron. 2009, 24, 1198–1208. [Google Scholar] [CrossRef]
- Batzelis, I.E. Simple PV performance equations theoretically well founded on the single-diode model. IEEE J. Photovolt. 2017, 7, 1400–1409. [Google Scholar] [CrossRef]
- Fapi, C.B.N.; Touré, M.L.; Camara, M.B.; Dakyo, B. MPPT based MPPT based Fractional Short-Circuit Current—Model Predictive Control for PV System in Real Weather Conditions for Heat-Pump Applications. In Proceedings of the 2024 6th International Conference on Intelligent Systems and Computer Vision (ISCV2024), Fez, Morocco, 8–10 May 2024; pp. 1–6. [Google Scholar] [CrossRef]
- Irmak, E.; Güler, N. A model predictive control-based hybrid MPPT method for boost converters. Int. J. Electron. 2020, 107, 1–16. [Google Scholar] [CrossRef]
- Raghavendra, K.V.G.; Zeb, K.; Muthusamy, A.; Krishna, T.N.V.; Kumar, S.V.P.; Kim, D.H.; Kim, M.S.; Cho, H.G.; Kim, H.J. A comprehensive review of DC–DC converter topologies and modulation strategies with recent advances in solar photovoltaic systems. Electronics 2019, 9, 31. [Google Scholar] [CrossRef]
- Guttula, Y.; Samanta, S. Enhanced Energy Management Algorithm for Battery/Ultra-Capacitor based Hybrid Energy Storage System using Interleaved DC-DC Converter. IEEE J. Emerg. Sel. Top. Power Electron. 2024, 12, 5004–5012. [Google Scholar] [CrossRef]
- Sher, H.A.; Murtaza, A.F.; Noman, A.; Addoweesh, K.E.; Al-Haddad, K.; Chiaberge, M. A New Sensorless Hybrid MPPT Algorithm Based on Fractional Short-Circuit Current Measurement and P&O MPPT. IEEE Trans. Sustain. Energy 2015, 6, 1426–1434. [Google Scholar] [CrossRef]
- Katche, M.L.; Makokha, A.B.; Zachary, S.O.; Adaramola, M.S. A comprehensive review of maximum power point tracking (mppt) techniques used in solar pv systems. Energies 2023, 16, 2206. [Google Scholar] [CrossRef]
- Metry, M.; Shadmand, M.B.; Balog, R.S.; Abu-Rub, H. MPPT of photovoltaic systems using sensorless current-based model predictive control. IEEE Trans. Ind. Appl. 2016, 53, 1157–1167. [Google Scholar] [CrossRef]
- Rodriguez, J.; Cortes, P. Predictive Control of Power Converters and Electrical Drives; John Wiley and Sons: Hoboken, NJ, USA, 2012. [Google Scholar] [CrossRef]
- Franco, F.D.; Vu, T.V.; Gonsulin, D.; Vahedi, H.; Edrington, C.S. Enhanced performance of PV power control using model predictive control. Sol. Energy 2017, 158, 679–686. [Google Scholar] [CrossRef]
- Ahmed, M.; Harbi, I.; Kennel, R.; Rodriguez, J.; Abdelrahem, M. Maximum power point tracking-based model predictive control for photovoltaic systems: Investigation and new perspective. Sensors 2022, 22, 3069. [Google Scholar] [CrossRef] [PubMed]
- Roumila, Z.; Rekioua, D.; Rekioua, T. Energy management based fuzzy logic controller of hybrid system wind/photovoltaic/diesel with storage battery. Int. J. Hydrogen Energy 2017, 42, 19525–19535. [Google Scholar] [CrossRef]
- Rezk, H.; Ghoniem, R.M.; Ferahtia, S.; Fathy, A.; Ghoniem, M.M.; Alkanhel, R. A comparison of different renewable-based DC microgrid energy management strategies for commercial buildings applications. Sustainability 2022, 14, 16656. [Google Scholar] [CrossRef]
- Khan, M.R.; Haider, Z.M.; Malik, F.H.; Almasoudi, F.M.; Alatawi, K.S.S.; Bhutta, M.S. A comprehensive review of microgrid energy management strategies considering electric vehicles, energy storage systems, and AI techniques. Processes 2024, 12, 270. [Google Scholar] [CrossRef]
- Ramasamy, T.; Abdul Basheer, A.; Tak, M.H.; Joo, Y.H.; Lee, S.R. An effective dc-link voltage control strategy for grid-connected PMVG-based wind energy conversion system. Energies 2022, 15, 2931. [Google Scholar] [CrossRef]
- Camara, M.S.; Camara, M.B.; Dakyo, B.; Gualous, H. Permanent magnet synchronous generators for offshore wind energy system linked to grid-modeling and control strategies. In Proceedings of the 2014 16th International Power Electronics and Motion Control Conference and Exposition, Antalya, Turkey, 21–24 September 2014; pp. 114–118. [Google Scholar] [CrossRef]
- He, H.; Xiong, R.; Fan, J. Evaluation of lithium-ion battery equivalent circuit models for state of charge estimation by an experimental approach. Energies 2011, 4, 582–598. [Google Scholar] [CrossRef]
- Nejad, S.; Gladwin, D.T.; Stone, D.A. A systematic review of lumped-parameter equivalent circuit models for real-time estimation of lithium-ion battery states. J. Power Sources 2016, 316, 183–196. [Google Scholar] [CrossRef]
- Agrawal, S.; Umanand, L.; Subba Reddy, B. Bidirectional current-fed converter for high gain DC–DC and DC–AC applications. In Proceedings of the Symposium on Power Electronic and Renewable Energy Systems Control: PERESC 2020; Springer: Singapore, 2021; pp. 101–111. [Google Scholar] [CrossRef]
- Fapi, C.B.N.; Touré, M.L.; Camara, M.B.; Dakyo, B. High Voltage Gain DC-DC Converter based Maximum Power Tracking from Photovoltaic Systems for Heat-Pump Applications. In Proceedings of the 2024 12th International Conference on Smart Grid (icSmartGrid), Setubal, Portugal, 27–29 May 2024; pp. 493–498. [Google Scholar] [CrossRef]
- Li, Y.; Lu, Y.; Sun, J.; Wang, T.; Zong, S.; Zhou, T.; Wang, X. Operational Strategy of a DC Inverter Heat Pump System Considering PV Power Fluctuation and Demand-Side Load Characteristics. Buildings 2024, 14, 1139. [Google Scholar] [CrossRef]
- Available online: https://power.larc.nasa.gov/beta/data-access-viewer/ (accessed on 25 June 2024).
- Bajpai, P.; Dash, V. Hybrid renewable energy systems for power generation in stand-alone applications: A review. Renew. Sustain. Energy Rev. 2012, 16, 2926–2939. [Google Scholar] [CrossRef]




















| Specific Challenge | Description | Impact on the Integration of Renewable Energy |
|---|---|---|
| Variability of renewable sources | The intermittency and variability of sources such as solar and wind make energy production forecasting and adaptation challenging. | This requires dynamic energy management solutions to maintain a stable supply. |
| Grid stability requirements | Micro-grids must maintain constant voltage and frequency, even with fluctuating energy sources. | Fluctuations can disrupt the operation of heat pumps and affect energy efficiency. |
| Optimal energy storage management | Energy storage systems must be able to store surplus energy during periods of high production. | Inadequate storage can lead to wasted surplus energy and limit the use of renewable energy. |
| Integration of control systems | Micro-grids require sophisticated management systems to optimally balance energy demand and supply. | Ineffective management can lead to imbalances, reducing the performance of micro-grids and heat pumps. |
Disclaimer/Publisher’s Note: The statements, opinions and data contained in all publications are solely those of the individual author(s) and contributor(s) and not of MDPI and/or the editor(s). MDPI and/or the editor(s) disclaim responsibility for any injury to people or property resulting from any ideas, methods, instructions or products referred to in the content. |
© 2025 by the authors. Licensee MDPI, Basel, Switzerland. This article is an open access article distributed under the terms and conditions of the Creative Commons Attribution (CC BY) license (https://creativecommons.org/licenses/by/4.0/).
Share and Cite
Nzoundja Fapi, C.B.; Touré, M.L.; Camara, M.-B.; Dakyo, B. Control Strategy for DC Micro-Grids in Heat Pump Applications with Renewable Integration. Electronics 2025, 14, 150. https://doi.org/10.3390/electronics14010150
Nzoundja Fapi CB, Touré ML, Camara M-B, Dakyo B. Control Strategy for DC Micro-Grids in Heat Pump Applications with Renewable Integration. Electronics. 2025; 14(1):150. https://doi.org/10.3390/electronics14010150
Chicago/Turabian StyleNzoundja Fapi, Claude Bertin, Mohamed Lamine Touré, Mamadou-Baïlo Camara, and Brayima Dakyo. 2025. "Control Strategy for DC Micro-Grids in Heat Pump Applications with Renewable Integration" Electronics 14, no. 1: 150. https://doi.org/10.3390/electronics14010150
APA StyleNzoundja Fapi, C. B., Touré, M. L., Camara, M.-B., & Dakyo, B. (2025). Control Strategy for DC Micro-Grids in Heat Pump Applications with Renewable Integration. Electronics, 14(1), 150. https://doi.org/10.3390/electronics14010150

