Current-Mode Control of a Distributed Buck Converter with a Lossy Transmission Line
Abstract
1. Introduction
2. Buck Converter Modeling
2.1. Lumped-Parameter Model of the Standard Buck Converter
2.2. Distributed-Parameter Model of the Buck Converter with Lossy Transmission Line
3. Simulation Models
3.1. Model Parameters
3.2. State-Space Model of the Standard Buck Converter
3.3. State-Space Model of the Buck Converter with Transmission Line
3.4. Open-Loop High-Level Simulation
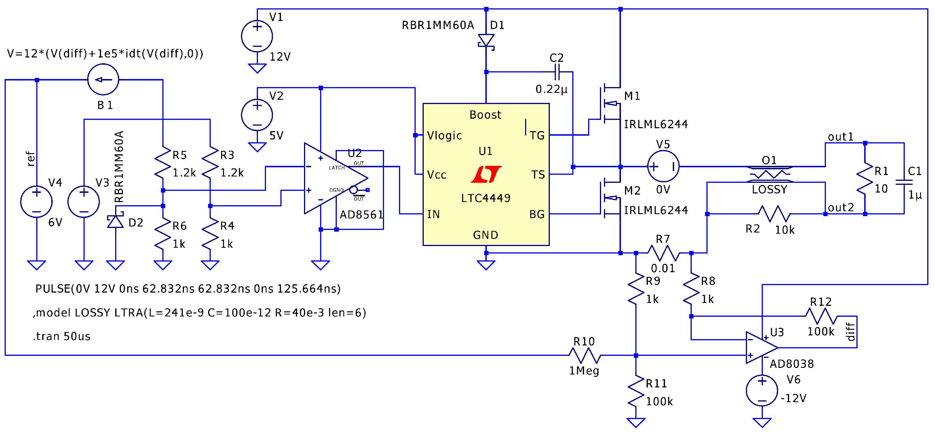
3.5. Open-Loop Circuit Simulation
- O1 n1 n2 n3 n4 LOSSY
- .model LOSSY LTRA(L=241e-9 C=100e-12 R=40e-3 len=6)
4. Frequency Domain
4.1. Transfer Function
4.2. Response under Sinusoidal Excitation
4.3. Response under PWM Excitation
5. Closed-Loop Control
5.1. Control Structure and Static Prefilter
5.2. Controller Design
5.3. Closed-Loop High-Level Simulation
5.4. Closed-Loop Circuit Simulation
6. Discussion
Author Contributions
Funding
Institutional Review Board Statement
Informed Consent Statement
Data Availability Statement
Conflicts of Interest
Abbreviations
| AC | Alternating current |
| DC | Direct current |
| ODE | Ordinary differential equation |
| PDE | Partial differential equation |
| BIBO | Bounded-input bounded-output |
| LTRA | Lossy transmission line model |
| P controller | Proportional controller |
| PI controller | Proportional–integral controller |
| MPC | Model predictive control |
References
- Bacha, S.; Munteanu, I.; Bratcu, A.I. Power Electronic Converters Modeling and Control; Springer: London, UK, 2014. [Google Scholar]
- Sander, S. Buck and boost converters with transmission lines. IEEE Trans. Power Electron. 2012, 27, 4013–4020. [Google Scholar] [CrossRef]
- Sander, S.; Karvonen, A. Semiconductor component reduction in AC/DC converters with transmission lines. In Proceedings of the 15th European Conference on Power Electronics and Applications (EPE), Lille, France, 2–6 September 2013; pp. 1–10. [Google Scholar]
- Röbenack, K.; Bärnklau, H. A Spatially Distributed Boost Converter – Modeling and Simulation. In Proceedings of the International Conference on System Theory, Control and Computing (ICSTCC), Timisoara, Romania, 11–13 October 2023; pp. 480–486. [Google Scholar] [CrossRef]
- Huang, C.; Woittennek, F.; Röbenack, K. Steady-state analysis of a distributed model of the buck converter. In Proceedings of the European Conference on Circuit Theory and Design (ECCTD), Dresden, Germany, 8–12 September 2013; pp. 1–4. [Google Scholar] [CrossRef]
- Röbenack, K.; Herrmann, R. Analysis, Simulation and Implementation of a Distributed Buck Converter. In Proceedings of the 26th International Conference on System Theory, Control and Computing (ICSTCC), Sinaia, Romania, 19–21 October 2022; pp. 213–218. [Google Scholar] [CrossRef]
- Röbenack, K.; Herrmann, R. Distributed Buck Converter Realization Based on a Transmission Line. Syst. Theory Control Comput. J. 2023, 3, 29–35. [Google Scholar] [CrossRef]
- Zainea, M.; van der Schaft, A.; Buisson, J. Stabilizing control for power converters connected to transmission lines. In Proceedings of the Proc. American Control Conference (ACC), New York, NY, USA, 9–13 July 2007; pp. 3476–3481. [Google Scholar] [CrossRef]
- Daafouz, J.; Tucsnak, M.; Valein, J. Nonlinear control of a coupled PDE/ODE system modeling a switched power converter with a transmission line. Syst. Control Lett. 2014, 70, 92–99. [Google Scholar] [CrossRef]
- King, W.P. Transmission Line Theory; Dover Publications Inc.: New York, NY, USA, 1965. [Google Scholar]
- Mathis, W.; Reibiger, A. Küpfmüller Theoretische Elektrotechnik, 20th ed.; Springer Vieweg: Berlin/Heidelberg, Germany, 2017. [Google Scholar] [CrossRef]
- Sira-Ramírez, H. Nonlinear P-I Controller Design for Switchmode dc-to-dc power converters. IEEE Trans. Circuits Syst. 1991, 38, 410–417. [Google Scholar] [CrossRef]
- Escobar, G.; Ortega, R.; Sira-Ramirez, H.; Vilan, J.P.; Zein, I. An experimental comparison of several non linear controllers for power converters. IEEE Control Syst. 1999, 19, 66–82. [Google Scholar]
- Kugi, A.; Schlacher, K. Nonlinear H∞-Controller Design for a DC-to-DC Power Converter. IEEE Trans. Control Syst. Technol. 1999, 7, 230–237. [Google Scholar] [CrossRef]
- Duong, M.Q.; Sava, G.N.; Scripcariu, M.; Mussetta, M. Design and simulation of PI-type control for the Buck Boost converter. In Proceedings of the 2017 International Conference on Energy and Environment (CIEM), Bucharest, Romania, 19–20 October 2017; pp. 79–82. [Google Scholar] [CrossRef]
- Garg, M.M.; Hote, Y.V.; Pathak, M.K.; Behera, L. An approach for buck converter PI controller design using stability boundary locus. In Proceedings of the 2018 IEEE/PES Transmission and Distribution Conference and Exposition (T&D), Denver, CO, USA, 16–19 April 2018; pp. 1–5. [Google Scholar] [CrossRef]
- Tzafestas, S.G. Distributed Parameter Control Systems: Theory and Application; International Series on Systems and Control; Pergamon Press: Oxford, UK, 2013; Volume 6. [Google Scholar]
- Christofides, P.D.; Daoutidis, P. Feedback control of hyperbolic PDE systems. AIChE J. 1996, 42, 3063–3086. [Google Scholar] [CrossRef]
- Deutscher, J.; Harkort, C. A parametric approach to finite-dimensional control of linear distributed-parameter systems. Int. J. Control 2010, 83, 1674–1685. [Google Scholar] [CrossRef]
- Eraydin, H.; Bakan, A.F. Efficiency comparison of asynchronous and synchronous buck converter. In Proceedings of the 6th International Conference on Electric Power and Energy Conversion Systems (EPECS), Istanbul, Turkey, 5–7 October 2020; pp. 30–33. [Google Scholar] [CrossRef]
- Dimirovski, G.; Gough, N.; Barnettj, S. Categories in systems and control theory. Int. J. Syst. Sci. 1977, 8, 1081–1090. [Google Scholar] [CrossRef]
- TimKabel. RG 58 C/U 50 Ω, Coaxial Cable. Available online: http://www.tim-kabel.hr/images/stories/katalog/datasheetHRV/1502_RG58_ENG.pdf (accessed on 8 May 2023).
- LAPP. RG-58 C/U. 2020. Available online: https://e.lapp.com/apac/p/coaxial-cables/coaxial-rg-58-c-u-2170000 (accessed on 25 January 2024).
- Erickson, R.W.; Maksimovic, D. Fundamentals of Power Electronics, 3rd ed.; Springer Nature Switzerland AG: Cham, Switzerland, 2007. [Google Scholar] [CrossRef]
- Scilab. Available online: http://www.scilab.org/ (accessed on 5 January 2024).
- Current-Mode Control of a Distributed Buck Converter with a Lossy Transmission Line, Scilab Source Files. Available online: https://github.com/TUD-RST/current-mode-control-buck-converter (accessed on 31 August 2024).
- LTspice®. Available online: https://www.analog.com/en/resources/design-tools-and-calculators/ltspice-simulator.html (accessed on 31 August 2024).
- Maxima, a Computer Algebra System. Available online: http://maxima.sourceforge.net (accessed on 10 January 2024).
- The Sage Developers. SageMath, the Sage Mathematics Software System (Version 10.2). 2024. Available online: https://www.sagemath.org (accessed on 10 January 2024).
- Marlin, T.E. Process Control, Designing Processes and Control Systems for Dynamics Performance, 2nd ed.; McGraw-Hill: Boston, MA, USA, 2000. [Google Scholar]
- O’Dwyer, A. Handbook of PI and PID Controller Tuning Rules; Imperial College Press: London, UK, 2009. [Google Scholar]
- Dutoon, K.; Thompson, S.; Barraclough, B. The Art of Control Engineering; Addison-Wesley: Harlow, UK, 1997. [Google Scholar]
- Hippe, P. Windup in Control: Its Effects and Their Prevention; Springer: London, UK, 2006. [Google Scholar]
- Zhou, K.; Doyle, J.C. Essentials of Robust Control; Prentice Hall: Upper Saddle River, NJ, USA, 1998. [Google Scholar]
- Röbenack, K.; Palis, S. Set-Point Control of a Spatially Distributed Buck Converter. Algorithms 2023, 16, 55. [Google Scholar] [CrossRef]
- Linear Technology. OPTI-LOOP Architecture Reduces Output Capacitance and Improves Transient Response; Application Note 76; Linear Technology: Milpitas, CA, USA, 1999. [Google Scholar]
- Economou, C.G.; Morari, M. Internal Model Contrl. 5. Extension to Nonlinear Systems. Ind. Eng. Chem. Process Des. Dev. 1986, 25, 403–411. [Google Scholar] [CrossRef]
- Henson, M.A.; Seborg, D.E. An internal model control strategy for nonlinear systems. AIChE J. 1991, 37, 1065–1081. [Google Scholar] [CrossRef]
- Datta, A. Internal Model Control Schemes. In Adaptive Internal Model Control; Springer: London, UK, 1998; pp. 47–58. [Google Scholar]
- Lin, H.; Chung, H.S.H.; Shen, R.; Xiang, Y. Enhancing Stability of DC Cascaded Systems With CPLs Using MPC Combined with NI and Accounting for Parameter Uncertainties. IEEE Trans. Power Electron. 2024, 39, 5225–5238. [Google Scholar] [CrossRef]
- Xiang, Y.; Chung, H.S.H.; Lin, H. Light implementation scheme of ANN-based explicit model-predictive control for DC–DC power converters. IEEE Trans. Ind. Inform. 2023, 20, 4065–4078. [Google Scholar] [CrossRef]
- Parler, S.G. Improved Spice models of aluminum electrolytic capacitors for inverter applications. In Proceedings of the Conference Record of the 2002 IEEE Industry Applications Conference, 37th IAS Annual Meeting (Cat. No. 02CH37344), Pittsburgh, PA, USA, 13–18 October 2002; Volume 4, pp. 2411–2418. [Google Scholar] [CrossRef]
- Makdessi, M.; Sari, A.; Venet, P. Improved model of metalized film capacitors. IEEE Trans. Dielectr. Electr. Insul. 2014, 21, 582–593. [Google Scholar] [CrossRef]
- Lacoste, R. Robert Lacoste’s The Darker Side: Practical Applications for Electronic Design Concepts from Circuit Cellar; Newnes: Oxford, UK, 2009. [Google Scholar]
- Lupo, G.; Petrarca, C.; Vitelli, M.; Tucci, V. Multiconductor transmission line analysis of steep-front surges in machine windings. IEEE Trans. Dielectr. Electr. Insul. 2002, 9, 467–478. [Google Scholar] [CrossRef]
- Bärnklau, H.; Gensior, A.; Rudolph, J. A model-based control scheme for modular multilevel converters. IEEE Trans. Ind. Electron. 2012, 60, 5359–5375. [Google Scholar] [CrossRef]
- Xie, Y.; Zhang, J.; Leonardi, F.; Munoz, A.R.; Degner, M.W.; Liang, F. Modeling and verification of electrical stress in inverter-driven electric machine windings. IEEE Trans. Ind. Appl. 2019, 55, 5818–5829. [Google Scholar] [CrossRef]


















Disclaimer/Publisher’s Note: The statements, opinions and data contained in all publications are solely those of the individual author(s) and contributor(s) and not of MDPI and/or the editor(s). MDPI and/or the editor(s) disclaim responsibility for any injury to people or property resulting from any ideas, methods, instructions or products referred to in the content. |
© 2024 by the authors. Licensee MDPI, Basel, Switzerland. This article is an open access article distributed under the terms and conditions of the Creative Commons Attribution (CC BY) license (https://creativecommons.org/licenses/by/4.0/).
Share and Cite
Röbenack, K.; Gerbet, D. Current-Mode Control of a Distributed Buck Converter with a Lossy Transmission Line. Electronics 2024, 13, 3565. https://doi.org/10.3390/electronics13173565
Röbenack K, Gerbet D. Current-Mode Control of a Distributed Buck Converter with a Lossy Transmission Line. Electronics. 2024; 13(17):3565. https://doi.org/10.3390/electronics13173565
Chicago/Turabian StyleRöbenack, Klaus, and Daniel Gerbet. 2024. "Current-Mode Control of a Distributed Buck Converter with a Lossy Transmission Line" Electronics 13, no. 17: 3565. https://doi.org/10.3390/electronics13173565
APA StyleRöbenack, K., & Gerbet, D. (2024). Current-Mode Control of a Distributed Buck Converter with a Lossy Transmission Line. Electronics, 13(17), 3565. https://doi.org/10.3390/electronics13173565

