Maintain Power Transmission and Efficiency Tracking Using Variable Capacitors for Dynamic WPT Systems
Abstract
1. Introduction
- Improved magnetic coupling or repeater [7,8,9,10,11,12,13,14]. The authors of [12] provide a novel coupling structure that enables a stable mutual coupling between the transmitter array and the receiver. This structure is particularly suitable for applications involving DWPT. A segmented dynamic wireless charging system is proposed in [13], where a “twin transmitting” coil was proposed to effectively mitigate power fluctuations. Reference [14] presents a DWPT system that utilizes detuning repeater to deliver a consistent power output while minimizing the number of inverters.
- Compensation network or autonomous frequency control [15,16,17,18,19,20,21,22]. Papers [20,21] propose a multi-emitter driven by a scalable N-Legged Converter (NLC) to reduce the size and weight of pickup coils (fixed to the bottom of an electric vehicle chassis) and improve the overall efficiency. Paper [22] utilizes the Tunable Self-Oscillating Switching (TSOS) approach to achieve the optimal operating point in terms of maximum power transfer, efficiency, and Zero-Voltage Switching (ZVS).
- Inverter and auxiliary converters [23,24,25,26,27,28]. Paper [27] discusses a DWPT of electric vehicles able to determine the charging area through wireless communication and use multi-excitation units in the charging area to improve power and efficiency. In [28], the authors propose a charging strategy based on phase shift control of a controllable rectifier circuit and an efficiency optimization strategy based on dynamic equivalent impedance matching, which improves the transmission efficiency of the DWPT system while achieving Constant Voltage (CV) and Constant Current (CC).
2. Dynamic Wireless Power Transmission System
2.1. DWPT System Overview
2.2. Magnetic Coupler Design
2.3. Compensation Network Analysis
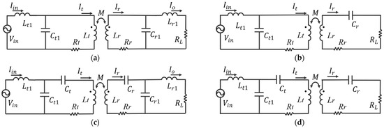
2.4. Comparison of LCC-S and LCL-S Compensation Network Circuits
3. Analysis of SCC and Single Transmitting and Receiving Coil Model
3.1. Switched Controlled Capacitor (SCC)
3.2. The LCC-S Compensation Network with SCC
3.3. Preliminary Simulation for the Improved Circuit Model
4. Analysis of Two Transmitting Coils and Single Receiving Coil Model for DWPT
4.1. Equivalent Models of Two Transmitter Coils and Single Receiver Coils
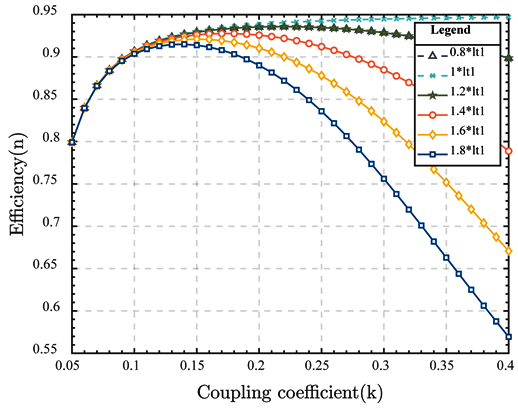
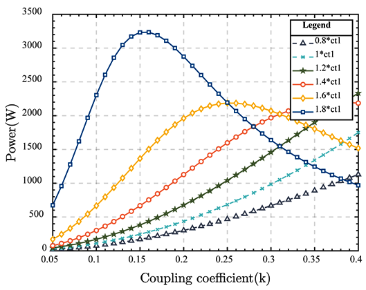
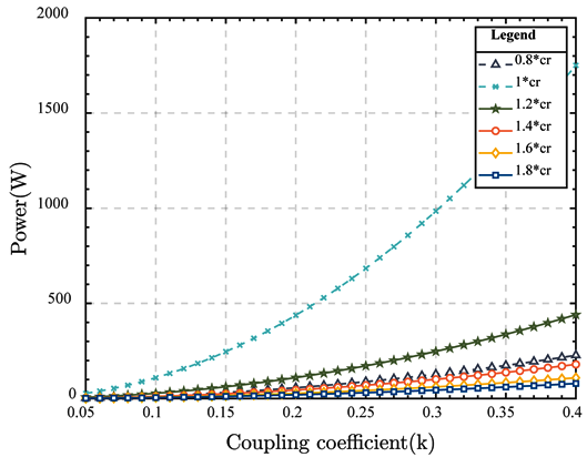
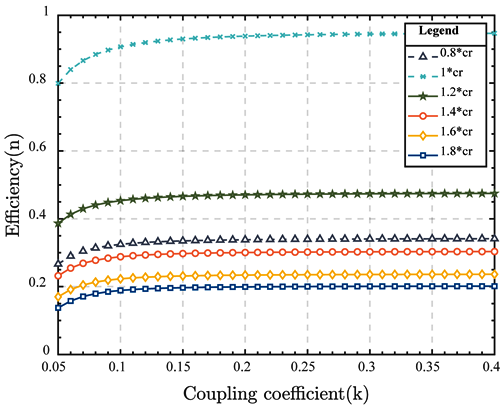
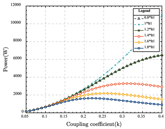
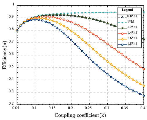
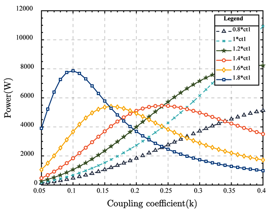
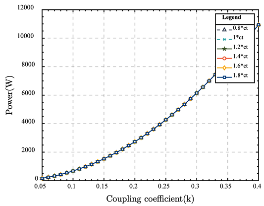
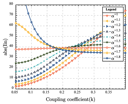
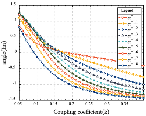
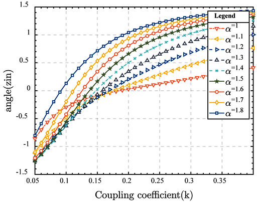
4.2. Transfer Characteristics under Variable Capacitance
- ; the normalized is shown by the red surface.
- Efficiency , shown by the green surface.
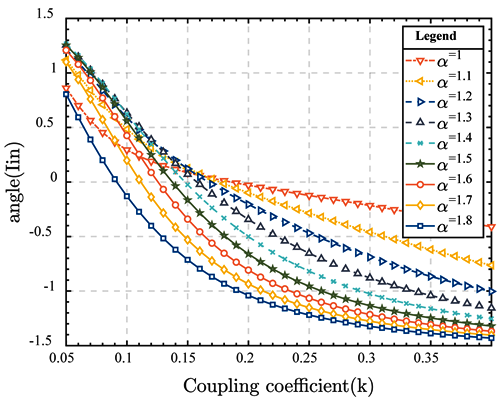
- Input impedance angle ; normalized is shown in magenta.
4.3. Group Optimization
5. Simulation and Verification
5.1. Digital Twin for Co-Simulation
5.2. Simulation Results
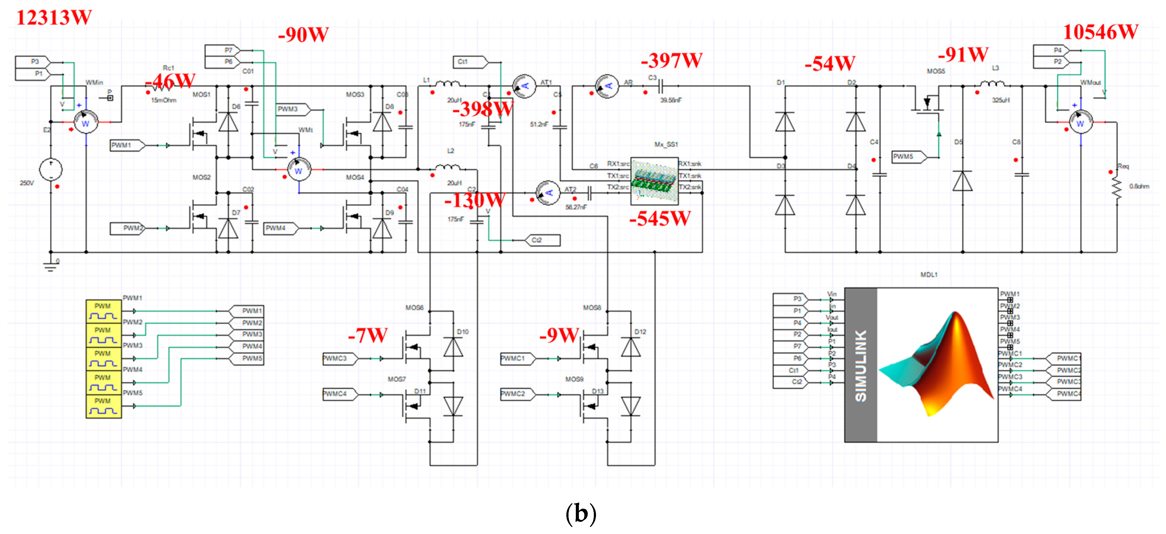
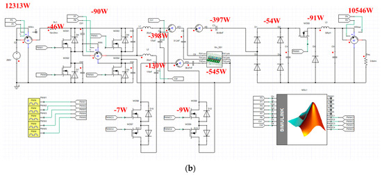
5.3. Loss Power
5.4. Comparison with Previous Methods
6. Conclusions
Author Contributions
Funding
Data Availability Statement
Conflicts of Interest
Parameters of the DWPT system
| Symbol | Parameters | Value |
θ φ δ α | Input DC Voltage Fundamental Frequency Inductance of transmitter coil Inductance of receiver coil Range of Mutual Inductance ESR of transmitter coil ESR of receiver coil Auxiliary inductor Parallel capacitor (SCC) Series capacitor of transmitter side Series capacitor of receiver side Input impedance angle Phase-shift angle The offset angle for SCC The ratio of capacitance variable | 250 V 85 kHz 50 μH 50 μH (1.2–31.9) μH 0.13 Ω 0.13 Ω 20 μH (α × 175) nF 117 nF 70 nF rad 2.97 rad (π/2 − π) rad 1–2 |
References
- Choi, S.Y.; Gu, B.W.; Jeong, S.Y.; Rim, C.T. Advances in Wireless Power Transfer Systems for Roadway-Powered Electric Vehicles. IEEE J. Emerg. Sel. Top. Power Electron. 2015, 3, 18–36. [Google Scholar] [CrossRef]
- Buja, G.; Bertoluzzo, M.; Dashora, H.K. Lumped Track Layout Design for Dynamic Wireless Charging of Electric Vehicles. IEEE Trans. Ind. Electron. 2016, 63, 6631–6640. [Google Scholar] [CrossRef]
- Rayan, B.A.; Subramaniam, U.; Balamurugan, S. Wireless Power Transfer in Electric Vehicles: A Review on Compensation Topologies, Coil Structures, and Safety Aspects. Energies 2023, 16, 3084. [Google Scholar] [CrossRef]
- Shanmugam, Y.; Narayanamoorthi, R.; Vishnuram, P.; Bajaj, M.; Aboras, K.M.; Thakur, P.; Kitmo. A Systematic Review of Dynamic Wireless Charging System for Electric Transportation. IEEE Access 2022, 10, 133617–133642. [Google Scholar] [CrossRef]
- Nguyen, D.H. Dynamic Optical Wireless Power Transfer for Electric Vehicles. IEEE Access 2023, 11, 2787–2795. [Google Scholar] [CrossRef]
- Jayalath, S.; Khan, A. Design, Challenges, and Trends of Inductive Power Transfer Couplers for Electric Vehicles: A Review. IEEE J. Emerg. Sel. Top. Power Electron. 2021, 9, 6196–6218. [Google Scholar] [CrossRef]
- Lu, F.; Zhang, H.; Hofmann, H.F.; Mi, C.C. A Dynamic Charging System With Reduced Output Power Pulsation for Electric Vehicles. IEEE Trans. Ind. Electron. 2016, 63, 6580–6590. [Google Scholar] [CrossRef]
- Li, Y.; Hu, J.; Lin, T.; Li, X.; Chen, F.; He, Z.; Mai, R. A New Coil Structure and Its Optimization Design With Constant Output Voltage and Constant Output Current for Electric Vehicle Dynamic Wireless Charging. IEEE Trans. Ind. Inform. 2019, 15, 5244–5256. [Google Scholar] [CrossRef]
- Geng, Y.; Guo, Q.; Yang, Z.; Lin, F.; Wang, Y. Design and Optimization of Real-Time Strong Coupling Coil of Dynamic Wireless Power Transfer for Electrical Vehicle. IEEE Trans. Veh. Technol. 2023, 72, 11495–11504. [Google Scholar] [CrossRef]
- Stankiewicz, J.M. Analysis of the Wireless Power Transfer System Using a Finite Grid of Planar Circular Coils. Energies 2023, 16, 7651. [Google Scholar] [CrossRef]
- Shi, K.; Tang, C.; Wang, Z.; Li, X.; Zhou, Y.; Fei, Y. A Magnetic Integrated Method Suppressing Power Fluctuation for EV Dynamic Wireless Charging System. IEEE Trans. Power Electron. 2022, 37, 7493–7503. [Google Scholar] [CrossRef]
- Li, X.; Hu, J.; Wang, H.; Dai, X.; Sun, Y. A New Coupling Structure and Position Detection Method for Segmented Control Dynamic Wireless Power Transfer Systems. IEEE Trans. Power Electron. 2020, 35, 6741–6745. [Google Scholar] [CrossRef]
- Li, S.; Wang, L.; Guo, Y.; Tao, C.; Ji, L. Power Stabilization With Double Transmitting Coils and T-Type Compensation Network for Dynamic Wireless Charging of EV. IEEE J. Emerg. Sel. Top. Power Electron. 2020, 8, 1801–1812. [Google Scholar] [CrossRef]
- Xiong, W.; Yu, Q.; Liu, Z.-X.; Zhao, L.; Zhu, Q.; Su, M. A Detuning-Repeater-Based Dynamic Wireless Charging System With Quasi-Constant Output Power and Reduced Inverter Count. IEEE Trans. Power Electron. 2023, 38, 1336–1347. [Google Scholar] [CrossRef]
- Zhao, J.; Cai, T.; Duan, S.; Feng, H.; Chen, C.; Zhang, X. A General Design Method of Primary Compensation Network for Dynamic WPT System Maintaining Stable Transmission Power. IEEE Trans. Power Electron. 2016, 31, 8343–8358. [Google Scholar] [CrossRef]
- Yue, R.; Wang, C.; Li, H.; Liu, Y. Constant-Voltage and Constant-Current Output Using P-CLCL Compensation Circuit for Single-Switch Inductive Power Transfer. IEEE Trans. Power Electron. 2021, 36, 5181–5190. [Google Scholar] [CrossRef]
- Zakerian, A.; Vaez-Zadeh, S.; Babaki, A. A Dynamic WPT System With High Efficiency and High Power Factor for Electric Vehicles. IEEE Trans. Power Electron. 2020, 35, 6732–6740. [Google Scholar] [CrossRef]
- Hua, Z.; Chau, K.T.; Pang, H.; Yang, T. Dynamic Wireless Charging for Electric Vehicles with Autonomous Frequency Control. IEEE Trans. Magn. 2023, 59, 8700405. [Google Scholar] [CrossRef]
- Chen, K.; Ouyang, Y.; Yang, X.; Cheung, N.C.; Cheng, E.K.-W.; Pan, J. A High-Interoperability Optimal Frequency Control Method for the AGV Dynamic Wireless Charging Systems Without Communication. IEEE Trans. Power Electron. 2024, 39, 3797–3808. [Google Scholar] [CrossRef]
- Li, S.; Wang, L.; Guo, Y.; Liu, Z. Flexible Energy-Transfer Control of Dynamic Wireless Power Transfer System Based On Estimation of Load and Mutual Inductance. IEEE Trans. Ind. Appl. 2022, 58, 1157–1167. [Google Scholar] [CrossRef]
- Farajizadeh, F.; Vilathgamuwa, D.M.; Jovanovic, D.J.; Jayathurathnage, P.K.S.; Ledwich, G.; Madawala, U.K. Expandable N-Legged Converter to Drive Closely Spaced Multitransmitter Wireless Power Transfer Systems for Dynamic Charging. IEEE Trans. Power Electron. 2020, 35, 3794–3806. [Google Scholar] [CrossRef]
- Moosavi, S.A.; Mortazavi, S.S.; Namadmalan, A.; Iqbal, A.; Al-Hitmi, M.A.E. Design and Sensitivity Analysis of Dynamic Wireless Chargers for Efficient Energy Transfer. IEEE Access 2021, 9, 16286–16295. [Google Scholar] [CrossRef]
- Liu, J.; Liu, Z.; Su, H.-Y. Passivity-Based PI Control for Receiver Side of Dynamic Wireless Charging System in Electric Vehicles. IEEE Trans. Ind. Electron. 2022, 69, 783–794. [Google Scholar] [CrossRef]
- Zhang, B.; Dong, S.; Zhu, C.; Yin, Y.; Zhang, M. Composite Control to Suppress Output Fluctuation for Receiver Side of Dynamic Wireless Power Transfer System. IEEE Trans. Power Electron. 2023, 38, 6720–6733. [Google Scholar] [CrossRef]
- He, H.; Wang, S.; Liu, Y.; Jiang, C.; Wu, X.; Wei, B.; Jiang, B. Maximum Efficiency Tracking for Dynamic WPT System Based on Optimal Input Voltage Matching. IEEE Access 2020, 8, 215224–215234. [Google Scholar] [CrossRef]
- Zhou, Z.; Liu, Z.; Su, H.-Y.; Zhang, L. Feedback Linearization Control for the Receiving-Side Buck Converter of Dynamic Wireless Charging System of Electric Vehicles. In Proceedings of the IECON 2021—47th Annual Conference of the IEEE Industrial Electronics Society, Toronto, ON, Canada, 10 November 2021; pp. 1–6. [Google Scholar]
- Dai, X.; Jiang, J.; Wu, J. Charging Area Determining and Power Enhancement Method for Multiexcitation Unit Configuration of Wirelessly Dynamic Charging EV System. IEEE Trans. Ind. Electron. 2019, 66, 4086–4096. [Google Scholar] [CrossRef]
- Zhang, M.; Tan, L.; Li, J.; Huang, X. The Charging Control and Efficiency Optimization Strategy for WPT System Based on Secondary Side Controllable Rectifier. IEEE Access 2020, 8, 127993–128004. [Google Scholar] [CrossRef]
- Wang, X.; Xu, J.; Ma, H.; He, S. Inductive Power Transfer Systems With Digital Switch-Controlled Capacitor for Maximum Efficiency Point Tracking. IEEE Trans. Ind. Electron. 2021, 68, 9467–9480. [Google Scholar] [CrossRef]
- Fu, N.; Deng, J.; Wang, Z.; Chen, D. An LCC–LCC Compensated WPT System With Switch-Controlled Capacitor for Improving Efficiency at Wide Output Voltages. IEEE Trans. Power Electron. 2023, 38, 9183–9194. [Google Scholar] [CrossRef]
- Li, W.; Wei, G.; Cui, C.; Zhang, X.; Zhang, Q. A Double-Side Self-Tuning LCC/S System Using a Variable Switched Capacitor Based on Parameter Recognition. IEEE Trans. Ind. Electron. 2021, 68, 3069–3078. [Google Scholar] [CrossRef]
- Grazian, F.; Soeiro, T.B.; Bauer, P. Inductive Power Transfer Based on Variable Compensation Capacitance to Achieve an EV Charging Profile With Constant Optimum Load. IEEE J. Emerg. Sel. Top. Power Electron. 2023, 11, 1230–1244. [Google Scholar] [CrossRef]
- Li, K.; Ding, W. An Improved One-to-Three WPT System With Tunable Compensation Network and Enhanced Pulse Density Voltage Control. IEEE J. Emerg. Sel. Top. Power Electron. 2023, 11, 3586–3596. [Google Scholar] [CrossRef]
- Li, K.; Ding, W.; Yuan, J. An LCC-S Compensated Wireless Power Transfer System with Dual Switch-Controlled Capacitors for Multi-Frequency Receivers. In Proceedings of the 2021 IEEE Energy Conversion Congress and Exposition (ECCE), Vancouver, BC, Canada, 16 November 2021; pp. 5828–5833. [Google Scholar]
- Barmada, S.; Musolino, A.; Zhu, J.; Yang, S. A Novel Coil Architecture for Interoperability and Tolerance to Misalignment in Electric Vehicle WPT. IEEE Trans. Magn. 2023, 59, 8600205. [Google Scholar] [CrossRef]
- Zhu, J.; Barmada, S.; Ceraolo, M.; Fontana, N.; Musolino, A. Resonant Coil Matrix Shielding for Dynamic WPT Systems. Int. J. Appl. Electromagn. Mech. 2024, 16, 1–16. [Google Scholar] [CrossRef]
- Vu, V.-B.; Ramezani, A.; Triviño, A.; González-González, J.M.; Kadandani, N.B.; Dahidah, M.S.A.; Pickert, V.; Narimani, M.; Aguado, J.A. Operation of Inductive Charging Systems Under Misalignment Conditions: A Review for Electric Vehicles. IEEE Trans. Transp. Electrif. 2023, 9, 1857–1887. [Google Scholar] [CrossRef]
- Zhu, Q.; Wang, L.; Guo, Y.; Liao, C.; Li, F. Applying LCC Compensation Network to Dynamic Wireless EV Charging System. IEEE Trans. Ind. Electron. 2016, 63, 6557–6567. [Google Scholar] [CrossRef]
- Zhang, W.; Mi, C.C. Compensation Topologies of High-Power Wireless Power Transfer Systems. IEEE Trans. Veh. Technol. 2016, 65, 4768–4778. [Google Scholar] [CrossRef]
- Gu, W.J.; Harada, K. A new method to regulate resonant converters. IEEE Trans. Power Electron. 1988, 3, 430–439. [Google Scholar]
- Wang, X.; Xu, J.; Leng, M.; Ma, H.; He, S. A Hybrid Control Strategy of LCC-S Compensated WPT System for Wide Output Voltage and ZVS Range With Minimized Reactive Current. IEEE Trans. Ind. Electron. 2021, 68, 7908–7920. [Google Scholar] [CrossRef]
- Zhang, X.; Cai, T.; Duan, S.; Feng, H.; Hu, H.; Niu, J.; Chen, C. A Control Strategy for Efficiency Optimization and Wide ZVS Operation Range in Bidirectional Inductive Power Transfer System. IEEE Trans. Ind. Electron. 2019, 66, 5958–5969. [Google Scholar] [CrossRef]
- Ceraolo, M.; Consolo, V.; Di Monaco, M.; Lutzemberger, G.; Musolino, A.; Rizzo, R.; Tomasso, G. Design and realization of an inductive power transfer for shuttles in automated warehouses. Energies 2021, 14, 5660. [Google Scholar] [CrossRef]




















| Offset Direction L (mm) | Coupling Coefficient (TX1-RX1) | Coupling Coefficient (TX2-RX1) | Coupling Coefficient (TX1-TX2) |
|---|---|---|---|
| −50 | 0.313 | 0.010 | −0.019 |
| 0 | 0.364 | 0.016 | −0.017 |
| 50 | 0.314 | 0.034 | −0.015 |
| 100 | 0.203 | 0.083 | −0.014 |
| 150 | 0.099 | 0.178 | −0.014 |
| 200 | 0.041 | 0.291 | −0.015 |
| 250 | 0.019 | 0.364 | −0.017 |
| 300 | 0.011 | 0.332 | −0.019 |
| 350 | 0.008 | 0.225 | −0.023 |
| 400 | 0.007 | 0.117 | −0.026 |
| Offset Direction L (mm) | Coupling Coefficient (TX1-RX1) | Coupling Coefficient (TX2-RX1) | Coupling Coefficient (TX1-TX2) | Coupling Coefficient (TX1_1-TX1_2) |
|---|---|---|---|---|
| 0 | 0.362 | 0.014 | −0.014 | −0.0002 |
| 100 | 0.334 | 0.030 | −0.013 | −0.0003 |
| 200 | 0.269 | 0.072 | −0.012 | −0.0002 |
| 300 | 0.191 | 0.141 | −0.012 | −0.0002 |
| 400 | 0.113 | 0.221 | −0.012 | −0.0003 |
| 500 | 0.052 | 0.296 | −0.013 | −0.0003 |
| 660 | 0.014 | 0.362 | −0.015 | −0.0003 |
| Compensation Networks | Constant Output |
|---|---|
| LCL-LCL | Constant Current (CC) |
| LCL-S | Constant Voltage (CV) |
| LCC-LCC | Constant Current (CC) |
| LCC-S | Constant Voltage (CV) |
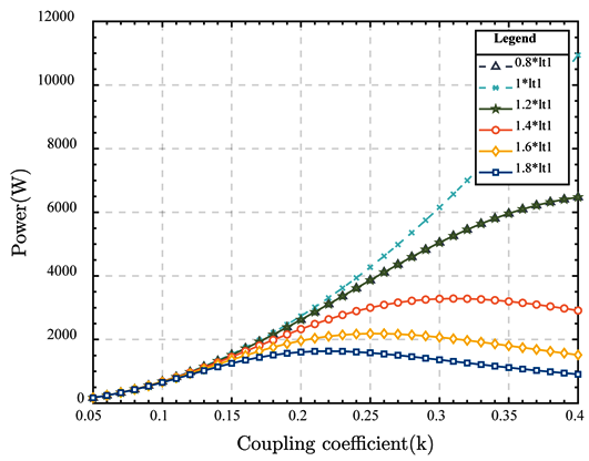
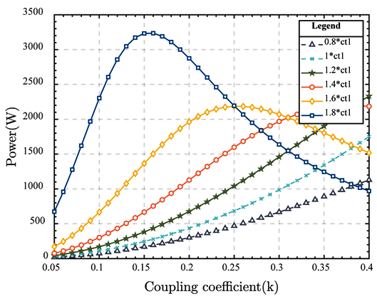
| Varying Parameter | Output Power | Efficiency |
|---|---|---|
| Frequency | ![]() | ![]() |
![]() | ![]() | |
![]() | ![]() | |
![]() | ![]() |
| Parameters | Output Power | Efficiency |
|---|---|---|
| Frequency | ![]() | ![]() |
![]() | ![]() | |
![]() | ![]() | |
![]() | ![]() | |
![]() | ![]() |
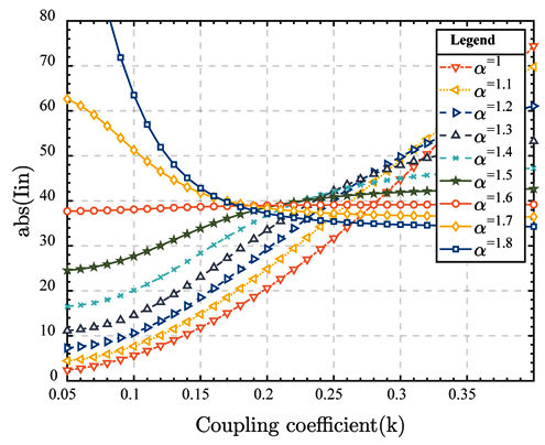
| Parameters | Absolute | Angle |
|---|---|---|
![]() | ![]() | |
![]() | ![]() |
| Parameters | Output | Parameters | Output |
|---|---|---|---|
![]() | ![]() | ||
![]() | ![]() | ||
![]() | ![]() | ||
![]() | ![]() |
| References | Methods | ZVS | Optimum Efficiency | Output Power Fluctuation |
|---|---|---|---|---|
| [8] | Improved magnetic coupling | YES | 90.37% | ±2% |
| [11] | Improved magnetic coupling | YES | 91.6% | ±4% |
| [14] | Detuning Repeater | NO | 82% | ±8.5% |
| [17] | Frequency-tracking | NO | 91% | / |
| [24] | Composite control strategy | NO | 89.5% | ±4.4% |
| [30] | SCC + Triple-phase-shift | YES | 92.5% | / |
| [33] | SCC + Enhanced pulse density voltage control | YES | 90.57% | / |
| Our proposal | SCC + Group Optimal | YES | 89.5% | 4.5% |
Disclaimer/Publisher’s Note: The statements, opinions and data contained in all publications are solely those of the individual author(s) and contributor(s) and not of MDPI and/or the editor(s). MDPI and/or the editor(s) disclaim responsibility for any injury to people or property resulting from any ideas, methods, instructions or products referred to in the content. |
© 2024 by the authors. Licensee MDPI, Basel, Switzerland. This article is an open access article distributed under the terms and conditions of the Creative Commons Attribution (CC BY) license (https://creativecommons.org/licenses/by/4.0/).
Share and Cite
Zhu, J.; Barmada, S.; Musolino, A.; Sani, L. Maintain Power Transmission and Efficiency Tracking Using Variable Capacitors for Dynamic WPT Systems. Electronics 2024, 13, 2853. https://doi.org/10.3390/electronics13142853
Zhu J, Barmada S, Musolino A, Sani L. Maintain Power Transmission and Efficiency Tracking Using Variable Capacitors for Dynamic WPT Systems. Electronics. 2024; 13(14):2853. https://doi.org/10.3390/electronics13142853
Chicago/Turabian StyleZhu, Junda, Sami Barmada, Antonino Musolino, and Luca Sani. 2024. "Maintain Power Transmission and Efficiency Tracking Using Variable Capacitors for Dynamic WPT Systems" Electronics 13, no. 14: 2853. https://doi.org/10.3390/electronics13142853
APA StyleZhu, J., Barmada, S., Musolino, A., & Sani, L. (2024). Maintain Power Transmission and Efficiency Tracking Using Variable Capacitors for Dynamic WPT Systems. Electronics, 13(14), 2853. https://doi.org/10.3390/electronics13142853































