Data Sharing Scheme of Smart Grid Based on Identity Condition Proxy Re-Encryption
Abstract
:1. Introduction
- (1)
- An innovative identity-based conditional proxy re-encryption scheme is adopted to simplify certificate management in PRE. This scheme treats identity information as a public key, eliminating the need for additional public key infrastructure.
- (2)
- Introduced a private key generator for identity verification, generating private keys for users and ensuring key security, avoiding reliance on traditional public key infrastructure.
- (3)
- Embedding a conditional parameter in the ciphertext and re-encryption key limits the proxy server’s ability to convert ciphertexts. Data-sharing parties can embed different conditional parameters in the conversion key to achieve specified shared ciphertexts, thereby supporting data granularity sharing.
- (4)
- Transfer part of the decryption cost to the user while proposing methods to reduce security risks and improve checkability. This scheme significantly reduces the cost of message initiators in the case of group member changes (i.e., condition value changes).
2. Related Works
2.1. Blockchain Technology in Secure Data Sharing
2.2. Proxy Re-Encryption Techniques in Data Sharing
2.2.1. Proxy Re-Encryption
2.2.2. Identity-Based Proxy Re-Encryption
2.3. Summary and Analysis
3. Re-Encryption Data Sharing Scheme Based on Blockchain and Identity Condition Agent
3.1. System Model
3.2. Security Mode
3.3. Formal Definition of Scheme
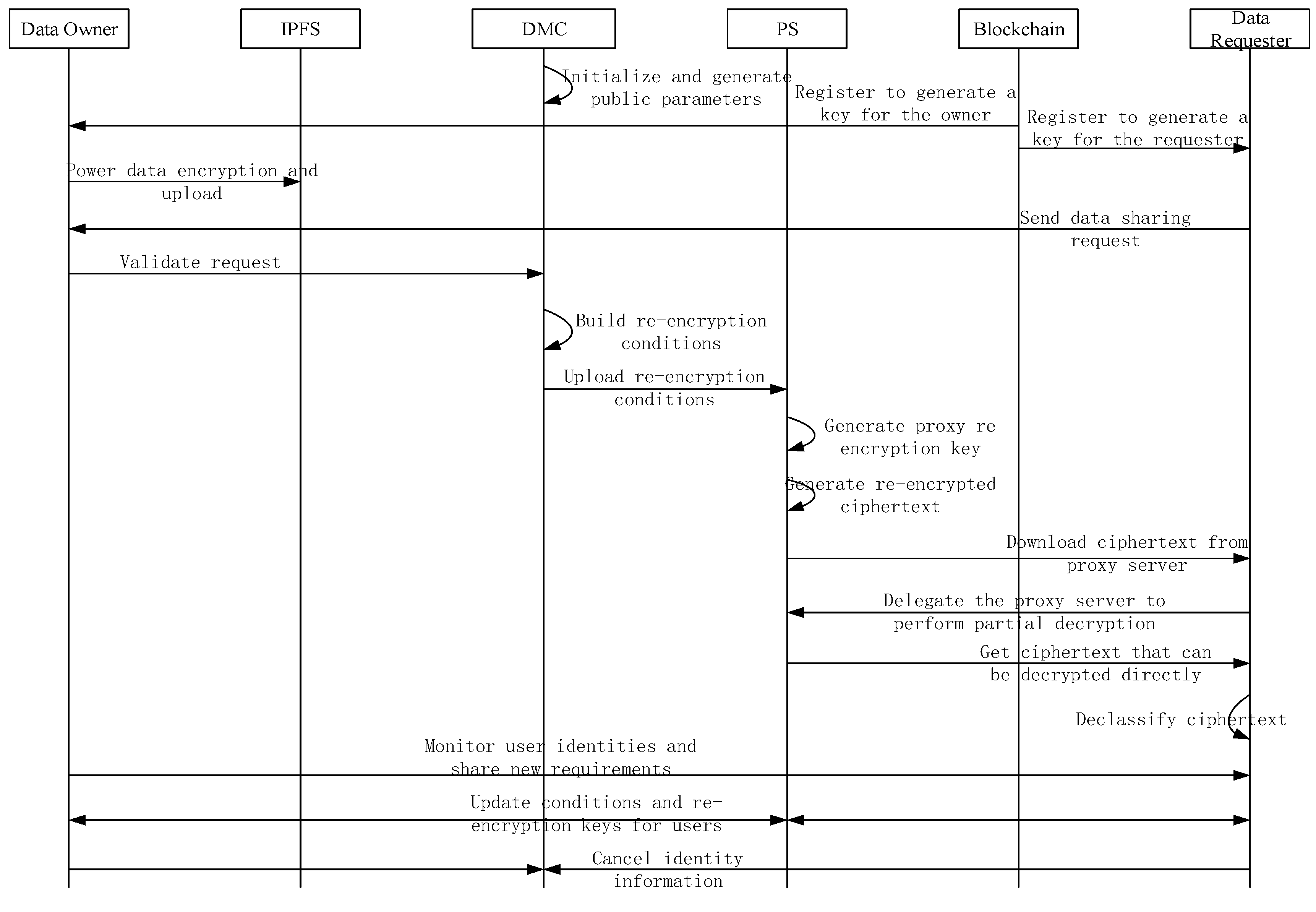
3.4. Scheme Process
3.4.1. Sharing Preparation Phase
3.4.2. Shared Agent Phase
3.4.3. Shared Execution Phase
3.4.4. Sharing Condition Update and Undo Phase
4. Security Analysis
- Case 1: DO and proxy server collude. Due to the re-encryption key , it is known that the re-encryption key does not contain any private key information of the data recipient DR, so the two collude to obtain the DR private key.
- Case 2: The DR and the proxy server collude. Although the re-encryption key contains the data holder DO private key information, but the in the re-encryption key is calculated by DO and sent to the proxy server, because s is a random number, so the proxy server and the data recipient DR can get but DK cannot calculate , that is, they cannot get the DO private key.
5. Performance Analysis
5.1. Scheme Comparison
5.2. Performance Testing
6. Conclusions
Author Contributions
Funding
Data Availability Statement
Acknowledgments
Conflicts of Interest
References
- Ferrag, M.A.; Maglaras, L.A.; Janicke, H.; Jiang, J.; Shu, L. A systematic review of data protection and privacy preservation schemes for smart grid communications. Sustain. Cities Soc. 2018, 38, 806–835. [Google Scholar] [CrossRef]
- Samuel, O.; Javaid, N.; Awais, M.; Ahmed, Z.; Imran, M.; Guizani, M. A blockchain model for fair data sharing in deregulated smart grids. In Proceedings of the 2019 IEEE Global Communications Conference (GLOBECOM), Waikoloa, HI, USA, 9–13 December 2019. [Google Scholar]
- Khan, F.A.; Asif, M.; Ahmad, A.; Alharbi, M.; Aljuaid, H. Blockchain technology, improvement suggestions, security challenges on smart grid and its application in healthcare for sustainable development. Sustain. Cities Soc. 2020, 55, 102018. [Google Scholar] [CrossRef]
- Tao, Z.T.; Si, G.L. Achieving privacy-preserving big data aggregation with fault tolerance in smart grid. Digit. Commun. Netw. 2017, 3, 242–249. [Google Scholar]
- Cai, X.; Geng, S.; Zhang, J.; Wu, D.; Cui, Z.; Zhang, W.S.; Chen, J. A Sharding Scheme based Many-objective Optimization Algorithm for Enhancing Security in Blockchain-enabled Industrial Internet of Things. IEEE Trans. Ind. Inform. 2021, 17, 7650–7658. [Google Scholar] [CrossRef]
- Manzoor, A.; Liyanage, M.; Braeke, A.; Kanhere, S.S.; Ylianttila, M. Blockchain based proxy re-encryption scheme for secure IoT data sharing. In Proceedings of the 2019 IEEE International Conference on Blockchain and Cryptocurrency (ICBC), Seoul, Republic of Korea, 14–17 May 2019. [Google Scholar]
- Agyekum, K.O.-B.O.; Xia, Q.; Sifah, E.B.; Cobblah, C.N.A.; Xia, H.; Gao, J. A proxy re-encryption approach to secure data sharing in the Internet of things based on blockchain. IEEE Syst. J. 2021, 16, 1685–1696. [Google Scholar] [CrossRef]
- Li, X.; Huang, K.; Yang, W.; Wang, S.; Zhang, Z. On the convergence of fedavg on non-iid data. arXiv 2019, arXiv:1907.02189. [Google Scholar]
- Kang, J.; Yu, R.; Huang, X.; Wu, M.; Maharjan, S.; Xie, S.; Zhang, Y. Blockchain for secure and efficient data sharing in vehicular edge computing and networks. IEEE Internet Things J. 2018, 6, 4660–4670. [Google Scholar] [CrossRef]
- Bhatia, T.; Verma, A.K.; Sharma, G. Towards a secure incremental proxy re-encryption for e-healthcare data sharing in mobile cloud computing. Concurr. Comput. Pract. Exp. 2020, 32, e5520. [Google Scholar] [CrossRef]
- Hu, H.; Zhou, Y.; Cao, Z.; Dong, X. Efficient and HRA Secure Universal Conditional Proxy Re-Encryption for Cloud-Based Data Sharing. Appl. Sci. 2022, 12, 9586. [Google Scholar] [CrossRef]
- Li, W.; Jin, C.; Kumari, S.; Xiong, H.; Kumar, S. Proxy re-encryption with equality test for secure data sharing in Internet of Things-based healthcare systems. Trans. Emerg. Telecommun. Technol. 2022, 33, e3986. [Google Scholar] [CrossRef]
- Li, R.; Song, T.; Mei, B.; Li, H.; Cheng, X.; Sun, L. Blockchain for large-scale internet of things data storage and protection. IEEE Trans. Serv. Comput. 2019, 12, 762–771. [Google Scholar] [CrossRef]
- Wang, J.; Gao, L.C.; Dong, A.; Guo, S.Y.; Chen, H.; Wei, X. Block Chain Based Data Security Sharing Network Architecture Research. Comput. Res. Dev. 2017, 54, 742–749. [Google Scholar]
- Li, H.; Han, D.; Li, K.-C.; Castiglione, A. EduRSS: A blockchain-based educational records secure storage and sharing scheme. IEEE Access 2019, 7, 179273–179289. [Google Scholar] [CrossRef]
- Wu, Z.Q.; Liang, Y.H.; Kang, J.W. Secure data storage and sharing system based on consortium blockchain in smart grid. Comput. Appl. 2017, 37, 2742–2747. [Google Scholar]
- Sun, E.; Meng, K.; Yang, R.; Zhang, Y.; Li, M. Research on distributed data sharing system based on Internet of Things and blockchain. J. Syst. Sci. Inf. 2021, 9, 239–254. [Google Scholar] [CrossRef]
- Lin, H.Y.; Hung, Y.M. An improved proxy Re-encryption scheme for IoT-based data outsourcing services in clouds. Sensors 2020, 21, 67. [Google Scholar] [CrossRef] [PubMed]
- Gao, Y.; Chen, Y.; Hu, X.; Lin, H.; Liu, Y.; Nie, L. Blockchain based IIoT data sharing framework for SDN-enabled pervasive edge computing. IEEE Trans. Ind. Inform. 2020, 17, 5041–5049. [Google Scholar] [CrossRef]
- Green, M.; Ateniese, G. Identity-based proxy re-encryption. In Proceedings of the Applied Cryptography and Network Security: 5th International Conference, ACNS 2007, Zhuhai, China, 5–8 June 2007; Proceedings 5. Springer: Berlin/Heidelberg, Germany, 2007; pp. 288–306. [Google Scholar]
- Qiu, J.; Lee, Y.; Lee, H. Identity-based conditional proxy re-encryption. In Proceedings of the 2011 IEEE International Conference on Communications (ICC), Busan, Republic of Korea, 22–24 October 2011; pp. 1–5. [Google Scholar]
- Paul, A.; Selvi, S.S.D.; Rangan, C.P. A provably secure conditional proxy re-encryption scheme without pairing. J. Internet Serv. Inf. Secur. 2019, 11, 1–21. [Google Scholar]
- Xiong, H.; Wang, Y.; Li, W.; Chen, C.M. Flexible, efficient, and secure access delegation in cloud computing. ACM Trans. Manag. Inf. Syst. 2019, 10, 1–20. [Google Scholar] [CrossRef]
- Yao, S.; Dayot, R.V.J.; Kim, H.-J.; Ra, I.-H. A novel revocable and identity-based conditional proxy re-encryption scheme with ciphertext evolution for secure cloud data sharing. IEEE Access 2021, 9, 42801–42816. [Google Scholar] [CrossRef]
- Ye, W.W.; You, Q.Y.; Wei, W. Provably Secure Identity-based Conditional Proxy Re-encryption Scheme. Comput. Eng. 2017, 43, 194–198. [Google Scholar]
- Li, Z.B.; Zhao, H.; Wei, Z.Z. Threshold-Based Pairing-free Conditional Anonymous Proxy Re-Encryption Scheme. J. Electron. Inf. 2021, 43, 3350–3358. [Google Scholar]



| Symbol | Meaning |
|---|---|
| IBPRE | a data-sharing model based on blockchain and identity conditional proxy re-encryption |
| DMC | Data Management Center |
| Blockchain | Hyperledger Fabric |
| IPFS | InterPlanetary File System |
| CA | Certificate Authority |
| PKG | Private key generator |
| ECS | Elastic Compute Service |
| Features | Paul [22] | Xiong [23] | Yao [24] | Wei [25] | Li [26] | Our’s |
|---|---|---|---|---|---|---|
| Cryptosystem | IBE | Traditional Public Key | IBE | IBE | Traditional Public Key | IBE |
| Collusion-resistance | √ | √ | √ | √ | √ | √ |
| Based on conditions | √ | √ | √ | √ | √ | √ |
| Difficult Issues | DBDH | M-CDH | DBDH | DBDH | CDH | DBDH |
| Security Level | CCA | CCA | CCA | CPA | CCA | CCA |
| Others | One-way single jump | No double linear pair | One-way multi-jump | Access authorization can be revoked | Threshold anonymous conditions | Conditions can be updated |
Disclaimer/Publisher’s Note: The statements, opinions and data contained in all publications are solely those of the individual author(s) and contributor(s) and not of MDPI and/or the editor(s). MDPI and/or the editor(s) disclaim responsibility for any injury to people or property resulting from any ideas, methods, instructions or products referred to in the content. |
© 2023 by the authors. Licensee MDPI, Basel, Switzerland. This article is an open access article distributed under the terms and conditions of the Creative Commons Attribution (CC BY) license (https://creativecommons.org/licenses/by/4.0/).
Share and Cite
Zhang, L.; Yang, Q.; Yang, Y.; Chen, S.; Gu, J. Data Sharing Scheme of Smart Grid Based on Identity Condition Proxy Re-Encryption. Electronics 2024, 13, 139. https://doi.org/10.3390/electronics13010139
Zhang L, Yang Q, Yang Y, Chen S, Gu J. Data Sharing Scheme of Smart Grid Based on Identity Condition Proxy Re-Encryption. Electronics. 2024; 13(1):139. https://doi.org/10.3390/electronics13010139
Chicago/Turabian StyleZhang, Lihua, Qianqian Yang, Yi Yang, Shihong Chen, and Jinguang Gu. 2024. "Data Sharing Scheme of Smart Grid Based on Identity Condition Proxy Re-Encryption" Electronics 13, no. 1: 139. https://doi.org/10.3390/electronics13010139
APA StyleZhang, L., Yang, Q., Yang, Y., Chen, S., & Gu, J. (2024). Data Sharing Scheme of Smart Grid Based on Identity Condition Proxy Re-Encryption. Electronics, 13(1), 139. https://doi.org/10.3390/electronics13010139

