ProvGRP: A Context-Aware Provenance Graph Reduction and Partition Approach for Facilitating Attack Investigation
Abstract
:1. Introduction
2. Background and Motivation
2.1. Audit Logs and Provenance Analysis
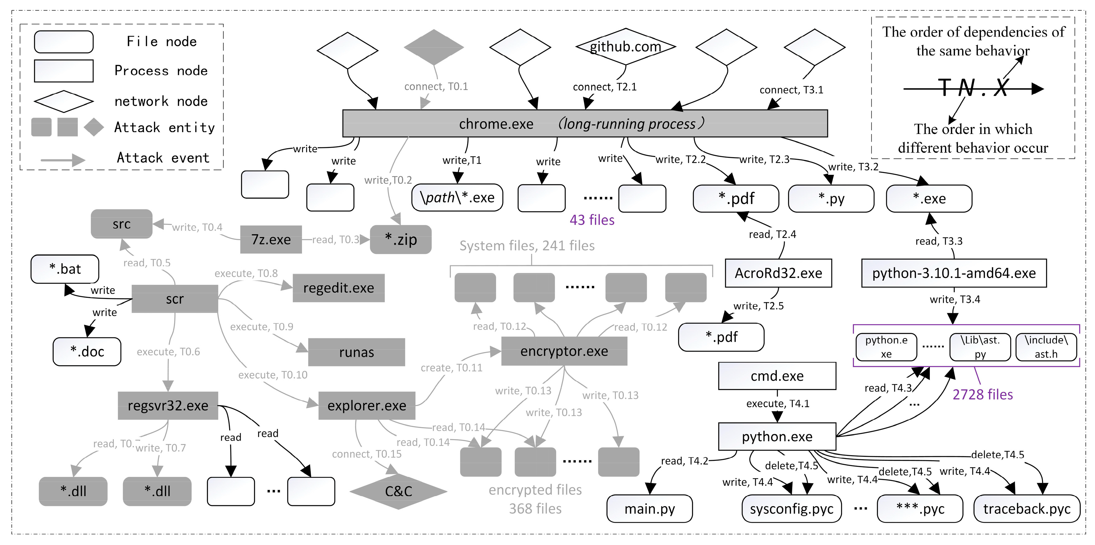
2.2. Motivating Example
3. Approach Overview and Threat Model
3.1. ProvGRP Overview
3.2. Threat Model
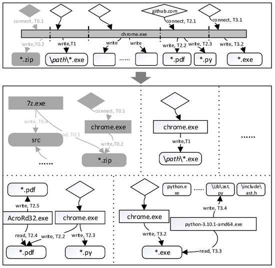
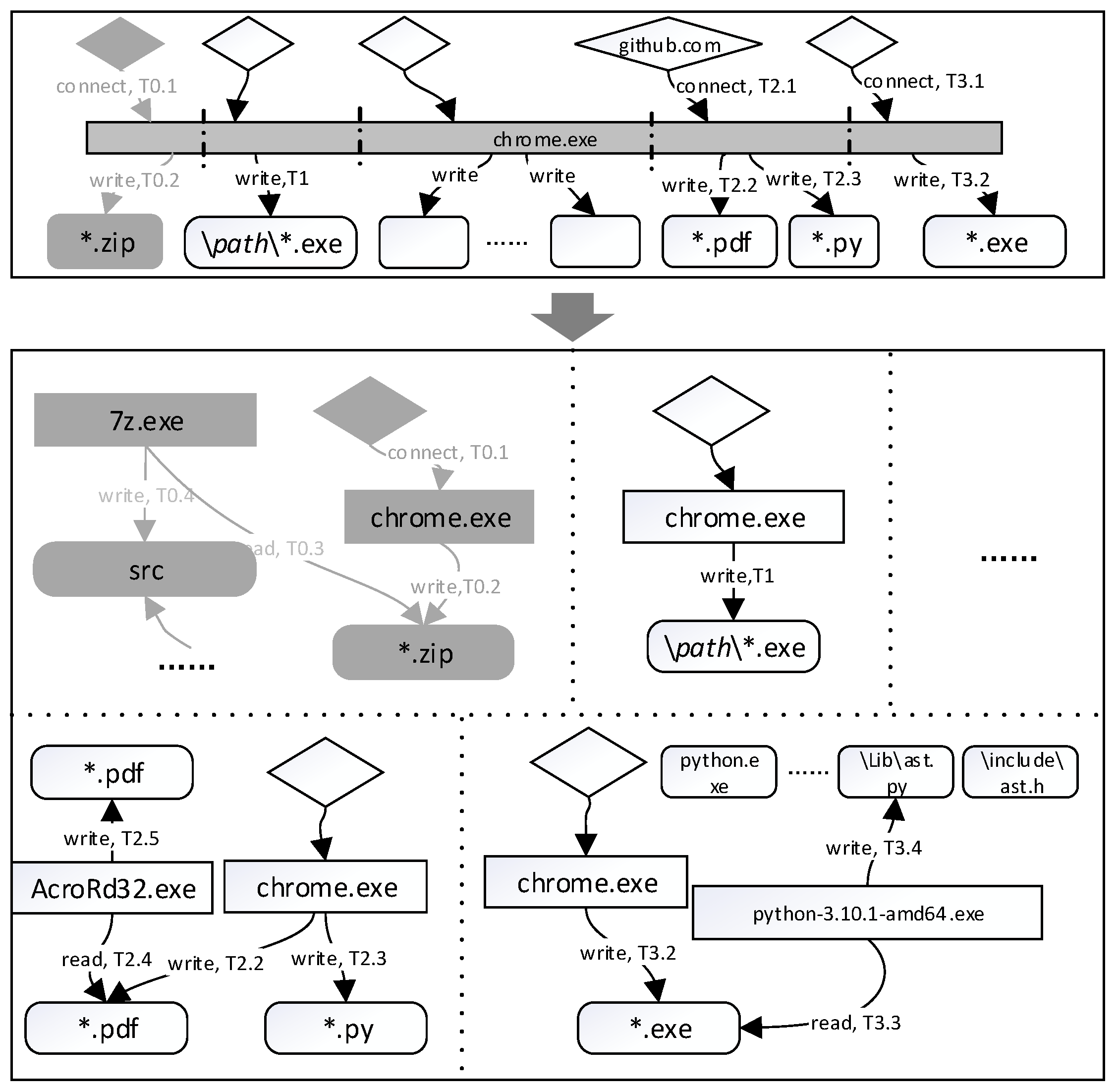
4. Approach Design
4.1. Provenance Graph Construction
4.2. Provenance Graph Partition
4.2.1. Feature Definition
4.2.2. Provenance Graph Partition
4.3. Behavior-Unrelated Events Elimination
| Algorithm 1: Behavior-unrelated Event Elimination |
| Input: Provenance subgraphs |
| Result: |
| for do |
| ; |
| ; |
| while do |
| ; |
| then |
| ; |
5. Evaluation
5.1. Datasets and Evaluation Metrics
5.1.1. Datasets
5.1.2. Evaluation Metrics
5.2. Feature Verification
5.3. Performance Evaluation
5.4. Comparative Evaluation
5.5. Attack Investigation Facilitation
5.6. Running Time Performance
6. Related Work
7. Discussion
7.1. Limitation of ProvGRP
7.2. Security Analysis of ProvGRP
8. Conclusions
Author Contributions
Funding
Data Availability Statement
Conflicts of Interest
References
- Alsaheel, A.; Nan, Y.; Ma, S.; Yu, L.; Walkup, G.; Celik, Z.B.; Zhang, X.; Xu, D. ATLAS: A Sequence-based Learning Approach for Attack Investigation. In Proceedings of the 30th USENIX Security Symposium, Vancouver, BC, Canada, 11–13 August 2021; pp. 3005–3022. [Google Scholar]
- Hassan, W.U.; Noureddine, M.A.; Datta, P.; Bates, A. OmegaLog: High-Fidelity Attack Investigation via Transparent Multi-layer Log Analysis. In Proceedings of the Network and Distributed System Security Symposium, San Diego, CA, USA, 23–26 February 2020. [Google Scholar]
- Gao, P.; Xiao, X.; Li, Z.; Xu, F.; Kulkarni, S.R.; Mittal, P. AIQL: Enabling Efficient Attack Investigation from System Monitoring Data. In Proceedings of the 2018 USENIX Annual Technical Conference (USENIX ATC 18), Boston, MA, USA, 11–13 July 2018; pp. 113–126. [Google Scholar]
- Milajerdi, S.M.; Eshete, B.; Gjomemo, R.; Venkatakrishnan, V.N. POIROT: Aligning Attack Behavior with Kernel Audit Records for Cyber Threat Hunting. In Proceedings of the ACM Conference on Computer and Communications Security, New York, NY, USA, 9–13 December 2019; pp. 1795–1812. [Google Scholar]
- Kwon, Y.; Wang, F.; Wang, W.; Lee, K.H.; Lee, W.C.; Ma, S.; Zhang, X.; Xu, D.; Jha, S.; Ciocarlie, G.; et al. MCI: Modeling-based Causality Inference in Audit Logging for Attack Investigation. In Proceedings of the Network and Distributed System Security Symposium, San Diego, CA, USA, 18–21 February 2018; Volume 2, p. 4. [Google Scholar]
- Zhao, J.; Yan, Q.; Liu, X.; Li, B.; Zuo, G. Cyber Threat Intelligence Modeling Based on Heterogeneous Graph Convolutional Network. In Proceedings of the 23rd International Symposium on Research in Attacks, Intrusions and Defenses ({RAID} 2020), San Sebastian, Spain, 14–16 October 2020; pp. 241–256. [Google Scholar]
- Milajerdi, S.M.; Gjomemo, R.; Eshete, B.; Sekar, R.; Venkatakrishnan, V.N. Holmes: Real-time apt detection through correlation of suspicious information flows. In Proceedings of the 2019 IEEE Symposium on Security and Privacy (SP), San Francisco, CA, USA, 19–23 May 2019. [Google Scholar]
- Hossain, M.N.; Sheikhi, S.; Sekar, R. Combating dependence explosion in forensic analysis using alternative tag propagation semantics. In Proceedings of the 2020 IEEE Symposium on Security and Privacy (SP), San Francisco, CA, USA, 18–21 May 2020; pp. 1139–1155. [Google Scholar]
- Zhu, T.; Wang, J.; Ruan, L.; Xiong, C.; Yu, J.; Li, Y.; Chen, Y.; Lv, M.; Chen, T. General, Efficient, and Real-time Data Compaction Strategy for APT Forensic Analysis. IEEE Trans. Inf. Forensics Secur. 2021, 16, 3312–3325. [Google Scholar] [CrossRef]
- Yang, R.; Chen, X.; Xu, H.; Cheng, Y.; Xiong, C.; Ruan, L.; Kavousi, M.; Li, Z.; Xu, L.; Chen, Y. RATScope: Recording and Reconstructing Missing RAT Semantic Behaviors for Forensic Analysis on Windows. IEEE Trans. Dependable Secur. Comput. 2020, 19, 1621–1638. [Google Scholar] [CrossRef]
- Lee, K.H.; Zhang, X.; Xu, D. High accuracy attack provenance via binary-based execution partition. In Proceedings of the Network and Distributed System Security Symposium (NDSS), San Diego, CA, USA, 24–27 February 2013. [Google Scholar]
- Tang, Y.; Li, D.; Li, Z.; Zhang, M.; Jee, K.; Xiao, X.; Wu, Z.; Rhee, J.; Xu, F.; Li, Q. Nodemerge: Template based efficient data reduction for big-data causality analysis. In Proceedings of the 2018 ACM SIGSAC Conference on Computer and Communications Security, Toronto, ON, Canada, 15–19 October 2018; pp. 1324–1337. [Google Scholar]
- Xu, Z.; Wu, Z.; Li, Z.; Jee, K.; Rhee, J.; Xiao, X.; Xu, F.; Wang, H.; Jiang, G. High fidelity data reduction for big data security dependency analyses. In Proceedings of the 2016 ACM SIGSAC Conference on Computer and Communications Security, Vienna, Austria, 24 October 2016. [Google Scholar]
- Fei, P.; Li, Z.; Wang, Z.; Yu, X.; Li, D.; Jee, K. Seal: Storage-efficient causality analysis on enterprise logs with query-friendly compression. In Proceedings of the USENIX Security Symposium, Online, 11–13 August 2021. [Google Scholar]
- Michael, N.; Mink, J.; Liu, J.; Gaur, S.; Hassan, W.U.; Bates, A. On the forensic validity of approximated audit logs. In Proceedings of the Annual Computer Security Applications Conference, Austin, TX, USA, 7–11 December 2020; pp. 189–202. [Google Scholar]
- McInnes, L.; Healy, J. Accelerated Hierarchical Density Based Clustering. In Proceedings of the 2017 IEEE International Conference on Data Mining Workshops (ICDMW), New Orleans, LA, USA, 18–21 November 2017; IEEE: Piscateville, NJ, USA, 2017; pp. 33–42. [Google Scholar]
- Blog, Y. The North Korean Kimsuky APT Keeps Threatening South Korea Evolving Its TTPs. YOROI TINXTA CYBER. 2020. Available online: https://blog.yoroi.company/research/the-north-korean-kimsuky-apt-keeps-threatening-south-korea-evolving-its-ttps/ (accessed on 13 May 2023).
- Hassan, W.U.; Guo, S.; Li, D.; Chen, Z.; Jee, K.; Li, Z.; Bates, A. Nodoze: Combatting threat alert fatigue with automated provenance triage. In Proceedings of the Network and Distributed Systems Security Symposium, San Diego, CA, USA, 24–27 February 2019. [Google Scholar]
- Hossain, M.N.; Milajerdi, S.; Wang, J.; Eshete, B.; Gjomemo, R.; Sekar, R.; Stoller, S.; Venkatakrishnan, V.N. Sleuth: Real-time attack scenario reconstruction from cots audit data. In Proceedings of the USENIX Security Symposium, Vancouver, BC, Canada, 16–18 August 2017. [Google Scholar]
- Liu, Y.; Zhang, M.; Li, D.; Jee, K.; Li, Z.; Wu, Z.; Rhee, J.; Mittal, P. Towards a timely causality analysis for enterprise security. In Proceedings of the NDSS, San Diego, CA, USA, 18–21 February 2018. [Google Scholar]
- Leland, M.; John, H.; Steve, A. How HDBSCAN Works. Available online: https://hdbscan.readthedocs.io/en/latest/how_hdbscan_works.html (accessed on 5 July 2023).
- Torrey, J. Transparent Computing Engagement 3 Data Release. 2020. Available online: https://github.com/darpa-i2o/Transparent-Computing/blob/master/README-E3.md (accessed on 13 May 2023).
- Li, J.; Zhang, R.; Liu, J.; Liu, G. LogKernel: A Threat Hunting Approach Based on Behaviour Provenance Graph and Graph Kernel Clustering. Secur. Commun. Netw. 2022, 2022, 4577141. [Google Scholar] [CrossRef]
- Lee, K.H.; Zhang, X.; Xu, D. Loggc: Garbage collecting audit log. In Proceedings of the 2013 ACM SIGSAC Conference on Computer & Communications Security, Berlin, Germany, 4 November 2013. [Google Scholar]
- Hossain, M.N.; Wang, J.; Weisse, O.; Sekar, R.; Genkin, D.; He, B.; Stoller, S.D.; Fang, G.; Piessens, F.; Downing, E.; et al. Dependence-preserving data compaction for scalable forensic analysis. In Proceedings of the 27th {USENIX} Security Symposium ({USENIX} Security 18), Baltimore, MD, USA, 15–17 August 2018; pp. 1723–1740. [Google Scholar]
- Ma, S.; Zhai, J.; Kwon, Y.; Lee, K.H.; Zhang, X.; Ciocarlie, G.; Gehani, A.; Yegneswaran, V.; Xu, D.; Jha, S. Kernel-supported cost-effective audit logging for causality tracking. In Proceedings of the 2018 USENIX Annual Technical Conference (USENIX ATC 18), Boston, MA, USA, 11–13 July 2018. [Google Scholar]
- Hassan, W.U.; Aguse, L.; Aguse, N.; Bates, A.; Moyer, T. Towards scalable cluster auditing through grammatical inference over provenance graphs. In Proceedings of the Network and Distributed Systems Security Symposium, San Diego, CA, USA, 18–21 February 2018. [Google Scholar]
- Saračević, M.; Selimi, A.; Plojović, Š. Some specific examples of attacks on information systems and smart cities applications. In Cybersecurity and Secure Information Systems: Challenges and Solutions in Smart Environments; Springer International Publishing: Cham, Switzerland, 2019; pp. 205–226. [Google Scholar]
- Hassan, W.U.; Bates, A.; Marino, D. Tactical provenance analysis for endpoint detection and response systems. In Proceedings of the 2020 IEEE Symposium on Security and Privacy (SP), San Francisco, CA, USA, 18–20 May 2020; IEEE: Piscateville, NJ, USA, 2020; pp. 1172–1189. [Google Scholar]
- Zeng, J.; Chua, Z.L.; Chen, Y.; Ji, K.; Liang, Z.; Mao, J. Watson: Abstracting behaviors from audit logs via aggregation of contextual semantics. In Proceedings of the 28th Annual Network and Distributed System Security Symposium, NDSS, Online, 21–25 February 2021. [Google Scholar]
- Pei, K.; Gu, Z.; Saltaformaggio, B.; Ma, S.; Wang, F.; Zhang, Z.; Si, L.; Zhang, X.; Xu, D. Hercule: Attack story reconstruction via community discovery on correlated log graph. In Proceedings of the 32nd Annual Conference on Computer Security Applications, Los Angeles, CA, USA, 5–8 December 2016; pp. 583–595. [Google Scholar]
- Shen, Y.; Mariconti, E.; Vervier, P.A.; Stringhini, G. Tiresias: Predicting security events through deep learning. In Proceedings of the 2018 ACM SIGSAC Conference on Computer and Communications Security, Toronto, ON, Canada, 15–19 October 2018; pp. 592–605. [Google Scholar]
- Shen, Y.; Stringhini, G. Attack2vec: Leveraging temporal word embeddings to understand the evolution of cyberattacks. In Proceedings of the 28th {USENIX} Security Symposium ({USENIX} Security 19), Santa Clara, CA, USA, 14–16 August 2019; pp. 905–921. [Google Scholar]
- Rose, J.R.; Swann, M.; Grammatikakis, K.P.; Koufos, I.; Bendiab, G.; Shiaeles, S.; Kolokotronis, N. IDERES: Intrusion detection and response system using machine learning and attack graphs. J. Syst. Archit. 2022, 131, 102722. [Google Scholar] [CrossRef]











| Subject Entity | Object Entity | Denpendency (Edge) | |||
|---|---|---|---|---|---|
| Type | Attributes | Type | Attributes | Operations | Attributes |
| Process | Name, PID, User, Type, Subject ID | Process | Name, PID, User, Type, Object ID | [execute, fork, clone, close] | Timestamp, Cmd lines, Event ID |
| File | Name, Path, Type, Object ID | [read, write, delete] | Timestamp, Event ID | ||
| Network | IP, Port, URL, Protocol, Object ID | [connect, connected session, sock send] | Timestamp, Evnet ID | ||
| Attack Scenarios | Prov. Graph | Reduction Graph | Reduction Factor | ||
|---|---|---|---|---|---|
| |V| | |E| | |V| | |E| | ||
| ATLAS. S-1 | 7468 | 14,820 | 1265 | 1330 | 11.14X |
| ATLAS. S-2 | 33,990 | 42,126 | 2749 | 3981 | 10.58X |
| ATLAS. S-3 | 8975 | 19,545 | 1985 | 3248 | 6.02X |
| ATLAS. S-4 | 13,021 | 23,669 | 1025 | 1730 | 13.68X |
| ATLAS. M-1 | 17,633 | 38,131 | 1842 | 2965 | 12.86X |
| ATLAS. M-2 | 24,489 | 45,775 | 2246 | 4782 | 9.57X |
| ATLAS. M-3 | 24,472 | 40,040 | 2312 | 4293 | 9.33X |
| ATLAS. M-4 | 15,405 | 32,217 | 987 | 1382 | 23.31X |
| ATLAS. M-5 | 35,716 | 52,934 | 3268 | 6092 | 8.69X |
| ATLAS. M-6 | 26,685 | 37,722 | 3109 | 4562 | 8.27X |
| ATLAS. Total | 207,854 | 346,979 | 20,788 | 34,365 | 10.10X |
| CADETS. case-1 | 237,722 | 519,657 | 10,731 | 14,194 | 36.61X |
| CADETS. case-2 | 298,722 | 730,717 | 12,889 | 13,094 | 55.81X |
| CADETS. case-3 | 175,607 | 296,206 | 5106 | 9350 | 31.68X |
| CADETS. Total | 712,051 | 1,546,580 | 28,726 | 36,638 | 42.21X |
| Methods | Graphs | Time (h:m:s) | Precision | Recall | F1-Score |
|---|---|---|---|---|---|
| ATLAS | Original GOA | 1:10:37 | 99.88% | 99.89% | 99.88% |
| Reduction GRA | 0:46:21 | 99.73% | 99.68% | 99.70% | |
| LogKernel | Original GOC | 1:18:08 | 3\(3 + 0) | 3\(3 + 0) | 1 |
| Reduction GRC | 0:30:29 | 3\(3 + 0) | 3\(3 + 0) | 1 |
Disclaimer/Publisher’s Note: The statements, opinions and data contained in all publications are solely those of the individual author(s) and contributor(s) and not of MDPI and/or the editor(s). MDPI and/or the editor(s) disclaim responsibility for any injury to people or property resulting from any ideas, methods, instructions or products referred to in the content. |
© 2023 by the authors. Licensee MDPI, Basel, Switzerland. This article is an open access article distributed under the terms and conditions of the Creative Commons Attribution (CC BY) license (https://creativecommons.org/licenses/by/4.0/).
Share and Cite
Li, J.; Zhang, R.; Liu, J. ProvGRP: A Context-Aware Provenance Graph Reduction and Partition Approach for Facilitating Attack Investigation. Electronics 2024, 13, 100. https://doi.org/10.3390/electronics13010100
Li J, Zhang R, Liu J. ProvGRP: A Context-Aware Provenance Graph Reduction and Partition Approach for Facilitating Attack Investigation. Electronics. 2024; 13(1):100. https://doi.org/10.3390/electronics13010100
Chicago/Turabian StyleLi, Jiawei, Ru Zhang, and Jianyi Liu. 2024. "ProvGRP: A Context-Aware Provenance Graph Reduction and Partition Approach for Facilitating Attack Investigation" Electronics 13, no. 1: 100. https://doi.org/10.3390/electronics13010100
APA StyleLi, J., Zhang, R., & Liu, J. (2024). ProvGRP: A Context-Aware Provenance Graph Reduction and Partition Approach for Facilitating Attack Investigation. Electronics, 13(1), 100. https://doi.org/10.3390/electronics13010100

