Leakage Current Detector and Warning System Integrated with Electric Meter
Abstract
1. Introduction
2. Development of Device
2.1. Device Structure
- (1)
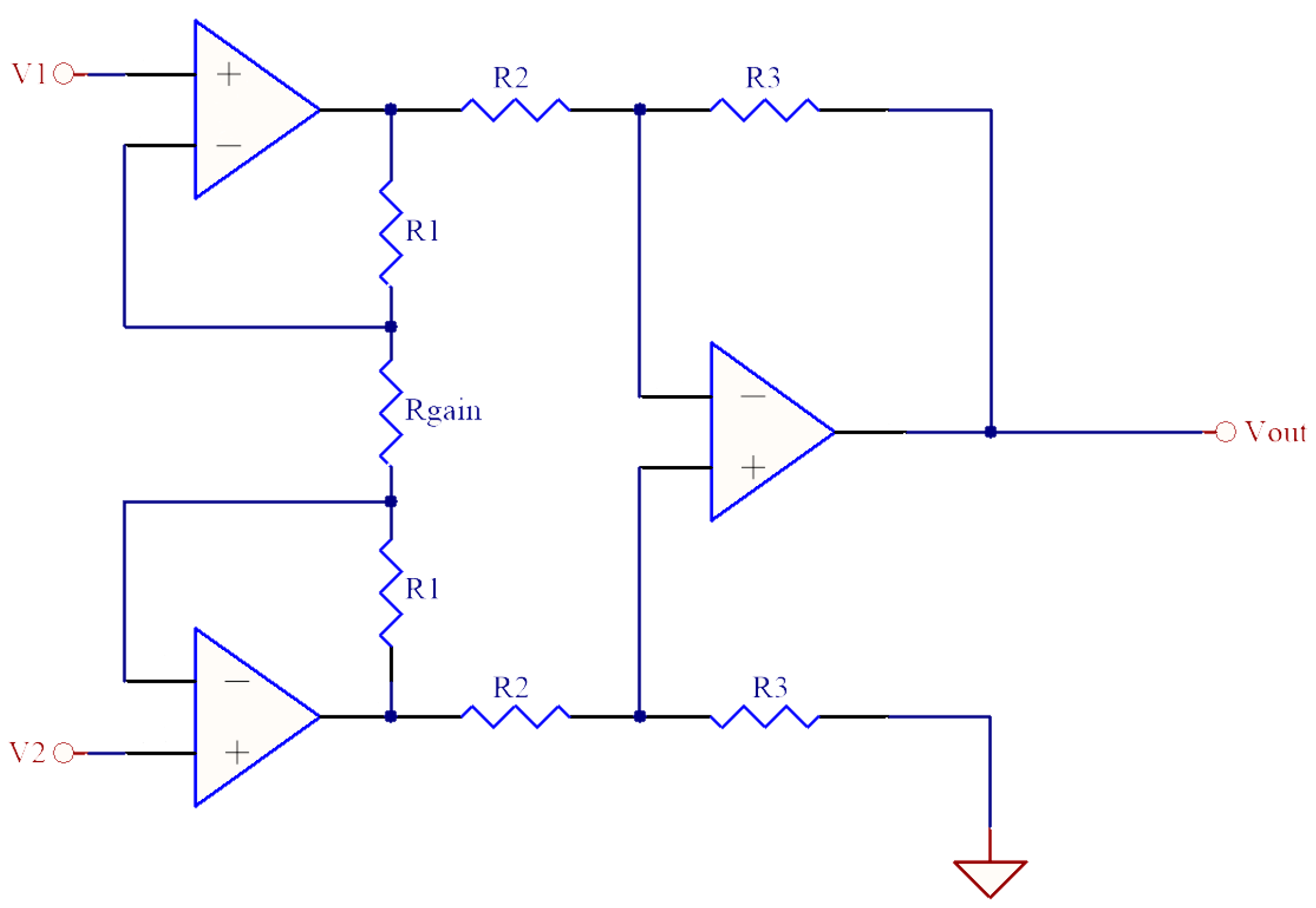
- Leakage current detection circuit
- (2)
- Wireless transmission communication
- (3)
- 3D modeling of the case
- (4)
- NB-IoT protocol
2.2. Real-Time Data Management
3. Test Result and Discussion
3.1. Installation of Device with Electric Meter
3.2. Manufacturing Components of Device
- (1)
- Leakage current detection circuit and high gain linear converter
- (2)
- Assembly of the leakage current detector
3.3. Monitoring Software
3.4. Testing Leakage Current Detector
- (a)
- Normal condition
- (b)
- Abnormal condition
4. Conclusions
Author Contributions
Funding
Data Availability Statement
Conflicts of Interest
References
- Chung, Y.-L. Energy-Saving Transmission for Green Macrocell–Small Cell Systems: A System-Level Perspective. IEEE Syst. J. 2017, 11, 706–716. [Google Scholar] [CrossRef]
- Wang, C.-N.; Nguyen, N.-A.-T.; Dang, T.-T.; Bayer, J. A Two-Stage Multiple Criteria Decision Making for Site Selection of Solar Photovoltaic (PV) Power Plant: A Case Study in Taiwan. IEEE Access 2021, 9, 75509–75525. [Google Scholar] [CrossRef]
- Mulvaney, D. Solar’s green dilemma. IEEE Spectr. 2014, 51, 30–33. [Google Scholar] [CrossRef]
- Liu, K.-H.; Lin, P. Toward self-sustainable cooperative relays: State of the art and the future. IEEE Commun. Mag. 2015, 53, 56–62. [Google Scholar] [CrossRef]
- Martínez, J.; Gómez-Pau, A.; Riba, J.-R.; Moreno-Eguilaz, M. On-Line Health Condition Monitoring of Power Connectors Focused on Predictive Maintenancem. IEEE Trans. Power Deliv. 2021, 36, 3611–3618. [Google Scholar] [CrossRef]
- Milić, S.D.; Babić, B.M. Toward the Future—Upgrading Existing Remote Monitoring Concepts to IIoT Concepts. IEEE Internet Things J. 2020, 7, 11693–11700. [Google Scholar] [CrossRef]
- Hajovsky, R.; Pies, M.; Velicka, J.; Slany, V.; Rous, R.; Danys, L.; Martinek, R. Design of an IoT-Based Monitoring System as a Part of Prevention of Thermal Events in Mining and Landfill Waste Disposal Sites: A Pilot Case Study. IEEE Trans. Instrum. Meas. 2023, 72, 5500114–5500127. [Google Scholar] [CrossRef]
- Arya, A.K.; Kim, S.; Ko, K.; Kim, S. Antenna for IoT-Based Future Advanced (5G) Railway Communication with End-Fire Radiation. IEEE Internet Things J. 2022, 9, 7036–7042. [Google Scholar] [CrossRef]
- Sendra, S.; García, L.; Lloret, J.; Bosch, I.; Vega-Rodríguez, R. LoRaWAN Network for Fire Monitoring in Rural Environments. Electronics 2020, 9, 531. [Google Scholar] [CrossRef]
- Chen, S.-S.; Wang, L.K.; Li, W.-H.; Chen, W.-P. A low-cost R-type fire alarm system for old houses. In Proceedings of the 2016 International Conference on Advanced Materials for Science and Engineering (ICAMSE), Tainan, Taiwan, 5–10 November 2016; pp. 51–54. [Google Scholar]
- De Iacovo, A.; Venettacci, C.; Colace, L.; Scopa, L.; Foglia, S. PbS Colloidal Quantum Dot Visible-Blind Photodetector for Early Indoor Fire Detection. IEEE Sens. J. 2017, 17, 4454–4459. [Google Scholar] [CrossRef]
- Saeed, F.; Paul, A.; Rehman, A.; Hong, W.H.; Seo, H. IoT-Based Intelligent Modeling of Smart Home Environment for Fire Prevention and Safety. J. Sens. Actuator Netw. 2018, 7, 11. [Google Scholar] [CrossRef]
- Jiang, H. Mobile Fire Evacuation System for Large Public Buildings Based on Artificial Intelligence and IoT. IEEE Access 2019, 7, 64101–64109. [Google Scholar] [CrossRef]
- Fang, H.; Lo, S.; Lo, J.T.Y. Building Fire Evacuation: An IoT-Aided Perspective in the5G Era. Building 2021, 11, 643. [Google Scholar] [CrossRef]
- Altowaijri, A.H.; Alfaifi, M.S.; Alshawi, T.A.; Ibrahim, A.B.; Alshebeili, S.A. A Privacy-Preserving Iot-Based Fire Detector. IEEE Access 2021, 9, 51393–51402. [Google Scholar] [CrossRef]
- Jain, A.; Srivastava, A. Privacy-Preserving Efficient Fire Detection System for Indoor Surveillance. IEEE Trans. Ind. Inform. 2022, 18, 3043–3054. [Google Scholar] [CrossRef]
- Wong, K.L.; Pathak, S.; Yu, X. Aging effect on leakage current flow in wooden poles. IEEE Trans. Dielectr. Electr. Insul. 2009, 16, 133–138. [Google Scholar] [CrossRef]
- Wong, K.L.; Rahmat, M.F. Study of Leakage Current Distribution in Wooden Pole Using Ladder Network Model. IEEE Trans. Power Deliv. 2010, 25, 995–1000. [Google Scholar] [CrossRef]
- Wong, K.L.; Rahmat, M.F. Feasibility Study of Leakage Current Shunting Method Based on the Ladder Network Model. IEEE Trans. Power Deliv. 2010, 25, 1133–1137. [Google Scholar] [CrossRef]
- Alam, M.M.; Shahjalal, M.; Rahman, M.H.; Nurcahyanto, H.; Prihatno, A.T.; Kim, Y.; Jang, Y.M. An energy and leakage current monitoring system for abnormality detection in electrical appliances. Sci. Rep. 2022, 12, 18520. [Google Scholar] [CrossRef] [PubMed]




















| Year | Heating Devices | Stove Cooking | Leakage Current | Cigarette Butts | Total |
|---|---|---|---|---|---|
| 2017 | 5810 | 3659 | 3433 | 1461 | 30,464 |
| 2018 | 6353 | 3591 | 2971 | 1530 | 27,922 |
| 2019 | 3880 | 3113 | 3042 | 1832 | 22,866 |
| 2020 | 3305 | 2593 | 2873 | 1437 | 22,248 |
| 2021 | 2694 | 1754 | 2905 | 1649 | 21,684 |
| 2022 | 2036 | 1496 | 2890 | 1483 | 14,396 |
| Method 1 | Method 2 | ||||
|---|---|---|---|---|---|
| Ohm’s Law (Theoretical Value) | CT Secondary Side Calculates Its Leakage Current Value (Measured Value) | ||||
| Main Voltage | Leakage Current Load | Oscilloscope Measurement of Secondary Voltage of CT (Vrms) | Turns Ratio of CT | Impedance of the Secondary Voltage of CT | |
| Measured value | 121.6 Vac | 149.4 kΩ | 3.906 mV | 1:2000 | 10 kΩ |
| Leakage current | 813.9 uA | 781.2 uA | |||
| Difference | 4.17% | ||||
| Method 1 | Method 2 | ||||
|---|---|---|---|---|---|
| Ohm’s Law (Theoretical Value) | CT Secondary Side Calculates Its Leakage Current Value (Measured Value) | ||||
| Main Voltage | Leakage Current Load | Oscilloscope Measurement of Secondary Voltage of CT (Vrms) | Turns Ratio of CT | Impedance of the Secondary Voltage of CT | |
| Measured value | 121.6 Vac | 98.8 kΩ | 5.866 mV | 1:2000 | 10 kΩ |
| Leakage current | 1230.7 μA | 1173.2 μA | |||
| Difference | 4.9% | ||||
Disclaimer/Publisher’s Note: The statements, opinions and data contained in all publications are solely those of the individual author(s) and contributor(s) and not of MDPI and/or the editor(s). MDPI and/or the editor(s) disclaim responsibility for any injury to people or property resulting from any ideas, methods, instructions or products referred to in the content. |
© 2023 by the authors. Licensee MDPI, Basel, Switzerland. This article is an open access article distributed under the terms and conditions of the Creative Commons Attribution (CC BY) license (https://creativecommons.org/licenses/by/4.0/).
Share and Cite
Cheng, T.-H.; Chen, C.-H.; Lin, C.-H.; Sheu, B.-H.; Lin, C.-H.; Chen, W.-P. Leakage Current Detector and Warning System Integrated with Electric Meter. Electronics 2023, 12, 2123. https://doi.org/10.3390/electronics12092123
Cheng T-H, Chen C-H, Lin C-H, Sheu B-H, Lin C-H, Chen W-P. Leakage Current Detector and Warning System Integrated with Electric Meter. Electronics. 2023; 12(9):2123. https://doi.org/10.3390/electronics12092123
Chicago/Turabian StyleCheng, Tsung-Hui, Chien-Hao Chen, Chien-Hung Lin, Bor-Horng Sheu, Chia-Hung Lin, and Wen-Ping Chen. 2023. "Leakage Current Detector and Warning System Integrated with Electric Meter" Electronics 12, no. 9: 2123. https://doi.org/10.3390/electronics12092123
APA StyleCheng, T.-H., Chen, C.-H., Lin, C.-H., Sheu, B.-H., Lin, C.-H., & Chen, W.-P. (2023). Leakage Current Detector and Warning System Integrated with Electric Meter. Electronics, 12(9), 2123. https://doi.org/10.3390/electronics12092123

