Fast CU Division Pattern Decision Based on the Combination of Spatio-Temporal Information
Abstract
1. Introduction
2. Background and Related Works
3. The Proposed Fast Intra Coding Algorithm
3.1. CU Depth Prediction Based on Spatiotemporal Combination
3.1.1. Network Infrastructure
3.1.2. Model Training
3.1.3. The Depth Prediction
3.2. CU Split Mode Decision Based on Decision Tree
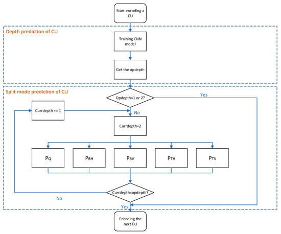
3.3. Framework of the Proposed Algorithm
| Algorithm 1. The Proposed Algorithm for Fast Decision-making of CU Split Modes. |
| Require: |
| The number of adjacent CUs and Nv that are valid; The validity of adjacent frame; |
| Ensure: |
| Optimal predictable depth of CUs, odepth; Optimal split mode of CUs, CUsplit mode; |
|
4. Experimental Results
4.1. Comparison Results with Other Benchmarks
4.2. Additional Analysis
5. Conclusions
Author Contributions
Funding
Data Availability Statement
Conflicts of Interest
References
- Nguyen, T.; Marpe, D. Future Video Coding Technologies: A Performance Evaluation of av1, jem, vp9, and hm. In Proceedings of the Picture Coding Symposium (PCS), San Francisco, CA, USA, 24–27 June 2018; pp. 31–35. [Google Scholar]
- Yousfi, R.; Omor, M.B.; Damak, T.; Ayed, M.A.B.; Masmoudi, N. JEM-post HEVC vs. HM-H265/HEVC Performance and Subjective Quality Comparison Based on QVA Metric. In Proceedings of the 4th International Conference on Advanced Technologies for Signal and Image Processing (ATSIP), Sousse, Tunisia, 21–24 March 2018; pp. 1–4. [Google Scholar]
- Jin, D.; Lei, J.; Peng, B.; Li, W.; Ling, N.; Huang, Q. Deep affine motion compensation network for inter prediction in VVC. IEEE Trans. Circuits Syst. Video Technol. 2021, 32, 3923–3933. [Google Scholar] [CrossRef]
- Said, A.; Zhao, X.; Karczewicz, M.; Chen, J.; Zou, F. Position Dependent Prediction Combination for Intra-Frame Video Coding. In Proceedings of the IEEE International Conference on Image Processing (ICIP), Phoenix, AZ, USA, 25–28 September 2016; pp. 534–538. [Google Scholar]
- Mercat, A.; Mäkinen, A.; Sainio, J.; Lemmetti, A.; Viitanen, M.; Vanne, J. Comparative rate-distortion-complexity analysis of VVC and HEVC video codecs. IEEE Access 2021, 9, 67813–67828. [Google Scholar] [CrossRef]
- Yang, H.; Shen, L.; Dong, X.; Ding, Q.; An, P.; Jiang, G. Low-complexity CTU partition structure decision and fast intra mode decision for versatile video coding. IEEE Trans. Circuits Syst. Video Technol. 2019, 30, 1668–1682. [Google Scholar] [CrossRef]
- Qian, X.; Zeng, Y.; Wang, W.; Zhang, Q. Co-saliency detection guided by group weakly supervised learning. IEEE Trans. Multimed. 2022, 24, 1. [Google Scholar] [CrossRef]
- Zhao, J.; Wu, A.; Jiang, B.; Zhang, Q. ResNet-Based Fast CU Partition Decision Algorithm for VVC. IEEE Access 2022, 10, 100337–100347. [Google Scholar] [CrossRef]
- Gu, J.; Tang, M.; Wen, J.; Han, Y. Adaptive intra candidate selection with early depth decision for fast intra prediction in HEVC. IEEE Signal Process. Lett. 2017, 25, 159–163. [Google Scholar] [CrossRef]
- Menon, V.V.; Amirpour, H.; Timmerer, C.; Ghanbari, M. INCEPT: Intra CU Depth Prediction for HEVC. In Proceedings of the IEEE 23rd International Workshop on Multimedia Signal Processing (MMSP), Tampere, Finland, 6–8 October 2021; pp. 1–6. [Google Scholar]
- He, S.Q.; Deng, Z.J.; Shi, C. Fast Decision of CU Size Based on Texture Cost and Non-texture Cost for HEVC Intra Prediction. In Proceedings of the IEEE 21st International Conference on Communication Technology (ICCT), Tianjin, China, 13–16 October 2021; pp. 1162–1166. [Google Scholar]
- Fengwei, G.; Yong, C.; Shuai, X. Fast Algorithm Design of HEVC Intra Prediction. In Proceedings of the International Conference on Innovations and Development of Information Technologies and Robotics (IDITR), Chengdu, China, 27–29 May 2022; pp. 38–42. [Google Scholar]
- Tun, E.E.; Aramvith, S.; Onoye, T. Low complexity mode selection for H. 266/VVC intra coding. ICT Express 2022, 8, 83–90. [Google Scholar] [CrossRef]
- Sulochana, V.; Shanthini, B.; Harinath, K. Fast Intraprediction Algorithm for HEVC Based on Machine Learning Classification Technique. In Proceedings of the IEEE International Conference on Distributed Computing and Electrical Circuits and Electronics (ICDCECE), Ballari, India, 23–24 April 2022; pp. 1–8. [Google Scholar]
- Amestoy, T.; Mercat, A.; Hamidouche, W.; Menard, D.; Bergeron, C. Tunable VVC frame partitioning based on lightweight machine learning. IEEE Trans. Image Process. 2019, 29, 1313–1328. [Google Scholar] [CrossRef] [PubMed]
- Zhao, J.; Wang, Y.; Zhang, Q. Fast CU Size Decision Method Based on Just Noticeable Distortion and Deep Learning. Sci. Program. 2021, 2021, 3813116. [Google Scholar] [CrossRef]
- Liu, Y.; Wei, A. A CU Fast Division Decision Algorithm with Low Complexity for HEVC. In Proceedings of the IEEE 4th Information Technology, Networking, Electronic and Automation Control Conference (ITNEC), Chongqing, China, 12–14 June 2020; Volume 1, pp. 1028–1032. [Google Scholar]
- Jamali, M.; Coulombe, S.; Sadreazami, H. CU Size Decision for Low Complexity HEVC Intra Coding Based on Deep Reinforcement Learning. In Proceedings of the IEEE 63rd International Midwest Symposium on Circuits and Systems (MWSCAS), Springfield, MA, USA, 9–12 August 2020; pp. 586–591. [Google Scholar]
- Heindel, A.; Haubner, T.; Kaup, A. Fast CU split decisions for HEVC inter coding using support vector machines. In Proceedings of the Picture Coding Symposium (PCS), Nuremberg, Germany, 4–7 December 2016; pp. 1–5. [Google Scholar]
- Xu, M.; Li, T.; Wang, Z.; Deng, X.; Yang, R.; Guan, Z. Reducing complexity of HEVC: A deep learning approach. IEEE Trans. Image Process. 2018, 27, 5044–5059. [Google Scholar] [CrossRef]
- Chen, Z.; Shi, J.; Li, W. Learned fast HEVC intra coding. IEEE Trans. Image Process. 2020, 29, 5431–5446. [Google Scholar] [CrossRef]
- Zaki, F.; Mohamed, A.E.; Sayed, S.G. CtuNet: A deep learning-based framework for fast CTU partitioning of H265/HEVC intra-coding. Ain Shams Eng. J. 2021, 12, 1859–1866. [Google Scholar] [CrossRef]
- Li, Y.; Li, L.; Zhuang, Z.; Fang, Y.; Yang, Y. ResNet Approach for Coding Unit Fast Splitting Decision of HEVC Intra Coding. In Proceedings of the IEEE Sixth International Conference on Data Science in Cyberspace (DSC), Shenzhen, China, 9–11 October 2021; pp. 130–135. [Google Scholar]
- Yingmin, Y.; Zhaoyang, Z.; Yiwei, Y.; Xianghong, X.; Yuxing, L. Fast Intra Mode Decision Algorithm of HEVC Based on Convolutional Neural Network. In Proceedings of the 2nd Asia-Pacific Conference on Communications Technology and Computer Science (ACCTCS), Shenyang, China, 25–27 February 2022; pp. 76–79. [Google Scholar]
- Li, T.; Xu, M.; Tang, R.; Chen, Y.; Xing, Q. DeepQTMT: A deep learning approach for fast QTMT-based CU partition of intra-mode VVC. IEEE Trans. Image Process. 2021, 30, 5377–5390. [Google Scholar] [CrossRef]
- Zhao, T.; Huang, Y.; Feng, W.; Xu, Y.; Kwong, S. Efficient VVC Intra Prediction Based on Deep Feature Fusion and Probability Estimation. IEEE Trans. Multimed. 2022, 24, 1–11. [Google Scholar] [CrossRef]
- Zhao, J.; Dai, P.; Zhang, Q. A complexity reduction method for VVC intra prediction based on statistical analysis and SAE-CNN. Electronics 2021, 10, 3112. [Google Scholar] [CrossRef]
- Zhang, S.; Feng, S.; Chen, J.; Zhou, C.; Yang, F. A GCN-based fast CU partition method of intra-mode VVC. J. Vis. Commun. Image Represent. 2022, 88, 103621. [Google Scholar] [CrossRef]
- Guo, X.; Wang, Q.; Jiang, J. A Lightweight CNN for Low-Complexity HEVC Intra Encoder. In Proceedings of the IEEE 15th International Conference on Solid-State & Integrated Circuit Technology (ICSICT), Kunming, China, 3–6 November 2020; pp. 1–3. [Google Scholar]
- Kim, K.; Ro, W.W. Fast CU depth decision for HEVC using neural networks. IEEE Trans. Circuits Syst. Video 2018, 29, 1462–1473. [Google Scholar] [CrossRef]
- Javaid, S.; Rizvi, S.; Ubaid, M.T.; Tariq, A. VVC/H. 266 intra mode QTMT based CU partition using CNN. IEEE Access 2022, 10, 37246–37256. [Google Scholar] [CrossRef]
- Fu, P.C.; Yen, C.C.; Yang, N.C.; Wang, J.S. Two-Phase Scheme for Trimming QTMT CU Partition Using Multi-Branch Convolutional Neural Networks. In Proceedings of the IEEE 3rd International Conference on Artificial Intelligence Circuits and Systems (AICAS), Washington, DC, USA, 6–9 June 2021; pp. 1–6. [Google Scholar]
- Tang, G.; Jing, M.; Zeng, X.; Fan, Y. Adaptive CU Split Decision with Pooling-Variable CNN for VVC Intra Encoding. In Proceedings of the IEEE Visual Communications and Image Processing (VCIP), Sydney, NSW, Australia, 1–4 December 2019; pp. 1–4. [Google Scholar]
- Tissier, A.; Hamidouche, W.; Vanne, J.; Galpin, F.; Menard, D. CNN Oriented Complexity Reduction of VVC Intra Encoder. In Proceedings of the IEEE International Conference on Image Processing (ICIP), Abu Dhabi, United Arab Emirates, 25–28 October 2020; pp. 3139–3143. [Google Scholar]
- Huang, Y.H.; Chen, J.J.; Tsai, Y.H. Speed up H. 266/QTMT intra-coding based on predictions of ResNet and random forest classifier. In Proceedings of the IEEE International Conference on Consumer Electronics (ICCE), Las Vegas, NV, USA, 10–12 January 2021; pp. 1–6. [Google Scholar]
- Zhang, Q.; Guo, R.; Jiang, B.; Su, R. Fast CU decision-making algorithm based on DenseNet network for VVC. IEEE Access 2021, 9, 119289–119297. [Google Scholar] [CrossRef]
- Fan, Y.; Sun, H.; Katto, J.; Ming’E, J. A fast QTMT partition decision strategy for VVC intra prediction. IEEE Access 2020, 8, 107900–107911. [Google Scholar] [CrossRef]
- Li, Y.; Luo, F.; Zhu, Y. Temporal Prediction Model-Based Fast Inter CU Partition for Versatile Video Coding. Sensors 2022, 22, 7741. [Google Scholar] [CrossRef] [PubMed]






| Class | Sequence Name | Resolution | Frame Count | Frame Rate | Bit Depth |
|---|---|---|---|---|---|
| A1 | Campfire | 3840 × 2160 | 300 | 30 fps | 10 |
| Tango2 | 3840 × 2160 | 294 | 60 fps | 10 | |
| FoodMarket4 | 3840 × 2160 | 300 | 60 fps | 10 | |
| A2 | Catrobot | 3840 × 2160 | 300 | 60 fps | 10 |
| DaylightRoad2 | 3840 × 2160 | 300 | 60 fps | 10 | |
| ParkRunning3 | 3840 × 2160 | 300 | 50 fps | 10 | |
| B | BasketballDrive | 1920 × 1080 | 500 | 50 fps | 8 |
| BQTerrace | 1920 × 1080 | 600 | 60 fps | 8 | |
| Cactus | 1920 × 1080 | 500 | 50 fps | 8 | |
| Kimono | 1920 × 1080 | 240 | 24 fps | 8 | |
| ParkScene | 1920 × 1080 | 240 | 24 fps | 8 | |
| C | BasketballDrill | 832 × 480 | 500 | 50 fps | 8 |
| BQMall | 832 × 480 | 600 | 60 fps | 8 | |
| PartyScene | 832 × 480 | 500 | 50 fps | 8 | |
| RaceHorsesC | 832 × 480 | 300 | 30 fps | 8 | |
| D | BasketballPass | 416 × 240 | 500 | 50 fps | 8 |
| BlowingBubbles | 416 × 240 | 500 | 50 fps | 8 | |
| BQSquare | 416 × 240 | 600 | 60 fps | 8 | |
| RaceHorses | 416 × 240 | 300 | 30 fps | 8 | |
| E | FourPeople | 1280 × 720 | 600 | 60 fps | 8 |
| Johnny | 1280 × 720 | 600 | 60 fps | 8 | |
| KristenAndSara | 1280 × 720 | 600 | 60 fps | 8 | |
| F | BasketballDrillText | 832 × 480 | 500 | 50 fps | 8 |
| ChinaSpeed | 1280 × 720 | 500 | 30 fps | 8 | |
| SlideEditing | 1280 × 720 | 300 | 30 fps | 8 | |
| SlideShow | 1280 × 720 | 500 | 20 fps | 8 |
| Depth | Precision | Recall | Specificity | Accuracy |
|---|---|---|---|---|
| 1 | 0.928 | 0.904 | 0.965 | 0.956 |
| 2 | 0.872 | 0.888 | 0.95 | 0.939 |
| 3 | 0.881 | 0.866 | 0.953 | 0.938 |
| 4 | 0.862 | 0.878 | 0.948 | 0.935 |
| 5 | 0.903 | 0.854 | 0.956 | 0.936 |
| 6 | 0.868 | 0.942 | 0.955 | 0.953 |
| Average | 0.886 | 0.889 | 0.954 | 0.943 |
| Class | Sequence | ResNet [8] | DenseNet [36] | Fan [37] | Huang [35] | Li [38] | Ours | ||||||
|---|---|---|---|---|---|---|---|---|---|---|---|---|---|
| ATS | BDBR | ATS | BDBR | ATS | BDBR | ATS | BDBR | ATS | BDBR | ATS | BDBR | ||
| A1 | Campfire | 62.16 | 2.07 | 71.34 | 2.21 | - | - | 51.083 | 1.87 | 42.08 | 1.98 | 55.92 | 1.81 |
| Tango2 | 54.46 | 2.32 | 76.53 | 2.41 | - | - | 69.450 | 1.258 | 21.06 | 0.98 | 65.06 | 2.07 | |
| FoodMarket4 | 60.34 | 2.25 | 77.05 | 2.10 | - | - | - | - | 21.10 | 0.19 | 51.77 | 1.95 | |
| Average | 58.99 | 2.21 | 74.97 | 2.24 | - | - | 60.267 | 1.564 | 28.08 | 1.05 | 57.58 | 1.94 | |
| A2 | Catrobot | 56.21 | 2.51 | 75.11 | 2.85 | - | - | 44.736 | 0.853 | 18.85 | 0.86 | 61.22 | 2.33 |
| DaylightRoad2 | 60.54 | 1.87 | 77.78 | 1.93 | - | - | 45.583 | 0.747 | 18.88 | 1.15 | 61.48 | 1.77 | |
| ParkRunning3 | 57.34 | 1.79 | 69.85 | 0.85 | - | - | - | - | 30.92 | 0.76 | 57.88 | 1.71 | |
| Average | 58.03 | 2.06 | 74.25 | 1.88 | - | - | 45.16 | 0.8 | 22.88 | 0.92 | 60.19 | 1.94 | |
| B | BasketballDrive | 51.15 | 2.23 | 62.73 | 2.07 | - | - | 55.091 | 0.547 | 27.61 | 1.23 | 58.63 | 1.92 |
| BQTerrace | 55.57 | 1.51 | 51.61 | 1.52 | 45.30 | 1.08 | 33.125 | 0.554 | 27.91 | 0.55 | 54.55 | 1.50 | |
| Cactus | 52.48 | 1.84 | 58.98 | 1.93 | - | - | - | - | 25.42 | 0.77 | 61.26 | 1.73 | |
| Kimono | 56.06 | 1.53 | 62.49 | 1.55 | 59.51 | 1.93 | 53.004 | 0.405 | - | - | 65.40 | 1.55 | |
| ParkScene | 55.73 | 1.64 | 60.24 | 1.68 | 51.84 | 1.26 | 32.094 | 0.348 | - | - | 57.94 | 1.65 | |
| Average | 54.2 | 1.75 | 59.21 | 1.75 | 52.22 | 1.42 | 43.329 | 0.464 | 26.98 | 0.85 | 59.56 | 1.67 | |
| C | BasketballDrill | 51.94 | 1.87 | 34.40 | 2.28 | 48.48 | 1.82 | 29.895 | 1.048 | 30.12 | 1.30 | 47.27 | 1.79 |
| BQMall | 52.19 | 1.52 | 36.82 | 1.58 | - | - | 30.774 | 0.58 | 25.25 | 1.35 | 49.5 | 1.52 | |
| PartyScene | 54.06 | 1.06 | 27.34 | 0.76 | 38.62 | 0.26 | 28.027 | 0.132 | 28.77 | 1.02 | 48.22 | 1.18 | |
| RaceHorsesC | 53.73 | 1.27 | 39.39 | 1.02 | 49.05 | 0.88 | 32.281 | 0.626 | 30.11 | 1.54 | 48.26 | 1.35 | |
| Average | 52.98 | 1.43 | 34.49 | 1.41 | 45.38 | 0.99 | 30.244 | 0.597 | 28.56 | 1.30 | 48.31 | 1.46 | |
| D | BasketballPass | 49.15 | 1.87 | 23.50 | 0.98 | - | - | 27.031 | 0.515 | 18.63 | 0.99 | 41.98 | 1.76 |
| BlowingBubbles | 52.13 | 1.43 | 16.60 | 0.419 | 40.35 | 0.47 | 22.081 | 0.124 | 21.88 | 1.07 | 38.02 | 1.46 | |
| BQSquare | 53.26 | 1.33 | 17.94 | 0.41 | 31.95 | 0.19 | 19.171 | 0.212 | 16.02 | 0.34 | 43.67 | 1.34 | |
| RaceHorses | 48.64 | 1.78 | 39.39 | 0.66 | 49.05 | 0.54 | 23.586 | 0.092 | 25.48 | 1.63 | 47.21 | 1.76 | |
| Average | 50.8 | 1.6 | 24.36 | 0.617 | 40.45 | 0.4 | 22.967 | 0.236 | 20.50 | 2.02 | 42.72 | 1.58 | |
| E | FourPeople | 57.87 | 1.87 | 54.98 | 2.69 | 57.57 | 2.70 | 27.994 | 0.862 | 11.73 | 0.38 | 56.81 | 1.77 |
| Johnny | 59.22 | 2.43 | 55.54 | 3.32 | 56.88 | 3.22 | 41.054 | 1.058 | 8.88 | 0.29 | 57.65 | 2.30 | |
| KristenAndSara | 56.31 | 2.24 | 50.79 | 2.42 | 55.11 | 2.78 | 35.702 | 0.859 | 9.57 | 0.44 | 56.57 | 1.98 | |
| Average | 57.8 | 2.18 | 53.77 | 2.81 | 56.52 | 2.9 | 34.917 | 0.926 | 10.06 | 0.37 | 57.01 | 2.02 | |
| Total Average | 55.02 | 1.83 | 51.84 | 1.711 | 48.49 | 1.65 | 30.976 | 0.528 | 23.19 | 0.97 | 53.92 | 1.74 | |
| Class | Sequence | DPSC | SDDT | Overall | |||
|---|---|---|---|---|---|---|---|
| ATS | BDBR | ATS | BDBR | ATS | BDBR | ||
| A1 | Campfire | 49.17 | 1.64 | 41.5 | 1.72 | 55.92 | 1.81 |
| Tango2 | 58.63 | 1.82 | 41.8 | 1.95 | 65.06 | 2.07 | |
| FoodMarket4 | 45.02 | 1.76 | 45.36 | 1.83 | 51.77 | 1.95 | |
| A2 | Catrobot | 54.79 | 2.06 | 35.57 | 2.21 | 61.22 | 2.33 |
| DaylightRoad2 | 54.73 | 1.53 | 52.66 | 1.66 | 61.48 | 1.77 | |
| ParkRunning3 | 51.13 | 1.49 | 44.49 | 1.61 | 57.88 | 1.71 | |
| B | BasketballDrive | 52.2 | 1.72 | 55.84 | 1.80 | 58.63 | 1.92 |
| BQTerrace | 47.8 | 1.31 | 46.89 | 1.39 | 54.55 | 1.50 | |
| Cactus | 54.83 | 1.51 | 48.49 | 1.64 | 61.26 | 1.73 | |
| Kimono | 58.65 | 1.38 | 54.69 | 1.45 | 65.4 | 1.55 | |
| ParkScene | 51.51 | 1.41 | 48.43 | 1.53 | 57.94 | 1.65 | |
| C | BasketballDrill | 40.52 | 1.57 | 39.01 | 1.67 | 47.27 | 1.79 |
| BQMall | 43.07 | 1.35 | 47.06 | 1.42 | 49.5 | 1.52 | |
| PartyScene | 41.47 | 0.92 | 36.55 | 1.08 | 48.22 | 1.18 | |
| RaceHorsesC | 41.83 | 1.15 | 40.22 | 1.21 | 48.26 | 1.35 | |
| D | BasketballPass | 35.23 | 1.53 | 36.67 | 1.66 | 41.98 | 1.76 |
| BlowingBubbles | 31.59 | 1.26 | 33.39 | 1.36 | 38.02 | 1.46 | |
| BQSquare | 36.92 | 1.18 | 37.42 | 1.25 | 43.67 | 1.34 | |
| RaceHorses | 40.78 | 1.49 | 35 | 1.61 | 47.21 | 1.76 | |
| E | FourPeople | 50.06 | 1.53 | 49.3 | 1.66 | 56.81 | 1.77 |
| Johnny | 51.22 | 2 | 50.81 | 2.14 | 57.65 | 2.30 | |
| KristenAndSara | 49.82 | 1.74 | 50.92 | 1.81 | 56.57 | 1.98 | |
| Total Average | 47.32 | 1.51 | 44.19 | 1.62 | 53.92 | 1.74 | |
Disclaimer/Publisher’s Note: The statements, opinions and data contained in all publications are solely those of the individual author(s) and contributor(s) and not of MDPI and/or the editor(s). MDPI and/or the editor(s) disclaim responsibility for any injury to people or property resulting from any ideas, methods, instructions or products referred to in the content. |
© 2023 by the authors. Licensee MDPI, Basel, Switzerland. This article is an open access article distributed under the terms and conditions of the Creative Commons Attribution (CC BY) license (https://creativecommons.org/licenses/by/4.0/).
Share and Cite
Zhang, C.; Yang, W.; Zhang, Q. Fast CU Division Pattern Decision Based on the Combination of Spatio-Temporal Information. Electronics 2023, 12, 1967. https://doi.org/10.3390/electronics12091967
Zhang C, Yang W, Zhang Q. Fast CU Division Pattern Decision Based on the Combination of Spatio-Temporal Information. Electronics. 2023; 12(9):1967. https://doi.org/10.3390/electronics12091967
Chicago/Turabian StyleZhang, Chaoqin, Wentao Yang, and Qiuwen Zhang. 2023. "Fast CU Division Pattern Decision Based on the Combination of Spatio-Temporal Information" Electronics 12, no. 9: 1967. https://doi.org/10.3390/electronics12091967
APA StyleZhang, C., Yang, W., & Zhang, Q. (2023). Fast CU Division Pattern Decision Based on the Combination of Spatio-Temporal Information. Electronics, 12(9), 1967. https://doi.org/10.3390/electronics12091967
