Multiagent Manuvering with the Use of Reinforcement Learning
Abstract
1. Introduction
2. Related Work
3. Multiagent Maneuvering
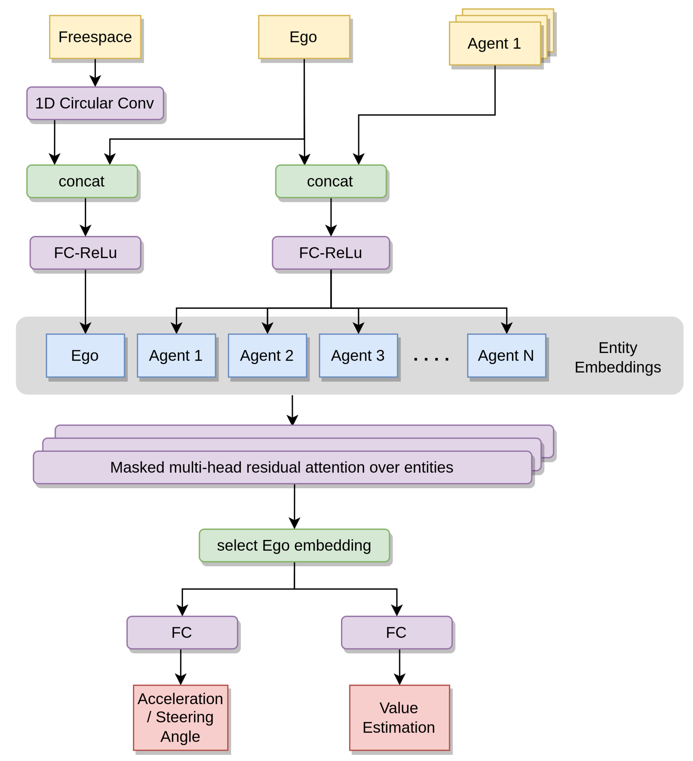
3.1. Environment Observation
3.2. Motion Modeling and Action Space
3.3. Scenarios
- Bottleneck
- Zipper
- Crossroad
4. Policy Optimization
5. Results
5.1. Egoistic Rewards Training Evaluation
5.2. Introduction of Time Incentive and Reward Sharing
6. Discussion and Further Work
Author Contributions
Funding
Institutional Review Board Statement
Informed Consent Statement
Data Availability Statement
Conflicts of Interest
References
- Van Hasselt, H.; Guez, A.; Silver, D. Deep Reinforcement Learning with Double Q-learning. In Proceedings of the 30th AAAI Conference on Artificial Intelligence, AAAI 2016, Phoenix, AZ, USA, 12–17 February 2016; pp. 2094–2100. [Google Scholar] [CrossRef]
- Schulman, J.; Wolski, F.; Dhariwal, P.; Radford, A.; Openai, O.K. Proximal Policy Optimization Algorithms. arXiv 2017, arXiv:1707.06347. [Google Scholar] [CrossRef]
- Haarnoja, T.; Zhou, A.; Hartikainen, K.; Tucker, G.; Ha, S.; Tan, J.; Kumar, V.; Zhu, H.; Gupta, A.; Abbeel, P.; et al. Soft Actor-Critic Algorithms and Applications. arXiv 2018, arXiv:1812.05905. [Google Scholar] [CrossRef]
- Silver, D.; Hubert, T.; Schrittwieser, J.; Antonoglou, I.; Lai, M.; Guez, A.; Lanctot, M.; Sifre, L.; Kumaran, D.; Graepel, T.; et al. Mastering Chess and Shogi by Self-Play with a General Reinforcement Learning Algorithm. arXiv 2017, arXiv:1712.01815. [Google Scholar] [CrossRef]
- Kurach, K.; Raichuk, A.; Stańczyk, P.; Zaja̧c, M.; Bachem, O.; Espeholt, L.; Riquelme, C.; Vincent, D.; Michalski, M.; Bousquet, O.; et al. Google Research Football: A Novel Reinforcement Learning Environment. In Proceedings of the AAAI 2020—34th AAAI Conference on Artificial Intelligence, New York, NY, USA, 7–12 February 2020; pp. 4501–4510. [Google Scholar] [CrossRef]
- Berner, C.; Brockman, G.; Chan, B.; Cheung, V.; Dębiak, P.; Dennison, C.; Farhi, D.; Fischer, Q.; Hashme, S.; Hesse, C.; et al. Dota 2 with Large Scale Deep Reinforcement Learning. arXiv 2019, arXiv:1912.06680. [Google Scholar] [CrossRef]
- Baker, B.; Kanitscheider, I.; Markov, T.; Wu, Y.; Powell, G.; McGrew, B.; Mordatch, I.; Brain, G. Emergent Tool Use From Multi-Agent Autocurricula. arXiv 2019, arXiv:1909.07528. [Google Scholar] [CrossRef]
- Wei, L.; Li, Z.; Gong, J.; Gong, C.; Li, J. Autonomous Driving Strategies at Intersections: Scenarios, State-of-the-Art, and Future Outlooks. In Proceedings of the IEEE Conference on Intelligent Transportation Systems, Proceedings, ITSC, Indianapolis, IN, USA, 19–22 September 2021; pp. 44–51. [Google Scholar] [CrossRef]
- Wu, J.; Perronnet, F.; Abbas-Turki, A. Cooperative vehicle-actuator system: A sequencebased framework of cooperative intersections management. IET Intell. Transp. Syst. 2014, 8, 352–360. [Google Scholar] [CrossRef]
- Xu, H.; Zhang, Y.; Li, L.; Li, W. Cooperative Driving at Unsignalized Intersections Using Tree Search. IEEE Trans. Intell. Transp. Syst. 2020, 21, 4563–4571. [Google Scholar] [CrossRef]
- Zhang, Y.J.; Malikopoulos, A.A.; Cassandras, C.G. Optimal Control and Coordination of Connected and Automated Vehicles at Urban Traffic Intersections. In Proceedings of the American Control Conference, Boston, MA, USA, 6–8 July 2016; pp. 6227–6232. [Google Scholar] [CrossRef]
- Hu, H.C.; Smith, S.F.; Goldstein, R. Cooperative Schedule-Driven Intersection Control with Connected and Autonomous Vehicles. In Proceedings of the 2019 IEEE/RSJ International Conference on Intelligent Robots and Systems (IROS), Macau, China, 3–8 November 2019; pp. 1668–1673. [Google Scholar] [CrossRef]
- Li, B.; Zhang, Y.; Zhang, Y.; Jia, N.; Ge, Y. Near-Optimal Online Motion Planning of Connected and Automated Vehicles at a Signal-Free and Lane-Free Intersection. In Proceedings of the IEEE Intelligent Vehicles Symposium (IV), Changshu, China, 26–30 June 2018; pp. 1432–1437. [Google Scholar] [CrossRef]
- Li, N.; Yao, Y.; Kolmanovsky, I.; Atkins, E.; Girard, A.R. Game-Theoretic Modeling of Multi-Vehicle Interactions at Uncontrolled Intersections. IEEE Trans. Intell. Transp. Syst. 2022, 23, 1428–1442. [Google Scholar] [CrossRef]
- Chen, X.; Sun, Y.; Ou, Y.; Zheng, X.; Wang, Z.; Li, M. A conflict decision model based on game theory for intelligent vehicles at urban unsignalized intersections. IEEE Access 2020, 8, 189546–189555. [Google Scholar] [CrossRef]
- Hang, P.; Lv, C.; Huang, C.; Xing, Y.; Hu, Z. Cooperative Decision Making of Connected Automated Vehicles at Multi-Lane Merging Zone: A Coalitional Game Approach. IEEE Trans. Intell. Transp. Syst. 2022, 23, 3829–3841. [Google Scholar] [CrossRef]
- Katriniok, A.; Kleibaum, P.; Joševski, M. Distributed Model Predictive Control for Intersection Automation Using a Parallelized Optimization Approach. IFAC-PapersOnLine 2017, 50, 5940–5946. [Google Scholar] [CrossRef]
- Morales Medina, A.I.; Van De Wouw, N.; Nijmeijer, H. Cooperative Intersection Control Based on Virtual Platooning. IEEE Trans. Intell. Transp. Syst. 2018, 19, 1727–1740. [Google Scholar] [CrossRef]
- Fu, L.; Yazici, A.; Ozgüner, U. Route planning for OSU-ACT autonomous vehicle in DARPA Urban Challenge. In Proceedings of the IEEE Intelligent Vehicles Symposium, Eindhoven, The Netherlands, 4–6 June 2008; pp. 781–786. [Google Scholar] [CrossRef]
- Montemerlo, M.; Becker, J.; Bhat, S.; Dahlkamp, H.; Dolgov, D.; Ettinger, S.; Haehnel, D.; Hilden, T.; Hoffmann, G.; Huhnke, B.; et al. Junior: The stanford entry in the urban challenge. Springer Tracts Adv. Robot. 2009, 56, 91–123. [Google Scholar] [CrossRef]
- Lin, X.; Zhang, J.; Shang, J.; Wang, Y.; Yu, H.; Zhang, X. Decision Making through Occluded Intersections for Autonomous Driving. In Proceedings of the 2019 IEEE Intelligent Transportation Systems Conference, ITSC, Auckland, New Zealand, 27–30 October 2019; pp. 2449–2455. [Google Scholar] [CrossRef]
- Bansal, M.; Krizhevsky, A.; Ogale, A. ChauffeurNet: Learning to Drive by Imitating the Best and Synthesizing the Worst. arXiv 2018, arXiv:1812.03079. [Google Scholar] [CrossRef]
- Caesar, H.; Bankiti, V.; Lang, A.H.; Vora, S.; Liong, V.E.; Xu, Q.; Krishnan, A.; Pan, Y.; Baldan, G.; Beijbom, O. Nuscenes: A multimodal dataset for autonomous driving. In Proceedings of the IEEE Computer Society Conference on Computer Vision and Pattern Recognition, Seattle, WA, USA, 13–19 June 2020; pp. 11618–11628. [Google Scholar] [CrossRef]
- Phan-Minh, T.; Grigore, E.C.; Boulton, F.A.; Beijbom, O.; Wolff, E.M. CoverNet: Multimodal Behavior Prediction Using Trajectory Sets. In Proceedings of the 2020 IEEE/CVF Conference on Computer Vision and Pattern Recognition (CVPR), Seattle, WA, USA, 13–19 June 2020; pp. 14062–14071. [Google Scholar] [CrossRef]
- Schafer, M.; Zhao, K.; Buhren, M.; Kummert, A. Context-Aware Scene Prediction Network (CASPNet). In Proceedings of the IEEE Conference on Intelligent Transportation Systems, Proceedings, ITSC, Macau, China, 8–12 October 2022; pp. 3970–3977. [Google Scholar] [CrossRef]
- Chen, J.; Yuan, B.; Tomizuka, M. Model-free Deep Reinforcement Learning for Urban Autonomous Driving. In Proceedings of the 2019 IEEE Intelligent Transportation Systems Conference (ITSC), Auckland, New Zealand, 27–30 October 2019; pp. 2765–2771. [Google Scholar] [CrossRef]
- Wang, S.; Jia, D.; Weng, X. Deep Reinforcement Learning for Autonomous Driving. arXiv 2018, arXiv:1811.11329. [Google Scholar]
- Li, C.; Czarnecki, K. Urban Driving with Multi-Objective Deep Reinforcement Learning. arXiv 2018, arXiv:1811.08586. [Google Scholar]
- Kiran, B.R.; Sobh, I.; Talpaert, V.; Mannion, P.; Sallab, A.A.; Yogamani, S.; Perez, P. Deep Reinforcement Learning for Autonomous Driving: A Survey. IEEE Trans. Intell. Transp. Syst. 2020, 23, 4909–4926. [Google Scholar] [CrossRef]
- Mordatch, I.; Abbeel, P. Emergence of Grounded Compositional Language in Multi-Agent Populations. In Proceedings of the 32nd AAAI Conference on Artificial Intelligence, AAAI 2018, New Orleans, LA, USA, 2–7 February 2018; pp. 1495–1502. [Google Scholar] [CrossRef]
- Sukhbaatar, S.; Szlam, A.; Fergus, R. Learning Multiagent Communication with Backpropagation. In Proceedings of the Advances in Neural Information Processing Systems, Barcelona, Spain, 5–10 December 2016; pp. 2252–2260. [Google Scholar] [CrossRef]
- Schrittwieser, J.; Antonoglou, I.; Hubert, T.; Simonyan, K.; Sifre, L.; Schmitt, S.; Guez, A.; Lockhart, E.; Hassabis, D.; Graepel, T.; et al. Mastering Atari, Go, chess and shogi by planning with a learned model. Nature 2020, 588, 604–609. [Google Scholar] [CrossRef]
- Lowe, R.; Wu, Y.; Tamar, A.; Harb, J.; Abbeel, P.; Mordatch, I. Multi-Agent Actor-Critic for Mixed Cooperative-Competitive Environments. In Proceedings of the Advances in Neural Information Processing Systems, December 2017, Long Beach, CA, USA, 4–9 December 2017; pp. 6380–6391. [Google Scholar] [CrossRef]
- Carroll, M.; Shah, R.; Ho, M.K.; Griffiths, T.L.; Seshia, S.A.; Abbeel, P.; Dragan, A. On the Utility of Learning about Humans for Human-AI Coordination. In Proceedings of the Advances in Neural Information Processing Systems, Vancouver, BC, Canada, 8–14 December 2019. [Google Scholar] [CrossRef]
- Palanisamy, P. Multi-Agent Connected Autonomous Driving using Deep Reinforcement Learning. In Proceedings of the International Joint Conference on Neural Networks, Budapest, Hungary, 14–19 July 2019. [Google Scholar] [CrossRef]
- Chen, D.; Hajidavalloo, M.R.; Li, Z.; Chen, K.; Wang, Y.; Jiang, L.; Wang, Y. Deep Multi-agent Reinforcement Learning for Highway On-Ramp Merging in Mixed Traffic. arXiv 2021, arXiv:2105.05701. [Google Scholar] [CrossRef]
- Toghi, B.; Valiente, R.; Sadigh, D.; Pedarsani, R.; Fallah, Y.P. Cooperative Autonomous Vehicles that Sympathize with Human Drivers. In Proceedings of the IEEE/RSJ International Conference on Intelligent Robots and Systems (IROS), Prague, Czech Republic, 27 Septembe–1 October 2021; pp. 4517–4524. [Google Scholar] [CrossRef]
- Toghi, B.; Valiente, R.; Sadigh, D.; Pedarsani, R.; Fallah, Y.P. Social Coordination and Altruism in Autonomous Driving. IEEE Trans. Intell. Transp. Syst. 2022, 23, 24791–24804. [Google Scholar] [CrossRef]
- Shalev-Shwartz, S.; Shammah, S.; Shashua, A. Safe, Multi-Agent, Reinforcement Learning for Autonomous Driving. arXiv 2016, arXiv:1610.03295. [Google Scholar] [CrossRef]
- Shalev-Shwartz, S.; Shammah, S.; Shashua, A. On a Formal Model of Safe and Scalable Self-driving Cars. arXiv 2017, arXiv:1708.06374. [Google Scholar] [CrossRef]
- Wachi, A. Failure-scenario maker for rule-based agent using multi-agent adversarial reinforcement learning and its application to autonomous driving. In Proceedings of the IJCAI International Joint Conference on Artificial Intelligence, Macao, China, 10–16 August 2019; pp. 6006–6012. [Google Scholar] [CrossRef]
- Chu, T.; Wang, J.; Codeca, L.; Li, Z. Multi-Agent Deep Reinforcement Learning for Large-Scale Traffic Signal Control. IEEE Trans. Intell. Transp. Syst. 2019, 21, 1086–1095. [Google Scholar] [CrossRef]
- Dinneweth, J.; Boubezoul, A.; Mandiau, R.; Espié, S. Multi-agent reinforcement learning for autonomous vehicles: A survey. Auton. Intell. Syst. 2022, 2, 27. [Google Scholar] [CrossRef]
- Schulman, J.; Moritz, P.; Levine, S.; Jordan, M.I.; Abbeel, P. High-Dimensional Continuous Control Using Generalized Advantage Estimation. In Proceedings of the 4th International Conference on Learning Representations, ICLR 2016—Conference Track Proceedings, Juan, PR, USA, 2–4 May 2016. [Google Scholar] [CrossRef]
- Liang, E.; Liaw, R.; Moritz, P.; Nishihara, R.; Fox, R.; Goldberg, K.; Gonzalez, J.E.; Jordan, M.I.; Stoica, I. RLlib: Abstractions for Distributed Reinforcement Learning. In Proceedings of the 35th International Conference on Machine Learning, ICML 2018, Stockholm, Sweden, 10–15 July 2018; Volume 7, pp. 4768–4780. [Google Scholar] [CrossRef]
- Yu, C.; Velu, A.; Vinitsky, E.; Gao, J.; Wang, Y.; Bayen, A.; Wu, Y. The Surprising Effectiveness of PPO in Cooperative, Multi-Agent Games. arXiv 2021, arXiv:2103.01955. [Google Scholar] [CrossRef]











| train batch size | 2,000,000 |
| number of sgd iterations | 6 |
| gamma | 0.995 |
| lambda | 0.95 |
| kl coefficient | 0.0 |
| clipping parameter | 0.1 |
| gradient clipping | 2.0 |
| learning rate |
| Baseline | Timed | Timed with Reward Sharing | |
|---|---|---|---|
| Goal reached (%) | 99.5 | 96.9 | 97.65 |
| Obstacle collision (%) | 0.12 | 0.43 | 0.24 |
| Agent collision (%) | 0.32 | 2.73 | 2.16 |
| Avg episode length | 31.08 | 23.33 | 22.86 |
| Avg speed (m/s) | 1.9 | 2.566 | 2.584 |
| Max speed (m/s) | 3.41 | 5.21 | 5.761 |
| Min speed (m/s) | 0.52 | 1.01 | 1.032 |
| Static in episode (%) | 13.23 | 6.14 | 6.34 |
| Avg sum acc (m/s) | 20.64 | 18.58 | 18.27 |
| Std sum acc (m/s) | 0.76 | 0.856 | 0.855 |
| Reward Concept | Team Spirit Value | |
|---|---|---|
| Baseline | 1.0 for reaching reward, 0 otherwise | 0.0 |
| Timed | according to Equation (7) | 0.0 |
| Timed with reward sharing | according to Equations (7) and (8) | 0.5 |
Disclaimer/Publisher’s Note: The statements, opinions and data contained in all publications are solely those of the individual author(s) and contributor(s) and not of MDPI and/or the editor(s). MDPI and/or the editor(s) disclaim responsibility for any injury to people or property resulting from any ideas, methods, instructions or products referred to in the content. |
© 2023 by the authors. Licensee MDPI, Basel, Switzerland. This article is an open access article distributed under the terms and conditions of the Creative Commons Attribution (CC BY) license (https://creativecommons.org/licenses/by/4.0/).
Share and Cite
Orłowski, M.; Skruch, P. Multiagent Manuvering with the Use of Reinforcement Learning. Electronics 2023, 12, 1894. https://doi.org/10.3390/electronics12081894
Orłowski M, Skruch P. Multiagent Manuvering with the Use of Reinforcement Learning. Electronics. 2023; 12(8):1894. https://doi.org/10.3390/electronics12081894
Chicago/Turabian StyleOrłowski, Mateusz, and Paweł Skruch. 2023. "Multiagent Manuvering with the Use of Reinforcement Learning" Electronics 12, no. 8: 1894. https://doi.org/10.3390/electronics12081894
APA StyleOrłowski, M., & Skruch, P. (2023). Multiagent Manuvering with the Use of Reinforcement Learning. Electronics, 12(8), 1894. https://doi.org/10.3390/electronics12081894

