An Effective Personality-Based Model for Short Text Sentiment Classification Using BiLSTM and Self-Attention
Abstract
:1. Introduction
2. Relate Works
2.1. Lexicon-Based Methods
2.2. Machine Learning-Based Methods
2.3. Deep Learning-Based Methods
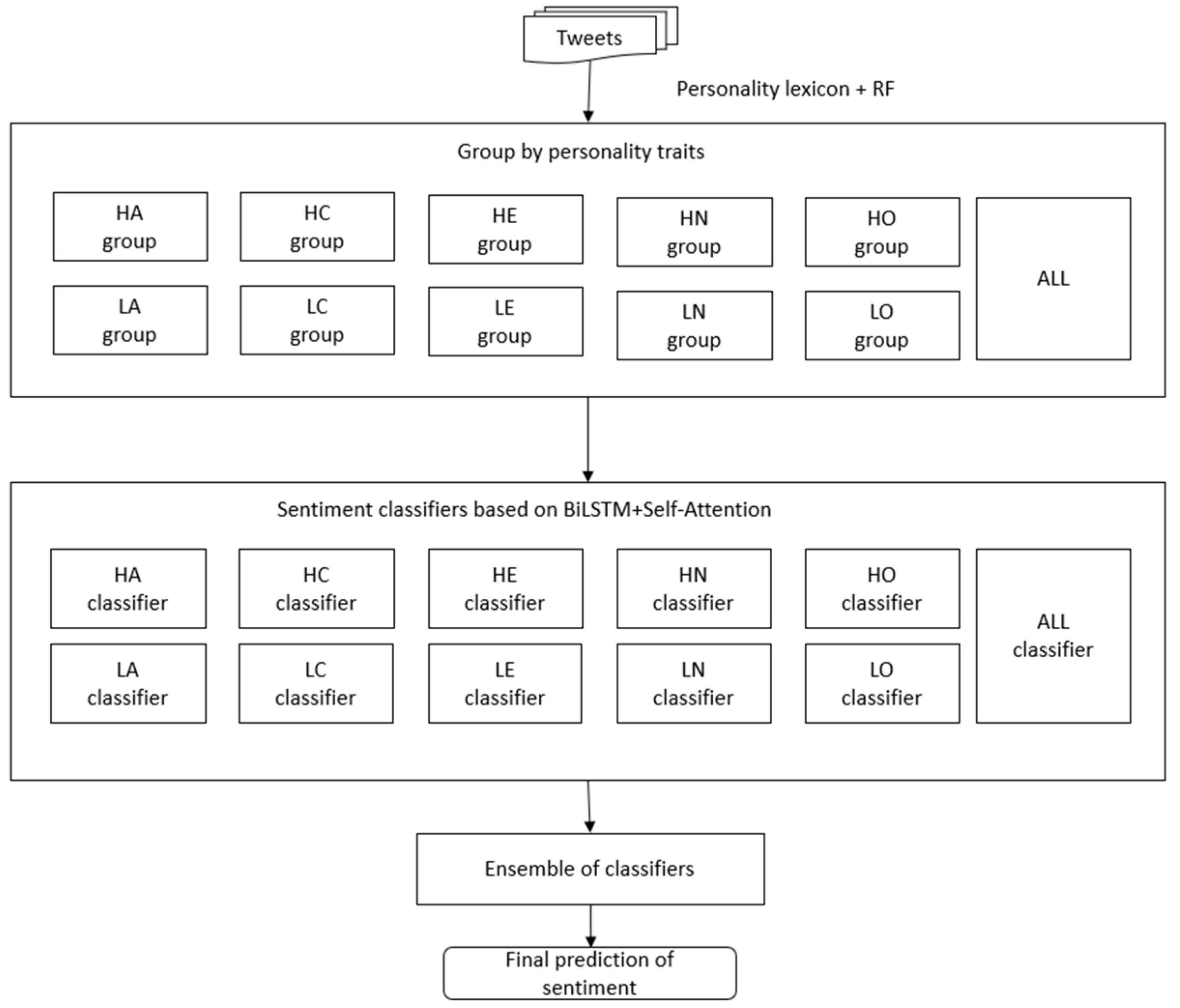
3. Methods and Results
3.1. Personality Recognition
3.1.1. Dataset Preparation
3.1.2. Personality Lexicon Construction
- (1)
- Keyword extraction
- (2)
- Lexicon construction
3.1.3. Correlation Analysis
3.1.4. Experiments and Results
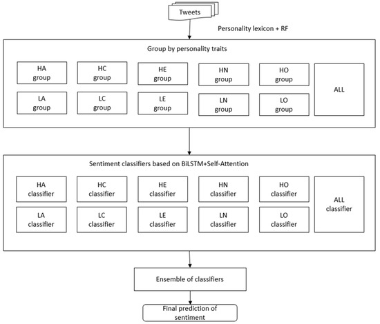
3.2. Sentiment Classification
3.2.1. P-BiLSTM-SA Model
- (1)
- BiLSTM layer
- (2)
- Self-attention layer
- (3)
- Sentiment classification
- (4)
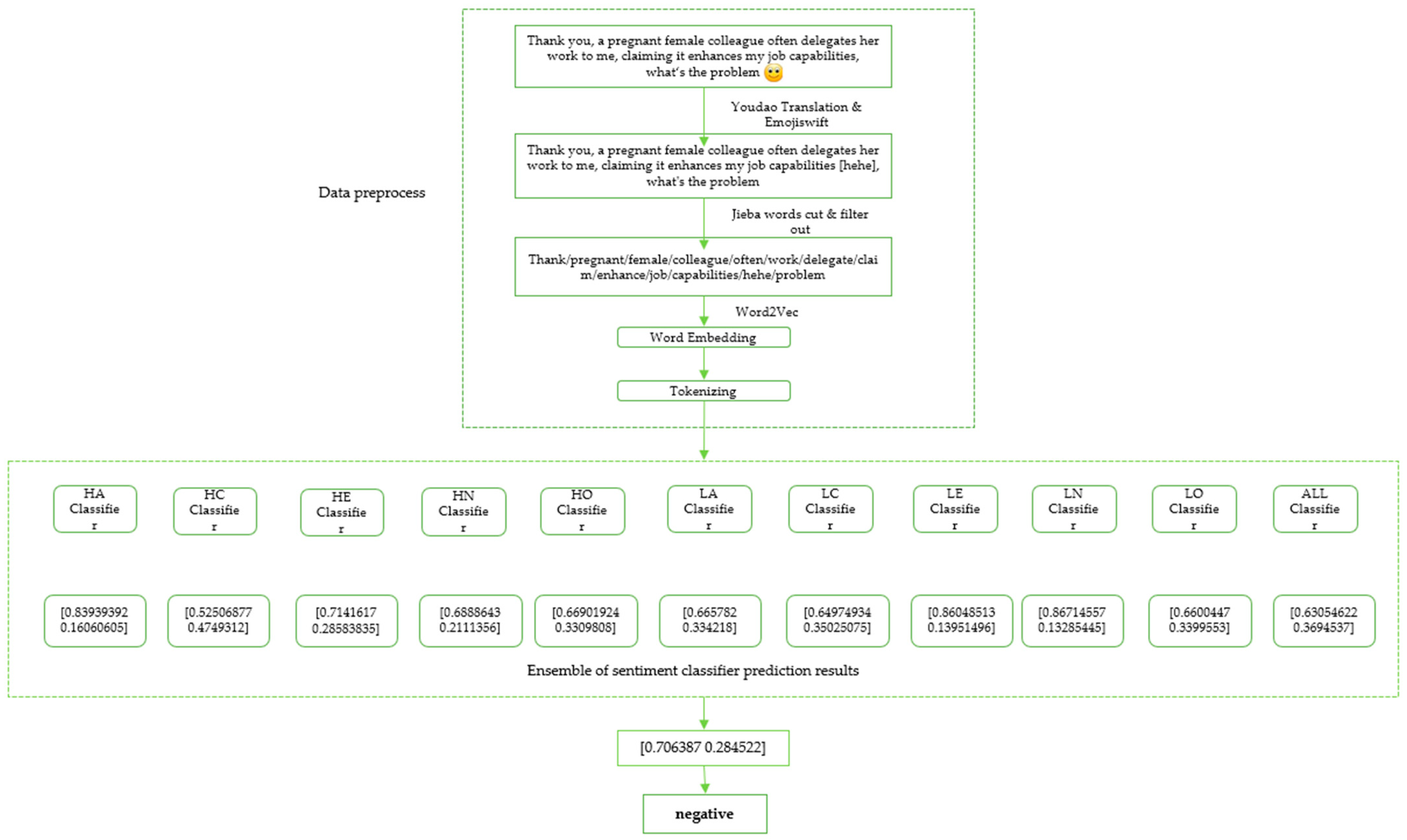
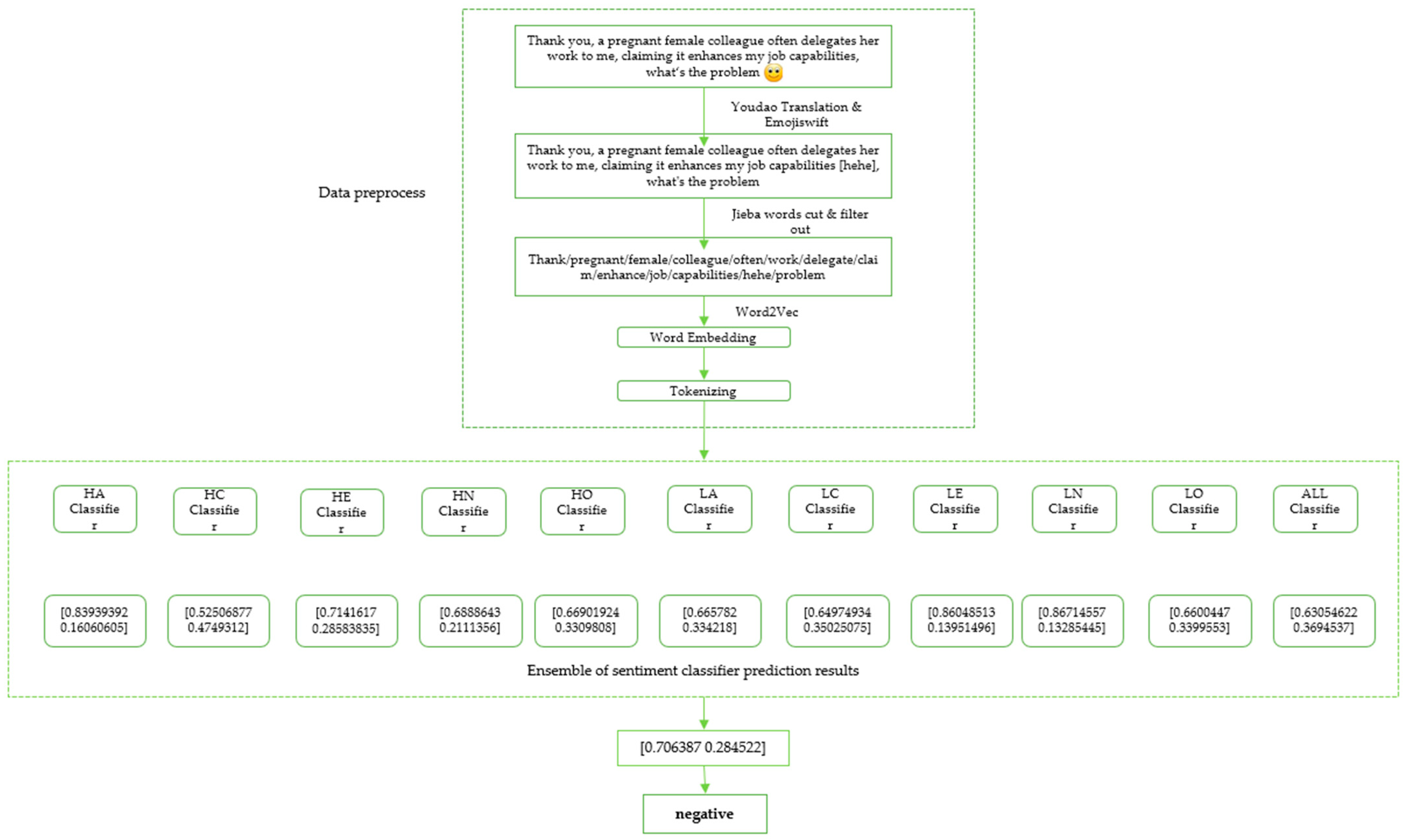
- Ensemble of sentiment classifiers results
”. We used the Youdao API to translate non-Chinese text and convert emoticons to text using Emojiswift, resulting in “Thank you, a pregnant female colleague often delegates her work to me, claiming it enhances my job capabilities [hehe], what’s the problem”. After a series of processing steps, the sentence was transformed into its final form: “Thank/pregnant/female/colleague/often/work/delegate/claim/enhance/job/capabilities/hehe/problem”. The sentence was then vectorized using word2vec and tokenized before being fed into each of the personality-specific sentiment classifiers. This yielded 11 predicted probabilities, which were finally calculated to yield the overall prediction result of [0.706387 0.284522], indicating a negative sentiment.3.2.2. Experiments and Results
- (1)
- Data processing
- (2)
- Parameter setting
- (3)
- Experiments and discussion
4. Conclusions and Future Work
Author Contributions
Funding
Informed Consent Statement
Data Availability Statement
Conflicts of Interest
Appendix A
| Label | Categories | Some Keywords |
| 0 | Positive comments | excellent, rhythm, personality, nice, outgoing, perfect, impression, performance, sensible, mature, patient, hard-working, calm |
| 1 | Time | Monday, weekend, morning, next day, evening, midnight, holiday, the day before |
| 2 | Daily life | catch up, chat, pass by, steal away, shaking hands, shopping, smoking, discounting |
| 3 | Relationship | dad, sister, friend, partner, colleague, grandparents, neighbor, baby, husband, brother |
| 4 | Location | Shanghai, Nanjing, Jinan, Thailand, Yantai, train, Wuhan, city, weather |
| 5 | Cognition process | understand, choose, question, wonder, confuse, figure out, understand, realize, gradually, familiar, know |
| 6 | Blessing | wishes, happy birthday, good luck, smooth, family happiness, celebration, blessings, wonderful |
| 7 | Platform activities | help, vote, super, idol, popularity, live, red packets, cash, received, follow, surprise, opportunity |
| 8 | Positive emotions | go fighting, life, effort, future, life, happiness, summer, thanks, strength, beautiful, energy, youth |
| 9 | Body health | stomach, health care, sauna, massage, vitamins, medicine, back pain, soreness, abs, workouts |
| 10 | Social events | hostage, death, disease, avoidance, sentence, drugging, mediation, victimization, sexual harassment, humiliation, domestic violence |
| 11 | Negative comments | annoying, shady, stupid, disgusting, angry, hateful, joke, unworthy, uninstall, self-directed, haters |
| 12 | Work | meeting, handover, human resources, group, late, work, salary, retirement, work overtime, boss |
| 13 | Values | integrity, society, honor, shame, nation, spirit, culture, rights, collectivism, ideals and beliefs, moral standards, guidance, discipline |
| 14 | School life | college students, teachers, schools, study, homework, papers, classmates, preparation for postgraduate entrance examination, graduation, examination |
| 15 | Negative emotions | things, emotions, sad, experience, mood, fear, disappointment, painful, maybe, give up, anxiety, sorrow |
| 16 | Competition | national football team, women’s basketball team, table tennis, Olympic Games, championships, playing, running, winning, champion, gold |
| 17 | Foods | barley, milk, taste, hot pot, rice, orange, burger, egg, cake, coffee, delicious, seafood, milk tea |
References
- Lin, J.; Mao, W.; Zeng, D.D. Personality-based refinement for sentiment classification in microblog. Knowl.-Based Syst. 2017, 132, 204–214. [Google Scholar] [CrossRef]
- Yuan, C.; Hong, Y.; Wu, J. Personality expression and recognition in Chinese language usage. User Model User-Adapt. Interact. 2021, 31, 121–147. [Google Scholar] [CrossRef]
- Lin, Q.; Lu, J.; Ramsay, J.; Yang, S.; Zhu, T. Personality Expression in Chinese Language Use. Int. J. Psychol. 2016, 52, 463–472. [Google Scholar]
- Salsabila, G.D.; Setiawan, E.B. Semantic Approach for Big Five Personality Prediction on Twitter. RESTI 2021, 5, 680–687. [Google Scholar] [CrossRef]
- Schwartz, H.A.; Eichstaedt, J.C.; Kern, M.L.; Dziurzynski, L.; Ungar, L.H. Personality, Gender, and Age in the Language of Social Media: The Open-Vocabulary Approach. PLoS ONE 2013, 8, e73791. [Google Scholar]
- Deng, Y.S.; Hu, H.P.; Xiong, N.X.; Xiong, W.; Liu, L.F. A general hybrid model for chaos robust synchronization and degradation reduction. Inf. Sci. 2015, 305, 146–164. [Google Scholar] [CrossRef]
- Liu, D.; Nie, J.; Wan, C.; Liu, X.; Liao, S.; Liao, G. A Classification Based Sentiment Works Extracting Method from Microblogs and Its Feature Engineering. Chin. J. Comput. 2018, 41, 1574–1597. [Google Scholar]
- Liu, Y.Q.; Lu, X.Y.; Deng, K.K.; Ruan, D.; Liu, J. Construction method of sentiment lexicon for photography reviews. Comput. Eng. Des. 2019, 40, 3037–3042. [Google Scholar]
- Yu, S.; Lu, Q.; Chen, W. Fine-grained Opinion Mining Based on Feature Representation of Domain Sentiment Lexicon. J. Chin. Inf. Process. 2019, 33, 112–121. [Google Scholar]
- Lin, Z.; Xie, J.; Yang, T. A method for constructing a multi-topic sentiment lexicon for tourism. Geogr. Geo-Inf. Sci. 2021, 37, 22–27+98. [Google Scholar]
- Huang, S.B.; Zeng, Z.W.; Ota, K.; Dong, M.X.; Wang, T.; Xiong, N.N. An Intelligent Collaboration Trust Interconnections System for Mobile Information Control in Ubiquitous 5G Networks. IEEE Trans. Netw. Sci. Eng. 2021, 8, 347–365. [Google Scholar] [CrossRef]
- Zeng, Y.Y.; Sreenan, C.J.; Xiong, N.X.; Yang, L.T.; Park, J.H. Connectivity and coverage maintenance in wireless sensor networks. J Supercomput 2010, 52, 23–46. [Google Scholar] [CrossRef]
- Wu, C.X.; Ju, B.B.; Wu, Y.; Lin, X.; Xiong, N.X.; Xu, G.Q.; Li, H.Y.; Liang, X.F. UAV Autonomous Target Search Based on Deep Reinforcement Learning in Complex Disaster Scene. IEEE Access 2019, 7, 117227–117245. [Google Scholar] [CrossRef]
- Mitra, A.; Biswas, A.; Chakraborty, K.; Ghosh, A.; Das, N.; Ghosh, N.; Ghosh, A. A Machine Learning Approach to Identify Personality Traits from Social Media. Mach. Learn. Deep Learn. Effic. Improv. Healthc. Syst. 2022, 31–59. [Google Scholar] [CrossRef]
- Wei, H.; Zhang, F.; Yuan, N.J.; Cao, C.; Fu, H.; Xie, X.; Rui, Y.; Ma, W.-Y. Beyond the words: Predicting user personality from heterogeneous information. In Proceedings of the 10th ACM International Conference on Web Search and Data Mining, Cambridge, UK, 6–10 February 2017; pp. 305–314. [Google Scholar]
- Arnoux, P.-H.; Xu, A.; Boyette, N.; Mahmud, J.; Akkiraju, R.; Sinha, V. 25 tweets to know you: A new model to predict personality with social media. In Proceedings of the International AAAI Conference on Web and Social Media, Montreal, QC, Canada, 15–18 May 2017; pp. 472–475. [Google Scholar]
- Saad, A.I. Opinion mining on US Airline Twitter data using machine learning techniques. In Proceedings of the 2020 16th International Computer Engineering Conference (ICENCO), Cairo, Egypt, 29–30 December 2020; pp. 59–63. [Google Scholar]
- Alzyout, M.; Bashabsheh, E.A.; Najadat, H.; Alaiad, A. Sentiment Analysis of Arabic Tweets about Violence Against Women using Machine Learning. In Proceedings of the 2021 12th International Conference on Information and Communication Systems (ICICS), Valencia, Spain, 24–26 May 2021; pp. 171–176. [Google Scholar]
- Jemai, F.; Hayouni, M.; Baccar, S. Sentiment Analysis Using Machine Learning Algorithms. In Proceedings of the 2021 International Wireless Communications and Mobile Computing (IWCMC), Harbin, China, 28 June–2 July 2021; pp. 775–779. [Google Scholar]
- Zhang, K.; Xie, Y.; Cheng, Y.; Honbo, D. Sentiment Identification by Incorporating Syntax, Semantics and Context Information. In Proceedings of the International ACM SIGIR Conference on Research & Development in Information Retrieval, Portland, OR, USA, 12–16 August 2012; pp. 1143–1144. [Google Scholar]
- Wei, G.; Li, S.; Xue, Y.; Meng, W.; Zhou, G. Semi-supervised Sentiment Classification with Self-training on Feature Subspaces. In Proceedings of the Workshop on Chinese Lexical Semantics; Springer: Cham, Switzerland, 2014; pp. 231–239. [Google Scholar]
- Fang, W.W.; Li, Y.C.; Zhang, H.J.; Xiong, N.X.; Lai, J.Y.; Vasilakos, A.V. On the throughput-energy tradeoff for data transmission between cloud and mobile devices. Inf. Sci. 2014, 283, 79–93. [Google Scholar] [CrossRef]
- Haque, T.U.; Saber, N.N.; Shah, F.M. Sentiment analysis on large scale Amazon product reviews. In Proceedings of the International Conference on Innovative Research and Development, Bangkok, Thailand, 11–12 May 2018; pp. 1–6. [Google Scholar]
- Liu, M.; Deng, J.; Yang, M.; Chen, X.; Liu, N.; Liu, M.; Wang, X. Cost Ensemble with Gradient Selecting for GANs. In Proceedings of the the International Joint Conference on Artificial Intelligence, Vienna, Austria, 23–29 July 2022; pp. 1194–1200. [Google Scholar]
- Wang, Z.; Li, T.; Xiong, N.X.; Pan, Y. A novel dynamic network data replication scheme based on historical access record and proactive deletion. J. Supercomput. 2012, 62, 227–250. [Google Scholar] [CrossRef]
- Xie, T.; Cheng, X.; Wang, X.; Liu, M.; Deng, J.; Zhou, T.; Liu, M. Cut-Thumbnail: A Novel Data Augmentation for Convolutional Neural Network. In Proceedings of the 29th ACM International Conference on Multimedia, Virtual Event, China, 20–24 October 2021; pp. 1627–1635. [Google Scholar]
- Wu, L.; Wu, D.; Liu, M.; Wang, X.; Gong, H. Periodic intermittently connected-based data delivery in opportunistic networks. J. Softw. 2013, 24, 507–525. [Google Scholar] [CrossRef]
- Lu, H.; Cheng, X.; Xia, W.; Deng, P.; Liu, M.; Xie, T.; Wang, X.; Liu, M. CyclicShift: A Data Augmentation Method For Enriching Data Patterns. In Proceedings of the 30th ACM International Conference on Multimedia, Lisboa, Portugal, 10–14 October 2022; pp. 4921–4929. [Google Scholar]
- Song, Y.; Xin, R.; Chen, P.; Zhang, R.; Chen, J.; Zhao, Z. Identifying Performance Anomalies in Fluctuating Cloud Environments: A Robust Correlative-GNN-based Explainable Approach. Future Gener. Comput. Syst. 2023, 145, 77–86. [Google Scholar] [CrossRef]
- Li, N.; Liu, Y.; Wu, Y.; Liu, S.; Zhao, S.; Liu, M. Robutrans: A robust transformer-based text-to-speech model. In Proceedings of the AAAI Conference on Artificial Intelligence, New York, NY, USA, 7–12 February 2020; pp. 8228–8235. [Google Scholar]
- Chen, P.; Liu, H.Y.; Xin, R.Y.; Carval, T.; Zhao, J.L.; Xia, Y.N.; Zhao, Z.M. Effectively Detecting Operational Anomalies In Large-Scale IoT Data Infrastructures By Using A GAN-Based Predictive Model. Comput. J. 2022, 65, 2909–2925. [Google Scholar] [CrossRef]
- Yang, J.C.; Xiong, N.X.; Vasilakos, A.V.; Fang, Z.J.; Park, D.; Xu, X.H.; Yoon, S.; Xie, S.J.; Yang, Y. A Fingerprint Recognition Scheme Based on Assembling Invariant Moments for Cloud Computing Communications. IEEE Syst. J. 2011, 5, 574–583. [Google Scholar] [CrossRef]
- Arbane, M.; Benlamri, R.; Brik, Y.; Alahmar, A.D. Social media-based COVID-19 sentiment classification model using Bi-LSTM. Expert Syst. Appl. 2023, 212, 118710. [Google Scholar] [CrossRef]
- Hernandez, R.; Scott, I. Predicting Myers-Briggs type indicator with text. In Proceedings of the 31st Conference on Neural Information Processing Systems (NIPS 2017), Long Beach, CA, USA, 4–9 December 2017; pp. 1–9. [Google Scholar]
- Zhou, L.; Zhang, Z.; Zhao, L.; Yang, P.J.I.S. Attention-based BiLSTM models for personality recognition from user-generated content. Inf. Sci. 2022, 596, 460–471. [Google Scholar] [CrossRef]
- Li, W.; Qi, F.; Yu, Z. Sentiment Classification Method Based on Multi-channel Features and Self-attention. J. Softw. 2021, 32, 2783–2800. [Google Scholar]
- Sadr, H.; Nazari Soleimandarabi, M. ACNN-TL: Attention-based convolutional neural network coupling with transfer learning and contextualized word representation for enhancing the performance of sentiment classification. J. Supercomput. 2022, 78, 10149–10175. [Google Scholar]
- Kamyab, M.; Liu, G.; Adjeisah, M. Attention-Based CNN and Bi-LSTM Model Based on TF-IDF and GloVe Word Embedding for Sentiment Analysis. Appl. Sci. 2021, 11, 11255. [Google Scholar] [CrossRef]
- Feng, Y.; Liu, K.; Li, W. Research on Multi-personality Microblog Sentiment Classification Based on BiLSTM+Self-Attention. J. Xihua Univ. Nat. Sci. Ed. 2022, 41, 67–76. [Google Scholar]
- Sitaula, C.; Shahi, T.B. Multi-channel CNN to classify nepali COVID-19 related tweets using hybrid features. arXiv 2022, arXiv:2203.10286. [Google Scholar]
- Jin, Z.; Hu, B.; Zhang, R. A Deep Learning Based Mechanism with Sentiment Features for Weibo Sentiment Analysis. Acta Sci. Nat. Univ. 2020, 53, 77–81+86. [Google Scholar]
- Chen, L.; Liu, Y.; Zhou, Y.; Wu, Y.; Yu, Z. Incorporating image features of emotions into microblog sentiment classification. J. Sichuan Univ. (Nat. Sci. Ed.). 2021, 58, 68–74. [Google Scholar]
- Zhang, Y.; Zhen, J.; Huang, G.; Jiang, Y. Microblog sentiment analysis method based on a double attention model. J. Tsinghua Univ. (Sci. Technol.) 2018, 58, 122–130. [Google Scholar]
- Wang, Y.; Zhu, C.; Zhu, J.; Li, Y.; Feng, L.; Liu, J. User Interest Dictionary and LSTM Based Method for Personalized Emotion Classification. Comput. Sci. 2021, 48, 251–257. [Google Scholar]
- Zhao, J.; Huang, J.F.; Xiong, N.X. An Effective Exponential-Based Trust and Reputation Evaluation System in Wireless Sensor Networks. IEEE Access 2019, 7, 33859–33869. [Google Scholar] [CrossRef]
- John, O.P.; Srivastava, S. BIG FIVE INVENTORY (BFI). Available online: https://fetzer.org/sites/default/files/images/stories/pdf/selfmeasures/Personality-BigFiveInventory.pdf (accessed on 3 March 2020).
- Huang, C.L.; Chung, C.K.; Hui, N.; Lin, Y.C.; Pennebaker, J.W. Development of the Chinese linguistic inquiry and word count dictionary. Chin. J. Psychol. 2012, 54, 185–201. [Google Scholar]
- Guan, P.; Li, B.; Lv, X.; Zhou, J. Attention Enhanced Bi-directional LSTM for Sentiment Analysis. J. Chin. Inf. Process. 2019, 33, 105–111. [Google Scholar]
- Chen, H. Sentiment analysis of natural language processing based on deep learning model. In Proceedings of the International Conference on Internet of Things and Machine Learning (IoTML 2021), Shanghai, China, 17–19 December 2021. [Google Scholar]
- Sang, Y.; Shen, H.; Tan, Y.; Xiong, N. Efficient protocols for privacy preserving matching against distributed datasets. In Proceedings of the Information and Communications Security: 8th International Conference (ICICS 2006), Raleigh, NC, USA, 4–7 December 2006. [Google Scholar]
- Chen Zhuang, T.Q.; Wanli, L.I.; Zhang, T.; Zhou, S.; Zhong, M.; Zhu, Y.; Liu, M. Low-Resource Aspect-Based Sentiment Analysis: A Survey. Chin. J. Comput. 2023, 46, 1445–1472. [Google Scholar]







| Personality | Mean | Standard Deviation | L (%) | M (%) | H (%) |
|---|---|---|---|---|---|
| A | 32.67 | 4.58 | 29.29 | 47.13 | 23.48 |
| C | 27.79 | 5.08 | 19.52 | 50.66 | 29.82 |
| E | 22.85 | 5.41 | 21.64 | 53.82 | 24.54 |
| N | 25.90 | 4.62 | 21.90 | 57.78 | 20.32 |
| O | 30.69 | 4.90 | 25.33 | 44.85 | 29.82 |
| Label | Categories | A | C | E | N | O |
|---|---|---|---|---|---|---|
| 0 | Positive comments | 0.017 * | −0.019 | −0.02 * | 0.014 ** | 0.012 |
| 1 | Time | 0.02 * | 0.049 ** | 0.053 | −0.07 | −0.041 |
| 2 | Daily life | 0.081 | 0.04 | 0.031 | 0.049 * | 0.096 |
| 3 | Relationship | −0.055 | 0.039 | 0.053 ** | 0.012 | −0.108 |
| 4 | Location | −0.07 | 0.021 | −0.073 | 0.016 | 0.153 *** |
| 5 | Cognitive processes | −0.085 | 0.029 | −0.001 | 0.004 * | 0.052 ** |
| 6 | Blessing | 0.081 * | −0.048 | −0.08 | −0.078 | −0.013 |
| 7 | Platform activities | 0.015 | −0.101 | 0.012 ** | −0.012 | 0.084 |
| 8 | Positive emotions | 0.064 | −0.027 * | 0.065 | 0.013 * | −0.039 |
| 9 | Body health | 0.057 * | 0.072 | −0.06 * | 0.06 * | 0.101 ** |
| 10 | Social events | −0.105 | 0.031 | −0.024 ** | 0.041 * | 0.078 |
| 11 | Negative comments | −0.054 ** | −0.05 * | −0.069 | 0.055 ** | −0.025 |
| 12 | Work | −0.026 *** | 0.077 ** | −0.014 | −0.005 | −0.08 |
| 13 | Values | −0.015 ** | 0.021 | −0.031 * | −0.027 | 0.044 ** |
| 14 | School life | 0.035 * | 0.021 * | 0.057 ** | 0.009 | 0.043 |
| 15 | Negative emotions | −0.089 * | 0.032 | −0.044 | 0.018 *** | −0.073 |
| 16 | Competition | 0.129 * | −0.11 | 0.035 | 0.015 | 0.057 |
| 17 | Foods | 0.041 | 0.055 | 0.034 | 0.029 | 0.069 *** |
| Lexicon | A | C | E | N | O |
|---|---|---|---|---|---|
| Personality lexicon | 0.7281 | 0.7075 | 0.6994 | 0.6852 | 0.7335 |
| SCLIWC | 0.7153 | 0.6971 | 0.6791 | 0.6634 | 0.7028 |
| Lexicon | Model | A | C | E | N | O | Average |
|---|---|---|---|---|---|---|---|
| Personality lexicon | RF | 0.7366 | 0.7148 | 0.6379 | 0.6287 | 0.6952 | 0.6826 |
| SVM | 0.6813 | 0.6795 | 0.6514 | 0.6162 | 0.6793 | 0.6615 | |
| NB | 0.6781 | 0.6743 | 0.6335 | 0.6095 | 0.6775 | 0.6546 | |
| SCLIWC | RF | 0.6586 | 0.6539 | 0.6185 | 0.5839 | 0.6007 | 0.6231 |
| SVM | 0.6437 | 0.6641 | 0.5972 | 0.6094 | 0.594 | 0.6217 | |
| NB | 0.6211 | 0.6363 | 0.5664 | 0.5667 | 0.5771 | 0.5935 |
| Dimensions | A | C | E | N | O |
|---|---|---|---|---|---|
| low | 301 | 421 | 241 | 197 | 252 |
| middle | 45 | 95 | 29 | 220 | 70 |
| high | 387 | 217 | 463 | 316 | 411 |
| Parameters | Values | Parameters | Values |
|---|---|---|---|
| Bach-size | 128 | Dropout | 0.5 |
| Hidden_size | 128 | lr | 0.001 |
| Att_size | 100 | Epochs | 300 |
| classifiers | HA | HC | HE | HN | HO | ALL |
| accuracy | 0.7484 | 0.7218 | 0.7408 | 0.7382 | 0.7505 | 0.7315 |
| classifiers | LA | LC | LE | LN | LO | P-BiLSTM-SA |
| accuracy | 0.7351 | 0.7360 | 0.7461 | 0.7297 | 0.7368 | 0.8156 |
| Index | P-BiLSTM-SA | −A | −C | −E | −N | −O |
|---|---|---|---|---|---|---|
| Accuracy | 0.8156 | 0.7932 | 0.7850 | 0.7842 | 0.8026 | 0.8002 |
| F1-score | 0.7945 | 0.7821 | 0.7742 | 0.7751 | 0.7693 | 0.7798 |
| Model | Accuracy | Recall | Precision | F1-Score |
|---|---|---|---|---|
| BiLSTM-SA | 0.7658 | 0.7037 | 0.7647 | 0.7329 |
| P-LSTM | 0.7880 | 0.7266 | 0.7929 | 0.7583 |
| P-BiLSTM | 0.7937 | 0.7300 | 0.7978 | 0.7624 |
| BiLSTM + EMB-ATT | 0.7818 | 0.7485 | 0.7804 | 0.7641 |
| EMCNN | 0.7934 | 0.7427 | 0.8003 | 0.7704 |
| P-BiLSTM-SA | 0.8156 | 0.7425 | 0.8544 | 0.7945 |
| Model | Accuracy | Recall | Precision | F1-Score |
|---|---|---|---|---|
| BiLSTM-SA | 0.7709 | 0.7137 | 0.7708 | 0.7412 |
| P-LSTM | 0.8164 | 0.7431 | 0.8192 | 0.7793 |
| P-BiLSTM | 0.8190 | 0.7448 | 0.8218 | 0.7814 |
| BiLSTM + EMB-ATT | 0.7921 | 0.7849 | 0.7911 | 0.7880 |
| EMCNN | 0.8211 | 0.8184 | 0.8035 | 0.8109 |
| P-BiLSTM-SA | 0.8288 | 0.8486 | 0.8274 | 0.8379 |
| No. | Personalities | Weibo Texts | P-BiLSTM-SA |
|---|---|---|---|
| (1) | HC HA HO | Self-discipline makes sport purer. Tomorrow is the marathon, why am I feel more excited than I imagined? | Positive |
| (2) | LE HC LO | Actually, I can’t pinpoint the specific reason why, even though I have no worries about food and clothing and have a job, I just feel exhausted, a kind of exhaustion that seems unsolvable. | Negative |
| (3) | HE HC HN | I finally solved it, I am so awesome, it’s incredible. | Positive |
| (4) | LE LO HN | Feeling exhausted and in pain, enduring for the sake of those fleeting moments of happiness, damn. | Negative |
| (5) | LA LO HN | You’re amazing, hehe. | Negative |
| (6) | LA LE | Living well, earning money, not starving, and going wherever you want. | Positive |
| (7) | HA HE | When you know what you want, you won’t feel lost. | Positive |
| (8) | HN LE HO | Living in constant self-doubt, self-denial, self-encouragement, and self-redemption every day. | Negative |
| (9) | HO HE HA | Shocked! A female college student spent the Qingming holiday watching the replay of a delicious roasted lamb leg live stream in her dorm instead of going out to enjoy the spring scenery! | Negative |
| (10) | LC LO LE | No desire to study... | Negative |
| (11) | LN HO HC HE HA | Some recent fragments—a regular life is really nice. I haven’t had insomnia lately! The food at the third cafeteria is really delicious! Ordering three dishes for two people is super cost-effective and we can eat until we’re full. | Positive |
Disclaimer/Publisher’s Note: The statements, opinions and data contained in all publications are solely those of the individual author(s) and contributor(s) and not of MDPI and/or the editor(s). MDPI and/or the editor(s) disclaim responsibility for any injury to people or property resulting from any ideas, methods, instructions or products referred to in the content. |
© 2023 by the authors. Licensee MDPI, Basel, Switzerland. This article is an open access article distributed under the terms and conditions of the Creative Commons Attribution (CC BY) license (https://creativecommons.org/licenses/by/4.0/).
Share and Cite
Liu, K.; Feng, Y.; Zhang, L.; Wang, R.; Wang, W.; Yuan, X.; Cui, X.; Li, X.; Li, H. An Effective Personality-Based Model for Short Text Sentiment Classification Using BiLSTM and Self-Attention. Electronics 2023, 12, 3274. https://doi.org/10.3390/electronics12153274
Liu K, Feng Y, Zhang L, Wang R, Wang W, Yuan X, Cui X, Li X, Li H. An Effective Personality-Based Model for Short Text Sentiment Classification Using BiLSTM and Self-Attention. Electronics. 2023; 12(15):3274. https://doi.org/10.3390/electronics12153274
Chicago/Turabian StyleLiu, Kejian, Yuanyuan Feng, Liying Zhang, Rongju Wang, Wei Wang, Xianzhi Yuan, Xuran Cui, Xianyong Li, and Hailing Li. 2023. "An Effective Personality-Based Model for Short Text Sentiment Classification Using BiLSTM and Self-Attention" Electronics 12, no. 15: 3274. https://doi.org/10.3390/electronics12153274
APA StyleLiu, K., Feng, Y., Zhang, L., Wang, R., Wang, W., Yuan, X., Cui, X., Li, X., & Li, H. (2023). An Effective Personality-Based Model for Short Text Sentiment Classification Using BiLSTM and Self-Attention. Electronics, 12(15), 3274. https://doi.org/10.3390/electronics12153274

