Internet of Things (IoT)-Based Wastewater Management in Smart Cities
Abstract
1. Introduction
- 1.
 - Designing an IoT-WMS for wastewater re-treatment and management to fulfil the water needs in a smart city.
 - 2.
 - Suggesting a blockchain technology for the reuse of wastewater in smart cities.
 - 3.
 - The anticipated cost-effectiveness and reliability of outputs compared to the current model undoubtedly eliminates conventional worldwide wastewater management.
 
2. Related Work
3. Proposed Model: IoT-Based Wastewater Management System (IoT-WMS)
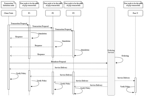
3.1. Wastewater Management Architecture with Blockchain Technology
Conceptual Workflow of IoT-WMS
- Phase 1:
 
- Phase 2:
 
- Phase 3:
 
- Phase 4:
 
- Phase 5:
 
- Phase 6:
 
3.2. Anomaly Detection
Polynomial Regression Analysis
4. Simulation Results and Discussion
4.1. Wastewater Recycling Rate
4.2. Efficiency Ratio
4.3. Moisture Content Ratio
4.4. Wastewater Reuse Ratio
4.5. Prediction Ratio
5. Conclusions
Author Contributions
Funding
Data Availability Statement
Conflicts of Interest
References
- Srivastava, A.; Grotjahn, R.; Ullrich, P.A.; Risser, M. A unified approach to evaluating precipitation frequency estimates with uncertainty quantification: Application to Florida and California watersheds. J. Hydrol. 2019, 578, 124095. [Google Scholar] [CrossRef]
 - Khan, M.T.R.; Jembre, Y.Z.; Ahmed, S.H.; Seo, J.; Kim, D. Data freshness based AUV path planning for UWSN in the internet of underwater things. In Proceedings of the 2019 IEEE Global Communications Conference (GLOBECOM), Waikoloa, HI, USA, 9–13 December 2019; pp. 1–6. [Google Scholar]
 - Yaqub, M.A.; Ahmed, S.H.; Bouk, S.H.; Kim, D. Towards energy efficient duty cycling in underwater wireless sensor networks. Multimed. Tools Appl. 2019, 78, 30057–30079. [Google Scholar] [CrossRef]
 - Moon, E.; Khan, M.T.R.; Park, H.; Ahmed, S.H.; Lee, S.; Kim, D. OMRI–MAC: Optimized multi-transmission receiver-initiated MAC in underwater wireless sensor networks. Wirel. Pers. Commun. 2019, 107, 1491–1505. [Google Scholar] [CrossRef]
 - Nie, X.; Fan, T.; Wang, B.; Li, Z.; Shankar, A.; Manickam, A. Big data analytics and IoT in operation safety management in under water management. Comput. Commun. 2020, 154, 188–196. [Google Scholar] [CrossRef]
 - Sathishkumar, V.; Venkatesan, S.; Park, J.; Shin, C.; Kim, Y.; Cho, Y. Nutrient water supply prediction for fruit production in greenhouse environment using artificial neural networks. In Basic & Clinical Pharmacology & Toxicology; Wiley: Hoboken, NJ, USA, 2020; Volume 126, pp. 257–258. [Google Scholar]
 - Venkatesan, S.; Sathishkumar, V.; Park, J.; Shin, C.; Cho, Y. A Prediction of nutrition water for strawberry production using linear regression. Int. J. Adv. Smart Converg. 2020, 9, 132–140. [Google Scholar]
 - Sundarasekar, R.; Shakeel, P.M.; Baskar, S.; Kadry, S.; Mastorakis, G.; Mavromoustakis, C.X.; Samuel, R.D.J.; Gn, V. Adaptive energy aware quality of service for reliable data transfer in under water acoustic sensor networks. IEEE Access 2019, 7, 80093–80103. [Google Scholar] [CrossRef]
 - Gupta, O.; Goyal, N.; Anand, D.; Kadry, S.; Nam, Y.; Singh, A. Underwater networked wireless sensor data collection for computational intelligence techniques: Issues, challenges, and approaches. IEEE Access 2020, 8, 122959–122974. [Google Scholar] [CrossRef]
 - Khan, W.A.; Khan, M.I.; Kadry, S.; Farooq, S.; Khan, M.I.; Abbas, S.Z. Transportation of water-based trapped bolus of SWCNTs and MWCNTs with entropy optimization in a non-uniform channel. Neural Comput. Appl. 2020, 32, 13565–13576. [Google Scholar] [CrossRef]
 - Salami, A.F.; Adedokun, E.A.; Al-Turjman, F.; Bello-Salau, H.; Sadiq, B.O.; Dogo, E.M. Explorative analysis of AUV-aided cluster-based routing protocols for Internet of intelligent underwater sensors. In Drones in Smart-Cities; Elsevier: Amsterdam, The Netherlands, 2020; pp. 143–187. [Google Scholar]
 - Deebak, B.D.; Al-Turjman, F. Aerial and underwater drone communication: Potentials and vulnerabilities. In Drones in Smart-Cities; Elsevier: Amsterdam, The Netherlands, 2020; pp. 1–26. [Google Scholar]
 - Krishnaraj, N.; Elhoseny, M.; Thenmozhi, M.; Selim, M.M.; Shankar, K. Deep learning model for real-time image compression in Internet of Underwater Things (IoUT). J. Real-Time Image Process. 2020, 17, 2097–2111. [Google Scholar] [CrossRef]
 - Shankar, K.; Elhoseny, M.; Shankar, K.; Elhoseny, M. An optimal singular value decomposition with LWC-rectangle block cipher based digital image watermarking in wireless sensor networks. In Secure Image Transmission in Wireless Sensor Network (WSN) Applications; Springer: Cham, Switerland, 2019; pp. 83–98. [Google Scholar]
 - Saračević, M.; Adamović, S.; Maček, N.; Elhoseny, M.; Sarhan, S. Cryptographic keys exchange model for smart city applications. IET Intell. Transp. Syst. 2020, 14, 1456–1464. [Google Scholar] [CrossRef]
 - Amin, F.; Abbasi, R.; Mateen, A.; Ali Abid, M.; Khan, S. A Step toward Next-Generation Advancements in the Internet of Things Technologies. Sensors 2022, 22, 8072. [Google Scholar] [CrossRef] [PubMed]
 - Sukhwani, V.; Shaw, R. A Water-Energy-Food Nexus based Conceptual Approach for Developing Smart Urban-Rural Linkages in Nagpur Metropolitan Area, India. IDRiM J. 2020, 10, 1–22. [Google Scholar] [CrossRef]
 - Pandey, H.; Tiwari, V.; Kumar, S.; Yadav, A.; Srivastava, S. Groundwater quality assessment of Allahabad smart city using GIS and water quality index. Sustain. Water Resour. Manag. 2020, 6, 28. [Google Scholar] [CrossRef]
 - Essex, B.; Koop, S.; Van Leeuwen, C. Proposal for a national blueprint framework to monitor progress on water-related sustainable development goals in Europe. Environ. Manag. 2020, 65, 1–18. [Google Scholar] [CrossRef] [PubMed]
 - Villarín, M.C.; Merel, S. Paradigm shifts and current challenges in wastewater management. J. Hazard. Mater. 2020, 390, 122139. [Google Scholar] [CrossRef] [PubMed]
 - Spirandelli, D.; Dean, T.; Babcock, R., Jr.; Braich, E. Policy gap analysis of decentralized wastewater management on a developed pacific island. J. Environ. Plan. Manag. 2019, 62, 2506–2528. [Google Scholar] [CrossRef]
 - Sun, C.; Puig, V.; Cembrano, G. Real-time control of urban water cycle under cyber-physical systems framework. Water 2020, 12, 406. [Google Scholar] [CrossRef]
 - Jeong, S.; Park, J. Evaluating urban water management using a water metabolism framework: A comparative analysis of three regions in Korea. Resour. Conserv. Recycl. 2020, 155, 104597. [Google Scholar] [CrossRef]
 - Landa-Cansigno, O.; Behzadian, K.; Davila-Cano, D.I.; Campos, L.C. Performance assessment of water reuse strategies using integrated framework of urban water metabolism and water-energy-pollution nexus. Environ. Sci. Pollut. Res. 2020, 27, 4582–4597. [Google Scholar] [CrossRef]
 - Ojagh, S.; Cauteruccio, F.; Terracina, G.; Liang, S.H. Enhanced air quality prediction by edge-based spatiotemporal data preprocessing. Comput. Electr. Eng. 2021, 96, 107572. [Google Scholar] [CrossRef]
 - Attia, O.; Khoufi, I.; Laouiti, A.; Adjih, C. An IoT-blockchain architecture based on hyperledger framework for health care monitoring application. In Proceedings of the NTMS 2019-10th IFIP International Conference on New Technologies, Mobility and Security, Canary Islands, Spain, 24–26 June 2019; pp. 1–5. [Google Scholar] [CrossRef]
 - Corradini, E.; Nicolazzo, S.; Nocera, A.; Ursino, D.; Virgili, L. A two-tier Blockchain framework to increase protection and autonomy of smart objects in the IoT. Comput. Commun. 2022, 181, 338–356. [Google Scholar] [CrossRef]
 - Capocasale, V.; Gotta, D.; Musso, S.; Perboli, G. A Blockchain, 5G and IoT-based transaction management system for Smart Logistics: An Hyperledger framework. In Proceedings of the 2021 IEEE 45th Annual Computers, Software, and Applications Conference (COMPSAC), Madrid, Spain, 12–16 July 2021; pp. 1285–1290. [Google Scholar] [CrossRef]
 








| Related Work | Problem Addressed | Technique Employed | 
|---|---|---|
| Vibhas Sukhwani et al. (2020) [17] | Fresh and eastewater resource management in the rural–urban divide  | Knowledge-based conceptual framework | 
| H. K. Pandey et al. (2020) [18] | Determining physio-chemical parameters from samples of groundwater  | Monitoring the water quality index using a geographical information system  | 
| B. Essex et al. (2020) [19] | Measuring water-related indicators to meet clean water and sanitation SDGs  | Proposed a national blueprint framework (NBF) with 24 water-related indicators  | 
| María C et al. (2020) [20] | Overview of challenges in wastewater management  | Analysis of biomarkers in wastewater to assess the health of the population  | 
| Spirandelli et al. (2019) (2020) [21] | On-site decentralized waste water management  | Gap analysis to show deficiencies in on-site wastewater management  | 
| Congcong et al. (2020) [22] | Real-time control of urban water cycle  | Cyber physical system | 
| Nie et al. (2019) [5] | Sustainable smart city wastewater treatment  | Big data analytics and IoT | 
| Sathishkumar et al. (2020) [6] | Nutrient water supply prediction for fruit production  | Artificial Neural Networks (ANNs) | 
| Jeong et al. (2020) [23] | Comparative evaluation of urban water management  | Water Metabolism Framework (WMF) | 
| Landa-Cansigno et al. (2020) [24] | Efficiency evaluation of water recycling techniques  | Framework of urban water metabolism (UWM) and water–energy–pollution nexus (WEPN)  | 
| Ojagh et al. (2021) [25] | Improvement of prediction accuracy in an IoT-based monitoring system  | Hybrid edge–cloud preprocessing framework | 
Disclaimer/Publisher’s Note: The statements, opinions and data contained in all publications are solely those of the individual author(s) and contributor(s) and not of MDPI and/or the editor(s). MDPI and/or the editor(s) disclaim responsibility for any injury to people or property resulting from any ideas, methods, instructions or products referred to in the content.  | 
© 2023 by the authors. Licensee MDPI, Basel, Switzerland. This article is an open access article distributed under the terms and conditions of the Creative Commons Attribution (CC BY) license (https://creativecommons.org/licenses/by/4.0/).
Share and Cite
Alzahrani, A.I.A.; Chauhdary, S.H.; Alshdadi, A.A. Internet of Things (IoT)-Based Wastewater Management in Smart Cities. Electronics 2023, 12, 2590. https://doi.org/10.3390/electronics12122590
Alzahrani AIA, Chauhdary SH, Alshdadi AA. Internet of Things (IoT)-Based Wastewater Management in Smart Cities. Electronics. 2023; 12(12):2590. https://doi.org/10.3390/electronics12122590
Chicago/Turabian StyleAlzahrani, Abdullah I. A., Sajjad Hussain Chauhdary, and Abdulrahman A. Alshdadi. 2023. "Internet of Things (IoT)-Based Wastewater Management in Smart Cities" Electronics 12, no. 12: 2590. https://doi.org/10.3390/electronics12122590
APA StyleAlzahrani, A. I. A., Chauhdary, S. H., & Alshdadi, A. A. (2023). Internet of Things (IoT)-Based Wastewater Management in Smart Cities. Electronics, 12(12), 2590. https://doi.org/10.3390/electronics12122590
        
