The FMI 3.0 Standard Interface for Clocked and Scheduled Simulations
Abstract
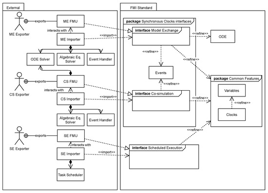
1. Introduction
- HLA and DEVS: support a very elegant mechanism to handle discrete events, nevertheless it is complicated to incorporate efficient methods to solve algebraic loops that span multiple simulation units. This means that such formalisms are not suitable to simulate systems containing such feedback mechanisms (see [14] for more details).
- FMI 2.0: supports an efficient simulation of continuous systems, including algebraic loops spanning multiple FMUs. However, its fundamental event mechanism does not allow one to easily model multi-rate and real-time systems (which are more natural in HLA and DEVS), where the orchestration of the system should adapt according to the state of the system.
- Contribution
1.1. Prior Work
1.2. Structure
2. Common Interface and Concepts
- Initialize—The FMUs are instantiated and their initial state/inputs/outputs/parameters are calculated or set by the importer.
- Step—The simulation is progressing in simulated time, and FMUs that represent ODEs are being numerically integrated.
- Event—The simulated time is stopped and events (e.g., clock ticks, parameter changes) are being processed.
- Terminate—The simulation has finished, and all resources are freed.
2.1. Clock Taxonomy
2.2. Clock Variables and Dependencies
3. Synchronous Clocked Simulation
3.1. Background on CS and ME
- Time events—the simulated time reached a specific point in time where an event is happening (a clock is ticking). The time was known at the end of the last Event mode;
- State events—The value of some variable crossed a threshold that is known to the FMU;
- Input events—The value of an input variable changed discretely, introducing a discontinuity.
3.2. Limitations of FMI 2.0: Discerning Events
- It is not possible to let the CtrlFMU control the sampling rate of the system (r) based on the state of the system. Instead, we must use a fixed sampling rate h to decide when the importer should exchange values between the Plant and the CtrlFMU. The importer only receives information about the next time event, after each Event mode of the CtrlFMU.
- There is no way for the CtrlFMU to know which equations to compute during an Event mode. For example, the CtrlFMU must rely on approximate floating-point comparisons to figure out if it should compute the Config equation or not. Conversely, when a new sample x_r is available and the x_s is unchanged, the CtrlFMU must know that the Config equation must remain disabled.
- The Importer cannot infer which values it makes sense to exchange during an Event mode. Instead, it must exchange all values that are relevant to the system, which will result in a lot of redundant data exchange and a slow simulation.
3.3. Notation
3.4. Synchronous Clocks Semantics
- represents the abstract set of possible FMU states. A given state of m represents the complete internal state of m: active clocks, active equations, current mode (Step or Event mode) current valuations for input and output variables, etc. The state of an SC FMU is defined in Definition 3.
- and represent the set of input and output variables, respectively. A variable is discrete if , and continuous if . The sets and are the set of discrete input and output variables, respectively.
- and represent the set of input and output clocks, respectively. The set denotes the time-based clocks, note that . The set of triggered input clocks are described by .
- and are functions to set the inputs and obtain the outputs, respectively (we abstract the set of values that each input/output variable can take as ). Both and return a new state because both can trigger the computation of equations, essentially changing the state of the FMU.
- and are the functions that (de-)activate the input clocks and query the output clocks (returning the activation status), respectively, and denotes the Boolean set.
- is a function representing the Step mode computation. If m is in state at simulated time , approximates the state of m at time , with . When , we know that the importer and m have agreed to interrupt the Step mode prematurely, and m is ready to go into Event mode.
- represents one superdense time iteration of the Event mode. If m is in state at time , then represents the computation of m’s internal superdense step transition, where represents the state at and b informs the importer whether one more Event iteration is needed.
- is the function that allows the importer to query the time of the next clock tick. This function is only applicable to tunable, changing, and countdown clocks, and the returned value is calculated according to the clock type as discussed in Table 1. The value can be returned for countdown clocks, and it means that the clock currently has no schedule.
- is a function linking a clock with its variables. The clock partition is the set of discrete output variables that can only be observed when the clock is active.
- is a function, linking an output clock with the input clocks that can influence the state of the output clock. It describes when the input clock influences the state of the output clock . This means that there exists state of the FMU and of the output clock such that updating the input clock changes the state of . Formally,
- is a function linking a discrete variable with the set of output clocks it can influence.
- is a function that describes for each given output port which inputs that that can influence the value of the output port . The notation means that the input feeds through to the output of the same FMU m. Please note that the input and output variables do not need to be of the same data type.
- There is no explicit representation of the state. Most FMI functions take an FMU instance as an argument, and the manipulations to the instance are performed implicitly. We choose to make the state explicit to explicitly convey which functions change the state of the FMU instance.
- The FMI describes the callback functions by which, in CS, the FMU and importer may decide when to prematurely terminate the invocation to . For ME, the importer is responsible for implementing (recall Figure 1) using the derivatives that are provided by the FMU.
- We abstract from the data type of the ports in the formalization to use one common set and get action for all data types. The FMI standard describes a specific get and set function for each data type.
- There is a mismatch between some of the function names. For example, the FMI standard calls the function for fmi3UpdateDiscreteStates. Nevertheless, we believe that a reader of the formalization should be able to map the used function names to the FMI standard.
3.5. Composing SC FMUs
- is a finite set (of FMU identifiers).
- L is a function , where and , and where means that the output is coupled to the input . Please note that the function is not necessarily injective and that the output variable and the input variable must be of the same data type and belong to two different FMUs.
- is a function , where and . The notation means that the output clock is connected to the input clock . Please note that and should belong to two different FMUs.
- denotes the FMUs that may prematurely terminate the invocation to in Step mode. This set can be inferred from the modelDescription file, where the attribute mightReturnEarlyFromDoStep is used to specify if an FMU may prematurely terminate the invocation to .
- is the superdense time of the FMU. We write to indicate the FMU m is at time .
- is the simulation mode of the FMU. An FMU can be in one of the following modes: , , and . We omit the Terminate mode, since it is irrelevant for the semantics.
- , , , and are functions mapping a variable to a timestamp denoting the time when the variable was last updated. The notation indicates the input port has never been set.
- is a set describing the active clocks of the FMU. Notice, clocks can only tick in Event mode, meaning .
- is a function, where denotes the current superdense simulation time of FMU c. We denote by a time value the function , which we use if all FMUs are at the same time.
- is a function, where denotes the mode of the FMU m. We denote by a value the function , which we use if all FMUs are in the same mode.
- , , , and are functions mapping a variable to a timestamp denoting the time when the variable was last updated.
- is the set of all active clocks in the scenario.
3.6. The Semantics of the Actions
3.6.1. Discrete Actions
Simulation Algorithms
- Initialization procedure: the importer initializes the FMUs by setting the initial values of all variables and calculating the schedule of all time-based clocks to establish a consistent state at the beginning of the simulation at time . A consistent state is defined in Definition 14.
- Co-simulation procedure: the importer simulates the scenario by moving it from a consistent state at to a consistent state at time .
- Clocked Simulation procedure: the importer ticks the timed-based clocks, query the potentially activate output clocks and computes the active Event mode equations.
| Algorithm 1 Co-simulation Procedure |
|
Generic Clocked Simulation Algorithm
- 1.
- Every enters Event mode (superdense time instant is );
- 2.
- Activate any time-based clocks scheduled to tick at , by invoking for any input clock and any instance ;
- 3.
- Construct and solve system of equations for :
- (a)
- For all of any instance , forward activation state of triggered clocks:
- i.
- Invoke , and or , for any other clock or and instance that is transitively connected to or has become active as a result of the clock activations in a way that satisfies the semantics defined above.
- (b)
- Invoke and in an appropriate order (defined by the semantics), for any instance . Please note that multiple appropriate orders of the same actions may exist. Nevertheless, all appropriate orders lead to the same result.
- 4.
- Invoke for (signals end of Event iteration ).
- 5.
- Schedule clocks by invoking on every relevant clock, for .
- 6.
- If any wishes to repeat the event iteration, or if a clock returned a zero interval, go to Step 3 (start iteration ).
4. Scheduled Execution
- The timebase of SE is continuous, whereas the timebase of SC is superdense, where the time is a combination of a real part and a discrete part.
- Each active SE input clock represents a task that needs to be executed. In contrast, in SC, merely enables a set of equations that are subsequently solved. Consequently, it means that only one input clock can be activated at a time.
- In SE, there is a clear distinction between the wall-clock time and the simulated time. For example, two clocks may tick at the same simulated time (because they are connected or have the same period), but their corresponding tasks will execute at different wall-clock times. However, the two tasks will be computed with simulated time .
- In SE, the execution of a task can be pre-empted by a higher priority task. This has the necessary consequence that the importer must be able to infer when a task can and cannot be pre-empted.
- In SE, there is no distinction between discrete and continuous variables.
4.1. An Illustrating Example
4.2. Scheduled Execution Semantics
- , , , , and , are defined as in Definition 1.
- and are functions to set the inputs and get the outputs, respectively. In contrast with the SC FMU in Definition 1, does not alter m’s state because any non-trivial computation of outputs should be done in the partitions associated with the input clocks, executed through the invocation of the function. Please note that we do not divide the variables into continuous and discrete variables in SE.
- queries the output clocks. Please note that in contrast to SC, changes the state of m, because it automatically de-activates (the justification is provided below). The clocks can again be either time-based or triggered.
- is a function representing the computation of a partition. If m is in state at wall-clock time t, represents three successive steps: the activation of the input clock , the computation of the partition associated with the input clock , and de-activation of clock . In the new state , clock is inactive. The returned variables b and denotes if the partition was pre-empted and the time it was pre-empted or completed.
- is the function that allows the importer to query the time of the next clock tick. It is defined as in Definition 1.
- is an injective function that determines the unique priority of each task. The priority of a task is fixed during the simulation.
- links a task/input clock with the set of variables (its partition) describing the input ports the task relies on and the output ports the task produces. It is strongly recommended that output and input variables are assigned uniquely to a model partition to avoid data inconsistencies. We assume that all inputs and outputs are a part of a partition ().
- links a task with a set of output clocks that can be activated by the task. We assume that all output clocks are a part such partition (), since they otherwise never would be activated by the FMU.
- links a task with a set of time-based input clocks. The set of input clocks denotes the clocks whose schedule may be affected by the computation of a specific partition.
4.3. Composing SE FMUs
4.4. SE Semantics
- is an abstraction of the current time of the FMU m. The time is set by the importer to inform the FMU about the time on an event.
- , , and are defined in Definition 3.
- is a function linking each task/input clock with the last time its task was successful executed.
- denotes the input clock associated with the partition currently being computed in m. The notation denotes that the task/computation associated with the input clock is running. The notation furthermore means that the input clock is active. We use the notation to illustrate that no partition is being computed, which results in the absence of an associated input clock.
- Scheduling Tasks
- Generic Scheduled Execution Algorithm
- 1.
- Schedule , for all and all , if interval of is constant, fixed, or calculated;
- 2.
- When is invoked, do:
- (a)
- Lock pre-emption with ;
- (b)
- If , schedule for any clock that is transitively connected to .
- (c)
- For all
- i.
- ii.
- If , then schedule the task for clock at time t.
- (d)
- Unlock pre-emption with ;
- 3.
- Each task is implemented as:
- (a)
- Set the inputs of m using (locking pre-emption with and if needed);
- (b)
- Invoke , where is the simulated time that was scheduled to execute.
- (c)
- Get the outputs of m using (locking pre-emption with and if needed);
5. Related Work
6. Conclusions
Limitations
Author Contributions
Funding
Data Availability Statement
Acknowledgments
Conflicts of Interest
Abbreviations
| FMI | Functional Mock-up Interface |
| FMU | Functional Mock-up Unit |
| SC | Synchronous clocks |
| SE | Scheduled Execution |
| ME | Model Exchange |
| CS | Co-simulation |
| Inputs | |
| Outputs | |
| Input clocks | |
| Output clocks | |
| F | Feedthrough |
| The set of FMUs that may prematurely terminate a step | |
| L | Coupling |
| Clock Coupling |
References
- Cremona, F.; Lohstroh, M.; Tripakis, S.; Brooks, C.; Lee, E.A. FIDE. In Proceedings of the 31st Annual ACM Symposium on Applied Computing, Pisa, Italy, 4–8 April 2016. [Google Scholar] [CrossRef]
- Paris, T.; Wiart, J.; Netter, D.; Chevrier, V. Teaching co-simulation basics through practice. In Proceedings of the SummerSim’19, Berlin, Germany, 22–24 July 2019; Durak, U., Ed.; ACM: New York, NY, USA, 2019. [Google Scholar]
- 2.0, F. Functional Mock-up Interface for Model Exchange and Co-Simulation. Available online: https://fmi-standard.org/downloads/ (accessed on 30 October 2022).
- FMI. Functional Mock-up Interface Tools. Available online: https://fmi-standard.org/tools/ (accessed on 30 October 2022).
- Modelica Association. Modelica—A Unified Object-Oriented Language for Systems Modeling. Available online: https://modelica.org/documents/MLS.pdf (accessed on 30 October 2022).
- Dahmann, J.S. High Level Architecture for Simulation. In Proceedings of the DIS-RT, Eilat, Israel, 9–10 January 1997; pp. 9–14. [Google Scholar]
- Tendeloo, Y.V.; Vangheluwe, H. Discrete Event System Specification Modeling and simulation. In Proceedings of the WSC, Gothenburg, Sweden, 9–12 December 2018; pp. 162–176. [Google Scholar]
- Zeigler, B.P. Theory of Modeling and Simulation; John Wiley: Hoboken, NJ, USA, 1976. [Google Scholar]
- Awais, M.U.; Mueller, W.; Elsheikh, A.; Palensky, P.; Widl, E. Using the HLA for Distributed Continuous Simulations. In Proceedings of the 2013 8th EUROSIM Congress on Modelling and Simulation, Cardiff, Wales, UK, 10–13 September 2013; pp. 544–549. [Google Scholar] [CrossRef]
- Awais, M.U.; Palensky, P.; Elsheikh, A.; Widl, E.; Stifter, M. The high level architecture RTI as a master to the functional mock-up interface components. In Proceedings of the ICNC, San Diego, CA, USA, 28–31 January 2013; pp. 315–320. [Google Scholar]
- Zacharewicz, G.; Giambiasi, N.; Frydman, C.S. GDEVS/HLA Environment: A Time Management Improvement. In Proceedings of the 17th IMACS World Congress on Scientific Computation, Applied Mathematics and Simulation, Paris, France, 11–15 July 2005. [Google Scholar]
- Yilmaz, F.; Durak, U.; Taylan, K.; Oğuztüzün, H. Adapting Functional Mockup Units for HLA-compliant Distributed Simulation. In Proceedings of the 10th International Modelica Conference, Lund, Sweden, 10–12 March 2014; pp. 247–257. [Google Scholar] [CrossRef]
- Benveniste, A.; Caspi, P.; Edwards, S.; Halbwachs, N.; Le Guernic, P.; de Simone, R. The Synchronous Languages 12 Years Later. Proc. IEEE 2003, 91, 64–83. [Google Scholar] [CrossRef]
- Kübler, R.; Schiehlen, W. Two Methods of Simulator Coupling. Math. Comput. Model. Dyn. Syst. 2000, 6, 93–113. [Google Scholar] [CrossRef]
- 3.0, F. Functional Mock-Up Interface for Model Exchange, Co-Simulation, and Scheduled Execution. Available online: https://fmi-standard.org/downloads/ (accessed on 15 May 2022).
- Gomes, C.; Najafi, M.; Sommer, T.; Blesken, M.; Zacharias, I.; Kotte, O.; Mai, P.R.; Schuch, K.; Wernersson, K.; Bertsch, C.; et al. The FMI 3.0 Standard Interface for Clocked and Scheduled Simulations. In Proceedings of the 14th International Modelica Conference, Linköping, Sweden, 20–24 September 2021; Sjölund, M., Buffoni, L., Pop, A., Ochel, L., Eds.; Modelica Association and Linköping University Electronic Press: Linköping, Sweden, 2021. Number 181 in Linköping Electronic Conference Proceedings. [Google Scholar] [CrossRef]
- Gomes, C.; Thule, C.; Broman, D.; Larsen, P.G.; Vangheluwe, H. Co-Simulation: A Survey. Acm Comput. Surv. 2018, 51, 1–33. [Google Scholar] [CrossRef]
- Lee, E.A.; Zheng, H. Operational Semantics of Hybrid Systems. In Hybrid Systems: Computation and Control; LNCS; Springer: Berlin/Heidelberg, Germany, 2005; Volume 3414. [Google Scholar] [CrossRef]
- Hansen, S.T.; Gomes, C.; Larsen, P.G.; van de Pol, J. Synthesizing Co-Simulation Algorithms with Step Negotiation and Algebraic Loop Handling. In Proceedings of the Annual Modeling and Simulation Conference (ANNSIM’21), Virtual, 28 January 2021; Martin, C.R., Blas, M.J., Inostrosa-Psijas, A., Eds.; IEEE: Piscataway, NJ, USA, 2021. [Google Scholar]
- Tarjan, R. Depth-First Search and Linear Graph Algorithms. In Proceedings of the 12th Annual Symposium on Switching and Automata Theory (Swat 1971), East Lansing, MI, USA, 13–15 October 1972; Volume 1. [Google Scholar] [CrossRef]
- Abrial, J.R. Modeling in Event-B—System and Software Engineering; Cambridge University Press: Cambridge, UK, 2010. [Google Scholar]
- Fitzgerald, J.; Fitzgerald, J.S. Validated Designs for Object-Oriented Systems; Springer: London, UK, 2005. [Google Scholar]
- Hansen, S.T.; Gomes, C.; Palmieri, M.; Thule, C.; van de Pol, J.; Woodcock, J. Verification of Co-simulation Algorithms Subject to Algebraic Loops and Adaptive Steps. In Proceedings of the FMICS’21, Paris, France, 24–26 August 2021; Lluch Lafuente, A., Mavridou, A., Eds.; LNCS. Springer: Cham, Switzerland, 2021; Volume 12863. [Google Scholar]
- Broman, D.; Brooks, C.X.; Greenberg, L.; Lee, E.A.; Masin, M.; Tripakis, S.; Wetter, M. Determinate composition of FMUs for co-simulation. In Proceedings of the EMSOFT’13, Montreal, QC, Canada, 29 September–4 October 2013; Ernst, R., Sokolsky, O., Eds.; IEEE: Piscataway, NJ, USA, 2013. [Google Scholar]
- Cremona, F.; Lohstroh, M.; Broman, D.; Di Natale, M.; Lee, E.A.; Tripakis, S. Step Revision in Hybrid Co-Simulation with FMI. In Proceedings of the 14th ACM-IEEE International Conference on Formal Methods and Models for System Design, Kanpur, India, 18–20 November 2016. [Google Scholar]
- Mosterman, P.J.; Biswas, G. A Comprehensive Methodology for Building Hybrid Models of Physical Systems. Artif. Intell. 2000, 121, 171–209. [Google Scholar] [CrossRef]
- Tripakis, S. Bridging the semantic gap between heterogeneous modeling formalisms and FMI. In Proceedings of the 2015 International Conference on Embedded Computer Systems: Architectures, Modeling, and Simulation, SAMOS 2015, Samos, Greece, 19–23 July 2015; Soudris, D., Carro, L., Eds.; IEEE: Piscataway, NJ, USA, 2015. [Google Scholar] [CrossRef]
- Broman, D.; Greenberg, L.; Lee, E.A.; Masin, M.; Tripakis, S.; Wetter, M. Requirements for Hybrid Cosimulation Standards. In Proceedings of the 18th International Conference on Hybrid Systems: Computation and Control, HSCC ’15, Seattle, WA, USA, 14–16 April 2015; ACM: New York, NY, USA, 2015. [Google Scholar] [CrossRef]
- Liboni, G.; Deantoni, J.; Portaluri, A.; Quaglia, D.; De Simone, R. Beyond Time-Triggered Co-Simulation of Cyber-Physical Systems for Performance and Accuracy Improvements. In Proceedings of the 10th Workshop on Rapid Simulation and Performance Evaluation: Methods and Tools, Manchester, UK, 22–24 January 2018. [Google Scholar]
- Otter, M.; Thiele, B.; Elmqvist, H. A Library for Synchronous Control Systems in Modelica. In Proceedings of the 9th International Modelica Conference, Munich, Germany, 3–5 September 2012. [Google Scholar] [CrossRef]
- Elmqvist, H.; Otter, M.; Mattsson, S.E. Fundamentals of Synchronous Control in Modelica. In Proceedings of the 9th International Modelica Conference, Munich, Germany, 3–5 September 2012. [Google Scholar] [CrossRef]
- Colaço, J.L.; Pouzet, M. Clocks as First Class Abstract Types. In Embedded Software; LNCS; Alur, R., Lee, I., Eds.; Springer: Berlin/Heidelberg, Germany, 2003; Volume 2855. [Google Scholar] [CrossRef]
- ISO 17356-3:2005; Road Vehicles—Open Interface for Embedded Automotive Applications—Part 3: OSEK/VDX Operating System (OS). Available online: https://www.iso.org/standard/40079.html (accessed on 15 December 2020).
- Cavalcanti, A.; Woodcock, J.; Amálio, N. Behavioural Models for FMI Co-simulations. In Proceedings of the ICTAC’16, Taipei, Taiwan, 24–31 October 2016; LNCS. Sampaio, A., Wang, F., Eds.; Springer: Cham, Switzerland, 2016; Volume 9965. [Google Scholar]
- Gomes, C.; Lucio, L.; Vangheluwe, H. Semantics of Co-Simulation Algorithms with Simulator Contracts. In Proceedings of the ACM/IEEE MODELS’19, Munich, Germany, 15–20 September 2019; Burgueño, L., Pretschner, A., Voss, S., Chaudron, M., Kienzle, J., Völter, M., Gérard, S., Zahedi, M., Bousse, E., Rensink, A., et al., Eds.; IEEE: Piscataway, NJ, USA, 2019. [Google Scholar]
- Junghanns, C.; Blochwitz, T.; Bertsch, C.; Sommer, T.; Wernersson, K.; Pillekeit, A.; Zacharias, I.; Blesken, M.; Mai, P.; Schuch, K.; et al. The Functional Mock-up Interface 3.0-New Features Enabling New Applications. In Proceedings of the 14th International Modelica Conference, Online, 20–24 September 2021; Linköping University Electronic Press, Linköpings Universitet: Linköping, Sweden, 2021. [Google Scholar]







| Clock Type | Period | Interval Variability | Interpretation |
|---|---|---|---|
| time-based | periodic | constant | FMU declares period in XML. |
| fixed | Importer sets the interval during Initialize. | ||
| calculated | FMU calculates period in Initialize mode. | ||
| tunable | FMU calculates period in Event mode (CS) or after executing model partition (SE). | ||
| aperiodic | changing | FMU calculates interval after each clock tick. | |
| countdown | FMU calculates interval after an event. | ||
| triggered | – | triggered | There is no known interval. The clock ticks unpredictably, either due to FMU current state/inputs, or due to events. |
Publisher’s Note: MDPI stays neutral with regard to jurisdictional claims in published maps and institutional affiliations. |
© 2022 by the authors. Licensee MDPI, Basel, Switzerland. This article is an open access article distributed under the terms and conditions of the Creative Commons Attribution (CC BY) license (https://creativecommons.org/licenses/by/4.0/).
Share and Cite
Hansen, S.T.; Gomes, C.Â.G.; Najafi, M.; Sommer, T.; Blesken, M.; Zacharias, I.; Kotte, O.; Mai, P.R.; Schuch, K.; Wernersson, K.; et al. The FMI 3.0 Standard Interface for Clocked and Scheduled Simulations. Electronics 2022, 11, 3635. https://doi.org/10.3390/electronics11213635
Hansen ST, Gomes CÂG, Najafi M, Sommer T, Blesken M, Zacharias I, Kotte O, Mai PR, Schuch K, Wernersson K, et al. The FMI 3.0 Standard Interface for Clocked and Scheduled Simulations. Electronics. 2022; 11(21):3635. https://doi.org/10.3390/electronics11213635
Chicago/Turabian StyleHansen, Simon Thrane, Cláudio Ângelo Gonçalves Gomes, Masoud Najafi, Torsten Sommer, Matthias Blesken, Irina Zacharias, Oliver Kotte, Pierre R. Mai, Klaus Schuch, Karl Wernersson, and et al. 2022. "The FMI 3.0 Standard Interface for Clocked and Scheduled Simulations" Electronics 11, no. 21: 3635. https://doi.org/10.3390/electronics11213635
APA StyleHansen, S. T., Gomes, C. Â. G., Najafi, M., Sommer, T., Blesken, M., Zacharias, I., Kotte, O., Mai, P. R., Schuch, K., Wernersson, K., Bertsch, C., Blochwitz, T., & Junghanns, A. (2022). The FMI 3.0 Standard Interface for Clocked and Scheduled Simulations. Electronics, 11(21), 3635. https://doi.org/10.3390/electronics11213635

