E-Learning Environment Based Intelligent Profiling System for Enhancing User Adaptation
Abstract
1. Introduction
1.1. Understanding Learner Behavior
1.2. Smart Recommendation System
1.3. Usability
- To identify the research gaps that learners face while opting for MOOC courses.
- In order to enhance user adaption of online courses, an intelligent profiling system for e-learning environments is proposed to deeply understand the needs of the learners.
- To develop learners’ profiles and datasets extracted from various websites such as LinkedIn, indeed, Google Forms, etc.
- To propose a recommender system that will compare and recommend courses according to learner preferences.
- To design a user-interface that will help to scrutinize learning behavior.
2. Related Work
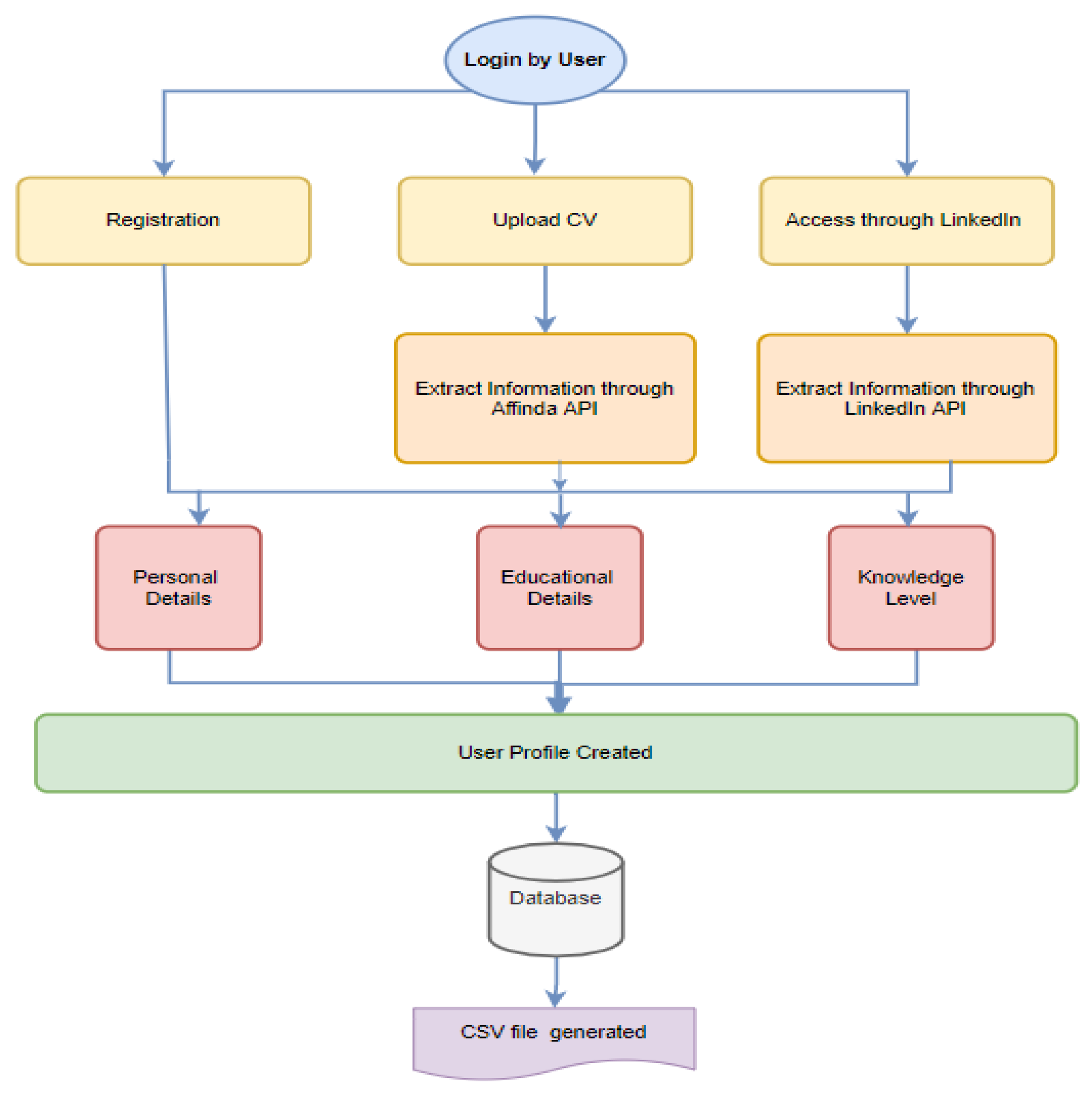
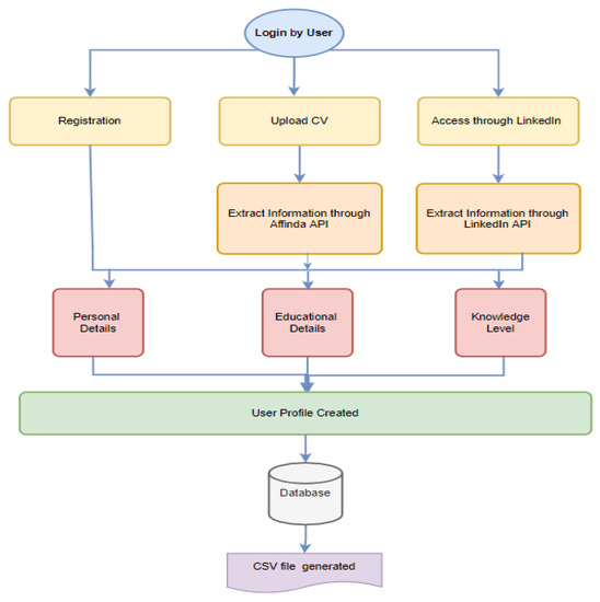
3. Proposed Methodology
| Algorithm 1: Login Details | |
| 1. | Procedure Login (EID, pwd) |
| 2. | Enter EID; |
| 3. | Enter pwd; |
| 4. | If (EID &pwd in DB) |
| 5. | Newpage welcome = new NewPage();//Create instance of the new page |
| 6. | Welcome.setVisible(true);//Create a welcome label and set it to the new page |
| 7. | JLabel wel_label = new JLabel (“Welcome:” +name); |
| 8. | Page.get ContentPane(). Add (wel_label); |
| 9. | End If |
| 10. | else |
| 11. | print (“Please enter the valid credentials”); |
| 12. | End else |
| 13. | End Procedure Login |
| Algorithm 2: Registration | |
| 1. | Procedure personalDetails (name, EID, pwd, DOB, Exp, Occ, Emp_status, Loc) |
| 2. | Enter name; |
| 3. | Enter EID; |
| 4. | Enter pwd; |
| 5. | Enter DOB; |
| 6. | Enter Exp; |
| 7. | Enter Occ; |
| 8. | Enter Emp_status; |
| 9. | Enter Loc; |
| 10. | Save Details to DB |
| 11. | End Procedure personalDetails |
| 12. | Procedure educationalDetails (highest_quali, grade, c gpa, board) |
| 13. | Enter highest_quali; |
| 14. | Enter grade; |
| 15. | Enter cgpa; |
| 16. | Enter board; |
| 17. | Save Details to DB |
| 18. | End Procedure educationalDetails |
| 19. | Procedure knowledgeSets (Interest, paid_unpaid, prefer_lang, theory_practical, level) |
| 20. | Enter interest; |
| 21. | Enter paid_unpaid; |
| 22. | Enter prefer_lang; |
| 23. | Enter theory_practical; |
| 24. | Enter level; |
| 25. | Save Details to DB |
| 26. | End Procedure knowledgeSets |
| 27. | Procedure Registration |
| 28. | Call personalDetails(); |
| 29. | Call educationalDetails(); |
| 30. | Call knowlwdgeDetails(); |
| 31. | End Procedure |
| Algorithm 3: Upload CV | |
| 1. | Procedure upload_cv() |
| 2. | Browse file from local device |
| 3. | Upload CV |
| 4. | OCR will convert CV into text |
| 5. | Details saved in DB |
| 6. | End Procedure upload_CV |
| Algorithm 4: Login Via LinkedIn | |
| 1. | Procedure viaLinkedln () |
| 2. | Generate Request by clicking on LinkedIn icon |
| 3. | Display Consent_page//from user side |
| 4. | Redirects Web application => secret token//from LinkedIn Account Authorization |
| 5. | Requests access with token from web application |
| 6. | Respond with requested data |
| 7. | If (EID(abc@gmail.com)&&pwd (“********”)) |
| 8. | Newpage welcome = new NewPage();//Create instance of the new page |
| 9. | Welcome.setVisible(true);//Create a welcome label and set it to the new page |
| 10. | JLabel wel_label=new JLabel(“Welcome:” +name); |
| 11. | Page.get ContentPane(). Add(wel_label); |
| 12. | End if |
| 13. | else |
| 14. | print (“Please Choose the valid credentials”); |
| 15. | End else |
4. Result & Discussion
- XGB Regressor stands for Extreme Gradient Boosting Regressor. It is an open-source library which renders an efficient and effective implementation of the gradient boosting algorithm.
- The Hyperparameter optimization is all the parameters that can be arbitrarily set by the user before starting training.
- Feature Engineering is the art of articulating the useful features (characteristics, properties, and attributes) from datasets and targets to be learned by the machine.
- Ridge: Regression is a way to create a frugal model when the number of predictor variables in a set overpass the number of observations or when a data set shows correlations between predictor variables.
4.1. Root Mean Squared Error (RMSE)
4.2. R Squared (R2)
4.3. Mean Squared Error (MSE)
4.4. Mean Squared Log Error (MSLE)
4.5. Mean Absolute Error (MAE)
4.6. Median Absolute Error (MedAE)
5. Conclusions
Author Contributions
Funding
Institutional Review Board Statement
Informed Consent Statement
Data Availability Statement
Acknowledgments
Conflicts of Interest
References
- Ding, M.; Wang, Y.; Hemberg, E.; O’Reilly, U.M. Transfer learning using representation learning in massive open online courses. In Proceedings of the 9th International Conference on Learning Analytics & Knowledge, Tempe, AZ, USA, 4–8 March 2019; pp. 145–154. [Google Scholar]
- Ilham, D.; Mostafa, E.; Mohamed, K. Towards a new approach to reduce the dropout rate in e-learning. In Proceedings of the 3rd International Conference on Networking, Information Systems & Security, Marrakech, Morocco, 31 March–2 April 2020; pp. 1–4. [Google Scholar]
- Pandit, M.; Gupta, D.; Anand, D.; Goyal, N.; Aljahdali, H.M.; Mansilla, A.O.; Kadry, S.; Kumar, A. Towards design and feasibility analysis of DePaaS: AI based global unified software defect prediction framework. Appl. Sci. 2022, 12, 493. [Google Scholar] [CrossRef]
- Athaya, H.; Nadir, R.D.A.; Indra Sensuse, D.; Kautsarina, K.; Suryono, R.R. Moodle Implementation for E-Learning: A Systematic Review. In Proceedings of the 6th International Conference on Sustainable Information Engineering and Technology, Malang, Indonesia, 13–14 September 2021; pp. 106–112. [Google Scholar]
- Aung, T.N.; Khaing, S.S. Challenges of implementing e-learning in developing countries: A review. In Proceedings of the International Conference on Genetic and Evolutionary Computing, Yangon, Myanmar, 26–28 August 2015; pp. 405–411. [Google Scholar]
- Subashini, N.; Udayanga, L.; De Silva, L.H.N.; Edirisinghe, J.C.; Nafla, M.N. Undergraduate perceptions on transitioning into E-learning for continuation of higher education during the COVID pandemic in a developing country: A cross-sectional study from Sri Lanka. BMC Med. Educ. 2022, 22, 1–12. [Google Scholar] [CrossRef] [PubMed]
- Assami, S.; Daoudi, N.; Ajhoun, R. Ontology-based modeling for a personalized MOOC recommender system. In Proceedings of the International Conference Europe Middle East & North Africa Information Systems and Technologies to Support Learning, Fez, Morocco, 25–27 October 2018; Springer: Cham, Switzerland; pp. 21–28. [Google Scholar]
- Chen, G.; Davis, D.; Lin, J.; Hauff, C.; Houben, G.J. Beyond the MOOC platform: Gaining insights about learners from the social web. In Proceedings of the 8th ACM Conference on Web Science, Hannover, Germany, 22–25 May 2016; pp. 15–24. [Google Scholar]
- Chen, Q.; Xiong, M. Dual watermarking based on wavelet transform for data protection in smart grid. In Proceedings of the 2016 3rd International Conference on Information Science and Control Engineering (ICISCE), Beijing, China, 8–10 July 2016; pp. 1313–1316. [Google Scholar]
- Asli, M.F.; Hamzah, M.; Ibrahim, A.A.A.; Embug, A.J. Visual Analytics: Design Study for Exploratory Analytics on Peer Profiles, Activity and Learning Performance for MOOC Forum Activity Assessment. Int. J. Adv. Sci. Eng. Inf. Technol. 2019, 9, 66–72. [Google Scholar] [CrossRef]
- Zhang, X.; Sun, X.; Sun, X.; Sun, W.; Jha, S.K. Robust Reversible Audio Watermarking Scheme for Telemedicine and Privacy Protection. Comput. Mater. Contin. 2022, 71, 3035–3050. [Google Scholar] [CrossRef]
- Elghomary, K.; Bouzidi, D. Dynamic peer recommendation system based on trust model for sustainable social tutoring in MOOCs. In Proceedings of the 2019 1st International Conference on Smart Systems and Data Science (ICSSD), Rabat, Morocco, 3–4 October 2019; pp. 1–9. [Google Scholar]
- Feng, J.; Lin, X. Research on Online Learners’ Course Recommendation System Based on Knowledge Atlas in Smart Education Cloud Platform. Wirel. Commun. Mob. Comput. 2022, 2022, 1–8. [Google Scholar] [CrossRef]
- Madhavi, A.; Nagesh, A.; Govardhan, A. A Study on E-Learning and Recommendation System. Recent Adv. Comput. Sci. Commun. Former. Recent Pat. Comput. Sci. 2022, 15, 748–764. [Google Scholar] [CrossRef]
- Dickerson, J.P.; Khandagale, S.; McElfresh, D.C.; Valverde, J.; White, C. RecZilla: Algorithm Selection for Recommender Systems. In Proceedings of the First Conference on Automated Machine Learning (Late-Breaking Workshop), Baltimore, MD, USA, 21 April 2022. [Google Scholar]
- Ali, S.; Hafeez, Y.; Humayun, M.; Jamail, N.S.; Aqib, M.; Nawaz, A. Enabling recommendation system architecture in virtualized environment for e-learning. Egypt. Inform. J. 2022, 23, 33–45. [Google Scholar] [CrossRef]
- Shahbazi, Z.; Byun, Y.C. Agent-Based Recommendation in E-Learning Environment Using Knowledge Discovery and Machine Learning Approaches. Mathematics 2022, 10, 1192. [Google Scholar] [CrossRef]
- Ezaldeen, H.; Misra, R.; Bisoy, S.K.; Alatrash, R.; Priyadarshini, R. A hybrid E-learning recommendation integrating adaptive profiling and sentiment analysis. J. Web Semant. 2021, 72, 100700. [Google Scholar] [CrossRef]
- Rahhali, M.; Oughdir, L.; Jedidi, Y.; Lahmadi, Y.; El Khattabi, M.Z. E-learning recommendation system based on cloud computing. In WITS 2020; Springer: Singapore, 2022; pp. 89–99. [Google Scholar]
- Amane, M.; Aissaoui, K.; Berrada, M. ERSDO: E-learning Recommender System based on Dynamic Ontology. Educ. Inf. Technol. 2022, 16, 1–3. [Google Scholar] [CrossRef]
- Hazar, M.J.; Maraoui, M.; Zrigui, M. Recommendation System Based on Video Processing in an E-Learning Platform. J. Hunan Univ. Nat. Sci. 2022, 49, 52–61. [Google Scholar] [CrossRef]
- Baidada, M.; Mansouri, K.; Poirier, F. Hybrid Filtering Recommendation System in an Educational Context: Experiment in Higher Education in Morocco. Int. J. Web-Based Learn. Teach. Technol. (IJWLTT) 2022, 17, 1–7. [Google Scholar] [CrossRef]
- Fernández-García, A.J.; Rodriguez-Echeverria, R.; Preciado, J.C.; Perianez, J.; Gutiérrez, J.D. A hybrid multidimensional Recommender System for radio programs. Expert Syst. Appl. 2022, 198, 116706. [Google Scholar] [CrossRef]
- Bouazza, H.; Said, B.; Laallam, F.Z. A hybrid IoT services recommender system using social IoT. J. King Saud Univ. Comput. Inf. Sci. 2022, 34, 5633–5645. [Google Scholar] [CrossRef]
- Sharma, S.; Rana, V.; Malhotra, M. Automatic recommendation system based on hybrid filtering algorithm. Educ. Inf. Technol. 2022, 27, 1523–1538. [Google Scholar] [CrossRef]
- Candillier, L.; Jack, K.; Fessant, F.; Meyer, F. State-of-the-art recommender systems. In Collaborative and Social Information Retrieval and Access: Techniques for Improved User Modeling; IGI Global: Hershey, PA, USA, 2009; pp. 1–22. [Google Scholar]
- Chen, Y.H.; Huang, N.F.; Tzeng, J.W.; Lee, C.A.; Huang, Y.X.; Huang, H.H. A Personalized Learning Path Recommender System with Line Bot in MOOCs Based on LSTM. In Proceedings of the 2022 11th International Conference on Educational and Information Technology (ICEIT), Chengdu, China, 6–8 January 2022; pp. 40–45. [Google Scholar]
- Chuang, A.C.; Huang, N.F.; Tzeng, J.W.; Lee, C.A.; Huang, Y.X.; Huang, H.H. MOOCERS: Exercise Recommender System in MOOCs Based on Reinforcement Learning Algorithm. In Proceedings of the 2021 8th International Conference on Soft Computing & Machine Intelligence (ISCMI), Cairo, Egypt, 26–27 November 2021; pp. 186–190. [Google Scholar]
- Farnadi, G.; Getoor, L.; Moens, M.F.; De Cock, M. User profiling using hinge-loss Markov random fields. arXiv 2020, arXiv:2001.01177. [Google Scholar]
- Boussakssou, M.; Hssina, B.; Erittali, M. Towards an Adaptive E-learning System Based on Q-Learning Algorithm. Procedia Comput. Sci. 2020, 170, 1198–1203. [Google Scholar] [CrossRef]
- Kolekar, S.V.; Pai, R.M.; MM, M.P. Adaptive User Interface for Moodle based E-learning System using Learning Styles. Procedia Comput. Sci. 2018, 135, 606–615. [Google Scholar] [CrossRef]
- Pereira, C.K.; Campos, F.; Ströele, V.; David, J.M.; Braga, R. BROAD-RSI–Educational recommender system using social networks interactions and linked data. J. Internet Serv. Appl. 2018, 9, 1–28. [Google Scholar] [CrossRef]
- Hagedoorn, T.R.; Spanakis, G. Massive open online courses temporal profiling for dropout prediction. In Proceedings of the 2017 IEEE 29th International Conference on Tools with Artificial Intelligence (ICTAI), Boston, MA, USA, 6–8 November 2017; pp. 231–238. [Google Scholar]
- Liang, K.; Zhang, Y.; He, Y.; Zhou, Y.; Tan, W.; Li, X. Online behavior analysis-based student profile for intelligent E-learning. J. Electr. Comput. Eng. 2017, 2017, 1–7. [Google Scholar] [CrossRef]
- Chrysoulas, C.; Fasli, M. Building an adaptive E-learning system. In Proceedings of the CSEDU 2017-Proceedings of the 9th International Conference on Computer Supported Education, Porto, Portugal, 26–27 April 2017; Volume 2, pp. 375–382. [Google Scholar]
- Ali, B.A.; Majd, S.; Marie-Hélène, A.; Elsa, N. Recommendation of pedagogical resources within a learning ecosystem. In Proceedings of the 9th International Conference on Management of Digital EcoSystems, Bangkok, Thailand, 7–10 November 2017; pp. 14–21. [Google Scholar]
- Al-Shamri, M.Y.H. User profiling approaches for demographic recommender systems. Knowledge-Based Syst. 2016, 100, 175–187. [Google Scholar] [CrossRef]
- Li, Q.; Kim, B.M. Constructing user profiles for collaborative recommender system. In Asia-Pacific Web Conference; Springer: Berlin/Heidelberg, Germany, 2004; pp. 100–110. [Google Scholar]
- Bradley, K.; Rafter, R.; Smyth, B. Case-based user profiling for content personalisation. In International Conference on Adaptive Hypermedia and Adaptive Web-Based Systems; Springer: Berlin/Heidelberg, Germany, 2000; pp. 62–72. [Google Scholar]













Publisher’s Note: MDPI stays neutral with regard to jurisdictional claims in published maps and institutional affiliations. |
© 2022 by the authors. Licensee MDPI, Basel, Switzerland. This article is an open access article distributed under the terms and conditions of the Creative Commons Attribution (CC BY) license (https://creativecommons.org/licenses/by/4.0/).
Share and Cite
Kaur, R.; Gupta, D.; Madhukar, M.; Singh, A.; Abdelhaq, M.; Alsaqour, R.; Breñosa, J.; Goyal, N. E-Learning Environment Based Intelligent Profiling System for Enhancing User Adaptation. Electronics 2022, 11, 3354. https://doi.org/10.3390/electronics11203354
Kaur R, Gupta D, Madhukar M, Singh A, Abdelhaq M, Alsaqour R, Breñosa J, Goyal N. E-Learning Environment Based Intelligent Profiling System for Enhancing User Adaptation. Electronics. 2022; 11(20):3354. https://doi.org/10.3390/electronics11203354
Chicago/Turabian StyleKaur, Ramneet, Deepali Gupta, Mani Madhukar, Aman Singh, Maha Abdelhaq, Raed Alsaqour, Jose Breñosa, and Nitin Goyal. 2022. "E-Learning Environment Based Intelligent Profiling System for Enhancing User Adaptation" Electronics 11, no. 20: 3354. https://doi.org/10.3390/electronics11203354
APA StyleKaur, R., Gupta, D., Madhukar, M., Singh, A., Abdelhaq, M., Alsaqour, R., Breñosa, J., & Goyal, N. (2022). E-Learning Environment Based Intelligent Profiling System for Enhancing User Adaptation. Electronics, 11(20), 3354. https://doi.org/10.3390/electronics11203354

