Cyberbullying Identification System Based Deep Learning Algorithms
Abstract
1. Introduction
2. Literature Review
3. Materials and Methods
3.1. Dataset Collection
3.1.1. Binary Aggressive Cyberbullying Dataset
3.1.2. Multiclass Cyberbullying Dataset
3.2. Preprocessing
- Punctuation removal, which is the act of taking out all of the punctuation (e.g., ?, ! : ; ‘) from each social post in order to make it look cleaner. “The,” “a,” “an,” and “in” are some of the stop words that are removed from a dataset for this purpose.
- Transforming all words in the text into lower case words.
- Removing all unnecessary words, emojis, white spaces, and digits characters from the social posts in the datasets.
- Tokenization, which is the process of breaking a sentence down into its constituent parts, such as words, phrases, and other pieces of information.
- As we used deep learning neural networks techniques to identify each social post as cyberbullying or not, all text sequences in the datasets must have equal real-value vectors. The post padding sequence method is used to complete this task.
3.3. Word Embedding Representation Approache
3.4. Classification Techniques
3.4.1. Bidirectional Long Short-Term Memory
3.4.2. Combined Convolutional Neural Network with BiLSTM Model
- Embedding layer
- Convolutional layer
- SoftMax layer
3.5. Assessment Metrics
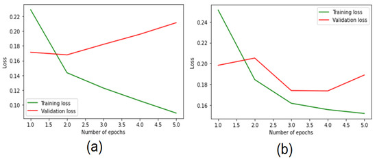
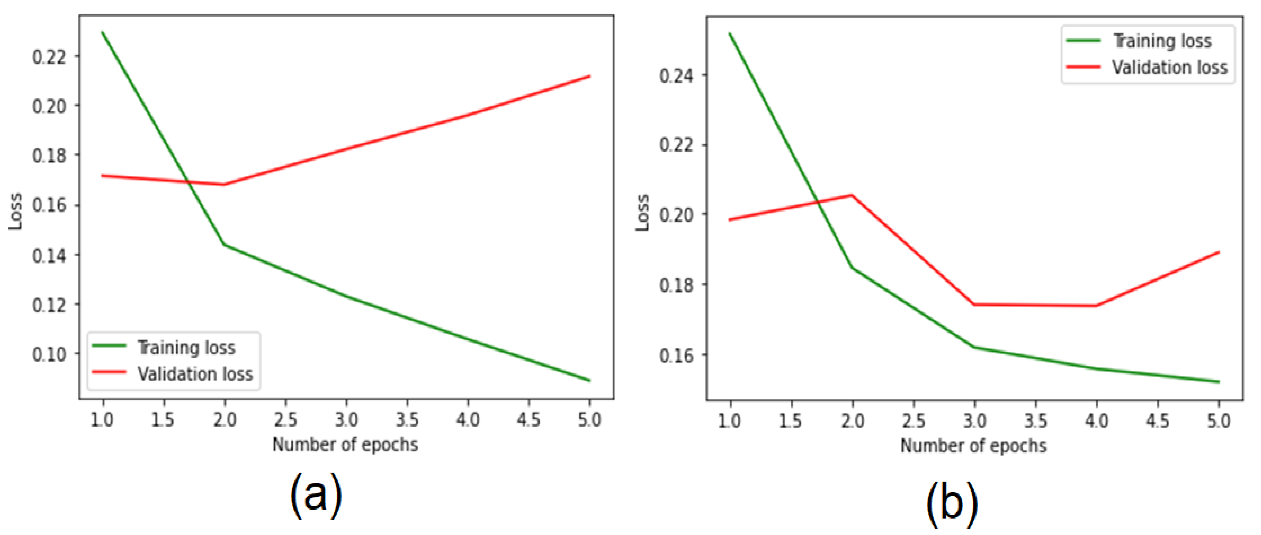
4. Results
4.1. Binary Classification Results
4.2. Multiclass Classification Results
4.3. Word Cloud
5. Results and Comparison
6. Conclusions
Author Contributions
Funding
Data Availability Statement
Acknowledgments
Conflicts of Interest
References
- Englander, E.; Donnerstein, E.; Kowalski, R.; Lin, C.A.; Parti, K. Defining cyberbullying. Pediatrics 2017, 140, S148–S151. [Google Scholar] [CrossRef]
- Johnson, L.D. Counselors and Cyberbullying: Guidelines for Prevention, Intervention, and Counseling. Available online: https://www.counseling.org/docs/default-source/vistas/vistas_2011_article_63.pdf?sfvrsn=f106ccc8_11 (accessed on 18 July 2022).
- Wang, J.; Fu, K.; Lu, C.T. Sosnet: A graph convolutional network approach to fine-grained cyberbullying detection. In Proceedings of the 2020 IEEE International Conference on Big Data (Big Data), Atlanta, GA, USA, 10–13 December 2020; pp. 1699–1708. [Google Scholar]
- Slonje, R.; Smith, P.K. Cyberbullying: Another main type of bullying? Scand. J. Psychol. 2008, 49, 147–154. [Google Scholar] [CrossRef] [PubMed]
- Chaffey, D. Global Social Media Research Summary July 2020. Available online: https://www. smartinsights.com/social-media-marketing/social-media-strategy/new-globalsocial-media-research (accessed on 20 July 2022).
- Hosseinmardi, H.; Ghasemianlangroodi, A.; Han, R.; Lv, Q.; Mishra, S. Towards understanding cyberbullying behavior in a semi-anonymous social network. In Proceedings of the 2014 IEEE/ACM International Conference on Advances in Social Networks Analysis and Mining (ASONAM 2014), Beijing, China, 17–20 August 2014; pp. 244–252. [Google Scholar]
- Cook, S. Cyberbullying Facts and Statistics for 2020. Available online: https://www.comparitech. com/internet-providers/cyberbullying-statistics/ (accessed on 28 July 2022).
- Yin, D.; Xue, Z.; Hong, L.; Davison, B.D.; Kontostathis, A.; Edwards, L. Detection of harassment on web 2.0. In Proceedings of the Content Analysis in the WEB, Madrid, Spain, 21 April 2009; pp. 1–7. [Google Scholar]
- Reynolds, K.; Kontostathis, A.; Edwards, L. Using machine learning to detect cyberbullying. In Proceedings of the 2011 10th International Conference on Machine Learning and Applications and Workshops, Washington, DC, USA, 18–21 December 2011; pp. 241–244. [Google Scholar]
- Modha, S.; Majumder, P.; Mandl, T.; Mandalia, C. Detecting and visualizing hate speech in social media: A cyber watchdog for surveillance. Expert Syst. Appl. 2020, 161, 113725. [Google Scholar] [CrossRef]
- Dinakar, K.; Reichart, R.; Lieberman, H. Modeling the detection of textual cyberbullying. In Proceedings of Proceedings of the International AAAI Conference on Web and Social Media, Atlanta, GA, USA, 6–9 June 2022. [Google Scholar]
- Dadvar, M.; Jong, F.D.; Ordelman, R.; Trieschnigg, D. Improved cyberbullying detection using gender information. In Proceedings of the Title of host publicationProceedings of the Twelfth Dutch-Belgian Information Retrieval Workshop (DIR 2012), Ghent, Belgium, 24 February 2012. [Google Scholar]
- Kontostathis, A.; Reynolds, K.; Garron, A.; Edwards, L. Detecting cyberbullying: Query terms and techniques. In Proceedings of the 5th Annual Acm, Web Science Conference, online, 2 May 2013; pp. 195–204. [Google Scholar]
- Ptaszynski, M.; Masui, F.; Kimura, Y.; Rzepka, R.; Araki, K. Extracting patterns of harmful expressions for cyberbullying detection. In Proceedings of the 7th Language & Technology Conference: Human Language Technologies as a Challenge for Computer Science and Linguistics (LTC'15), The First Workshop on Processing Emotions, Decisions and Opinions, Poznań, Poland, 27–29 November 2015; pp. 370–375. [Google Scholar]
- Zhang, X.; Tong, J.; Vishwamitra, N.; Whittaker, E.; Mazer, J.P.; Kowalski, R.; Hu, H.; Luo, F.; Macbeth, J.; Dillon, E. Cyberbullying detection with a pronunciation based convolutional neural network. In Proceedings of the 2016 15th IEEE International Conference on Machine Learning and Applications (ICMLA), Anaheim, CA, USA, 18–20 December 2016; pp. 740–745. [Google Scholar]
- Chavan, V.S.; Shylaja, S. Machine learning approach for detection of cyber-aggressive comments by peers on social media network. In Proceedings of the 2015 International Conference on Advances in Computing, Communications and Informatics (ICACCI), Kochi, India, 10–13 August 2015; pp. 2354–2358. [Google Scholar]
- Squicciarini, A.; Rajtmajer, S.; Liu, Y.; Griffin, C. Identification and characterization of cyberbullying dynamics in an online social network. In Proceedings of the 2015 IEEE/ACM International Conference on Advances in Social Networks Analysis and Mining, Paris, France, 25–28 August 2015; pp. 280–285. [Google Scholar]
- Ozel, S.A.; Saraç, E.; Akdemir, S.; Aksu, H. Detection of cyberbullying on social media messages in turkish. In Proceedings of the 2017 International Conference on Computer Science and Engineering (UBMK), Antalya, Turkey, 5–8 October 2017; pp. 366–370. [Google Scholar]
- Bozyigit, A.; Utku, S.; Nasiboglu, E. Cyberbullying detection by using artificial neural network models. In Proceedings of the 2019 4th International Conference on Computer Science and Engineering (UBMK), Samsun, Turkey, 11–15 September 2019; pp. 520–524. [Google Scholar]
- Bozyiğit, A.; Utku, S.; Nasibov, E. Cyberbullying detection: Utilizing social media features. Expert Syst. Appl. 2021, 179, 115001. [Google Scholar] [CrossRef]
- Kumari, K.; Singh, J.P.; Dwivedi, Y.K.; Rana, N.P. Towards cyberbullying-free social media in smart cities: A unified multi-modal approach. Soft Comput. 2020, 24, 11059–11070. [Google Scholar] [CrossRef]
- Çiğdem, A.; Çürük, E.; Eşsiz, E.S. Automatic detection of cyberbullying in formspring.me, myspace and Youtube social networks. Turk. J. Eng. 2019, 3, 168–178. [Google Scholar]
- Gomez, R.; Gibert, J.; Gomez, L.; Karatzas, D. Exploring hate speech detection in multimodal publications. In Proceedings of the IEEE/CVF Winter Conference on Applications of Computer Vision, Snowmass, CO, USA, 1–5 March 2020; pp. 1470–1478. [Google Scholar]
- Kumari, K.; Singh, J.P.; Dwivedi, Y.K.; Rana, N.P. Multi-modal aggression identification using convolutional neural network and binary particle swarm optimization. Future Gener. Comput. Syst. 2021, 118, 187–197. [Google Scholar] [CrossRef]
- Sadiq, S.; Mehmood, A.; Ullah, S.; Ahmad, M.; Choi, G.S.; On, B.-W. Aggression detection through deep neural model on Twitter. Future Gener. Comput. Syst. 2021, 114, 120–129. [Google Scholar] [CrossRef]
- Hosseinmardi, H.; Rafiq, R.I.; Han, R.; Lv, Q.; Mishra, S. Prediction of cyberbullying incidents in a media-based social network. In Proceedings of the 2016 IEEE/ACM International Conference on Advances in Social Networks Analysis and Mining (ASONAM), San Francisco, CA, USA, 18–21 August 2016; pp. 186–192. [Google Scholar]
- Al-Ajlan, M.A.; Ykhlef, M. Deep learning algorithm for cyberbullying detection. Int. J. Adv. Comput. Sci. Appl. 2018, 9, 199–205. [Google Scholar] [CrossRef]
- Aldhyani, T.H.H.; Alsubari, S.N.; Alshebami, A.S.; Alkahtani, H.; Ahmed, Z.A.T. Detecting and Analyzing Suicidal Ideation on Social Media Using Deep Learning and Machine Learning Models. Int. J. Environ. Res. Public Health 2022, 19, 12635. [Google Scholar] [CrossRef]
- Pawar, R.; Raje, R.R. Multilingual cyberbullying detection system. In Proceedings of the 2019 IEEE International Conference on Electro Information Technology (EIT), Brookings, SD, USA, 20–22 May 2019; pp. 40–44. [Google Scholar]
- Dataset. Available online: https://www.kaggle.com/datasets/saurabhshahane/cyberbullying-dataset (accessed on 12 May 2022).
- Mikolov, T.; Chen, K.; Corrado, G.; Dean, J. Efficient estimation of word representations in vector space. arXiv 2013, arXiv:1301.3781. [Google Scholar]
- Mikolov, T.; Sutskever, I.; Chen, K.; Corrado, G.S.; Dean, J. Distributed representations of words and phrases and their compositionality. In Proceedings of the Advances in Neural Information Processing Systems, Lake Tahoe, NV, USA, 5–10 December 2013; pp. 3111–3119. [Google Scholar]
- Al-Hashedi, M.; Soon, L.K.; Goh, H.N. Cyberbullying detection using deep learning and word embeddings: An empirical study. In Proceedings of the 2019 2nd International Conference on Computational Intelligence and Intelligent Systems, Bangkok, Thailand, 23–25 November 2019; pp. 17–21. [Google Scholar]
- Zhang, Z.; Robinson, D.; Tepper, J. Detecting Hate Speech on Twitter Using a Convolution-GRU Based Deep Neural Network. In Proceedings of the European semantic web conference, Anissaras, Crete, Greece, 3–7 June 2018; Springer: Cham, Switzerland, 2018; pp. 745–760. [Google Scholar]
- Dessì, D.; Recupero, D.; Sack, H. An Assessment of Deep Learning Models and Word Embeddings for Toxicity Detection within Online Textual Comments. Electronics 2021, 10, 779. [Google Scholar] [CrossRef]
- Chollet, F. “Keras”, GitHub. Available online: https://github.com/fchollet/keras (accessed on 11 August 2022).
- Rosa, H.; Pereira, N.; Ribeiro, R.; Ferreira, P.; Carvalho, J.; Oliveira, S.; Coheur, L.; Paulino, P.; Simão, A.V.; Trancoso, I. Automatic cyberbullying detection: A systematic review. Comput. Hum. Behav. 2018, 93, 333–345. [Google Scholar] [CrossRef]
- Arshi, S.; Zhang, L.; Strachan, R. Prediction using LSTM networks. In Proceedings of the 2019 International Joint Conference on Neural Networks, Budapest, Hungary, 14–19 July 2019; pp. 1–8. [Google Scholar]
- Alsubari, S.N.; Deshmukh, S.N.; Al-Adhaileh, M.H.; Alsaade, F.W.; Aldhyani, T.H. Development of Integrated Neural Network Model for Identification of Fake Reviews in E-Commerce Using Multidomain Datasets. Appl. Bionics Biomech. 2021, 11, 5522572. [Google Scholar] [CrossRef] [PubMed]
- Understanding LSTM Cells Using C#. Available online: https://msdn.microsoft.com/en-us/magazine/mt846470.aspx (accessed on 16 June 2022).
- Alzahrani, M.E.; Aldhyani, T.H.; Alsubari, S.N.; Althobaiti, M.M.; Fahad, A. Developing an Intelligent System with Deep Learning Algorithms for Sentiment Analysis of E-Commerce Product Reviews. Comput. Intell. Neurosci. 2022, 10, 3840071. [Google Scholar] [CrossRef] [PubMed]
- Kalchbrenner, N.; Grefenstette, E.; Blunsom, P. A Convolutional Neural Network for Modelling Sentences. arXiv 2014, arXiv:1404.2188. [Google Scholar]
- Hani, J.; Nashaat, M.; Ahmed, M.; Emad, Z.; Amer, E. Ammar Mohammed. Social media cyberbullying detection using machine learning. Int. J. Adv. Comput. Sci. Appl. 2019, 10, 5. [Google Scholar]
- Talpur, B.A.; Declan, O.S. Multi-class imbalance in text classification: A feature engineering approach to detect cyberbullying in twitter. Informatics 2020, 7, 52. [Google Scholar] [CrossRef]














| Parameter Name | Value |
|---|---|
| Input sequence length | 249, 98 |
| Embedding dimension | 50 |
| Vocabulary size | 20,000, 30,000 |
| Number of filters | 100 |
| LSTM units | 100 |
| Dropout | 0.3 |
| Batch size | 128, 10 |
| Number of epochs | 5 |
| Activation function | ReLU |
| Optimizers | RMSprop, Nadam |
| Dataset Name | Total of Samples | Training Set 70% | Validation 10% | Testing 20% |
|---|---|---|---|---|
| Binary class dataset | 115,864 | 83,422 | 11,586 | 20,855 |
| Multiclass dataset | 39,869 | 28,705 | 3987 | 7176 |
| Algorithms | Precision (%) | Recall (%) | Specificity (%) | F-Score (%) | Accuracy (%) |
|---|---|---|---|---|---|
| CNN-BiLSTM | 69.1 | 76 | 95 | 72.3 | 93 |
| BiLSTM | 85 | 65.2 | 98.3 | 74 | 94.1 |
| Model Name | Class Name | Precision% | Recall% | F1-Score% | Accuracy% |
|---|---|---|---|---|---|
| BiLSTM | Religion | 1.00 | 97 | 98 | 99 |
| Age | 99 | 99 | 99 | ||
| Gender | 96 | 99 | 97 | ||
| Ethnicity | 1.00 | 1.00 | 1.00 | ||
| Non-bullying | 98 | 99 | 98 | ||
| CNN-BiLSTM | Religion | 97 | 98 | 97 | 95 |
| Age | 99 | 97 | 98 | ||
| Gender | 94 | 90 | 92 | ||
| Ethnicity | 93 | 90 | 91 | ||
| Non-bullying | 92 | 98 | 95 |
| Paper Id | Word Embedding Approach | Technique | Accuracy |
|---|---|---|---|
| Al-Ajlan et al. [27] | Keras embedding | CNN | 95% |
| Hani et al. [43] | TF-IDF | ANN SVM | 92.8% 90.3% |
| Talpur et al. [44] | Word2vec | RF | 93% |
| Wang et al. (2020) | Word2vec | GCN XGBoost | 87% 94 % |
| Proposed work | Keras embedding | BiLSTM CNN-BiLSTM | 99% 95 |
Publisher’s Note: MDPI stays neutral with regard to jurisdictional claims in published maps and institutional affiliations. |
© 2022 by the authors. Licensee MDPI, Basel, Switzerland. This article is an open access article distributed under the terms and conditions of the Creative Commons Attribution (CC BY) license (https://creativecommons.org/licenses/by/4.0/).
Share and Cite
Aldhyani, T.H.H.; Al-Adhaileh, M.H.; Alsubari, S.N. Cyberbullying Identification System Based Deep Learning Algorithms. Electronics 2022, 11, 3273. https://doi.org/10.3390/electronics11203273
Aldhyani THH, Al-Adhaileh MH, Alsubari SN. Cyberbullying Identification System Based Deep Learning Algorithms. Electronics. 2022; 11(20):3273. https://doi.org/10.3390/electronics11203273
Chicago/Turabian StyleAldhyani, Theyazn H. H., Mosleh Hmoud Al-Adhaileh, and Saleh Nagi Alsubari. 2022. "Cyberbullying Identification System Based Deep Learning Algorithms" Electronics 11, no. 20: 3273. https://doi.org/10.3390/electronics11203273
APA StyleAldhyani, T. H. H., Al-Adhaileh, M. H., & Alsubari, S. N. (2022). Cyberbullying Identification System Based Deep Learning Algorithms. Electronics, 11(20), 3273. https://doi.org/10.3390/electronics11203273

