Development of an Android Mobile Application for Reducing Sitting Time and Increasing Walking Time in People with Type 2 Diabetes
Abstract
1. Introduction
2. Materials and Methods
2.1. Overview
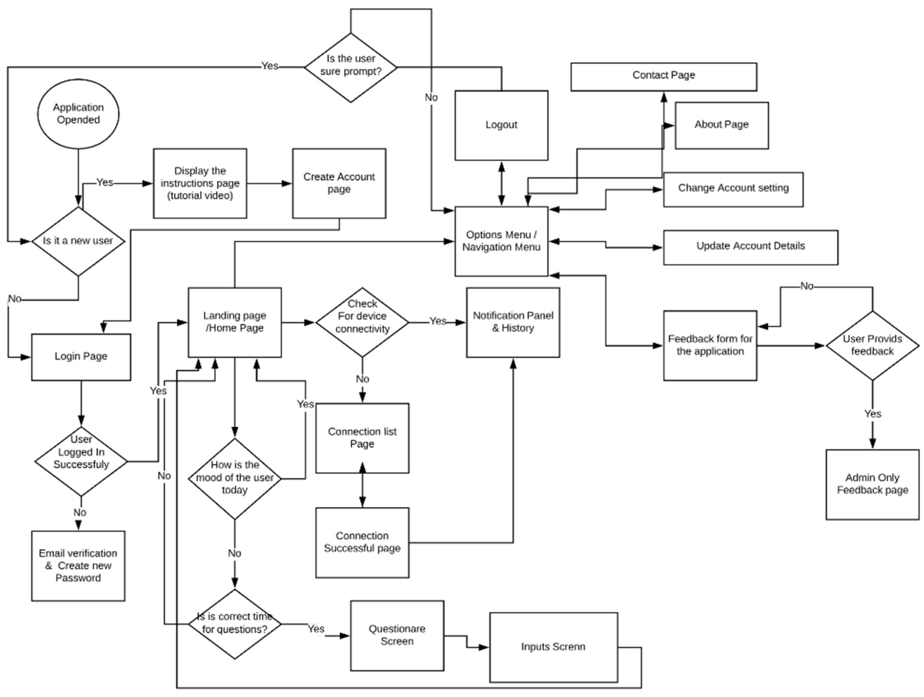
2.2. Stage One: Designing iMOVE
2.3. Stage Two: Focus Group
2.4. Analysis
3. Results
3.1. Stage One
3.1.1. App Features
3.1.2. Notification Messages
3.1.3. Wearable Sensor/Physical Activity Tracker Integration
3.2. Stage Two
3.2.1. Past and Current Experience with Mobile Health Apps
3.2.2. General Feedback about iMOVE
3.2.3. Aesthetic, Functional, and Content of iMOVE
3.2.4. Modifications
4. Discussion
Strength and Limitations
5. Conclusions
Supplementary Materials
Author Contributions
Funding
Institutional Review Board Statement
Informed Consent Statement
Data Availability Statement
Acknowledgments
Conflicts of Interest
References
- Tremblay, M.S.; Aubert, S.; Barnes, J.D.; Saunders, T.J.; Carson, V.; Latimer-Cheung, A.E.; Chastin, S.F.; Altenburg, T.M.; Chinapaw, M.J. Sedentary behavior research network (SBRN)—Terminology consensus project process and outcome. Int. J. Behav. Nutr. Phys. Act. 2017, 14, 75. [Google Scholar] [CrossRef] [PubMed]
- Healy, G.N.; Winkler, E.A.; Owen, N.; Anuradha, S.; Dunstan, D.W. Replacing sitting time with standing or stepping: Associations with cardio-metabolic risk biomarkers. Eur. Heart J. 2015, 36, 2643–2649. [Google Scholar] [CrossRef] [PubMed]
- Kennerly, A.M.; Kirk, A. Physical activity and sedentary behaviour of adults with type 2 diabetes: A systematic review. Pract. Diabetes 2018, 35, 86–89g. [Google Scholar] [CrossRef]
- Biswas, A.; Oh, P.I.; Faulkner, G.E.; Bajaj, R.R.; Silver, M.A.; Mitchell, M.S.; Alter, D.A. Sedentary time and its association with risk for disease incidence, mortality, and hospitalization in adults: A systematic review and meta-analysis. Ann. Intern. Med. 2015, 162, 123–132. [Google Scholar] [CrossRef] [PubMed]
- Paing, A.C.; McMillan, K.A.; Kirk, A.F.; Collier, A.; Hewitt, A.; Chastin, S.F. The associations of sedentary time and breaks in sedentary time with 24-hour glycaemic control in type 2 diabetes. Prev. Med. Rep. 2018, 12, 94–100. [Google Scholar] [CrossRef]
- Saunders, T.J.; McIsaac, T.; Douillette, K.; Gaulton, N.; Hunter, S.; Rhodes, R.E.; Prince, S.A.; Carson, V.; Chaput, J.P.; Chastin, S.; et al. Sedentary behaviour and health in adults: An overview of systematic reviews. Appl. Physiol. Nutr. Metab. 2020, 45, S197–S217. [Google Scholar] [CrossRef]
- Bull, F.C.; Al-Ansari, S.S.; Biddle, S.; Borodulin, K.; Buman, M.P.; Cardon, G.; Carty, C.; Chaput, J.P.; Chastin, S.; Chou, R.; et al. World Health Organization 2020 guidelines on physical activity and sedentary behaviour. Br. J. Sports Med. 2020, 54, 1451–1462. [Google Scholar] [CrossRef]
- Duvivier, B.M.; Schaper, N.C.; Koster, A.; Van Kan, L.; Peters, H.P.; Adam, J.J.; Giesbrecht, T.; Kornips, E.; Hulsbosch, M.; Willems, P.; et al. Benefits of substituting sitting with standing and walking in free-living conditions for cardiometabolic risk markers, cognition and mood in overweight adults. Front. Physiol. 2017, 8, 353. [Google Scholar] [CrossRef]
- Dempsey, P.C.; Owen, N.; Yates, T.E.; Kingwell, B.A.; Dunstan, D.W. Sitting less and moving more: Improved glycaemic control for type 2 diabetes prevention and management. Curr. Diabetes Rep. 2016, 16, 114. [Google Scholar] [CrossRef]
- Duvivier, B.M.; Schaper, N.C.; Hesselink, M.K.; van Kan, L.; Stienen, N.; Winkens, B.; Koster, A.; Savelberg, H.H. Breaking sitting with light activities vs structured exercise: A randomised crossover study demonstrating benefits for glycaemic control and insulin sensitivity in type 2 diabetes. Diabetologia 2017, 60, 490–498. [Google Scholar] [CrossRef]
- Dempsey, P.C.; Owen, N.; Biddle, S.J.; Dunstan, D.W. Managing sedentary behavior to reduce the risk of diabetes and cardiovascular disease. Curr. Diabetes Rep. 2014, 14, 522. [Google Scholar] [CrossRef] [PubMed]
- Dunstan, D.W.; Dogra, S.; Carter, S.E.; Owen, N. Sit less and move more for cardiovascular health: Emerging insights and opportunities. Nat. Rev. Cardiol. 2021, 18, 637–648. [Google Scholar] [CrossRef] [PubMed]
- Stephenson, A.; McDonough, S.M.; Murphy, M.H.; Nugent, C.D.; Mair, J.L. Using computer, mobile and wearable technology enhanced interventions to reduce sedentary behaviour: A systematic review and meta-analysis. Int. J. Behav. Nutr. Phys. Act. 2017, 14, 105. [Google Scholar] [CrossRef] [PubMed]
- Spruijt-Metz, D.; Wen, C.K.; O’Reilly, G.; Li, M.; Lee, S.; Emken, B.A.; Mitra, U.; Annavaram, M.; Ragusa, G.; Narayanan, S. Innovations in the use of interactive technology to support weight management. Curr. Obes. Rep. 2015, 4, 510–519. [Google Scholar] [CrossRef] [PubMed]
- Intille, S.S.; Kukla, C.; Farzanfar, R.; Bakr, W. Just-in-time technology to encourage incremental, dietary behavior change. AMIA Annu. Symp. Proc. 2003, 2003, 874. [Google Scholar]
- Hardeman, W.; Houghton, J.; Lane, K.; Jones, A.; Naughton, F. A systematic review of just-in-time adaptive interventions (JITAIs) to promote physical activity. Int. J. Behav. Nutr. Phys. Act. 2019, 16, 31. [Google Scholar] [CrossRef]
- Brusse, C.; Gardner, K.; McAullay, D.; Dowden, M. Social media and mobile apps for health promotion in Australian Indigenous populations: Scoping review. J. Med. Internet Res. 2014, 16, e280. [Google Scholar] [CrossRef]
- Schwarz, D. Jump Start Adobe XD; SitePoint: Melbourne, Australia, 2017. [Google Scholar]
- Willig, C.; Rogers, W.S. The SAGE Handbook of Qualitative Research in Psychology; Sage: New York, NY, USA, 2017. [Google Scholar]
- Daryabeygi-Khotbehsara, R.; Islam, S.M.S.; Dunstan, D.; McVicar, J.; Abdelrazek, M.; Maddison, R. Smartphone-based interventions to reduce sedentary behavior and promote physical activity using integrated dynamic models: Systematic review. J. Med. Internet Res. 2021, 23, e26315. [Google Scholar] [CrossRef]
- Gardner, B.; Smith, L.; Lorencatto, F.; Hamer, M.; Biddle, S.J. How to reduce sitting time? A review of behaviour change strategies used in sedentary behaviour reduction interventions among adults. Health Psychol. Rev. 2016, 10, 89–112. [Google Scholar] [CrossRef]
- Direito, A.; Walsh, D.; Hinbarji, M.; Albatal, R.; Tooley, M.; Whittaker, R.; Maddison, R. Using the Intervention Mapping and Behavioral Intervention Technology Frameworks: Development of an mHealth Intervention for Physical Activity and Sedentary Behavior Change. Health Educ. Behav. 2018, 45, 331–348. [Google Scholar] [CrossRef]
- Avery, L.; Flynn, D.; Van Wersch, A.; Sniehotta, F.F.; Trenell, M.I. Changing physical activity behavior in type 2 diabetes: A systematic review and meta-analysis of behavioral interventions. Diabetes Care 2012, 35, 2681–2689. [Google Scholar] [CrossRef] [PubMed]
- Howlett, N.; Trivedi, D.; Troop, N.A.; Chater, A.M. Are physical activity interventions for healthy inactive adults effective in promoting behavior change and maintenance, and which behavior change techniques are effective? A systematic review and meta-analysis. Transl. Behav. Med. 2019, 9, 147–157. [Google Scholar] [CrossRef] [PubMed]
- Daryabeygi-Khotbehsara, R.; Rawstorn, J.; Shariful Islam, S.M.; Dunstan, D.W.; Abdelrazek, M.; Kouzani, A.; Thummala, P.; McVicar, J.; Maddison, R. Validation of a Bluetooth-enabled Device for Real-time Detection of Sitting, Standing and Walking. J. Sports Sci. 2022. under-review. [Google Scholar]
- Ueno, D.T.; Guerra, P.H.; Christofoletti, A.E.M.; Bonolo, A.; Nakamura, P.M.; Kokubun, E. Mobile health apps to reduce sedentary behavior: A scoping review. Health Promot. Int. 2022, 37, daab124. [Google Scholar] [CrossRef] [PubMed]
- Saponaro, M.; Vemuri, A.; Dominick, G.; Decker, K. Contextualization and individualization for just-in-time adaptive interventions to reduce sedentary behavior. In Proceedings of the Conference on Health, Inference, and Learning, Virtual Event, 8–10 April 2021. [Google Scholar]
- Loveday, A.; Sherar, L.B.; Sanders, J.P.; Sanderson, P.W.; Esliger, D.W. Novel technology to help understand the context of physical activity and sedentary behaviour. Physiol. Meas. 2016, 37, 1834–1851. [Google Scholar] [CrossRef]
- Dasgupta, K.; Chan, C.; Da Costa, D.; Pilote, L.; De Civita, M.; Ross, N.; Strachan, I.; Sigal, R.; Joseph, L. Walking behaviour and glycemic control in type 2 diabetes: Seasonal and gender differences-Study design and methods. Cardiovasc. Diabetol. 2007, 6, 1–11. [Google Scholar] [CrossRef]
- Dasgupta, K.; Joseph, L.; Pilote, L.; Strachan, I.; Sigal, R.J.; Chan, C. Daily steps are low year-round and dip lower in fall/winter: Findings from a longitudinal diabetes cohort. Cardiovasc. Diabetol. 2010, 9, 81. [Google Scholar] [CrossRef]
- Kelso, A.; Reimers, A.K.; Abu-Omar, K.; Wunsch, K.; Niessner, C.; Wäsche, H.; Demetriou, Y. Locations of physical activity: Where are children, adolescents, and adults physically active? A systematic review. Int. J. Environ. Res. Public Health 2021, 18, 1240. [Google Scholar] [CrossRef]
- Richter, M. The association between Sedentary Time, Physical Activity and Mood: An Experience Sampling Study. Bachelor’s Thesis, University of Twente, Enschede, The Netherlands, 2021. [Google Scholar]
- Yoshiuchi, K.; Nakahara, R.; Kumano, H.; Kuboki, T.; Togo, F.; Watanabe, E.; Yasunaga, A.; Park, H.; Shephard, R.J.; Aoyagi, Y. Yearlong physical activity and depressive symptoms in older Japanese adults: Cross-sectional data from the Nakanojo study. Am. J. Geriatr. Psychiatry 2006, 14, 621–624. [Google Scholar] [CrossRef]



| Workshop * | Topics | Example Discussion |
|---|---|---|
| One | Data type, data measurement and flow Third-party activity sensor User interface navigation and functions | Activity measurement (sitting, standing, and walking) using a third-party sensor Contextual data including location, weather, time of day, etc. Simplicity of navigation Clarity of functions |
| Two | Data transfer from third-party sensor to iMOVE Data transfer from iMOVE to cloud server | Bluetooth connectivity to transfer data from sensor to iMOVE Frequency of data transfer from iMOVE to server (every 1 min) |
| Three | Data storage and processing | Data pre-preparation Data inputs Machine learning algorithms Data output A secured server for data storage |
| Four | Contextual information and intervention times | Weather: good, rainy, and cold weather Location: home and workplace Weekend/weekday Time of day (morning, lunchtime, afternoon and evening) Potential times for messaging system to send intervention notifications |
| Five | Intervention messages Timing of intervention delivery User availability and randomisation | Behavioural framework and behaviour change techniques (BCTs) Maximum number of intervention messages to trigger every day (four messages) Randomisation (Sit Less, Move More, and control condition) |
| Six | Reminders Home tab Activity tab Profile tab | Reminders when losing the internet connection Illustration of activity states (e.g., a donut chart) Content and look of each tab/function How to enter activity manually |
| Variable | Mean ± SD | Range |
|---|---|---|
| Age (years) | 49.0 ± 8.6 | 36–61 |
| Years diagnosed with T2D (years) | 7.9 ± 8.3 | 0.25–29.0 |
| N | Percentage (%) | |
| Gender | ||
| Female | 7 | 70 |
| Male | 3 | 30 |
| Ethnicity | ||
| Australian | 6 | 60 |
| Indian | 3 | 30 |
| Italian | 1 | 10 |
| Education Level | ||
| Degree higher than Bachelor (Bachelor’s with honours, Master’s, PhD) | 2 | 20 |
| Bachelor’s degree | 5 | 50 |
| TAFE/ University course below Bachelor’s degree | 3 | 30 |
| Job Status | ||
| Full-time salary or wage earner | 9 | 90 |
| Retired | 1 | 10 |
| Marital Status | ||
| Married/Living with partner | 8 | 80 |
| Single/Never married | 2 | 20 |
| Domain | Feedback (Frequency) | Example Quotes |
|---|---|---|
| Past and current experience | Apps mentioned in the workshop discussion: Samsung health app (4), Sonny Lifelog app (1), Healthy mummy app (1), Zombies, Run! (1) Red tomatoes app (1), MyFitnessPal (1), Fitbit: Health and Fitness (1) Likes and dislikes about these apps: Likes: Already installed (3) Easy to navigate (2) Multi-functional (5) Connects to watch (3) Congratulate or reward (5), detect activities (1), automatic record of data/not requiring user input (4), reminders (e.g., to stand up and move) (5), setting reminder frequency (2) Dislikes: Sign-in process (3), apps that do not count short activities (1), receiving repeated information repackaged in different forms (2) Issues about these apps: Privacy: Advertisement/sharing personal information with other companies (4), asking non-relevant information (e.g., access to camera and gallery) (1), felt big companies (e.g., Samsung) might handle personal data better/more secured (1) | “I use a Samsung health APP as well, and I mean it records your steps you can record what exercise you do while walking. I mean that’s all I’m using it for is walking and you can put it in your blood sugar levels, you can track keep track of your weight, so it automatically records the exercise you’re getting and then you can put in important information, so I found that good.” “The best part about the Sony one that I was using was; it could determine whether I was riding my bike or walking or I was in the car.” “You need something that is easy to log into so that the signing process needs to be seamless. To either connect to your Facebook account or your Google account some sort of other authentication.” “With my android watch, you could set whatever frequency wanted, say 20 min, 30 min, 40 min, but for some reason they did away with that so function, now there is something in between, with the Samsung watch, but you can’t choose the time. It’d be nice to have something that will remind you at frequency, you would like to set.” “The problem I had with a mobile app was that you had to walk for at least three to four minutes for it to start counting your steps so if you’re just doing a short like two minutes’ walk, I know it’s not much, but it would not count those steps at all.” “It is a big killer for me so some of the Apps will give you repeated information and repeated notifications. They are just repackaging it in different forms, like today, you walk 10 km more than last week, you are working this more than this so that kind of takes away the joy because it’s there just for selling things to you.” “Why do they ask us to allow access to camera and gallery and stuff because they just make no sense to me, I mean location, I understand, because they want to capture kilometres or meters whatever you want, but I don’t understand why access to other pieces of information.” “…some time you know I’ve talked about something, and I’ve not done a Google search or anything and then suddenly all beginning ed’s for whatever it is so I’m pretty sure my phones listening to me, even when it’s not theoretically doing anything.” |
| General feedback | Task-specific feedback about iMOVE: Likes: Simple and easy login (3), overall simple app and user-friendly (6), information on home tab (8) Dislikes: Select activity not working (4), Activity details are limited (4), did not understand the purpose of select activity/ how to use it (4), did not understand the purpose of current job status and education level (in the profile tab) (5), concerned with privacy of information in profile tab (e.g., birth data, etc.) (5), set wake up time (they wanted separate wake-up time selection for weekend and weekdays) (3), did not understand the purpose of sleep time (3) General suggestions to improve iMOVE: Guide/instruction on how to select activity in the activity tab (4), put age rather than date of birth in the profile tab (1), provide a clear explanation of where these PA data are used for (2), calculate BMI (2), and calorie (4), wanted their historical data to be used and to set goals (3), wanted to see other activities (e.g., cycling) as donut chart (2), wanted percentage of daily sitting/standing activities (1), alarm for sitting (1), there seems to be other similar names as iMOVE in App store/Google play (2) | “I like the donut and I was really happy to see that even cracks how many minutes are you standing for.” “Look once I was able to login it’s pretty simple it’s pretty quick, I’m using a very old Android phone, but it is not very data-heavy in this, it is never getting quite quickly.” “I think the label for that tab (select activity) needs to be clear that it’s actually reporting your activity as opposed to selecting it so sort of a trigger there what you’re expecting the user to do.” “… so, you can put a blurb if you want in there to say you know once you’ve completed the activity just you can report it here, whatever the wording, but there is quite a bit of space that you can use to put a blurb.” “Just I mean if it’s what I guess the relevance (of date of birth information) is how old you are, so I mean you just if you ask the year, rather than the birth date or something.” “The installation process had a few hiccups but I’m sure your mind is around. There were instances where I had to close the APP and then come back the next time.” “The only uninteresting part for me was the profile page because it was not giving me any data-driven analysis I just didn’t I didn’t even know why was there, but other than that, I like the other two pages.” |
| Aesthetic | Feedback about the aesthetic aspect of iMOVE: Likes: Colour of donut chart (sitting: red, standing: blue, walking: green) (5), font of the main tabs (e.g., Home, etc.) and headlines (4), icons (2) Dislike: Small fonts within the pages (writings) (3), red colour in donut chart is too bright/ not suitable for sensitive eyes (3), small font in Home and Notification tabs (2) | “The font for the tabs and that sort of thing is clean and clear and the contrast between the tab you selected, and the rest is a clean user experience.” “The font at the bottom for the home and the activity notifications is a bit small.” |
| Functional | Feedback about functional features of iMOVE: Likes: Quick and not heavy (4), easy navigation (6) Dislike: Login issues (4), Bluetooth icon is unclear (5), worried that Bluetooth device connection needs to be checked frequently (2) Suggestions to improve iMOVE: Put colours (red/green) for the Bluetooth (6) | “The login process with your app was clunky so the registration process. Then it wouldn’t let me login.” “I find it strange that, on the landing page, you have a little icon on the top that says Bluetooth what’s that for?” “Do you foresee that that kind of research connect disconnect function will be happening frequently. Now my thought process was that you have a nice simple interface, and the homepage if there is something that is not frequently used why Keep it up there, why don’t you embedded somewhere inside. Or, if you want to keep it up on the front page maybe you can have a change colours if it’s if it’s green and you don’t care about it, if it does rain, then you have a problem that you need to go and have a look into it.” |
| Content | Feedback about the content of iMOVE: Like: Personalised messages (5), real-time messages (6) Suggestions to improve iMOVE: Profile picture can be an Avatar (1), Personalisation (1), self-monitoring (1), instant reaction (3) | “…why not build that functionality in your message, where you get an instant reaction from people, so people can, like you, they can you know, like put thumbs down, they can say salsa and then so you’re getting a continuous loop of feedback from people.” “Yeah, I think the ability to personalize their whether you do want those prompts or that.” “Self-comparison is important so yeah I think that would be nice but in terms of your data it’s nice to know where it’s going.” Suggested messages: “Maybe pick up the kids from school whatever you know, take the dog for a walk I don’t know there’s things where you wouldn’t do that if you’re in the office basically.” |
Publisher’s Note: MDPI stays neutral with regard to jurisdictional claims in published maps and institutional affiliations. |
© 2022 by the authors. Licensee MDPI, Basel, Switzerland. This article is an open access article distributed under the terms and conditions of the Creative Commons Attribution (CC BY) license (https://creativecommons.org/licenses/by/4.0/).
Share and Cite
Daryabeygi-Khotbehsara, R.; Shariful Islam, S.M.; Dunstan, D.W.; Abdelrazek, M.; Markides, B.; Pham, T.; Maddison, R. Development of an Android Mobile Application for Reducing Sitting Time and Increasing Walking Time in People with Type 2 Diabetes. Electronics 2022, 11, 3011. https://doi.org/10.3390/electronics11193011
Daryabeygi-Khotbehsara R, Shariful Islam SM, Dunstan DW, Abdelrazek M, Markides B, Pham T, Maddison R. Development of an Android Mobile Application for Reducing Sitting Time and Increasing Walking Time in People with Type 2 Diabetes. Electronics. 2022; 11(19):3011. https://doi.org/10.3390/electronics11193011
Chicago/Turabian StyleDaryabeygi-Khotbehsara, Reza, Sheikh Mohammed Shariful Islam, David W. Dunstan, Mohamed Abdelrazek, Brittany Markides, Thien Pham, and Ralph Maddison. 2022. "Development of an Android Mobile Application for Reducing Sitting Time and Increasing Walking Time in People with Type 2 Diabetes" Electronics 11, no. 19: 3011. https://doi.org/10.3390/electronics11193011
APA StyleDaryabeygi-Khotbehsara, R., Shariful Islam, S. M., Dunstan, D. W., Abdelrazek, M., Markides, B., Pham, T., & Maddison, R. (2022). Development of an Android Mobile Application for Reducing Sitting Time and Increasing Walking Time in People with Type 2 Diabetes. Electronics, 11(19), 3011. https://doi.org/10.3390/electronics11193011

