Readout Electronics of the Prototype Beam Monitor in the HIRFL-CSR External-Target Experiment
Abstract
:1. Introduction
- (1)
- The particles generate electrons by ionizing the gas while it passes through the drift chamber.
- (2)
- Driven by the electric field in the cages, the ionized electrons drift to the Topmetal CMOS pixel sensors.
- (3)
- In each pixel, part of the top metal layer, named Topmetal, is exposed to direct collect the drift charge, and the in-pixel charge-sensitive amplifier converts the charge into an electrical signal.
- (4)
- The charge is reconstructed to extrapolate the particle’s projection in the X-Z and Y-Z planes. Then a 3D beam profile is obtained by combining the two projections.
2. Readout Electronics Design
2.1. The Front-End Module
2.2. The Readout Control Module
2.2.1. The Analog Buffer Circuit
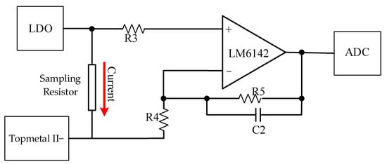
2.2.2. The Current Monitoring Circuit
2.2.3. The Power Distribution Network
2.2.4. The FPGA Design
2.3. Clock Synchronization Module
2.4. Discussion on Radiation Tolerance
3. Performance Measurement
3.1. Characterization of the Readout Electronics in the Lab
3.1.1. Linearity of the RCM
3.1.2. Performance of the Entire Readout Electronics
3.2. System Test with Beam
4. Conclusions
Author Contributions
Funding
Institutional Review Board Statement
Informed Consent Statement
Data Availability Statement
Acknowledgments
Conflicts of Interest
References
- Yi, H.; Zhao, Z.; Xiao, Z.G.; Cheng, W.; Lü, L.M.; Yan, W.; Wang, R.; Li, H.J.; Huang, Y.; Zhang, Y.; et al. Prototype studies on the forward MWDC tracking array of the external target experiment at HIRFL-CSR. Chin. Phys. C 2014, 38, 126002. [Google Scholar] [CrossRef]
- Lü, L.M.; Yi, H.; Xiao, Z.G.; Shao, M.; Zhang, S.; Xiao, G.Q.; Xu, N. Conceptual design of the HIRFL-CSR external-target experiment. Sci. China Phys. Mech. 2017, 60, 012021. [Google Scholar] [CrossRef]
- Hu, D.D.; Lu, J.M.; Zhou, J.; Deng, P.P.; Shao, M.; Sun, Y.J.; Zhao, L.; Chen, H.F.; Li, C.; Tang, Z.B.; et al. Extensive beam test study of prototype MRPCs for the T0 detector at the CSR external-target experiment. Eur. Phys. J. C 2020, 80, 282. [Google Scholar] [CrossRef]
- Zhan, W.L.; Sun, Z.Y.; Xiao, G.Q.; Xia, J.W.; Zhao, H.W.; Song, M.T.; Yuan, Y.J.; HIRFL-CSR Group. Present status of HIRFL in Lanzhou. Int. J. Mod. Phys. E 2006, 15, 1941–1956. [Google Scholar] [CrossRef]
- Xia, J.W.; Zhan, W.L.; Wei, B.W.; Yun, Y.J.; Yuan, P.; Qiao, W.M.; Gao, D.Q.; Yang, X.T.; Man, K.D.; Xiao, G.Q.; et al. HIRFL-CSR complex. Chin. Phys. C 2009, 33, 804. [Google Scholar]
- Wang, H.L.; Wang, Z.; Gao, C.S.; Liao, J.W.; Sun, X.M.; Yang, H.B.; Zhao, C.X.; Liu, J.; Ma, P.; Li, Z.L.; et al. Design and tests of the prototype beam monitor of the CSR external target experiment. Nucl. Sci. Tech. 2022, 33, 36. [Google Scholar] [CrossRef]
- Zhan, W.L.; Xu, H.S.; Xiao, G.Q.; Xia, J.W.; Zhao, H.W.; Yuan, Y.J. HIRFL-CSR Group Progress in HIRFL-CSR. Nucl. Phys. A 2010, 834, 694c–700c. [Google Scholar] [CrossRef]
- Fan, Y.; Gao, C.S.; Huang, G.M.; Li, X.T.; Mei, Y.; Pei, H.; Sun, Q.; Sun, X.M.; Wang, D.; Wang, Z.; et al. Development of a highly pixelated direct charge sensor, Topmetal-I, for ionizing radiation imaging. arXiv 2014, arXiv:1407.3712. [Google Scholar]
- Yang, H.B.; Zhang, H.L.; Gao, G.S.; Wang, H.L.; Sun, X.M.; Liu, J.; Wang, S.; Li, X.Q.; Ren, W.P.; Zhou, W.; et al. Hi’Beam-S: A Monolithic Silicon Pixel Sensor-Based Prototype Particle Tracking System for HIAF. IEEE Trans. Nucl. Sci. 2021, 68, 2794–2800. [Google Scholar] [CrossRef]
- Yang, H.B.; Mai, F.T.; Liao, J.W.; Zhang, H.L.; Ma, X.M.; Gao, C.S.; Ren, W.P.; Zhou, W.; Sun, X.M.; Liu, J.; et al. Heavy-ion beam test of a monolithic silicon pixel sensor with a new 130 nm High-Resistivity CMOS process. Nucl. Instrum. Meth. A 2022, 1039, 167049. [Google Scholar] [CrossRef]
- Ren, W.P.; Zhou, W.; You, B.H.; Fang, N.; Wang, Y.; Yang, H.B.; Zhang, H.L.; Wang, Y.; Liu, j.; Li, X.Q.; et al. Topmetal-M: A novel pixel sensor for compact tracking applications. Nucl. Instrum. Meth. A 2020, 981, 164557. [Google Scholar] [CrossRef]
- Gao, G.S.; Huang, G.M.; Sun, X.M. Topmetal II−: A direct charge sensor for high energy physics and imaging applications. JINST 2016, 11, C01053. [Google Scholar] [CrossRef]
- Zhang, H.L.; Yang, H.B.; Li, X.Q.; Zhang, Y.Z.; Sun, X.M.; Wang, D.; Huang, R.; Wang, Y.; Zhou, W.; Zhao, C.X. Development of readout electronics a novel beam monitoring system for ion research facility accelerator. arXiv 2020, arXiv:2002.06216. [Google Scholar]
- Xilinx Corporation. 7 Series FPGAs Data Sheet: Overview. Available online: https://china.xilinx.com/support/documentation/data_sheets/ds180_7Series_Overview.pdf (accessed on 20 July 2022).
- Analog Devices Corporation. Octal, 14-Bit, 50 MSPS, Serial LVDS, 1.8 V ADC-AD9252. Available online: https://www.analog.com/media/en/technical-documentation/data-sheets/AD9252.pdf (accessed on 24 August 2022).
- TI Corporation. THS452x Very Low Power, Negative Rail Input, Rail-To-Rail Output, Fully Differential Amplifier. Available online: http://www.ti.com/lit/ds/symlink/ths4521.pdf (accessed on 24 August 2022).
- TI Corporation. Single Event Upset and Latchup Considerations for CMOS Devices Operated at 3.3 V. Available online: https://www.ti.com/lit/an/snoa332a/snoa332a.pdf (accessed on 24 August 2022).
- Xilinx Corporation. Tri-Mode Ethernet MAC v9.0 LogiCORE IP ProductGuide. Available online: https://www.xilinx.com/content/dam/xilinx/support/documents/ip_documentation/tri_mode_ethernet_mac/v9_0/pg051-tri-mode-eth-mac.pdf (accessed on 20 July 2022).
- Zhang, H.L.; Zhang, Y.Z.; Yang, H.B.; Qian, C.; Li, X.Q.; Sun, X.M.; Wang, D.; Huang, R.; Wang, Y.; Zhou, W.; et al. Hi’Beam-A: A Pixelated Beam Monitor for the Accelerator of a Heavy-Ion Therapy Facility. IEEE Trans. Nucl. Sci. 2021, 68, 2081–2087. [Google Scholar] [CrossRef]
- Altera Corporation. Cyclone III Device Handbook. Available online: https://www.micro-semiconductor.com/datasheet/99-EP3C5E144I7N.pdf. (accessed on 20 July 2022).
- Renesas Electronics Corporation. 1:8, LVDS Output Fanout Buffer-IDT8SLVD1208I Datasheet. Available online: https://www2.renesas.cn/cn/zh/document/dst/idt8slvd1208i-datasheet (accessed on 20 July 2022).
- Tektronix. Arbitrary/Function Generator AFG3252 User Guide. Available online: https://www.tek.com/datasheet/afg3000-series (accessed on 20 July 2022).
- Yuan, Y.J.; Yang, J.C.; Xia, J.W.; Yuan, P.; Qiao, W.M.; Gao, D.Q.; Xiao, G.Q.; Zhao, H.W.; Xu, H.S.; Song, M.T.; et al. Status of the HIRFL–CSR complex. Nucl. Instrum. Methods Phys. Res. Sect. B 2013, 17, 214. [Google Scholar] [CrossRef]
- Xia, J.W.; Zhan, W.L.; Wei, B.W.; Yuan, Y.J.; Song, M.T.; Zhang, W.Z.; Yang, X.D.; Yuan, P.; Gao, D.Q.; Zhao, H.W.; et al. The heavy ion cooler-storage-ring project (HIRFL-CSR) at Lanzhou. Nucl. Instrum. Methods Phys. Res. Sect. A 2002, 488, 11. [Google Scholar] [CrossRef]















Publisher’s Note: MDPI stays neutral with regard to jurisdictional claims in published maps and institutional affiliations. |
© 2022 by the authors. Licensee MDPI, Basel, Switzerland. This article is an open access article distributed under the terms and conditions of the Creative Commons Attribution (CC BY) license (https://creativecommons.org/licenses/by/4.0/).
Share and Cite
Yang, H.; Liao, J.; Wang, H.; Gao, C.; Zhang, H.; Sun, W.; Li, X.; Zhao, C. Readout Electronics of the Prototype Beam Monitor in the HIRFL-CSR External-Target Experiment. Electronics 2022, 11, 2679. https://doi.org/10.3390/electronics11172679
Yang H, Liao J, Wang H, Gao C, Zhang H, Sun W, Li X, Zhao C. Readout Electronics of the Prototype Beam Monitor in the HIRFL-CSR External-Target Experiment. Electronics. 2022; 11(17):2679. https://doi.org/10.3390/electronics11172679
Chicago/Turabian StyleYang, Haibo, Jianwei Liao, Hulin Wang, Chaosong Gao, Honglin Zhang, Wenchao Sun, Xianqin Li, and Chengxin Zhao. 2022. "Readout Electronics of the Prototype Beam Monitor in the HIRFL-CSR External-Target Experiment" Electronics 11, no. 17: 2679. https://doi.org/10.3390/electronics11172679
APA StyleYang, H., Liao, J., Wang, H., Gao, C., Zhang, H., Sun, W., Li, X., & Zhao, C. (2022). Readout Electronics of the Prototype Beam Monitor in the HIRFL-CSR External-Target Experiment. Electronics, 11(17), 2679. https://doi.org/10.3390/electronics11172679

