Central Energy Storage System to Reduce the Harmful Effects of PV Systems under a High Penetration Scenario
Abstract
1. Introduction
2. Low Voltage Distribution System under a High PV Penetration Scenario
2.1. High PV Penetration Scenario
2.2. Low Voltage Distribution System
2.3. Sensitivity Analysis
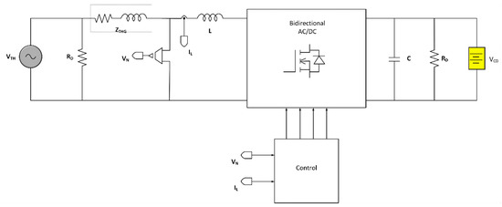
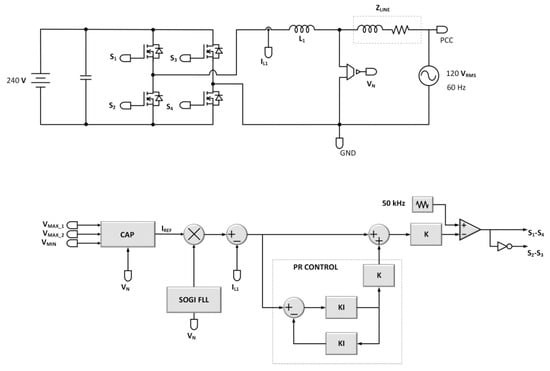
3. Proposed System
3.1. Power Stage and Controller
3.2. Operation Modes
4. Experimental Results
4.1. Tests
4.1.1. Node Voltage Evolution When the PV Injects Energy
4.1.2. Steady-State Waveforms When the PV Injects Energy
4.1.3. Node Voltage Evolution When the ESS Is Discharged
4.1.4. Steady-State Waveforms When the ESS Is Discharged
5. Discussion
6. Conclusions
Author Contributions
Funding
Conflicts of Interest
Nomenclature
| ΔV | Voltage level deviation in residence n-1 |
| C | Capacitance |
| IB | Battery current |
| IL | Absorbed current by the power-consuming element |
| In | Injected current since node n |
| IP | Injected current by each residence |
| L | Filter inductor |
| LTH | Thevenin inductance |
| Nmax | Number of residences |
| Pg_n | Real power in the nth PV |
| Qg_n | Reactive power in the nth PV |
| R | Feeder resistance |
| RD | Dummy load |
| RTH | Thevenin resistance |
| VG | Grid voltage |
| Vg_n | Transformer distribution voltage |
| VN | Node voltage |
| VTH | Thevenin voltage |
| X | Feeder reactance |
| Z | Impedance between residences |
References
- Kong, F.; Dong, C.; Liu, X.; Zeng, H. Quantity versus quality: Optimal harvesting wind power for the smart grid. Proc. IEEE 2014, 102, 1762–1776. [Google Scholar] [CrossRef]
- The International Energy Agency. Available online: http://www.iea.org/statistics/electricity (accessed on 15 August 2019).
- Manickavasagam, K.; Thotakanama, N.K.; Puttaraj, V. Intelligent energy management system for renewable energy driven ship. IET Electr. Syst. Transp. 2018, 9, 24–34. [Google Scholar] [CrossRef]
- Tian, X.; Zhao, R.; Wang, J. The Multi-Levels Modeling to Green Manufacturing Energy System Using Multi-Agent Energy Hub. In Proceedings of the IEEE 8th Joint International Information Technology and Artificial Intelligence Conference (ITAIC), Chongqing, China, 24–26 May 2019; pp. 1884–1888. [Google Scholar]
- Rashid, K. Design, Economics, and Real-Time Optimization of a Solar/Natural GAS hybrid Power Plant. Doctoral Dissertation, The University of Utah, Salt Lake City, UT, USA, 2019. [Google Scholar]
- Algarin, C.R.; Álvarez, O.R. Un panorama de las energías renovables en el Mundo, Latinoamérica y Colombia. Espacios 2018, 39, 10. [Google Scholar]
- Celli, G.; Natale, N.; Pilo, F.; Pisano, G.; Bignucolo, F.; Coppo, M.; Cerretti, A.G. Containment of power losses in LV networks with high penetration of distributed generation. CIRED-Open Access Proc. J. 2017, 2017, 2183–2187. [Google Scholar] [CrossRef][Green Version]
- Vilman, A.; Jerele, M. Voltage quality provision in low-voltage networks with high penetration of renewable production. CIRED-Open Access Proc. J. 2017, 2017, 2053–2056. [Google Scholar] [CrossRef]
- Chidurala, A.; Saha, T.K.; Mithulananthan, N. Harmonic impact of high penetration photovoltaic system on unbalanced distribution networks–learning from an urban photovoltaic network. IET Renew. Power Gener. 2016, 10, 485–494. [Google Scholar] [CrossRef]
- Kim, Y.S.; Kim, E.S.; Moon, S.I. Frequency and voltage control strategy of standalone microgrids with high penetration of intermittent renewable generation systems. IEEE Trans. Power Syst. 2015, 31, 718–728. [Google Scholar] [CrossRef]
- Islam, M.; Mithulananthan, N.; Hossain, J.; Shah, R. Dynamic voltage stability of unbalanced distribution system with high penetration of single-phase PV units. J. Eng. 2019, 2019, 4074–4080. [Google Scholar] [CrossRef]
- Walling, R.A.; Saint, R.; Dugan, R.C.; Burke, J.; Kojovic, L.A. Summary of distributed resources impact on power delivery systems. IEEE Trans. Power Deliv. 2008, 23, 1636–1644. [Google Scholar] [CrossRef]
- Rashid, K.; Safdarnejad, S.M.; Powell, K.M. Dynamic simulation, control, and performance evaluation of a synergistic solar and natural gas hybrid power plant. Energy Convers. Manag. 2019, 179, 270–285. [Google Scholar] [CrossRef]
- Shayani, R.A.; de Oliveira, M.A.G. Photovoltaic generation penetration limits in radial distribution systems. IEEE Trans. Power Syst. 2011, 26, 1625–1631. [Google Scholar] [CrossRef]
- Liu, X.; Aichhorn, A.; Liu, L.; Li, H. Coordinated control of distributed energy storage system with tap changer transformers for voltage rise mitigation under high photovoltaic penetration. IEEE Trans. Smart Grid 2012, 3, 897–906. [Google Scholar] [CrossRef]
- Chamana, M.; Chowdhury, B.H.; Jahanbakhsh, F. Distributed control of voltage regulating devices in the presence of high PV penetration to mitigate ramp-rate issues. IEEE Trans. Smart Grid 2016, 9, 1086–1095. [Google Scholar] [CrossRef]
- Gagrica, O.; Nguyen, P.H.; Kling, W.L.; Uhl, T. Microinverter curtailment strategy for increasing photovoltaic penetration in lowvoltage networks. IEEE Trans. Sustain. Energy 2015, 6, 369–379. [Google Scholar] [CrossRef]
- Turitsyn, K.; Sulc, P.; Backhaus, S.; Chertkov, M. Options for control of reactive power by distributed photovoltaic generators. Proc. IEEE 2011, 99, 1063–1073. [Google Scholar] [CrossRef]
- Hashemi, M.; Agelidis, V. Evaluation of voltage regulation mitigation methods due to high penetration of PV generation in residential areas. In Proceedings of the 2013 International Conference on Renewable Energy Research and Applications (ICRERA), Madrid, Spain, 20–23 October 2013; pp. 1180–1189. [Google Scholar]
- Lu, X.; Wang, J. A game changer: Electrifying remote communities by using isolated microgrids. IEEE Electrif. Mag. 2017, 5, 56–63. [Google Scholar] [CrossRef]
- Zeraati, M.; Golshan, M.E.H.; Guerrero, J.M. Distributed control of battery energy storage systems for voltage regulation in distribution networks with high PV penetration. IEEE Trans. Smart Grid 2016, 9, 3582–3593. [Google Scholar] [CrossRef]
- Marra, F.; Yang, G.; Træholt, C.; Østergaard, J.; Larsen, E. A decentralized storage strategy for residential feeders with photovoltaics. IEEE Trans. Smart Grid 2013, 5, 974–981. [Google Scholar] [CrossRef]
- Von Appen, J.; Stetz, T.; Braun, M.; Schmiegel, A. Local voltage control strategies for PV storage systems in distribution grids. IEEE Trans. Smart Grid 2014, 5, 1002–1009. [Google Scholar] [CrossRef]
- Kabir, M.N.; Mishra, Y.; Ledwich, G.; Dong, Z.Y.; Wong, K.P. Coordinated control of grid-connected photovoltaic reactive power and battery energy storage systems to improve the voltage profile of a residential distribution feeder. IEEE Trans. Ind. Inform. 2014, 10, 967–977. [Google Scholar] [CrossRef]
- Yang, H.T.; Chen, Y.T.; Liao, J.T.; Yang, C.T. Over-voltage mitigation control strategies for distribution system with high PV penetration. In Proceedings of the 18th International Conference on Intelligent System Application to Power Systems (ISAP), Porto, Portugal, 11–16 September 2015; pp. 1–6. [Google Scholar]
- Alam, M.J.E.; Muttaqi, K.M.; Sutanto, D. Mitigation of rooftop solar PV impacts and evening peak support by managing available capacity of distributed energy storage systems. IEEE Trans. Power Syst. 2013, 28, 3874–3884. [Google Scholar] [CrossRef]
- Riquelme-Dominguez, J.M.; Martinez, S. A Photovoltaic Power Curtailment Method for Operation on Both Sides of the Power-Voltage Curve. Energies 2020, 13, 3906. [Google Scholar] [CrossRef]
- Carvalho, P.M.S.; Correia, P.F.; Ferreira, L.A.F.M. Distributed Reactive Power Generation Control for Voltage Rise Mitigation in Distribution Networks. IEEE Trans. Power Syst. 2008, 23, 766–772. [Google Scholar] [CrossRef]
- Medina, F.; Vazquez, N.; Vaquero, J.; Arau, J.; Estrada, L.; Rodriguez, E. Active Power Management for PV Systems under High Penetration Scenario. Int. J. Photoenergy 2021, 2021, 9940862. [Google Scholar] [CrossRef]
- Hu, J.; Li, Z.; Zhu, J.; Guerrero, J.M. Voltage stabilization: A critical step toward high photovoltaic penetration. IEEE Ind. Electron. Mag. 2019, 13, 17–30. [Google Scholar] [CrossRef]
- Tonkoski, R.; Turcotte, D.; El-Fouly, T.H. Impact of high PV penetration on voltage profiles in residential neighborhoods. IEEE Trans. Sustain. Energy 2012, 3, 518–527. [Google Scholar] [CrossRef]
- Shen, G.; Zhu, X.; Zhang, J.; Xu, D. A new feedback method for PR current control of LCL-filter-based grid-connected inverter. IEEE Trans. Ind. Electron. 2010, 57, 2033–2041. [Google Scholar] [CrossRef]
- Teodorescu, R.; Blaabjerg, F.; Borup, U.; Liserre, M. A new control structure for grid-connected LCL PV inverters with zero steady-state error and selective harmonic compensation. In Proceedings of the 19th Annual IEEE Applied Power Electronics Conference and Exposition, Anaheim, CA, USA, 22–26 February 2004; pp. 580–586. [Google Scholar]
- Tonkoski, R.; Lopes, L.A.C.; El-Fouly, T.H.M. Coordinated Active Power Curtailment of Grid Connected PV Inverters for Overvoltage Prevention. IEEE Trans. Sustain. Energy 2011, 2, 139–147. [Google Scholar] [CrossRef]
- Vinnal, T.; Janson, K.; Kalda, H.; Kutt, L. Analyses of supply voltage quality, power consumption and losses affected by shunt capacitors for power factor correction. In Proceedings of the 2010 Electric Power Quality and Supply Reliability Conference, Kuressaare, Estonia, 16–18 June 2010; pp. 53–60. [Google Scholar]
- Téllez, A.Á.; López, G.; Isaac, I.; González, J.W. Optimal reactive power compensation in electrical distribution systems with distributed resources. Review. Heliyon 2018, 4, e00746. [Google Scholar] [CrossRef] [PubMed]



















| Element | Value |
|---|---|
| L | 1.6 mH |
| RTH | 2.5 Ω |
| LTH | 1 mH |
| C | 940 µF |
| RD | Dummy load |
| VCD | 240 V |
| VTH | 113 VRMS–130 VRMS @ 60 Hz |
| MOSFETS | C2M0160120D |
| Switching frequency | 50 kHz |
| System | Voltage | Fixed Voltage | Absorbed Current | Power Consumed |
|---|---|---|---|---|
| Typical | 130 VRMS | 120 VRMS | 4.12 ARMS | 494 W |
| Proposed | 130 VRMS | 124.6 VRMS | 2.3 ARMS | 286 W |
| Reference | Advantages | Disadvantages | Complexity | Cost/Economics |
|---|---|---|---|---|
| [15,25] OLTC and ESS. | Due to the use of three methods, the reliability and speed of response increases. | They are based on the generation of statistics and do not consider random cases. Continuous use of batteries in case of excessive power generation. They require a control bus. There are power losses due to the use of transformers. | High. By employing three methods, the complexity of the system increases and thus also the risk of failure. | Medium. |
| [22] ESS with decentralized control. | They consider the capacity of the batteries and protect their lifespan. | They use an extensive control bus. In addition, their use of batteries can be excessive. One system per residence. | High. It is necessary to use a control bus. | High. It requires a communication and control bus. |
| [34] Active power curtailment. | It can be implemented in the control of PV systems. | The full capacity of the PV systems is wasted. Energy is wasted. The useful life of the PV systems is reduced. | Low. The control can be included in the inverter control of the PV system. | Cheap. No extra equipment is required. |
| [14] Rebuilding the grid. | No control or extra equipment is necessary. | Unless it is a new grid installation, it requires a complete grid rebuild. | High. | High. |
| [35,36] Capacitive-type reactive power. | Simple installation. No modifications to the electrical grid are required. | There is no precise control of the reactive power injected into the grid. May cause voltage rise or fall outside of standard. | Low. | Medium. |
| Proposed system. | Simple installation. Portable. Battery life care. Consideration of the dimensions of the battery. No modifications to the electrical grid are required. | The best position of the ESS should be determined before installation. | Low. | Medium. |
Publisher’s Note: MDPI stays neutral with regard to jurisdictional claims in published maps and institutional affiliations. |
© 2021 by the authors. Licensee MDPI, Basel, Switzerland. This article is an open access article distributed under the terms and conditions of the Creative Commons Attribution (CC BY) license (https://creativecommons.org/licenses/by/4.0/).
Share and Cite
Rodríguez, E.; Vázquez, N.; Arau, J.; Osorio, R.; Medina, F.; Hernández, C. Central Energy Storage System to Reduce the Harmful Effects of PV Systems under a High Penetration Scenario. Electronics 2021, 10, 2418. https://doi.org/10.3390/electronics10192418
Rodríguez E, Vázquez N, Arau J, Osorio R, Medina F, Hernández C. Central Energy Storage System to Reduce the Harmful Effects of PV Systems under a High Penetration Scenario. Electronics. 2021; 10(19):2418. https://doi.org/10.3390/electronics10192418
Chicago/Turabian StyleRodríguez, Elso, Nimrod Vázquez, Jaime Arau, Rene Osorio, Fernando Medina, and Claudia Hernández. 2021. "Central Energy Storage System to Reduce the Harmful Effects of PV Systems under a High Penetration Scenario" Electronics 10, no. 19: 2418. https://doi.org/10.3390/electronics10192418
APA StyleRodríguez, E., Vázquez, N., Arau, J., Osorio, R., Medina, F., & Hernández, C. (2021). Central Energy Storage System to Reduce the Harmful Effects of PV Systems under a High Penetration Scenario. Electronics, 10(19), 2418. https://doi.org/10.3390/electronics10192418

