Therapeutic Potential of Ozonized Glycerin in Skin Inflammation and Repair
Abstract
1. Introduction
2. Materials and Methods
2.1. G/OG Preparation
Preparation of Ozonized Glycerin
2.2. 3D Skin Wound Closure Model
2.3. Ex Vivo Human Skin Explants
2.4. Immunofluorescence Staining and Quantification
2.5. Cytokine and Growth Factor Analysis
2.6. Statistical Analysis
3. Results
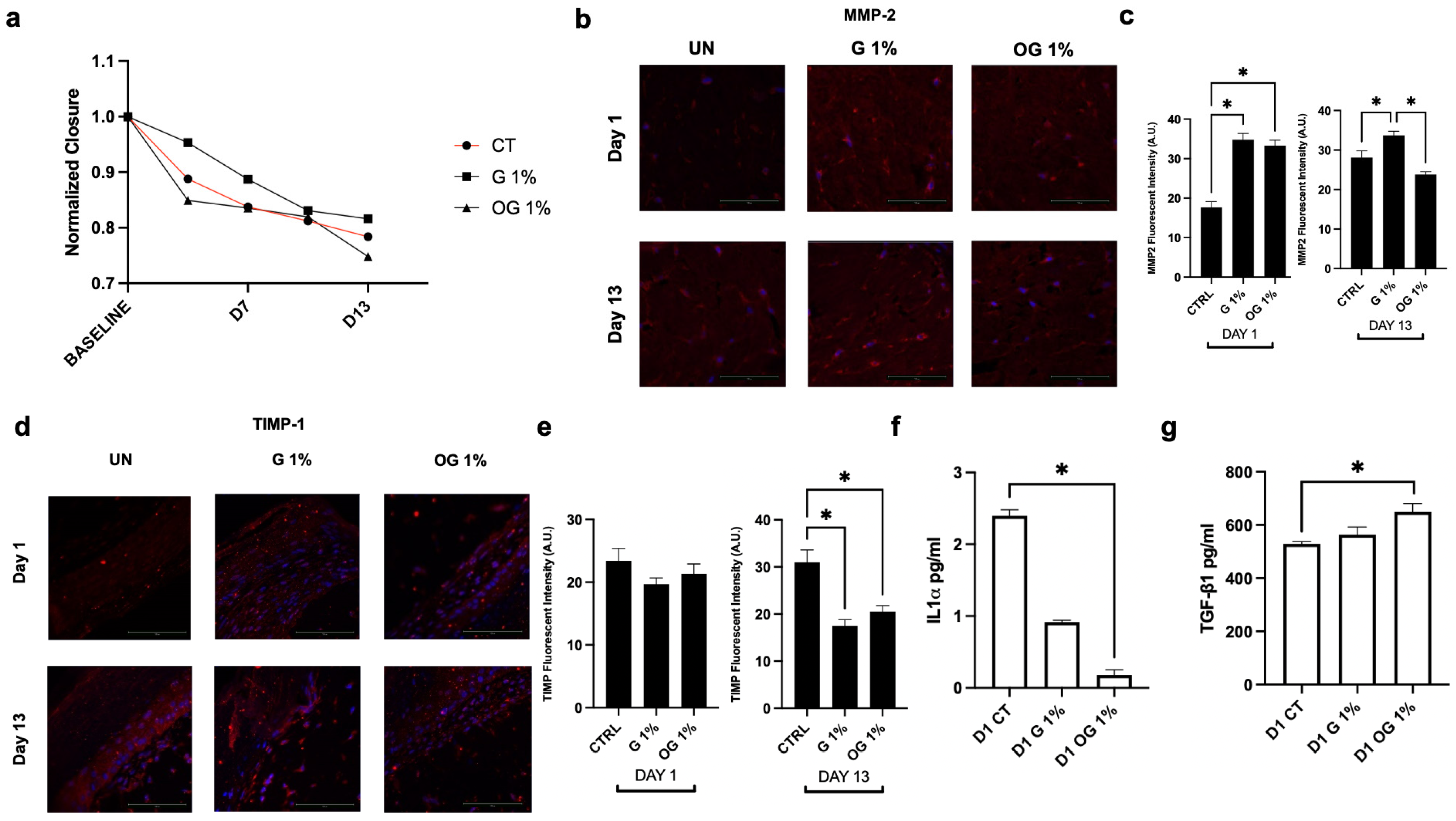
3.1. Comparisons of G and OG in a Wound Closure Model
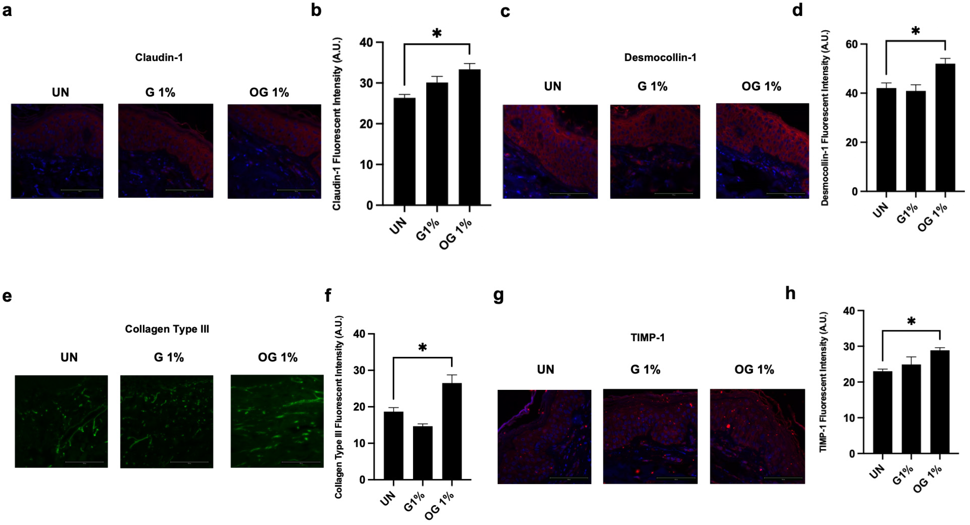
3.2. Effect of OG on Epidermal Barrier Proteins
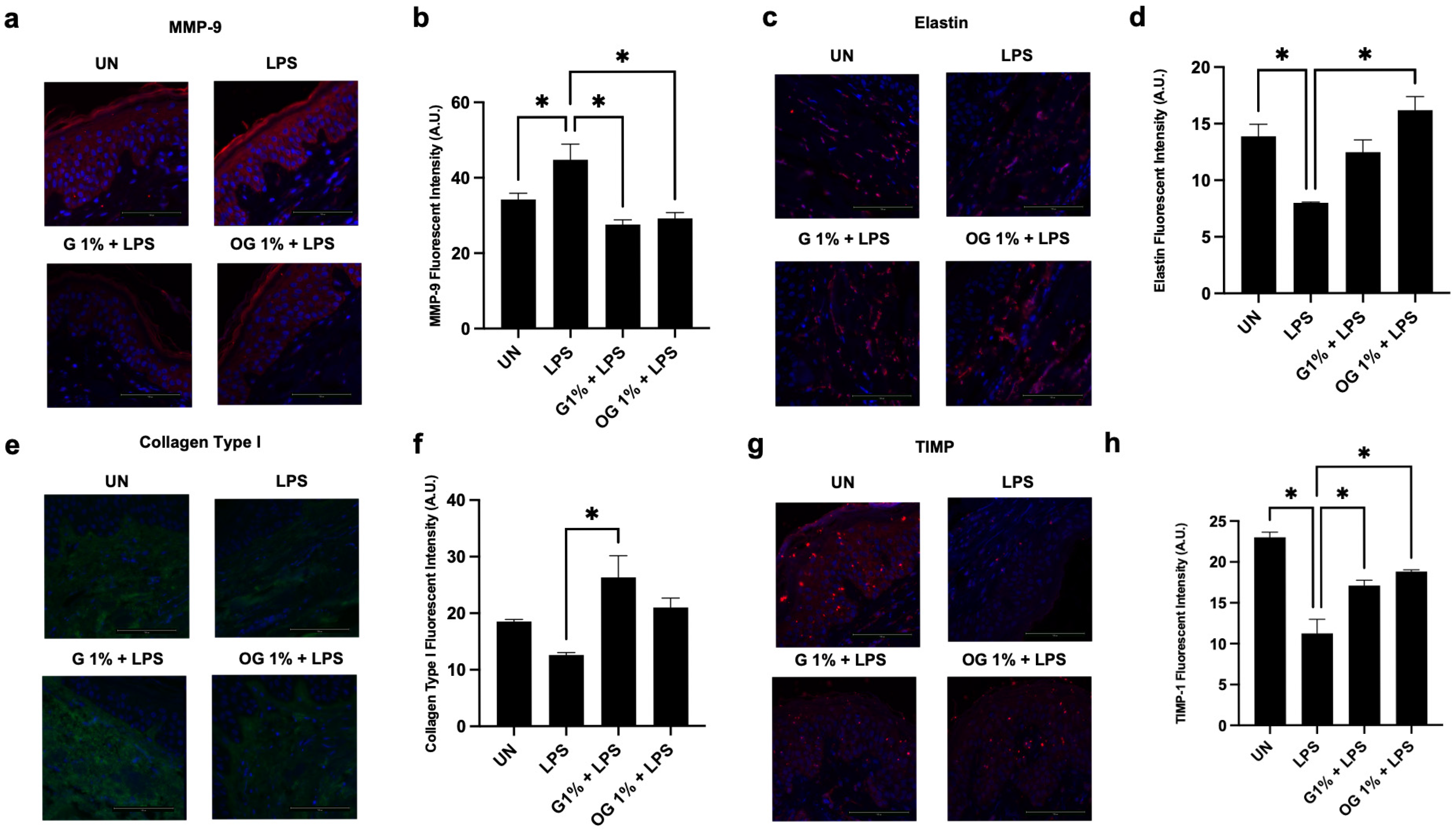
3.3. Cutaneous Anti-Inflammatory Properties of OG
4. Discussion
5. Conclusions
Author Contributions
Funding
Institutional Review Board Statement
Informed Consent Statement
Data Availability Statement
Acknowledgments
Conflicts of Interest
References
- Haykal, D.; Lim, H.W.; Calzavara-Pinton, P.; Fluhr, J.; Cartier, H.; Berardesca, E. The impact of pollution and climate change on skin health: Mechanisms, protective strategies, and future directions. JAAD Rev. 2025, 6, 1–11. [Google Scholar] [CrossRef]
- Xiao, T.; Yan, Z.; Xiao, S.; Xia, Y. Proinflammatory cytokines regulate epidermal stem cells in wound epithelialization. Stem Cell Res. Ther. 2020, 11, 232. [Google Scholar] [CrossRef]
- Han, Y.P.; Downey, S.; Garner, W.L. Interleukin-1α–induced proteolytic activation of metalloproteinase-9 by human skin. Surgery 2005, 138, 932–939. [Google Scholar]
- Van Doren, S.R. Matrix metalloproteinase interactions with collagen and elastin. Matrix Biol. 2015, 44–46, 224–231. [Google Scholar] [CrossRef]
- Brew, K.; Nagase, H. The tissue inhibitors of metalloproteinases (TIMPs): An ancient family with structural and functional diversity. Biochim. Biophys. Acta 2010, 1803, 55–71. [Google Scholar]
- Cabral-Pacheco, G.A.; Garza-Veloz, I.; Castruita-De la Rosa, C.; Ramirez-Acuña, J.M.; Perez-Romero, B.A.; Guerrero-Rodriguez, J.F.; Martinez-Avila, N.; Martinez-Fierro, M.L. The Roles of Matrix Metalloproteinases and Their Inhibitors in Human Diseases. Int. J. Mol. Sci. 2020, 21, 9739. [Google Scholar] [CrossRef]
- Simpson, C.L.; Patel, D.M.; Green, K.J. Deconstructing the skin: Cytoarchitectural determinants of epidermal morphogenesis. Nat. Rev. Mol. Cell Biol. 2011, 12, 565–580. [Google Scholar] [CrossRef]
- Naydenov, N.G.; Baranwal, S.; Khan, S.; Feygin, A.; Gupta, P.; Ivanov, A.I. Novel mechanism of cytokine-induced disruption of epithelial barriers. Tissue Barriers 2013, 1, e25231. [Google Scholar] [CrossRef]
- Liu, L.; Zeng, L.; Gao, L.; Zeng, J.; Lu, J. Ozone therapy for skin diseases: Cellular and molecular mechanisms. Int. Wound J. 2022, 20, 2376–2385. [Google Scholar] [CrossRef]
- Valacchi, G.; Lim, Y.; Belmonte, G.; Miracco, C.; Zanardi, I.; Bocci, V.; Travagli, V. Ozonated sesame oil enhances cutaneous wound healing in SKH1 mice. Wound Repair Regen. 2011, 19, 107–115. [Google Scholar]
- Travagli, V.; Zanardi, I.; Valacchi, G.; Bocci, V. Ozone and ozonated oils in skin diseases: A review. Mediat. Inflamm. 2010, 2010, 610418. [Google Scholar] [CrossRef] [PubMed]
- Serra, M.E.G.; Baeza-Noci, J.; Mendes Abdala, C.V.; Luvisotto, M.M.; Bertol, C.D.; Anzolin, A.P. The role of ozone treatment as integrative medicine. An evidence and gap map. Front. Public Health 2023, 10, 1112296. [Google Scholar]
- Bocci, V. The Potential Toxicity of Ozone: Side Effects and Contraindications of Ozonetherapy. OZONE 2010, 24, 75–84. [Google Scholar] [CrossRef]
- Valacchi, G.; Zanardi, I.; Lim, Y.; Belmonte, G.; Miracco, C.; Sticozzi, C.; Bocci, V.; Travagli, V. Ozonated oils as functional dermatological matrices: Effects on the wound healing process using SKH1 mice. Int. J. Pharm. 2013, 458, 65–73. [Google Scholar] [CrossRef] [PubMed]
- Repciuc, C.C.; Vișan, G.A.M.; Teleky, B.E.; Pintea, A.; Novac, C.Ș.; Oros, N.V. Physico-Chemical and Antimicrobial Evaluation of Ozonated Olive Oil Produced with a Medical-Grade Generator for Veterinary Purposes. Microorganisms 2025, 13, 1932. [Google Scholar]
- Hanada, K.; Okuda, D.; Ogi, R.; Kojima, S.; Tsuruoka, R.; Shiota, G. Ozonized glycerin (OG)-based cosmetic products lighten age spots on human facial skin. J. Cosmet. Dermatol. 2022, 21, 3133–3139. [Google Scholar]
- Niinomi: The Bactericidal Effects of Ozone Gel. Available online: https://scholar.google.com/scholar_lookup?journal=J%20Showa%20Univ%20Dent%20Soc&title=The%20bactericidal%20effects%20of%20ozone%20gel&author=K%20Niinomi&author=A%20Kanaishi&author=A%20Shiba&volume=24&issue=2&publication_year=2004&pages=103-109& (accessed on 5 October 2025).
- Fukui, T.; Masuno, K.; Makita, Y.; Fujiwara , S.; Shiota, G.; Imamura, Y.; Shiba, A.; Wang, P.-L. Antimicrobial Effects of Ozone Gel Against Periodontal Bacteria. J. Hard Tissue Biol. 2014, 23, 445–448. [Google Scholar] [CrossRef]
- Oda: Effect of Ozone Gel on Oral Pathogens and Human Gingiva and Periodontal Ligament Fibroblasts. Available online: https://scholar.google.com/scholar_lookup?journal=Jpn%20J%20Conserv%20Den&title=Effect%20of%20ozone%20gel%20on%20oral%20pathogens%20and%20human%20gingiva%20and%20periodontal%20ligament%20fibroblasts&author=H%20Oda&author=K%20Maruyama&author=M%20Tsubokawa&volume=57&publication_year=2014&pages=369-376& (accessed on 5 October 2025).
- Takeda, Y.; Jamsransuren, D.; Makita, Y.; Kaneko, A.; Matsuda, S.; Ogawa, H.; Oh, H. Inactivation of SARS-CoV-2 by Ozonated Glycerol. Food Environ. Virol. 2021, 13, 316–321. [Google Scholar] [CrossRef]
- Shiota, G.; Tsuruoka, R.; Hanada, K. 404 Novel glycerin compounds improve skin health. J. Investig. Dermatol. 2022, 142, S69. [Google Scholar] [CrossRef]
- Ferrara, F.; Bondi, A.; Pula, W.; Contado, C.; Baldisserotto, A.; Manfredini, S.; Boldrini, P.; Sguizzato, M.; Montesi, L.; Benedusi, M.; et al. Ethosomes for Curcumin and Piperine Cutaneous Delivery to Prevent Environmental-Stressor-Induced Skin Damage. Antioxidants 2024, 13, 91. [Google Scholar]
- Schneider, C.A.; Rasband, W.S.; Eliceiri, K.W. NIH Image to ImageJ: 25 years of image analysis. Nat. Methods 2012, 9, 671–675. [Google Scholar] [CrossRef] [PubMed]
- Cui, N.; Hu, M.; Khalil, R.A. Biochemical and Biological Attributes of Matrix Metalloproteinases. Prog. Mol. Biol. Transl. Sci. 2017, 147, 1–73. [Google Scholar] [PubMed]
- Macleod, T.; Berekmeri, A.; Bridgewood, C.; Stacey, M.; McGonagle, D.; Wittmann, M. The Immunological Impact of IL-1 Family Cytokines on the Epidermal Barrier. Front. Immunol. 2021, 12, 808012. [Google Scholar] [CrossRef] [PubMed]
- Liarte, S.; Bernabé-García, Á.; Nicolás, F.J. Role of TGF-β in Skin Chronic Wounds: A Keratinocyte Perspective. Cells 2020, 9, 306. [Google Scholar] [CrossRef]
- Brandner, J.; Zorn-Kruppa, M.; Yoshida, T.; Moll, I.; Beck, L.; De Benedetto, A. Epidermal tight junctions in health and disease. Tissue Barriers 2014, 3, e974451. [Google Scholar] [CrossRef]
- Furuse, M.; Hata, M.; Furuse, K.; Yoshida, Y.; Haratake, A.; Sugitani, Y.; Noda, T.; Kubo, A.; Tsukita, S. Claudin-based tight junctions are crucial for the mammalian epidermal barrier. J. Cell Biol. 2002, 156, 1099–1111. [Google Scholar] [CrossRef]
- Kowalczyk, A.P.; Green, K.J. Structure, Function and Regulation of Desmosomes. Prog. Mol. Biol. Transl. Sci. 2013, 116, 95–118. [Google Scholar]
- Singh, D.; Rai, V.; Agrawal, D.K. Regulation of Collagen I and Collagen III in Tissue Injury and Regeneration. Cardiol. Cardiovasc. Med. 2023, 7, 5–16. [Google Scholar] [CrossRef]
- Xiao, W.; Tang, H.; Wu, M.; Liao, Y.; Li, K.; Li, L.; Xu, X. Ozone oil promotes wound healing by increasing the migration of fibroblasts via PI3K/Akt/mTOR signaling pathway. Biosci. Rep. 2017, 37, BSR20170658. [Google Scholar]
- Xiao, W.R.; Wu, M.; Bi, X.R. Ozone oil promotes wound healing via increasing miR-21-5p-mediated inhibition of RASA1. Wound Repair Regen. 2021, 29, 406–416. [Google Scholar]
- Pae, H.O.; Chung, H.T. Heme Oxygenase-1: Its Therapeutic Roles in Inflammatory Diseases. Immune Netw. 2009, 9, 12–19. [Google Scholar] [CrossRef]
- Ross, D.; Siegel, D. Functions of NQO1 in Cellular Protection and CoQ10 Metabolism and Its Potential Role as a Redox Sensitive Molecular Switch. 24 August 2017. Available online: https://www.frontiersin.org/journals/physiology/articles/10.3389/fphys.2017.00595/full (accessed on 5 October 2025).
- Lee, I.T.; Luo, S.F.; Lee, C.W.; Wang, S.W.; Lin, C.C.; Chang, C.C.; Chen, Y.-L.; Chau, L.-Y.; Yang, C.-M. Overexpression of HO-1 protects against TNF-alpha-mediated airway inflammation by down-regulation of TNFR1-dependent oxidative stress. Am. J. Pathol. 2009, 175, 519–532. [Google Scholar] [CrossRef]
- Rushworth, S.A.; MacEwan, D.J.; O’Connell, M.A. Lipopolysaccharide-induced expression of NAD(P)H:quinone oxidoreductase 1 and heme oxygenase-1 protects against excessive inflammatory responses in human monocytes. J. Immunol. 2008, 181, 6730–6737. [Google Scholar]
- van Loo, G.; Bertrand, M.J.M. Death by TNF: A road to inflammation. Nat. Rev. Immunol. 2023, 23, 289–303. [Google Scholar]
- Bahar-Shany, K.; Ravid, A.; Koren, R. Upregulation of MMP-9 production by TNFalpha in keratinocytes and its attenuation by vitamin D. J. Cell. Physiol. 2010, 222, 729–737. [Google Scholar]
- Chen, H.J.; Lee, P.Y.; Chen, C.Y.; Huang, S.L.; Huang, B.W.; Dai, F.J.; Chau, C.F.; Chen, C.S.; Lin, Y.S. Moisture retention of glycerin solutions with various concentrations: A comparative study. Sci. Rep. 2022, 12, 10232. [Google Scholar] [CrossRef]



| Antibody | Company/Code | Dilution |
|---|---|---|
| MMP-2 | Invitrogen 436000 | 1:250 |
| TIMP-1 | Invitrogen MA1-733 | 1:250 |
| CLAUDIN-1 | Santa Cruz (Santa Cruz, CA, USA) sc-166338 | 1:50 |
| DESMOCOLLIN-1 | Santa Cruz sc-398590 | 1:50 |
| COLLAGEN III | Santa Cruz sc-514601 | 1:50 |
| COLLAGEN I | Abcam (Waltham, MA, USA) ab138492 | 1:2000 |
| ELASTIN | Abcam ab9519 | 1:500 |
Disclaimer/Publisher’s Note: The statements, opinions and data contained in all publications are solely those of the individual author(s) and contributor(s) and not of MDPI and/or the editor(s). MDPI and/or the editor(s) disclaim responsibility for any injury to people or property resulting from any ideas, methods, instructions or products referred to in the content. |
© 2026 by the authors. Licensee MDPI, Basel, Switzerland. This article is an open access article distributed under the terms and conditions of the Creative Commons Attribution (CC BY) license.
Share and Cite
Ivarsson, J.; Guiotto, A.; Trinchera, G.; Pecorelli, A.; Shiota, G.; Valacchi, G. Therapeutic Potential of Ozonized Glycerin in Skin Inflammation and Repair. Cosmetics 2026, 13, 42. https://doi.org/10.3390/cosmetics13010042
Ivarsson J, Guiotto A, Trinchera G, Pecorelli A, Shiota G, Valacchi G. Therapeutic Potential of Ozonized Glycerin in Skin Inflammation and Repair. Cosmetics. 2026; 13(1):42. https://doi.org/10.3390/cosmetics13010042
Chicago/Turabian StyleIvarsson, John, Anna Guiotto, Giulia Trinchera, Alessandra Pecorelli, Gotaro Shiota, and Giuseppe Valacchi. 2026. "Therapeutic Potential of Ozonized Glycerin in Skin Inflammation and Repair" Cosmetics 13, no. 1: 42. https://doi.org/10.3390/cosmetics13010042
APA StyleIvarsson, J., Guiotto, A., Trinchera, G., Pecorelli, A., Shiota, G., & Valacchi, G. (2026). Therapeutic Potential of Ozonized Glycerin in Skin Inflammation and Repair. Cosmetics, 13(1), 42. https://doi.org/10.3390/cosmetics13010042

