Protective Mechanisms of Black Ginseng Extract on Collagen Synthesis in Chronic Photoaging
Abstract
1. Introduction
2. Materials and Methods
2.1. Materials
2.2. Cell Lines and Culture
2.3. Preparation of Black Ginseng Extract
2.4. Construction of UV-Induced Photoaging Model
2.5. Cell Viability Assay
2.6. EdU Proliferation Assay
2.7. Cell Senescence Assessment
2.8. Quantitative Real-Time PCR Analysis
2.9. Immunofluorescence Staining
2.10. Proteomic Analysis
2.11. Enzyme-Linked Immunosorbent Assay (ELISA)
2.12. The Alkaline Comet Assay
3. Results
3.1. Improve Cellular Function in a Chronic Photoaging Model
3.1.1. Restoration of Cellular Proliferative Capacity Under Photoaging Stress
3.1.2. Attenuation of Cellular Senescence Phenotype
3.1.3. Upregulation of SIRT1 Expression
3.2. Enhance the Expression and Remodeling of the Dermal Collagen Network
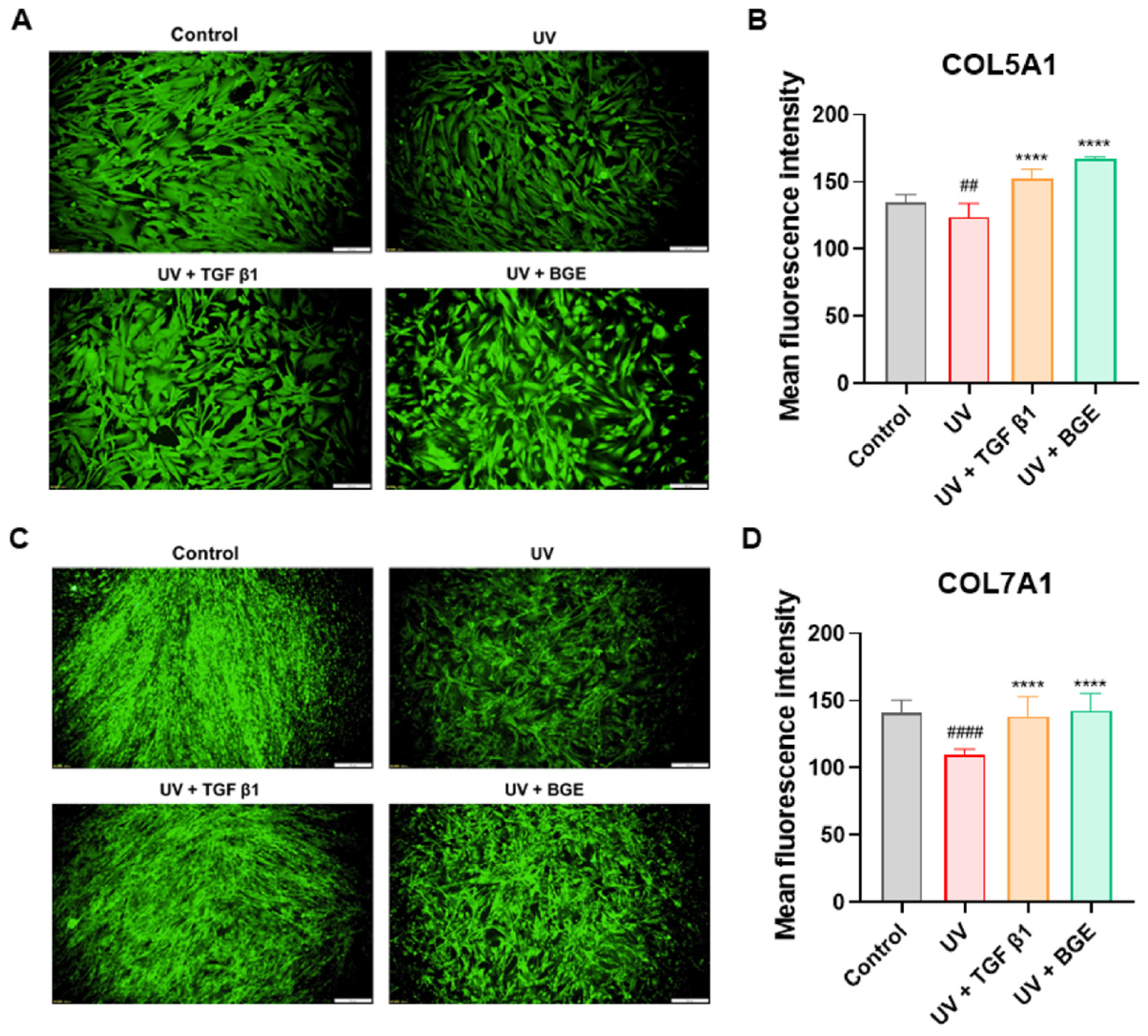
3.2.1. Enhanced Transcription of Key Collagens
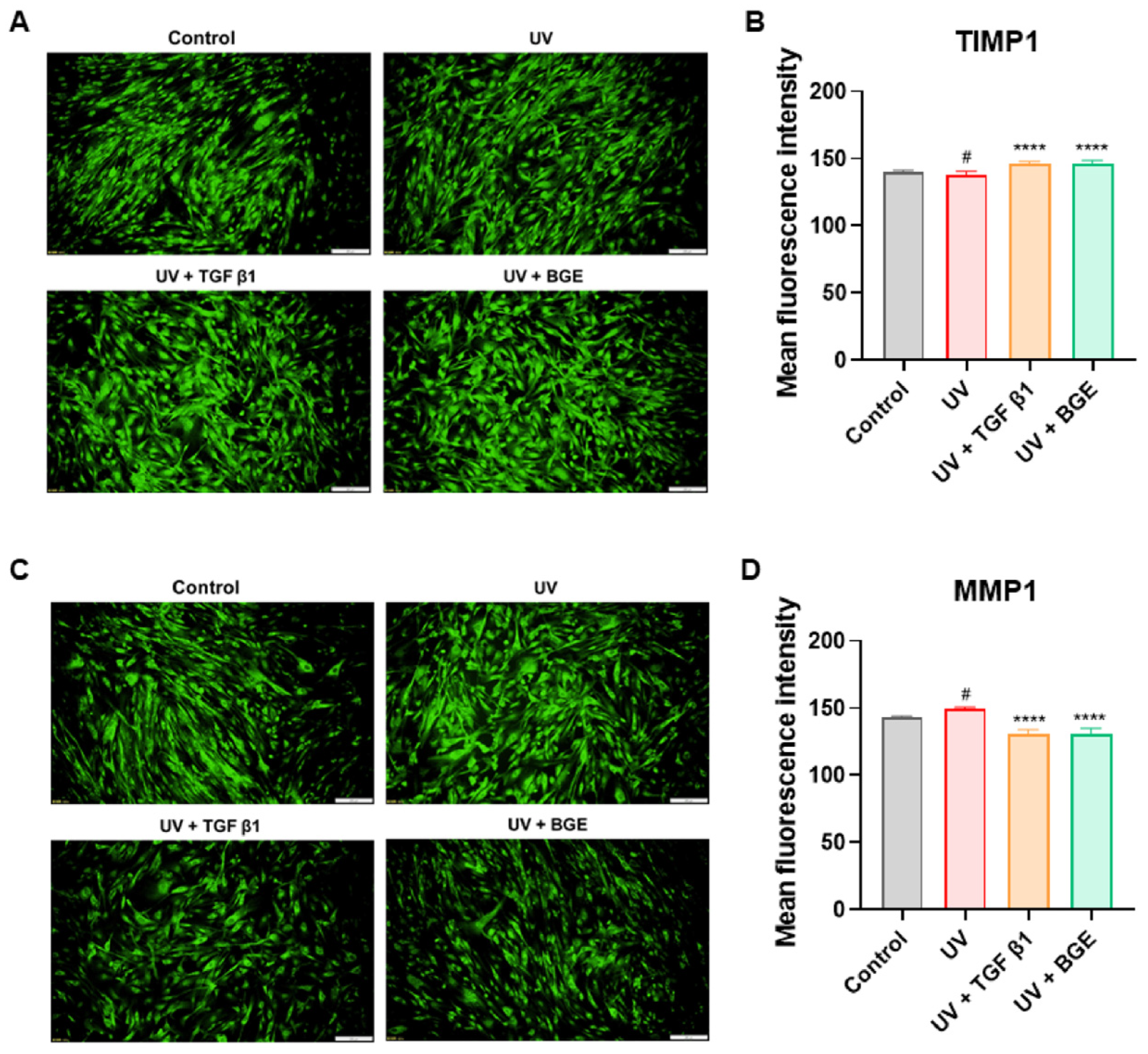
3.2.2. Co-Activation of Key Collagens and ECM Regulators
3.3. Proteomic Profiling Reveals a Multi-Target Mechanism of BGE in Photoaging Protection
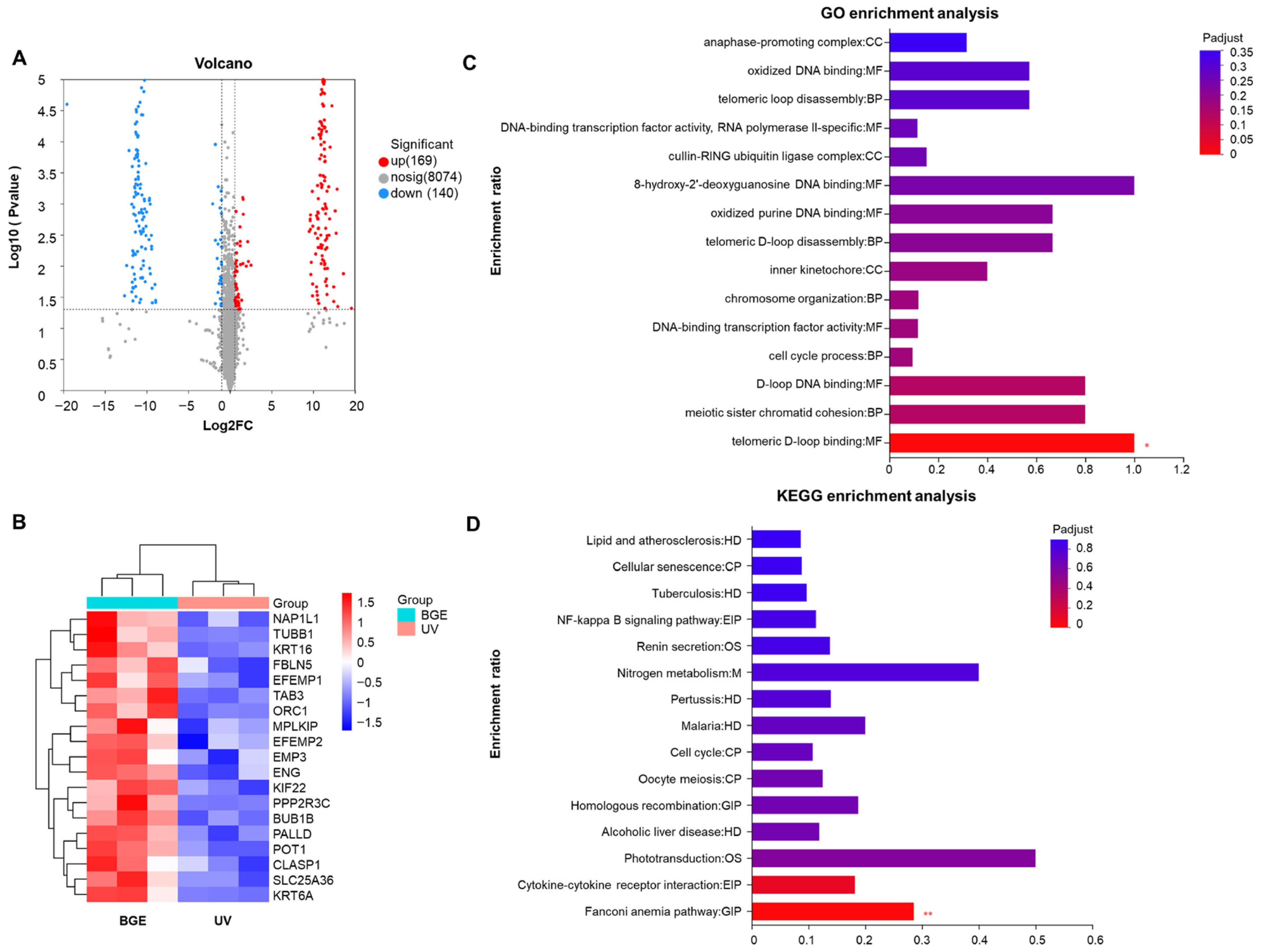
3.3.1. Differential Protein Expression Analysis
3.3.2. Gene Ontology (GO) Enrichment Analysis
3.3.3. KEGG Enrichment Analysis
3.4. Proteomics-Guided Validation of DNA Damage/Repair-Related Signatures
4. Discussion and Conclusions
Supplementary Materials
Author Contributions
Funding
Institutional Review Board Statement
Data Availability Statement
Acknowledgments
Conflicts of Interest
Abbreviations
| UV | Ultraviolet |
| COL7A1 | Collagen type VII alpha 1 chain |
| COL5A1 | Collagen type V alpha 1 chain |
| COL1A1 | Collagen type I alpha 1 chain |
| COL3A1 | Collagen type III alpha 1 chain |
| BGE | Black ginseng extract |
| ECM | Extracellular matrix |
| UVA | Ultraviolet A |
| UVB | Ultraviolet B |
| MMPs | Matrix metalloproteinases |
| SA-β-Gal | Senescence-associated β-galactosidase |
| qPCR | Quantitative PCR |
| HFF-1 | Human Foreskin Fibroblast-1 |
| CCK-8 | Cell Counting Kit-8 |
| EdU | 5-ethynyl-2′-deoxyuridine |
| TIMP1 | Metallopeptidase inhibitor 1 |
| GO | Gene Ontology |
| KEGG | Kyoto Encyclopedia of Genes and Genomes |
| FBLN5 | Fibulin 5 |
| KRT16 | Keratin 16 |
| EFEMP1 | EGF containing fibulin-like extracellular matrix protein 1 |
| TUBB1 | Tubulin Beta 1 Class VI |
| BUB1B | BUB1 Mitotic Checkpoint Serine/Threonine Kinase B |
| POT1 | Protection of Telomeres 1 |
| WRN | WRN RecQ Like Helicase |
| ORC1 | Origin Recognition Complex Subunit 1 |
| KIF2C | Kinesin Family Member 2C |
| SIRT1 | Silent information regulator 1 |
| TGF-β1 | Transforming growth factor-β1 |
References
- Gupta, A.; Kaur, C.D.; Jangdey, M.; Saraf, S. Matrix metalloproteinase enzymes and their naturally derived inhibitors: Novel targets in photocarcinoma therapy. Ageing Res. Rev. 2014, 13, 65–74. [Google Scholar] [CrossRef] [PubMed]
- Marasini, S.; Zhang, A.C.; Dean, S.J.; Swift, S.; Craig, J.P. Safety and efficacy of UV application for superficial infections in humans: A systematic review and meta-analysis. Ocul. Surf. 2021, 21, 331–344. [Google Scholar] [CrossRef] [PubMed]
- Rigel, D.S.; Taylor, S.C.; Lim, H.W.; Alexis, A.F.; Armstrong, A.W.; Fuxench, Z.C.C.; Draelos, Z.D.; Hamzavi, I.H. Photoprotection for skin of all color: Consensus and clinical guidance from an expert panel. J. Am. Acad. Dermatol. 2022, 86, S1–S8. [Google Scholar] [CrossRef]
- Bernard, J.J.; Gallo, R.L.; Krutmann, J. Photoimmunology: How ultraviolet radiation affects the immune system. Nat. Rev. Immunol. 2019, 19, 688–701. [Google Scholar] [CrossRef] [PubMed]
- Budden, T.; Gaudy-Marqueste, C.; Porter, A.; Kay, E.; Gurung, S.; Earnshaw, C.H.; Roeck, K.; Craig, S.; Traves, V.; Krutmann, J.; et al. Ultraviolet light-induced collagen degradation inhibits melanoma invasion. Nat. Commun. 2021, 12, 2742. [Google Scholar] [CrossRef]
- Amano, S. Characterization and mechanisms of photoageing-related changes in skin. Damages of basement membrane and dermal structures. Exp. Dermatol. 2016, 25, 14–19. [Google Scholar] [CrossRef]
- Fonseca, B.L.; dos Santos, B.C.; Martins, P.; Bonorino, C.; Corte, T.W.F.; da Silva, V.D.; Bauer, M.E. Neuroprotective effects of a new skin care formulation following ultraviolet exposure. Cell Prolif. 2012, 45, 48–52. [Google Scholar] [CrossRef]
- Rigel, D.S.; Lim, H.W.; Draelos, Z.D.; Weber, T.M.; Taylor, S.C. Photoprotection for all: Current gaps and opportunities. J. Am. Acad. Dermatol. 2022, 86, S18–S26. [Google Scholar] [CrossRef]
- Kammeyer, A.; Luiten, R.M. Oxidation events and skin aging. Ageing Res. Rev. 2015, 21, 16–29. [Google Scholar] [CrossRef]
- Kim, Y.E.; Im, P.; Choi, S.W.; Kim, J. Autocatalytic Ceria Nanoparticle-Embedded Tilapia Collagen Hydrogels as Enhanced Antioxidative and Long-Lasting Dermal Fillers for Photoaged Skin. Nano Lett. 2024, 25, 212–221. [Google Scholar] [CrossRef]
- Zou, Y.; Cao, M.; Tai, M.; Zhou, H.; Tao, L.; Wu, S.; Yang, K.; Zhang, Y.; Ge, Y.; Wang, H. A Feedback Loop Driven by H4K12 Lactylation and HDAC3 in Macrophages Regulates Lactate-Induced Collagen Synthesis in Fibroblasts Via the TGF-β Signaling. Adv. Sci. 2025, 12, 2411408. [Google Scholar] [CrossRef] [PubMed]
- Li, X.; Xie, R.; Luo, Y.; Shi, R.; Ling, Y.; Zhao, X.; Xu, X.; Chu, W.; Wang, X. Cooperation of TGF-β and FGF signalling pathways in skin development. Cell Prolif. 2023, 56, e13489. [Google Scholar] [CrossRef] [PubMed]
- Ohashi, A.; Sakamoto, H.; Kuroda, J.; Kondo, Y.; Kamei, Y.; Nonaka, S.; Furukawa, S.; Yamamoto, S.; Satoh, A. Keratinocyte-driven dermal collagen formation in the axolotl skin. Nat. Commun. 2025, 16, 1757. [Google Scholar] [CrossRef] [PubMed]
- Sirois, J.P.; Heinz, A. Matrikines in the skin: Origin, effects, and therapeutic potential. Pharmacol. Ther. 2024, 260, 108682. [Google Scholar] [CrossRef]
- Kroemer, G.; Maier, A.B.; Cuervo, A.M.; Gladyshev, V.N.; Ferrucci, L.; Gorbunova, V.; Kennedy, B.K.; Rando, T.A.; Seluanov, A.; Sierra, F. From geroscience to precision geromedicine: Understanding and managing aging. Cell 2025, 188, 2043–2062. [Google Scholar] [CrossRef]
- Choi, J.S.; Cho, W.L.; Choi, Y.J.; Kim, J.D.; Park, H.A.; Kim, S.Y.; Park, J.H.; Jo, D.G.; Cho, Y.W. Functional recovery in photo-damaged human dermal fibroblasts by human adipose-derived stem cell extracellular vesicles. J. Extracell. Vesicles 2019, 8, 1565885. [Google Scholar] [CrossRef]
- Fisher, G.J.; Wang, Z.; Datta, S.C.; Varani, J.; Kang, S.; Voorhees, J.J. Pathophysiology of premature skin aging induced by ultraviolet light. N. Engl. J. Med. 1997, 337, 1419–1429. [Google Scholar] [CrossRef]
- Li, X.; Liu, J.; Zuo, T.; Hu, Y.; Li, Z.; Wang, H.; Xu, X.; Yang, W.; Guo, D. Advances and challenges in ginseng research from 2011 to 2020: The phytochemistry, quality control, metabolism, and biosynthesis. Nat. Prod. Rep. 2022, 39, 875–909. [Google Scholar] [CrossRef]
- Liu, Z. Chemical insights into ginseng as a resource for natural antioxidants. Chem. Rev. 2012, 112, 3329–3355. [Google Scholar] [CrossRef]
- Zheng, Q.; Wang, T.; Wang, S.; Chen, Z.; Jia, X.; Yang, H.; Chen, H.; Sun, X.; Wang, K.; Zhang, L. The anti-inflammatory effects of saponins from natural herbs. Pharmacol. Ther. 2025, 269, 108827. [Google Scholar] [CrossRef]
- Ha, Y.; Jo, H.; Kwon, T.W.; Jeon, S.H.; Moon, S.; Jung, J.H.; Kim, M.S.; Nah, S.; Lee, J.K.; Cho, I. Korean black ginseng extract alleviates Alzheimer’s disease-related cognitive impairment by activating the Nrf2/HO-1 pathway and suppressing the p38 MAPK/NF-κB/STAT3 pathways and NLRP3 inflammasome via TLR2 and TLR4 modulation. J. Ginseng Res. 2025, 49, 294–305. [Google Scholar] [CrossRef] [PubMed]
- Choi, W.; Kim, H.S.; Kim, D.; Hong, Y.D.; Kim, H.; Kim, J.H.; Kim, J.; Cho, J.Y. Ethanol extract of lymphanax with gypenoside 17 and ginsenoside Re exerts anti-inflammatory properties by targeting the AKT/NF-κB pathway. J. Ginseng Res. 2025, 49, 22–33. [Google Scholar] [CrossRef] [PubMed]
- Kim, M.; Lee, J.; Lee, J.K.; Song, Y.N.; Oh, E.S.; Ro, H.; Yoon, D.; Jeong, Y.; Park, J.; Hong, S. Black ginseng extract suppresses airway inflammation induced by cigarette smoke and lipopolysaccharides in vivo. Antioxidants 2022, 11, 679. [Google Scholar] [CrossRef] [PubMed]
- An, M.; Lee, S.R.; Hwang, H.; Yoon, J.; Lee, H.; Cho, J.A. Antioxidant and anti-inflammatory effects of Korean black ginseng extract through ER stress pathway. Antioxidants 2021, 10, 62. [Google Scholar] [CrossRef]
- Song, J.; Kim, K.; Chei, S.; Seo, Y.; Lee, K.; Lee, B. Korean red ginseng and Korean black ginseng extracts, JP5 and BG1, prevent hepatic oxidative stress and inflammation induced by environmental heat stress. J. Ginseng Res. 2020, 44, 267–273. [Google Scholar] [CrossRef]
- Choudhry, Q.N.; Kim, J.H.; Cho, H.T.; Heo, W.; Lee, J.; Lee, J.H.; Kim, Y.J. Ameliorative effect of black ginseng extract against oxidative stress-induced cellular damages in mouse hepatocytes. J. Ginseng Res. 2019, 43, 179–185. [Google Scholar] [CrossRef]
- Park, J.Y.; Lee, D.; Kim, C.; Shin, M.; Seo, C.; Shin, H.; Hwang, G.S.; An, J.M.; Kim, S.N.; Kang, K.S. Effects of fermented black ginseng on wound healing mediated by angiogenesis through the mitogen-activated protein kinase pathway in human umbilical vein endothelial cells. J. Ginseng Res. 2018, 42, 524–531. [Google Scholar] [CrossRef]
- Lee, M.R.; Yun, B.S.; Sung, C.K. Comparative study of white steamed black Panax ginseng, P. quinquefolium, and P. notoginseng on cholinesterase inhibitory and antioxidative activity. J. Ginseng Res. 2012, 36, 93. [Google Scholar] [CrossRef]
- Qiu, Y.; Wang, N.; Yu, Z.; Guo, X.; Yang, M. Changes in the chemical composition and medicinal effects of black ginseng during processing. Front. Pharmacol. 2024, 15, 1425794. [Google Scholar] [CrossRef]
- Oh, H.B.; Jeong, D.E.; Lee, D.E.; Yoo, J.H.; Kim, Y.S.; Kim, T.Y. Structural Identification of Ginsenoside Based on UPLC-QTOF-MS of Black Ginseng (Panax Ginseng CA Mayer). Metabolites 2024, 14, 62. [Google Scholar] [CrossRef]
- Lee, Y.Y.; Saba, E.; Irfan, M.; Kim, M.; Yi Chan, J.; Jeon, B.S.; Choi, S.K.; Rhee, M.H. The anti-inflammatory and anti-nociceptive effects of Korean black ginseng. Phytomedicine 2019, 54, 169–181. [Google Scholar] [CrossRef] [PubMed]
- Huang, L.; Li, H.J.; Wu, Y.C. Processing technologies, phytochemistry, bioactivities and applications of black ginseng-a novel manufactured ginseng product: A comprehensive review. Food Chem. 2023, 407, 134714. [Google Scholar] [CrossRef] [PubMed]
- Kim, Y.S.; Cho, I.H.; Jeong, M.J.; Jeong, S.J.; Nah, S.Y.; Cho, Y.; Kim, S.H.; Go, A.; Kim, S.E.; Kang, S.S. Therapeutic effect of total ginseng saponin on skin wound healing. J. Ginseng Res. 2011, 35, 360. [Google Scholar] [CrossRef] [PubMed]
- Ahn, J.Y.; Kim, M.H.; Lim, M.J.; Park, S.; Lee, S.; Yun, Y.S.; Song, J.Y. The inhibitory effect of ginsan on TGF-β mediated fibrotic process. J. Cell. Physiol. 2011, 226, 1241–1247. [Google Scholar] [CrossRef]
- Xu, H.; Pang, M.; Hu, C.; Xu, T.; Chen, G.; Zhang, G.; Han, X.; Hua, Y.; Wu, Y.; Zhang, J. Panax ginseng exerts cardioprotective effect post myocardial infarction by attenuating myocardial fibrosis and inflammation through SIRT1 signaling pathways. J. Ginseng Res. 2025, 49, 197–207. [Google Scholar] [CrossRef]
- Cong, L.; Ma, J.; Zhang, Y.; Zhou, Y.; Cong, X.; Hao, M. Effect of anti-skin disorders of ginsenosides-A Systematic Review. J. Ginseng Res. 2023, 47, 605–614. [Google Scholar] [CrossRef]
- Salic, A.; Mitchison, T.J. A chemical method for fast and sensitive detection of DNA synthesis in vivo. Proc. Natl. Acad. Sci. USA 2008, 105, 2415–2420. [Google Scholar] [CrossRef]
- Dimri, G.P.; Lee, X.; Basile, G. A biomarker that identifies senescent human cells in culture and in aging skin in vivo. Proc. Natl. Acad. Sci. USA 1995, 92, 9363–9367. [Google Scholar] [CrossRef]
- Livak, K.J.; Schmittgen, T.D. Analysis of relative gene expression data using real-time quantitative PCR and the 2−ΔΔCT method. Methods 2001, 25, 402–408. [Google Scholar] [CrossRef]
- Møller, P. The alkaline comet assay: Towards validation in biomonitoring of DNA damaging exposures. Basic Clin. Pharmacol. Toxicol. 2006, 98, 336–345. [Google Scholar] [CrossRef]
- Pinzaru, A.M.; Kareh, M.; Lamm, N. Replication stress conferred by POT1 dysfunction promotes telomere relocalization to the nuclear pore. Genes Dev. 2020, 34, 1619–1636. [Google Scholar] [CrossRef]
- Tatsumi, Y.; Ohta, S.; Kimura, H.; Tsurimoto, T.; Obuse, C. The ORC1 cycle in human cells: I. cell cycle-regulated oscillation of human ORC1. J. Biol. Chem. 2003, 278, 41528–41534. [Google Scholar] [CrossRef]
- Potekaev, N.N. Genetic and epigenetic aspects of skin collagen fiber turnover and functioning. Cosmetics 2021, 8, 92. [Google Scholar] [CrossRef]
- Luangpraditkun, K. Anti-Senescence and Anti-Photoaging Activities of Mangosteen Pericarp Extract on UVA-Induced Fibroblasts. Cosmetics 2025, 12, 108. [Google Scholar] [CrossRef]
- Musielak, E.; Violetta, K.K. Enzymes DNA Repair in Skin Photoprotection: Strategies Counteracting Skin Cancer Development and Photoaging Strategies. Cosmetics 2025, 12, 172. [Google Scholar] [CrossRef]
- Bar, O.; Skaidra, V. Skin Aging and Type I Collagen: A Systematic Review of Interventions with Potential Collagen-Related Effects. Cosmetics 2025, 12, 129. [Google Scholar] [CrossRef]







Disclaimer/Publisher’s Note: The statements, opinions and data contained in all publications are solely those of the individual author(s) and contributor(s) and not of MDPI and/or the editor(s). MDPI and/or the editor(s) disclaim responsibility for any injury to people or property resulting from any ideas, methods, instructions or products referred to in the content. |
© 2026 by the authors. Licensee MDPI, Basel, Switzerland. This article is an open access article distributed under the terms and conditions of the Creative Commons Attribution (CC BY) license.
Share and Cite
Liu, Y.; Rao, X.; Gao, C.; Zhang, T.; Yan, S. Protective Mechanisms of Black Ginseng Extract on Collagen Synthesis in Chronic Photoaging. Cosmetics 2026, 13, 33. https://doi.org/10.3390/cosmetics13010033
Liu Y, Rao X, Gao C, Zhang T, Yan S. Protective Mechanisms of Black Ginseng Extract on Collagen Synthesis in Chronic Photoaging. Cosmetics. 2026; 13(1):33. https://doi.org/10.3390/cosmetics13010033
Chicago/Turabian StyleLiu, Yue, Xinxu Rao, Chang Gao, Tingzhi Zhang, and Shaowei Yan. 2026. "Protective Mechanisms of Black Ginseng Extract on Collagen Synthesis in Chronic Photoaging" Cosmetics 13, no. 1: 33. https://doi.org/10.3390/cosmetics13010033
APA StyleLiu, Y., Rao, X., Gao, C., Zhang, T., & Yan, S. (2026). Protective Mechanisms of Black Ginseng Extract on Collagen Synthesis in Chronic Photoaging. Cosmetics, 13(1), 33. https://doi.org/10.3390/cosmetics13010033

