Retinol and Hydroxyasiaticoside Synergistically Relieve Histamine-Induced Atopic Dermatitis Activity by Repressing TRPV1, L1R1, and CD130 Targets
Abstract
1. Introduction
2. Materials and Methods
2.1. Principal Reagents
2.2. Laboratory Animals
2.2.1. Experimental Animal Grouping
2.2.2. Animal Handling
2.2.3. Scratching Behavior Analysis
2.3. Hematoxylin and Eosin Staining
2.4. Masson Staining
2.5. Toluidine Blue Staining
2.6. Immunohistochemical Analysis
2.7. Transcriptome Analysis
2.8. Metabolomics Analysis
2.9. Statistical Analysis
3. Results
3.1. Retinol and Hydroxyasiaticoside Suppress Skin Hyperplasia in AD Mice
3.2. Retinol and Hydroxyasiaticoside Enhance Collagen Fiber Production in AD Mice Skin
3.3. Retinol and Hydroxyasiaticoside Reduce Skin Mast Cell Infiltration in AD Mice
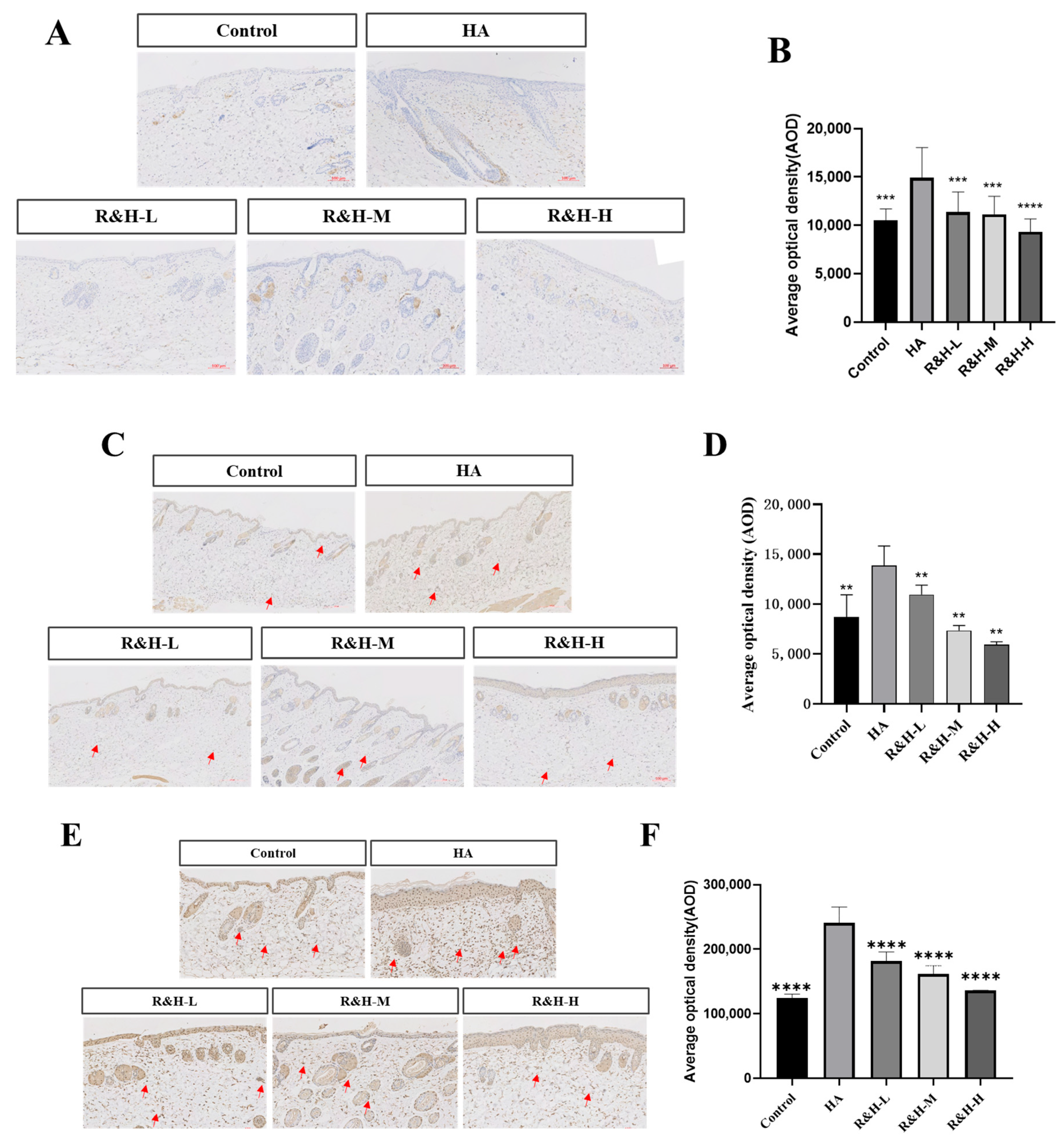
3.4. Retinol and Hydroxyasiaticoside Regulate TRPV1, IL1R1, and CD130 Levels
3.5. Gene Expression Pattern Analysis and Differential Gene Identification in R&H-Treated Animals Using RNA-Seq
3.6. Retinol and Hydroxyasiaticoside Affect Levels of Differentially Expressed Metabolites (DEMs)
3.7. Metabolic Pathway Analysis of the Skin-Soothing Efficacy of Retinol and Hydroxyasiaticoside on AD Mice
3.8. Application of Gene Ontology and Kyoto Encyclopedia of Genes and Genomes in Gene Function Analysis
4. Discussion
5. Conclusions
Author Contributions
Funding
Institutional Review Board Statement
Informed Consent Statement
Data Availability Statement
Conflicts of Interest
References
- Weidinger, S.; Novak, N. Atopic dermatitis. Lancet 2016, 387, 1109–1122. [Google Scholar] [CrossRef] [PubMed]
- Nutten, S. Atopic dermatitis: Global epidemiology and risk factors. Ann. Nutr. Metab. 2015, 66 (Suppl. S1), 8–16. [Google Scholar] [CrossRef] [PubMed]
- Silverberg, N.B. Typical and atypical clinical appearance of atopic dermatitis. Clin. Dermatol. 2017, 35, 354–359. [Google Scholar] [CrossRef] [PubMed]
- Lee, Y.S.; Ji, B.J.; Pae, H.O.; Cheon, M.W.; Xu, G.; Chun, H.S.; Kim, S. Anti-Inflammatory Effect of Fermented Cabbage Extract Containing Nitric Oxide Metabolites with Silica. Int. J. Mol. Sci. 2024, 25, 775. [Google Scholar] [CrossRef] [PubMed]
- Jin, S.E.; Seo, C.S.; Jeon, W.Y.; Oh, Y.J.; Shin, H.K.; Jeong, H.G.; Ha, H. Evodiae Fructus extract suppresses inflammatory response in HaCaT cells and improves house dust mite-induced atopic dermatitis in NC/Nga mice. Sci. Rep. 2024, 14, 472. [Google Scholar] [CrossRef]
- Dramburg, S.; Hilger, C.; Santos, A.F.; de Las, V.L.; Aalberse, R.C.; Acevedo, N.; Hoffmann-Sommergruber, K. EAACI Molecular Allergology User’s Guide 2.0. Pediatr. Allergy Immunol. 2023, 34 (Suppl. S28), e13854. [Google Scholar] [CrossRef]
- Branco, A.; Yoshikawa, F.; Pietrobon, A.J.; Sato, M.N. Role of histamine in Modulating the Immune Response and Inflammation. Mediat. Inflamm. 2018, 2018, 9524075. [Google Scholar] [CrossRef]
- Wang, L.; Xian, Y.F.; Hu, Z.; Loo, S.; Ip, S.P.; Chan, W.Y.; Lin, Z.X.; Wu, J. Efficacy and action mechanisms of a Chinese herbal formula on experimental models of atopic dermatitis. J. Ethnopharmacol. 2021, 274, 114021. [Google Scholar] [CrossRef]
- Bebawy, J.F. Perioperative steroids for peritumoral intracranial edema: A review of mechanisms, efficacy, and side effects. J. Neurosurg. Anesthesiol. 2012, 24, 173–177. [Google Scholar] [CrossRef]
- Dawid-Pac, R. Medicinal plants used in treatment of inflammatory skin diseases. Postep. Dermatol. Alergol. 2013, 30, 170–177. [Google Scholar] [CrossRef]
- Bagood, M.D.; Isseroff, R.R. TRPV1: Role in Skin and Skin Diseases and Potential Target for Improving Wound Healing. Int. J. Mol. Sci. 2021, 22, 6135. [Google Scholar] [CrossRef] [PubMed]
- Munjuluri, S.; Wilkerson, D.A.; Sooch, G.; Chen, X.; White, F.A.; Obukhov, A.G. Capsaicin and TRPV1 Channels in the Cardiovascular System: The Role of Inflammation. Cells 2021, 11, 18. [Google Scholar] [CrossRef]
- Zhang, Y.; Zhang, Z.T.; Wan, S.Y.; Yang, J.; Wei, Y.J.; Chen, H.J.; Huang, K. ANGPTL3 negatively regulates IL-1beta-induced NF-kappaB activation by inhibiting the IL1R1-associated signaling complex assembly. J. Mol. Cell Biol. 2023, 15, mjad053. [Google Scholar]
- Rose-John, S.; Waetzig, G.H.; Scheller, J.; Grotzinger, J.; Seegert, D. The IL-6/sIL-6R complex as a novel target for therapeutic approaches. Expert Opin. Ther. Targets 2007, 11, 613–624. [Google Scholar] [CrossRef]
- Friederichs, K.; Schmitz, J.; Weissenbach, M.; Heinrich, P.C.; Schaper, F. Interleukin-6-induced proliferation of pre-B cells mediated by receptor complexes lacking the SHP2/SOCS3 recruitment sites revisited. Eur. J. Biochem. 2001, 268, 6401–6407. [Google Scholar] [CrossRef]
- Ruhl, R.; Hanel, A.; Garcia, A.L.; Dahten, A.; Herz, U.; Schweigert, F.J.; Worm, M. Role of vitamin A elimination or supplementation diets during postnatal development on the allergic sensitisation in mice. Mol. Nutr. Food Res. 2007, 51, 1173–1181. [Google Scholar] [CrossRef]
- Kim, K.H.; Lee, M.S. Autophagy--a key player in cellular and body metabolism. Nat. Rev. Endocrinol. 2014, 10, 322–337. [Google Scholar] [CrossRef]
- Carazo, A.; Macakova, K.; Matousova, K.; Krcmova, L.K.; Protti, M.; Mladenka, P. Vitamin A Update: Forms, Sources, Kinetics, Detection, Function, Deficiency, Therapeutic Use and Toxicity. Nutrients 2021, 13, 1703. [Google Scholar] [CrossRef]
- Shao, Y.; He, T.; Fisher, G.J.; Voorhees, J.J.; Quan, T. Molecular basis of retinol anti-ageing properties in naturally aged human skin in vivo. Int. J. Cosmet. Sci. 2016, 39, 56–65. [Google Scholar] [CrossRef] [PubMed]
- Varani, J.; Warner, R.L.; Gharaee-Kermani, M.; Phan, S.H.; Kang, S.; Chung, J.H.; Voorhees, J.J. Vitamin A antagonizes decreased cell growth and elevated collagen-degrading matrix metalloproteinases and stimulates collagen accumulation in naturally aged human skin. J. Investig. Dermatol. 2000, 114, 480–486. [Google Scholar] [CrossRef] [PubMed]
- Bellemere, G.; Stamatas, G.N.; Bruere, V.; Bertin, C.; Issachar, N.; Oddos, T. Antiaging action of retinol: From molecular to clinical. Skin. Pharmacol. Physiol. 2009, 22, 200–209. [Google Scholar] [CrossRef] [PubMed]
- Priyanka, S.P.; Sujatha, S.; Smitha, G.R.; Suryanarayana, M.A.; Kalaivanan, D. Biomass accumulation, bioactive compounds and nutrient uptake in Centella asiatica (L.) Urb. in relation to organic nutrition in open-field and shade. Ind. Crops Prod. 2021, 176, 114352. [Google Scholar] [CrossRef]
- Mandal, S.; Das, T.; Nandy, S.; Ghorai, M.; Saha, S.C.; Gopalakrishnan, A.V.; Kumar, M.; Radha; Ghosh, A.; Mukerjee, N.; et al. Biotechnological and endophytic-mediated production of centellosides in Centella asiatica. Appl. Microbiol. Biotechnol. 2022, 107, 473–489. [Google Scholar] [CrossRef]
- Bonte, F.; Dumas, M.; Chaudagne, C.; Meybeck, A. Comparative activity of asiaticoside and madecassoside on type I and III collagen synthesis by cultured human fibroblasts. Ann. Pharm. Fr. 1995, 53, 38–42. [Google Scholar] [PubMed]
- Hou, Q.; Li, M.; Lu, Y.H.; Liu, D.H.; Li, C.C. Burn wound healing properties of asiaticoside and madecassoside. Exp. Ther. Med. 2016, 12, 1269–1274. [Google Scholar] [CrossRef] [PubMed]
- Xu, X.; Wang, Y.; Wei, Z.; Wei, W.; Zhao, P.; Tong, B.; Dai, Y. Madecassic acid, the contributor to the anti-colitis effect of madecassoside, enhances the shift of Th17 toward Treg cells via the PPARgamma/AMPK/ACC1 pathway. Cell Death Dis. 2017, 8, e2723. [Google Scholar] [CrossRef]
- Shen, X.; Guo, M.; Yu, H.; Liu, D.; Lu, Z.; Lu, Y. Propionibacterium acnes related anti-inflammation and skin hydration activities of madecassoside, a pentacyclic triterpene saponin from Centella asiatica. Biosci. Biotechnol. Biochem. 2019, 83, 561–568. [Google Scholar] [CrossRef]
- Park, J.H.; Choi, J.Y.; Son, D.J.; Park, E.K.; Song, M.J.; Hellstrom, M.; Hong, J.T. Anti-Inflammatory Effect of Titrated Extract of Centella asiatica in Phthalic Anhydride-Induced Allergic Dermatitis Animal Model. Int. J. Mol. Sci. 2017, 18, 738. [Google Scholar] [CrossRef]
- Ling, Y.; Gong, Q.; Xiong, X.; Sun, L.; Zhao, W.; Zhu, W.; Lu, Y. Protective effect of madecassoside on H(2)O(2)-induced oxidative stress and autophagy activation in human melanocytes. Oncotarget 2017, 8, 51066–51075. [Google Scholar] [CrossRef]
- Changsan, N.; Srichana, T.; Atipairin, A.; Sawatdee, S. Wound healing efficacy of a polymeric spray film solution containing Centella asiatica leaf extract on acute wounds. J. Wound Care 2023, 32 (Suppl. S12), S22–S32. [Google Scholar] [CrossRef]
- Witkowska, K.; Paczkowska-Walendowska, M.; Plech, T.; Szymanowska, D.; Michniak-Kohn, B.; Cielecka-Piontek, J. Chitosan-Based Hydrogels for Controlled Delivery of Asiaticoside-Rich Centella asiatica Extracts with Wound Healing Potential. Int. J. Mol. Sci. 2023, 24, 17229. [Google Scholar] [CrossRef] [PubMed]
- Thanh, N.Q.; Mai, D.H.; Le, T.P.A.; Do, N.H.; Le, P.K. Novel chitosan/polyvinyl alcohol gel encapsulating ethanolic Centella asiatica extract for cosmeceutical applications. Polym. Bull. 2024, 1–19, Prepublish. [Google Scholar] [CrossRef]
- Kuo, C.W.; Chiu, Y.F.; Wu, M.H.; Li, M.H.; Wu, C.N.; Chen, W.S.; Huang, C.H. Gelatin/Chitosan Bilayer Patches Loaded with Cortex Phellodendron amurense/Centella asiatica Extracts for Anti-Acne Application. Polymers 2021, 13, 579. [Google Scholar] [CrossRef]
- Lee, Y.; Choi, H.K.; N’deh, K.P.U.; Choi, Y.J.; Fan, M.; Kim, E.K.; Chung, K.H.; An, J.H. Inhibitory Effect of Centella asiatica Extract on DNCB-Induced Atopic Dermatitis in HaCaT Cells and BALB/c Mice. Nutrients 2020, 12, 411. [Google Scholar] [CrossRef]
- Mellody, K.T.; Bradley, E.J.; Mambwe, B.; Cotterell, L.F.; Kiss, O.; Halai, P.; Loftus, Z.; Bell, M.; Griffiths, T.W.; Griffiths, C.E.; et al. Multifaceted amelioration of cutaneous photoageing by (0.3%) retinol. Int. J. Cosmet. Sci. 2022, 44, 625–635. [Google Scholar] [CrossRef]
- Shukla, A.; Rasik, A.M.; Jain, G.K.; Shankar, R.; Kulshrestha, D.K.; Dhawan, B.N. In vitro and in vivo wound healing activity of asiaticoside isolated from Centella asiatica. J. Ethnopharmacol. 1999, 65, 1–11. [Google Scholar] [CrossRef]
- Alam, M.J.; Xie, L.; Yap, Y.A.; Robert, R. A Mouse Model of MC903-Induced Atopic Dermatitis. Curr. Protoc. 2023, 3, e695. [Google Scholar] [CrossRef]
- Peng, G.; Li, Y.; Zeng, Y.; Sun, B.; Zhang, L.; Liu, Q. Effect of glabridin combined with bakuchiol on UVB-induced skin damage and its underlying mechanism: An experimental study. J. Cosmet. Dermatol. 2024, 23, 2256–2269. [Google Scholar] [CrossRef]
- Banks, T.A.; Gada, S.M. Filaggrin mutations as an archetype for understanding the pathophysiology of atopic dermatitis. J. Am. Acad. Dermatol. 2014, 71, 592–593. [Google Scholar] [CrossRef]
- Reinders, M.E.; Sho, M.; Robertson, S.W.; Geehan, C.S.; Briscoe, D.M. Proangiogenic function of CD40 ligand-CD40 interactions. J. Immunol. 2003, 171, 1534–1541. [Google Scholar] [CrossRef] [PubMed]
- Komatsu, N.; Saijoh, K.; Kuk, C.; Liu, A.C.; Khan, S.; Shirasaki, F.; Diamandis, E.P. Human tissue kallikrein expression in the stratum corneum and serum of atopic dermatitis patients. Exp. Dermatol. 2007, 16, 513–519. [Google Scholar] [CrossRef]
- Ny, A.; Egelrud, T. Epidermal hyperproliferation and decreased skin barrier function in mice overexpressing stratum corneum chymotryptic enzyme. Acta Derm. Venereol. 2003, 84, 18–22. [Google Scholar] [CrossRef]
- Lesniak, W.; Graczyk-Jarzynka, A. The S100 proteins in epidermis: Topology and function. Biochim. Biophys. Acta 2015, 1850, 2563–2572. [Google Scholar] [CrossRef]
- Yu, X.; Wang, M.; Li, L.; Zhang, L.; Chan, M.; Wu, W. MicroRNAs in atopic dermatitis: A systematic review. J. Cell. Mol. Med. 2020, 24, 5966–5972. [Google Scholar] [CrossRef] [PubMed]
- Kumar, R.; Seibold, M.A.; Burchard, E.G. Atopic dermatitis, race, and genetics. J. Allergy Clin. Immunol. 2020, 145, 108–110. [Google Scholar] [CrossRef] [PubMed]
- Sidbury, R.; Tom, W.L.; Bergman, J.N.; Cooper, K.D.; Silverman, R.A.; Berger, T.G.; Eichenfield, L.F. Guidelines of care for the management of atopic dermatitis: Section 4. Prevention of disease flares and use of adjunctive therapies and approaches. J. Am. Acad. Dermatol. 2014, 71, 1218–1233. [Google Scholar] [CrossRef]
- Rice, J.B.; White, A.G.; Scarpati, L.M.; Wan, G.; Nelson, W.W. Long-term Systemic Corticosteroid Exposure: A Systematic Literature Review. Clin. Ther. 2017, 39, 2216–2229. [Google Scholar] [CrossRef] [PubMed]
- Wu, P.C.; Huang, I.H.; Liu, C.W.; Huang, Y.C. Topical calcineurin inhibitors and risk of lymphoma: A systematic review and meta-analysis. J. Dtsch. Dermatol. Ges. 2021, 19, 1265–1269. [Google Scholar] [CrossRef]
- Kim, S.H.; Seong, G.S.; Choung, S.Y. Fermented Morinda citrifolia (Noni) Alleviates DNCB-Induced Atopic Dermatitis in NC/Nga Mice through Modulating Immune Balance and Skin Barrier Function. Nutrients 2020, 12, 249. [Google Scholar] [CrossRef]
- Oh, J.S.; Lee, S.J.; Choung, S.Y. Lithospermum erythrorhizon Alleviates Atopic Dermatitis-like Skin Lesions by Restoring Immune Balance and Skin Barrier Function in 2.4-Dinitrochlorobenzene-Induced NC/Nga Mice. Nutrients 2021, 13, 3209. [Google Scholar] [CrossRef]
- Zinder, R.; Cooley, R.; Vlad, L.G.; Molnar, J.A. Vitamin A and Wound Healing. Nutr. Clin. Pract. 2019, 34, 839–849. [Google Scholar] [CrossRef]
- Neghab, H.K.; Soheilifar, M.H.; Djavid, G.E. An in vitro model for investigation of vitamin A effects on wound healing. Int. J. Vitam. Nutr. Res. 2021, 91, 385–390. [Google Scholar] [CrossRef]
- Park, K.S. Pharmacological Effects of Centella asiatica on Skin Diseases: Evidence and Possible Mechanisms. Evid. Based Complement. Alternat. Med. 2021, 2021, 5462633. [Google Scholar] [CrossRef]
- Bandopadhyay, S.; Mandal, S.; Ghorai, M.; Jha, N.K.; Kumar, M.; Radha; Ghosh, A.; Proćków, J.; Perez de la Lastra, J.M.; Dey, A. Therapeutic properties and pharmacological activities of asiaticoside and madecassoside: A review. J. Cell. Mol. Med. 2023, 27, 593–608. [Google Scholar] [CrossRef]
- Moosbrugger-Martinz, V.; Schmuth, M.; Dubrac, S. A Mouse Model for Atopic Dermatitis Using Topical Application of Vitamin D3 or of Its Analog MC903. Methods Mol. Biol. 2017, 1559, 91–106. [Google Scholar]
- Kawakami, T.; Ando, T.; Kimura, M.; Wilson, B.S.; Kawakami, Y. Mast cells in atopic dermatitis. Curr. Opin. Immunol. 2009, 21, 666–678. [Google Scholar] [CrossRef]
- Bousoik, E.; Montazeri, A.H. “Do We Know Jack” About JAK? A Closer Look at JAK/STAT Signaling Pathway. Front. Oncol. 2018, 8, 287. [Google Scholar] [CrossRef]
- Hu, X.; Li, J.; Fu, M.; Zhao, X.; Wang, W. The JAK/STAT signaling pathway: From bench to clinic. Signal Transduct. Target. Ther. 2021, 6, 402. [Google Scholar] [CrossRef] [PubMed]
- Lin, P.; Shi, H.Y.; Lu, Y.Y.; Lin, J. Centella asiatica alleviates psoriasis through JAK/STAT3-mediated inflammation: An in vitro and in vivo study. J. Ethnopharmacol. 2023, 317, 116746. [Google Scholar] [CrossRef] [PubMed]
- Song, J.; Xu, H.; Lu, Q.; Xu, Z.; Bian, D.; Xia, Y.; Wei, Z.; Gong, Z.; Dai, Y. Madecassoside suppresses migration of fibroblasts from keloids: Involvement of p38 kinase and PI3K signaling pathways. Burns 2012, 38, 677–684. [Google Scholar] [CrossRef] [PubMed]
- Van Grol, J.; Muniz-Feliciano, L.; Portillo, J.A.; Bonilha, V.L.; Subauste, C.S. CD40 induces anti-Toxoplasma gondii activity in nonhematopoietic cells dependent on autophagy proteins. Infect. Immun. 2013, 81, 2002–2011. [Google Scholar] [CrossRef] [PubMed]
- Chen, H.; Xu, K.; Sun, C.; Gui, S.; Wu, J.; Wang, S. Inhibition of ANGPT2 activates autophagy during hypertrophic scar formation via PI3K/AKT/mTOR pathway. An. Bras. Dermatol. 2022, 98, 26–35. [Google Scholar] [CrossRef] [PubMed]














| Gene ID | Gene | Gene Description | p-Value | Expression Level | Regulation Results | ||||
|---|---|---|---|---|---|---|---|---|---|
| R&H-L | R&H-M | R&H-L | R&H-L | R&H-M | R&H-L | ||||
| ENSMUSG00000059824 | Dbp | D site albumin promoter binding protein | 9.55 × 10−6 | 1.82 × 10−19 | 3.82 × 10−9 | 11.99 | 10.01 | 10.01 | down |
| ENSMUSG00000022871 | Fetub | fetuin beta | 1.08 × 10−3 | 1.14 × 10−2 | 2.29 × 10−2 | 11.00 | 9.81 | 9.81 | up |
| ENSMUSG00000054046 | Klk13 | kallikrein related-peptidase 13 | 7.07 × 10−25 | 8.08 × 10−5 | 1.64 × 10−7 | 0.66 | 0.35 | 0.35 | up |
| ENSMUSG00000020889 | Nr1d1 | nuclear receptor subfamily 1, group D, member 1 | 1.76 × 10−2 | 8.77 × 10−9 | 2.11 × 10−9 | 81.56 | 22.79 | 22.79 | down |
| ENSMUSG00000037202 | Prf1 | perforin 1 (pore forming protein) | 1.83 × 10−2 | 4.11 × 10−6 | 2.64 × 10−3 | 85.39 | 24.18 | 24.18 | down |
| ENSMUSG00000050092 | Sprr2b | small proline-rich protein 2B | 8.02 × 10−13 | 2.64 × 10−2 | 1.30 × 10−12 | 11.55 | 6.82 | 6.82 | up |
Disclaimer/Publisher’s Note: The statements, opinions and data contained in all publications are solely those of the individual author(s) and contributor(s) and not of MDPI and/or the editor(s). MDPI and/or the editor(s) disclaim responsibility for any injury to people or property resulting from any ideas, methods, instructions or products referred to in the content. |
© 2024 by the authors. Licensee MDPI, Basel, Switzerland. This article is an open access article distributed under the terms and conditions of the Creative Commons Attribution (CC BY) license (https://creativecommons.org/licenses/by/4.0/).
Share and Cite
Liu, Q.; Shu, P.; Song, Q.; Huang, Z.; Weng, J.; Zhang, L.; Wang, Y.; Liu, Q. Retinol and Hydroxyasiaticoside Synergistically Relieve Histamine-Induced Atopic Dermatitis Activity by Repressing TRPV1, L1R1, and CD130 Targets. Cosmetics 2024, 11, 203. https://doi.org/10.3390/cosmetics11060203
Liu Q, Shu P, Song Q, Huang Z, Weng J, Zhang L, Wang Y, Liu Q. Retinol and Hydroxyasiaticoside Synergistically Relieve Histamine-Induced Atopic Dermatitis Activity by Repressing TRPV1, L1R1, and CD130 Targets. Cosmetics. 2024; 11(6):203. https://doi.org/10.3390/cosmetics11060203
Chicago/Turabian StyleLiu, Qin, Peng Shu, Qingle Song, Zhenhai Huang, Jiyu Weng, Lanyue Zhang, Yuan Wang, and Qingqing Liu. 2024. "Retinol and Hydroxyasiaticoside Synergistically Relieve Histamine-Induced Atopic Dermatitis Activity by Repressing TRPV1, L1R1, and CD130 Targets" Cosmetics 11, no. 6: 203. https://doi.org/10.3390/cosmetics11060203
APA StyleLiu, Q., Shu, P., Song, Q., Huang, Z., Weng, J., Zhang, L., Wang, Y., & Liu, Q. (2024). Retinol and Hydroxyasiaticoside Synergistically Relieve Histamine-Induced Atopic Dermatitis Activity by Repressing TRPV1, L1R1, and CD130 Targets. Cosmetics, 11(6), 203. https://doi.org/10.3390/cosmetics11060203

