Toward Resilient Implementation of Land Degradation Neutrality via Systemic Approaches
Abstract
1. Introduction
2. Unraveling LDN Knots Through a Systemic Lens
2.1. A Systemic Approach to Understanding Complex Mechanisms
2.2. Methodological Proposals for Adopting a Systemic Approach
3. The Systemic Lens for Addressing Some Potential LDN Conflicts
3.1. The Water-Energy-Food Nexus
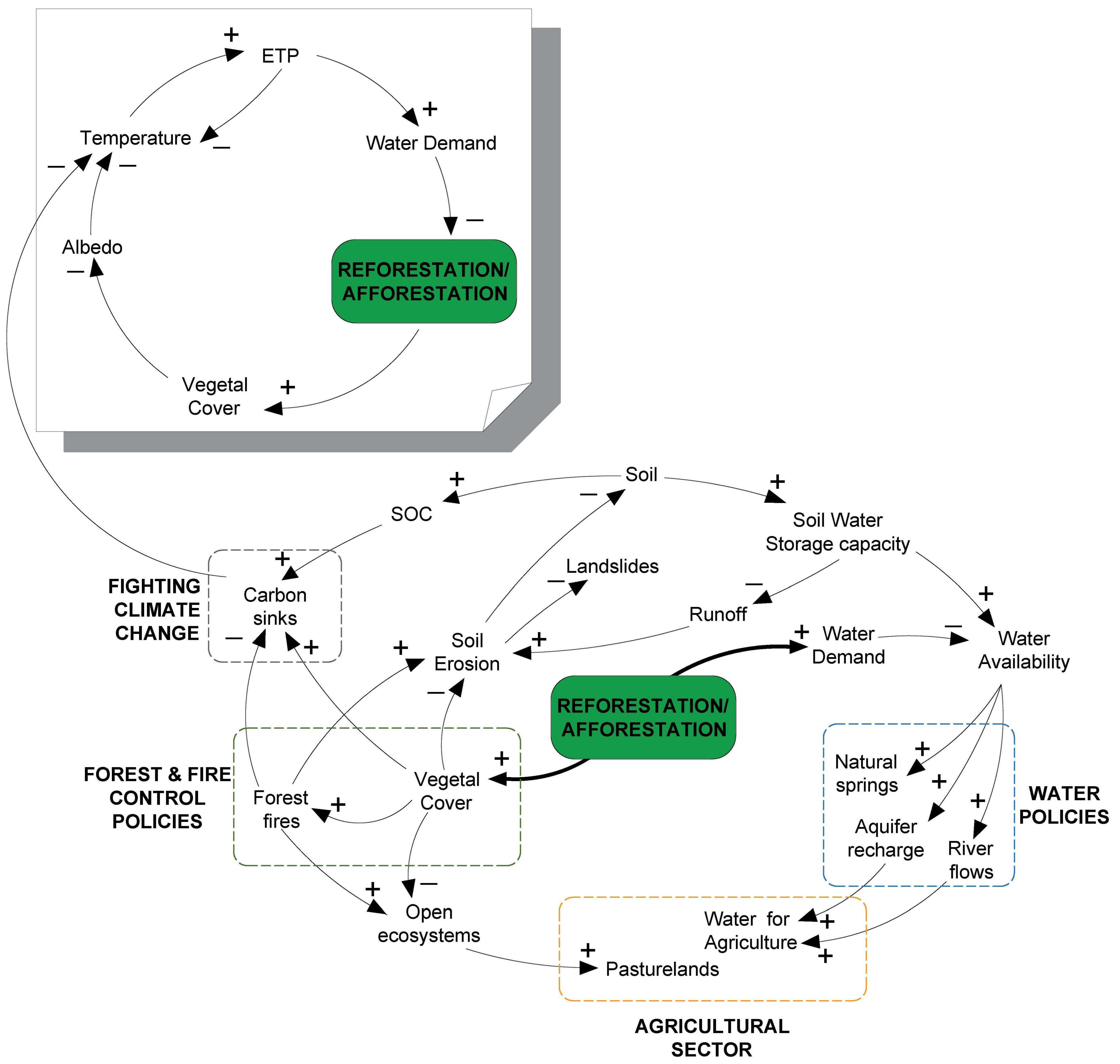
3.2. Ecosystem Restoration
3.3. The Global Decoupling of Production and Consumption

4. Discussion
4.1. Complexity: A Defining Feature of Contemporary Society
4.2. Land Degradation Neutrality as a Framework for Navigating Complexity
5. Conclusions
Author Contributions
Funding
Data Availability Statement
Conflicts of Interest
References
- UN General Assembly (UNGA). High-Level Meeting of the United Nations General Assembly to Address Desertification, Land Degradation and Drought in the Context of Sustainable Development and Poverty Eradication; President’s Summary (2011); UNGA: New York, NY, USA, 2011.
- Akhtar-Schuster, M.; Stringer, L.C.; Erlewein, A.; Metternicht, G.; Minelli, S.; Safriel, U.; Sommer, S. Unpacking the Concept of Land Degradation Neutrality and Addressing Its Operation through the Rio Conventions. J. Environ. Manag. 2017, 195, 4–15. [Google Scholar] [CrossRef] [PubMed]
- UNCCD. Zero Net Land Degradation: A Sustainable Development Goal for Rio + 20; UNCCD: Bonn, Germany, 2012. [Google Scholar]
- Maron, M.; Brownlie, S.; Bull, J.W.; Evans, M.C.; Von Hase, A.; Quétier, F.; Watson, J.E.M.; Gordon, A. The Many Meanings of No Net Loss in Environmental Policy. Nat. Sustain. 2018, 1, 19–27. [Google Scholar] [CrossRef]
- Safriel, U. Land Degradation Neutrality (LDN) in Drylands and beyond—Where Has It Come from and Where Does It Go. Silva Fenn. 2017, 51, 1650. [Google Scholar] [CrossRef]
- Kust, G.; Andreeva, O.; Cowie, A. Land Degradation Neutrality: Concept Development, Practical Applications and Assessment. J. Environ. Manag. 2017, 195, 16–24. [Google Scholar] [CrossRef]
- UNCCD. Report of the Conference of the Parties on Its Twelfth Session, Held in Ankara from 12 to 23 October 2015. Part Two: Actions Taken by the Conference of the Parties at Its Twelfth Session. In ICCD/COP(12)/20/Add.1; United Nations Convention to Combat Desertification: Bonn, Germany, 2015. [Google Scholar]
- UN General Assembly (UNGA). Transforming Our World: The 2030 Agenda for Sustainable Development; Resolution Adopted by the UNGA on 25 September 2015; UNGA: New York, NY, USA, 2015.
- Cowie, A.L.; Orr, B.J.; Castillo Sanchez, V.M.; Chasek, P.; Crossman, N.D.; Erlewein, A.; Louwagie, G.; Maron, M.; Metternicht, G.I.; Minelli, S.; et al. Land in Balance: The Scientific Conceptual Framework for Land Degradation Neutrality. Environ. Sci. Policy 2018, 79, 25–35. [Google Scholar] [CrossRef]
- Orr, B.J.; Cowie, A.L.; Castillo, V.M.; Sanchez, P.; Chasek, N.D.; Crossman; Erlewein, A.; Louwagie, G.; Maron, M.; Metternicht, G.I.; et al. Scientific Conceptual Framework for Land Degradation Neutrality. A Report of the Science-Policy Interface; The Scientific Conceptual Framework for Land Degradation Neutrality: Washington, DC, USA, 2017. [Google Scholar]
- Gui, D.; Liu, Q.; Martínez-Valderrama, J.; Abd-Elmabod, S.K.; Zeeshan, A.; Xu, Z.; Lei, J. Desertification Baseline: A Bottleneck for Addressing Desertification. Earth Sci. Rev. 2024, 257, 110984. [Google Scholar] [CrossRef]
- Feng, S.; Zhao, W.; Zhan, T.; Yan, Y.; Pereira, P. Land Degradation Neutrality: A Review of Progress and Perspectives. Ecol. Indic. 2022, 144, 109530. [Google Scholar] [CrossRef]
- Zucca, C.; Le, Q.B.; Karampiperis, P.; Lemann, T.; Thomas, R.; Thiombiano, B.A.; Hermassi, T.; Bonaiuti, E.; Zervas, P. Toward an Operational Tool to Integrate Land Degradation Neutrality into Land Use Planning: LUP4LDN. Land Degrad. Dev. 2024, 35, 2489–2507. [Google Scholar] [CrossRef]
- Meyfroidt, P.; Ryan, C.M.; Aspinall, R. Ten Facts about Land Systems for Sustainability. Proc. Natl. Acad. Sci. USA 2022, 119, e2109217118. [Google Scholar] [CrossRef]
- Schwilch, G.; Bachmann, F.; Liniger, H. Appraising and Selecting Conservation Measures to Mitigate Desertification and Land Degradation Based on Stakeholder Participation and Global Best Practices. Land Degrad. Dev. 2009, 20, 308–326. [Google Scholar] [CrossRef]
- Okpara, U.T.; Stringer, L.C.; Akhtar-Schuster, M.; Metternicht, G.I.; Dallimer, M.; Requier-Desjardins, M. A Social-Ecological Systems Approach Is Necessary to Achieve Land Degradation Neutrality. Environ. Sci. Policy 2018, 89, 59–66. [Google Scholar] [CrossRef]
- Smith, P.; Calvin, K.; Nkem, J.; Campbell, D.; Cherubini, F.; Grassi, G.; Korotkov, V.; Le Hoang, A.; Lwasa, S.; McElwee, P.; et al. Which Practices Co-Deliver Food Security, Climate Change Mitigation and Adaptation, and Combat Land Degradation and Desertification? Glob. Change Biol. 2020, 26, 1532–1575. [Google Scholar] [CrossRef] [PubMed]
- Favretto, N.; Luedeling, E.; Stringer, L.C.; Dougill, A.J. Valuing Ecosystem Services in Semi-Arid Rangelands through Stochastic Simulation. Land Degrad. Dev. 2017, 28, 65–73. [Google Scholar] [CrossRef]
- Sutton, P.C.; Anderson, S.J.; Costanza, R.; Kubiszewski, I. The Ecological Economics of Land Degradation: Impacts on Ecosystem Service Values. Ecol. Econ. 2016, 129, 182–192. [Google Scholar] [CrossRef]
- Keesstra, S.; Mol, G.; De Leeuw, J.; Okx, J.; Molenaar, C.; De Cleen, M.; Visser, S. Soil-Related Sustainable Development Goals: Four Concepts to Make Land Degradation Neutrality and Restoration Work. Land 2018, 7, 133. [Google Scholar] [CrossRef]
- Itzkin, A.; Scholes, M.C.; Clifford-Holmes, J.K.; Rowntree, K.; van der Waal, B.; Coetzer, K. A Social-Ecological Systems Understanding of Drivers of Degradation in the Tsitsa River Catchment to Inform Sustainable Land Management. Sustainability 2021, 13, 516. [Google Scholar] [CrossRef]
- Kgaphola, M.J.; Ramoelo, A.; Odindi, J.; Mwenge Kahinda, J.-M.; Seetal, A.; Musvoto, C. Social–Ecological System Understanding of Land Degradation in Response to Land Use and Cover Changes in the Greater Sekhukhune District Municipality. Sustainability 2023, 15, 3580. [Google Scholar] [CrossRef]
- Han, W.; Liu, G.; Su, X.; Wu, X.; Chen, L. Assessment of Potential Land Degradation and Recommendations for Management in the South Subtropical Region, Southwest China. Land Degrad. Dev. 2019, 30, 979–990. [Google Scholar] [CrossRef]
- López-Carr, D.; Pricope, N.G.; Mwenda, K.M.; Daldegan, G.A.; Zvoleff, A. A Conceptual Approach towards Improving Monitoring of Living Conditions for Populations Affected by Desertification, Land Degradation, and Drought. Sustainability 2023, 15, 9400. [Google Scholar] [CrossRef]
- Iodice, F.; D’Acunto, F.; Bigagli, L. Monitoring Land Degradation from Space. GI_Forum 2021, 9, 143–149. [Google Scholar] [CrossRef]
- Cha, S.; Kim, C.-B.; Kim, J.; Lee, A.L.; Park, K.-H.; Koo, N.; Kim, Y.S. Land-Use Changes and Practical Application of the Land Degradation Neutrality (LDN) Indicators: A Case Study in the Subalpine Forest Ecosystems, Republic of Korea. For. Sci. Technol. 2020, 16, 8–17. [Google Scholar] [CrossRef]
- Jiren, T.S.; Hanspach, J.; Schultner, J.; Fischer, J.; Bergsten, A.; Senbeta, F.; Hylander, K.; Dorresteijn, I. Reconciling Food Security and Biodiversity Conservation: Participatory Scenario Planning in Southwestern Ethiopia. Ecol. Soc. 2020, 25, 24. [Google Scholar] [CrossRef]
- Kim, I.; Arnhold, S. Mapping Environmental Land Use Conflict Potentials and Ecosystem Services in Agricultural Watersheds. Sci. Total Environ. 2018, 630, 827–838. [Google Scholar] [CrossRef]
- Brown, G.; Kangas, K.; Juutinen, A.; Tolvanen, A. Identifying Environmental and Natural Resource Management Conflict Potential Using Participatory Mapping. Soc. Nat. Resour. 2017, 30, 1458–1475. [Google Scholar] [CrossRef]
- Biedenweg, K.; Trimbach, D.; Delie, J.; Schwarz, B. Using Cognitive Mapping to Understand Conservation Planning. Conserv. Biol. 2020, 34, 1364–1372. [Google Scholar] [CrossRef]
- Kurttila, M.; Haara, A.; Juutinen, A.; Karhu, J.; Ojanen, P.; Pykäläinen, J.; Saarimaa, M.; Tarvainen, O.; Sarkkola, S.; Tolvanen, A. Applying a Multi-Criteria Project Portfolio Tool in Selecting Energy Peat Production Areas. Sustainability 2020, 12, 1705. [Google Scholar] [CrossRef]
- FAO. The State of the World’s Land and Water Resources for Food and Agriculture; Systems at Breaking Point. Synthesis Report; Food and Agriculture Organization of the United Nations: Rome, Italy, 2021.
- UNCCD. Global Land Outlook. Land Restoration for Recovery and Resilience, 2nd ed.; UNCCD: Bonn, Germany, 2022; ISBN 9789295118539. [Google Scholar]
- United Nations Population. Available online: https://www.un.org/en/global-issues/population#:~:text=Ourgrowingpopulation&text=The world’s population is expected,billion in the mid-2080s (accessed on 28 January 2025).
- Wen, C.; Dong, W.; Zhang, Q.; He, N.; Li, T. A System Dynamics Model to Simulate the Water-Energy-Food Nexus of Resource-Based Regions: A Case Study in Daqing City, China. Sci. Total Environ. 2022, 806, 150497. [Google Scholar] [CrossRef]
- Scanlon, B.R.; Ruddell, B.L.; Reed, P.M.; Hook, R.I.; Zheng, C.; Tidwell, V.C.; Siebert, S. The Food-Energy-Water Nexus: Transforming Science for Society. Water Resour. Res. 2017, 53, 3550–3556. [Google Scholar] [CrossRef]
- D’Odorico, P.; Davis, K.F.; Rosa, L.; Carr, J.A.; Chiarelli, D.; Dell’Angelo, J.; Gephart, J.; MacDonald, G.K.; Seekell, D.A.; Suweis, S.; et al. The Global Food-Energy-Water Nexus. Rev. Geophys. 2018, 56, 456–531. [Google Scholar] [CrossRef]
- Jones, K.; Magliocca, N.R.; Hondula, K. An Overview of Conceptual Frameworks, Analytical Approaches and Research Questions in the Food-Energy-Water Nexus; National Socio-Environmental Synthesis Center: Annapolis, MD, USA, 2017. [Google Scholar]
- Rulli, M.C.; Bellomi, D.; Cazzoli, A.; Carolis, G.D.; Odorico, P.D. The Water-Land-Food Nexus of First-Generation Biofuels. Sci. Rep. 2016, 6, 22521. [Google Scholar] [CrossRef]
- Grafton, R.Q.; Williams, J.; Jiang, Q. Possible Pathways and Tensions in the Food and Water Nexus. Earth’s Future 2017, 5, 449–462. [Google Scholar] [CrossRef]
- Rosa, L.; Rulli, M.C.; Davis, K.F.; D’Odorico, P. The Water-Energy Nexus of Hydraulic Fracturing: A Global Hydrologic Analysis for Shale Oil and Gas Extraction. Earth’s Future 2018, 6, 745–756. [Google Scholar] [CrossRef]
- Gerbens-Leenes, P.W.; van Lienden, A.R.; Hoekstra, A.Y.; van der Meer, T.H. Biofuel Scenarios in a Water Perspective: The Global Blue and Green Water Footprint of Road Transport in 2030. Glob. Environ. Change 2012, 22, 764–775. [Google Scholar] [CrossRef]
- Martínez-Valderrama, J.; Olcina, J.; Delacámara, G.; Guirado, E.; Maestre, F.T. Complex Policy Mixes Are Needed to Cope with Agricultural Water Demands Under Climate Change. Water Resour. Manag. 2023, 37, 2805–2834. [Google Scholar] [CrossRef]
- Martínez-Valderrama, J.; Guirado, E.; Maestre, F.T. Desertifying Deserts. Nat. Sustain. 2020, 3, 572–575. [Google Scholar] [CrossRef]
- Cherlet, M.; Hutchinson, C.; Reynolds, J.; Hill, J.; Sommer, S.; von Maltitz, G. World Atlas of Desertification; Cherlet, M., Hutchinson, C., Reynolds, J., Hill, J., Sommer, S., von Maltitz, G., Eds.; Publication Office of the European Union: Luxembourg, 2018; ISBN 978-92-79-75350-3. [Google Scholar]
- FAO (Food and Agriculture Organization of the United Nations). AQUASTAT Main Database. Available online: http://www.fao.org/aquastat/en/ (accessed on 24 February 2021).
- Alexandratos, N.; Bruinsma, J. World Agriculture Towards 2030/2015: The 2012 Revision; Food and Agriculture Organization of the United Nations: Rome, Italy, 2012.
- Di Baldassarre, G.; Wanders, N.; AghaKouchak, A.; Kuil, L.; Rangecroft, S.; Veldkamp, T.I.E.; Garcia, M.; van Oel, P.R.; Breinl, K.; Van Loon, A.F. Water Shortages Worsened by Reservoir Effects. Nat. Sustain. 2018, 1, 617–622. [Google Scholar] [CrossRef]
- Grafton, R.Q.; Williams, J.; Perry, C.J.; Molle, F.; Ringler, C.; Steduto, P.; Udall, B.; Wheeler, S.A.; Wang, Y.; Garrick, D.; et al. The Paradox of Irrigation Efficiency. Science 2018, 361, 748–750. [Google Scholar] [CrossRef]
- Famiglietti, J.S. The Global Groundwater Crisis. Nat. Clim. Change 2014, 4, 945–948. [Google Scholar] [CrossRef]
- Jasechko, S.; Perrone, D. Global Groundwater Wells at Risk of Running Dry. Science 2021, 372, 418–421. [Google Scholar] [CrossRef]
- Famiglietti, J.S.; Ferguson, G. The Hidden Crisis beneath Our Feet. Science 2021, 372, 344–345. [Google Scholar] [CrossRef]
- Yao, F.; Livneh, B.; Rajagopalan, B.; Wang, J.; Crétaux, J.-F.; Wada, Y.; Berge-Nguyen, M. Satellites Reveal Widespread Decline in Global Lake Water Storage. Science 2023, 380, 743–749. [Google Scholar] [CrossRef] [PubMed]
- Herbohn, J.; Ota, L.; Gregorio, N.; Chazdon, R.; Robert, F.; Baynes, J.; Applegate, G.; Page, T.; Carias, D.; Romero, C.; et al. The Community Capacity Curve Applied to Reforestation: A Framework to Support Success. Philos. Trans. R. Soc. B 2023, 378, 20210079. [Google Scholar] [CrossRef]
- Goffner, D.; Sinare, H.; Gordon, L.J. The Great Green Wall for the Sahara and the Sahel Initiative as an Opportunity to Enhance Resilience in Sahelian Landscapes and Livelihoods. Reg. Environ. Change 2019, 19, 1417–1428. [Google Scholar] [CrossRef]
- Stuth, J.W.; Angerer, J.P.; Kaitho, R.; Jama, A.A.; MarambiI, R. Livestock Early Warning System for Africa Rangelands. In Monitoring and Predicting Agricultural Drought: A global Study; Boken, V.K., Cracknell, A.P., Heathcote, R.L., Eds.; Oxford University Press: New York, NY, USA, 2005; pp. 283–296. [Google Scholar]
- Cao, S.; Chen, L.; Shankman, D.; Wang, C.; Wang, X.; Zhang, H. Excessive Reliance on Afforestation in China’s Arid and Semi-Arid Regions: Lessons in Ecological Restoration. Earth-Sci. Rev. 2011, 104, 240–245. [Google Scholar] [CrossRef]
- Jiang, H. Taking Down the “Great Green Wall”: The Science and Policy Discourse of Desertification and Its Control in China. In The End of Desertification? Disputing Environmental Change in the Drylands; Behnke, R., Mortimore, M., Eds.; Springer: Berlin/Heidelberg, Germany, 2016; pp. 513–536. ISBN 9783642160141. [Google Scholar]
- Bond, W.J. Open Ecosystems: Ecology and Evolution Beyond the Forest Edge; Oxford University Press: Oxford, UK, 2019; ISBN 2013206534. [Google Scholar]
- Turner, M.D.; Davis, D.K.; Yeh, E.T.; Hiernaux, P.; Loizeaux, E.R.; Fornof, E.M.; Rice, A.M.; Suiter, A.K. Great Green Walls: Hype, Myth, and Science. Annu. Rev. Environ. Resour. 2023, 48, 263–287. [Google Scholar] [CrossRef]
- Bastin, J.F.; Finegold, Y.; Garcia, C.; Mollicone, D.; Rezende, M.; Routh, D.; Zohner, C.M.; Crowther, T.W. The Global Tree Restoration Potential. Science 2019, 364, 76–79. [Google Scholar] [CrossRef]
- Veldman, J.W.; Aleman, J.C.; Alvarado, S.T.; Anderson, T.M.; Archibald, S.; Bond, W.J.; Boutton, T.W.; Buchmann, N.; Buisson, E.; Canadell, J.G.; et al. Comment on “The Global Tree Restoration Potential”. Science 2019, 366, eaay7976. [Google Scholar] [CrossRef]
- Friedlingstein, P.; Allen, M.; Canadell, J.G.; Peters, G.P.; Seneviratne, S.I. Comment on “The Global Tree Restoration Potential”. Science 2019, 366, 76–79. [Google Scholar] [CrossRef]
- Mátyás, C.; Sun, G. Forests in a Water Limited World under Climate Change. Environ. Res. Lett. 2014, 9, 085001. [Google Scholar] [CrossRef]
- Zhang, W.; Hu, G.; Dang, Y.; Weindorf, D.C.; Sheng, J. Afforestation and the Impacts on Soil and Water Conservation at Decadal and Regional Scales in Northwest China. J. Arid Environ. 2016, 130, 98–104. [Google Scholar] [CrossRef]
- Scott, D.F.; Le Maitre, D.C.; Fairbanks, D.H.K. Forestry and Streamflow Reductions in South Africa: A Reference System for Assessing Extent and Distribution. Water SA 1998, 24, 187–199. [Google Scholar]
- Wang, S.; Fu, B.; Piao, S.; Lü, Y.; Ciais, P.; Feng, X.; Wang, Y. Reduced Sediment Transport in the Yellow River Due to Anthropogenic Changes. Nat. Geosci. 2016, 9, 38–41. [Google Scholar] [CrossRef]
- Hoek van Dijke, A.J.; Herold, M.; Mallick, K.; Benedict, I.; Machwitz, M.; Schlerf, M.; Pranindita, A.; Theeuwen, J.J.E.; Bastin, J.-F.; Teuling, A.J. Shifts in Regional Water Availability Due to Global Tree Restoration. Nat. Geosci. 2022, 15, 363–368. [Google Scholar] [CrossRef]
- Menz, H.M.M.; Kingsley, W.; Richard, J.H. Hurdles and Opportunities for Landscape-Scale Restoration. Science 2013, 339, 526–527. [Google Scholar] [CrossRef] [PubMed]
- Ricciardi, L.; D’Odorico, P.; Galli, N.; Chiarelli, D.D.; Rulli, M.C. Hydrological Implications of Large-Scale Afforestation in Tropical Biomes for Climate Change Mitigation. Philos. Trans. R. Soc. B 2022, 377, 20210391. [Google Scholar] [CrossRef] [PubMed]
- FNCA. Desmontando Falacias Sobre Agua y Cambio Climático. Available online: https://fnca.eu/desmontandofalacias/ (accessed on 7 December 2023).
- Le, H.D.; Smith, C.; Herbohn, J.; Harrison, S. More than Just Trees: Assessing Reforestation Success in Tropical Developing Countries. J. Rural Stud. 2012, 28, 5–19. [Google Scholar] [CrossRef]
- Maes, S.L.; Perring, M.P.; Bargués-, R.C.F.K.A.A. Explore before You Restore: Incorporating Complex Systems Thinking in Ecosystem Restoration. J. Appl. Ecol. 2024, 61, 922–939. [Google Scholar] [CrossRef]
- Yu, Y.; Feng, K.; Hubacek, K. Tele-Connecting Local Consumption to Global Land Use. Glob. Environ. Change 2013, 23, 1178–1186. [Google Scholar] [CrossRef]
- Martínez-Valderrama, J.; del Barrio, G.; Sanjuán, M.E.; Guirado, E.; Maestre, F.T. Desertification in Spain: A Sound Diagnosis without Solutions and New Scenarios. Land 2022, 11, 272. [Google Scholar] [CrossRef]
- MAGRAMA. Programa de Acción Nacional Contra la Desertificación; Ministerio de Agricultura y Medio Ambiente: Madrid, Spain, 2008.
- Martínez-Valderrama, J.; Sanjuán, M.E.; Barrio, G.; Guirado, E.; Ruiz, A.; Maestre, F.T. Mediterranean Landscape Re-Greening at the Expense of South American Agricultural Expansion. Land 2021, 10, 204. [Google Scholar] [CrossRef]
- Li, M.; Jia, N.; Lenzen, M.; Malik, A.; Wei, L.; Jin, Y.; Raubenheimer, D. Global Food-Miles Account for Nearly 20% of Total Food-Systems Emissions. Nat. Food 2022, 3, 445–453. [Google Scholar] [CrossRef] [PubMed]
- Silva-Júnior, A.; Zanasi, C.; Júnior, W.; Ajonas, J. Matching Brazilian Soybean Production to the EU Sustainability Standards’ Requirements. Compliance of the Sojaplus Management Program with the Fefac Guidelines. Int. J. Food Syst. Dyn. 2016, 349–365. [Google Scholar] [CrossRef]
- Heinimö, J.; Lamers, P.; Ranta, T. International Trade of Energy Biomass-an Overview of the Past Developments in Direct and Indirect Trade Flows. In Proceedings of the 21st European Biomass Conference, Copenhagen, Denmark, 3–7 June 2013. [Google Scholar]
- Kongsager, R.; Reenberg, A. Contemporary Land-Use Transitions: The Global Oil Palm Expansion; UMD Global Land Programme: College Park, MA, USA, 2012. [Google Scholar]
- Meyfroidt, P.; Lambin, E.F.; Erb, K.H.; Hertel, T.W. Globalization of Land Use: Distant Drivers of Land Change and Geographic Displacement of Land Use. Curr. Opin. Environ. Sustain. 2013, 5, 438–444. [Google Scholar] [CrossRef]
- Galloway, J.N.; Burke, M.; Bradford, G.E.; Naylor, R.; Falcon, W.; Chapagain, A.K.; Gaskell, J.C.; McCullough, E.; Mooney, H.A.; Oleson, K.L.L.; et al. International Trade in Meat: The Tip of the Pork Chop. AMBIO A J. Hum. Environ. 2007, 36, 622–629. [Google Scholar] [CrossRef]
- Schipanski, M.E.; Bennett, E.M. The Influence of Agricultural Trade and Livestock Production on the Global Phosphorus Cycle. Ecosystems 2012, 15, 256–268. [Google Scholar] [CrossRef]
- Dalin, C.; Wada, Y.; Kastner, T.; Puma, M.J. Groundwater Depletion Embedded in International Food Trade. Nature 2017, 543, 700–704. [Google Scholar] [CrossRef]
- Liu, X.; Kleme, J.J.; Varbanov, P.S.; Cucek, L.; Qian, Y. Virtual Carbon and Water Flows Embodied in International Trade: A Review on Consumption-Based Analysis. J. Clean. Prod. 2017, 146, 20–28. [Google Scholar] [CrossRef]
- Chen, Z.-M.; Chen, G.Q. Virtual Water Accounting for the Globalized World Economy: National Water Footprint and International Virtual Water Trade. Ecol. Indic. 2013, 28, 142–149. [Google Scholar] [CrossRef]
- Puma, M.J.; Bose, S.; Chon, S.Y.; Cook, B.I. Assessing the Evolving Fragility of the Global Food System. Environ. Res. Lett. 2015, 10, 24007. [Google Scholar] [CrossRef]
- Dell’Angelo, J.; Rulli, M.C.; D’Odorico, P. The Global Water Grabbing Syndrome. Ecol. Econ. 2018, 143, 276–285. [Google Scholar] [CrossRef]
- Rulli, M.C.; Saviori, A.; Odorico, P.D. Global Land and Water Grabbing. Proc. Natl. Acad. Sci. USA 2013, 110, 892–897. [Google Scholar] [CrossRef] [PubMed]
- Suweis, S.; Carr, J.A.; Maritana, A.; Rinaldo, A.; D’Odorico, P. Resilience and Reactivity of Global Food Security. Proc. Natl. Acad. Sci. USA 2015, 112, 6902–6907. [Google Scholar] [CrossRef] [PubMed]
- Porkka, M.; Guillaume, J.H.A.; Siebert, S.; Schaphoff, S.; Kummu, M. The Use of Food Imports to Overcome Local Limits to Growth. Earth’s Future 2017, 5, 393–407. [Google Scholar] [CrossRef]
- Suweis, S.; Rinaldo, A.; Maritan, A.; D’Odorico, P. Water-Controlled Wealth of Nations. Proc. Natl. Acad. Sci. USA 2013, 110, 4230–4233. [Google Scholar] [CrossRef] [PubMed]
- Carr, J.A.; Seekell, D.A.; D’Odorico, P. Inequality or Injustice in Water Use for Food? Environ. Res. Lett. 2015, 10, 24013. [Google Scholar] [CrossRef]
- Helbing, D. Globally Networked Risks and How to Respond. Nature 2013, 497, 51–59. [Google Scholar] [CrossRef]
- AtKisson, A. Believing Cassandra: An Optimist Look at a Pesimist’s World; Chelsea Green Publishing Company: Chelsea, VT, USA, 1999. [Google Scholar]
- del Barrio, G.; Martínez-Valderrama, J.; Ruiz, A.; Sanjuán, M.E.; Puigdefábregas, J. Land Degradation Means a Loss of Management Options. J. Arid Environ. 2021, 189, 104502. [Google Scholar] [CrossRef]
- May, R.M.; Levin, S.A.; Sugihara, G. Ecology for Bankers. Nature 2008, 451, 893–894. [Google Scholar] [CrossRef]
- Torabi Farsani, N.; Neto de Carvalho, C.; Eslamian, S. Education Program for Drought. In Handbook of Drought and Water Scarcity; Eslamian, S., Eslamian, F., Eds.; CRC Press: Boca Raton, FL, USA, 2017; pp. 551–567. [Google Scholar]
- Akiyama, T.; Li, J. Environmental Leadership Education for Tackling Water Environmental Issues in Arid Regions. In Environmental Leadership Capacity Building in Higher Education: Experience and Lessons from Asian Program for Incubation of Environmental Leaders; Mino, T., Hanaki, K., Eds.; Springer: Tokyo, Japan, 2013; pp. 81–92. [Google Scholar]



| Sector | Pros and Cons | |||
|---|---|---|---|---|
| Irrigated Agriculture | Ensures Food security | Causes significant environmental degradation | Requires costly water infrastructure | Important for trade balance |
| Tourism | Major contributor to GDP | High water use during times of water stress | High income-to-water-use ratio | Worsens coastal–inland development imbalance |
| Extensive Grazing Systems | Reduces wildfire risk | Can trigger degradation (e.g., erosion, biodiversity loss) if mobility is limited | Produces high-quality food | |
Disclaimer/Publisher’s Note: The statements, opinions and data contained in all publications are solely those of the individual author(s) and contributor(s) and not of MDPI and/or the editor(s). MDPI and/or the editor(s) disclaim responsibility for any injury to people or property resulting from any ideas, methods, instructions or products referred to in the content. |
© 2025 by the authors. Licensee MDPI, Basel, Switzerland. This article is an open access article distributed under the terms and conditions of the Creative Commons Attribution (CC BY) license (https://creativecommons.org/licenses/by/4.0/).
Share and Cite
Martínez-Valderrama, J.; Valencia, J.A.P.; Awad, T.; Álvarez, A.J.; Oliva, R.M.; Cintas, J.; Castillo, V. Toward Resilient Implementation of Land Degradation Neutrality via Systemic Approaches. Systems 2025, 13, 408. https://doi.org/10.3390/systems13060408
Martínez-Valderrama J, Valencia JAP, Awad T, Álvarez AJ, Oliva RM, Cintas J, Castillo V. Toward Resilient Implementation of Land Degradation Neutrality via Systemic Approaches. Systems. 2025; 13(6):408. https://doi.org/10.3390/systems13060408
Chicago/Turabian StyleMartínez-Valderrama, Jaime, Jorge Andrick Parra Valencia, Tamar Awad, Antonio J. Álvarez, Rocío M. Oliva, Juanma Cintas, and Víctor Castillo. 2025. "Toward Resilient Implementation of Land Degradation Neutrality via Systemic Approaches" Systems 13, no. 6: 408. https://doi.org/10.3390/systems13060408
APA StyleMartínez-Valderrama, J., Valencia, J. A. P., Awad, T., Álvarez, A. J., Oliva, R. M., Cintas, J., & Castillo, V. (2025). Toward Resilient Implementation of Land Degradation Neutrality via Systemic Approaches. Systems, 13(6), 408. https://doi.org/10.3390/systems13060408

