Next Article in Journal
Food Security Under Energy Shock: Research on the Transmission Mechanism of the Effect of International Crude Oil Prices on Chinese and U.S. Grain Prices
Previous Article in Journal
Green Trade Barriers and Industrial Chain Resilience: Is Green Finance Still Effective?
 
 
Font Type:
Arial Georgia Verdana
Font Size:
Aa Aa Aa
Line Spacing:
Column Width:
Background:
Article

She Wants Safety, He Wants Speed: A Mixed-Methods Study on Gender Differences in EV Consumer Behavior

1
School of Packaging Design and Arts, Hunan University of Technology, Zhuzhou 412007, China
2
Graduate School, College of Design, Hanyang University, Seoul 04763, Republic of Korea
*
Author to whom correspondence should be addressed.
Systems 2025, 13(10), 869; https://doi.org/10.3390/systems13100869
Submission received: 21 August 2025 / Revised: 13 September 2025 / Accepted: 1 October 2025 / Published: 3 October 2025

Abstract

Against the backdrop of the rapid proliferation of electric vehicles (EVs), gender-oriented behavioral mechanisms remain underexplored, particularly the unique pathways of female users in usage experience, value assessment, and purchase decision-making. This study constructs an integrated framework based on the Stimulus–Organism–Response (SOR) model, leveraging social media big data to analyze in depth how gender differences influence EV users’ purchase intentions. By integrating natural language processing techniques, grounded theory coding, and structural equation modeling (SEM), this study models and analyzes 272,083 pieces of user-generated content (UGC) from Chinese social media platforms, identifying key functional and emotional factors shaping female users’ perceptions and attitudes. The results reveal that esthetic value, safety, and intelligent features more strongly drive emotional responses among female users’ decisions through functional cognition, with gender significantly moderating the pathways from perceived attributes to emotional resonance and cognitive evaluation. This study further confirms the dual mediating roles of functional cognition and emotional experience and identifies a masking (suppression) effect for the ‘intelligent perception’ variable. Methodologically, it develops a novel hybrid paradigm that integrates data-driven semantic mining with psychological behavioral modeling, enhancing the ecological validity of consumer behavior research. Practically, the findings provide empirical support for gender-sensitive EV product design, personalized marketing strategies, and community-based service innovations, while also discussing research limitations and proposing future directions for cross-cultural validation and multimodal analysis.

1. Introduction

The rapid advancement of vehicle electrification technology has driven the global expansion of the electric vehicle (EV) market, effectively promoting the energy transition and significantly influencing users’ environmental awareness and travel choices [1,2,3]. Compared with traditional internal combustion engine vehicles, EVs exhibit fundamental differences in powertrain [4], driving range [5], and information interaction [6]. EVs, as typical software-defined vehicles (SDVs), have pioneered a new paradigm of information interaction [7], integrating advanced human–machine interfaces (HMIs), over-the-air software updates (OTA), vehicle-to-everything (V2X) connectivity, AI intelligent assistants, and hardware interaction capabilities [8,9]. This evolution has reshaped the automotive ecosystem and diversified consumer demands related to user experience and preferences [10].
Existing EV research is predominantly technology-oriented, focusing on battery innovations [11], motor efficiency optimization [12], and charging infrastructure deployment [13]. However, studies on EV user profiling remain scarce, particularly regarding the substantial differences in purchase preferences between male and female consumers. Understanding the core concerns and emotional tendencies of different gender groups is essential for optimizing product design, enhancing purchase intentions among potential consumers, and increasing EV market penetration [14,15].
In consumer behavior research, gender is recognized as a critical variable influencing purchase decisions [16]. Women currently account for nearly one-third of new energy vehicle (NEV) purchases in China, a significant increase compared to the internal combustion engine era [17], reflecting the growing influence of the “she economy” in this sector. In addition to the Wuling Hongguang MINI EV, the Tesla Model 3 sedan and the Li Auto L6 SUV also have a significant female user base, with female owners accounting for over 35% [18]. Understanding the core concerns and emotional tendencies of different gender groups is crucial for optimizing product design, increasing potential consumers’ purchase intentions, and boosting EV market penetration. Prior studies have found that male consumers tend to prioritize vehicle performance, durability, and technological configurations [19], whereas female consumers place greater emphasis on safety, comfort, and esthetic design [20,21]. These distinctions arise from differences in risk perception, emotional appeal, and societal role expectations between genders [22]. While existing research has examined traditional internal combustion engine vehicles from a gender perspective [23], systematic investigations into electric vehicles—particularly given their many novel interactive features—remain scarce. Furthermore, previous studies have primarily relied on questionnaires and interviews to capture owners’ subjective evaluations [24,25], methods that are limited in terms of sample scalability and the expressiveness of emotional content [26]. To address this gap, the present study leverages social media big data to classify and summarize the emotional tendencies and experiential priorities of male and female EV users, thereby enriching the understanding of user emotional needs from a gender perspective.
To address this gap, we propose a hybrid approach that integrates natural language processing and sentiment analysis with grounded theory and the SOR model as qualitative research mediators, enabling a comprehensive examination of gender-based differences in topics of interest and attitudes toward electric vehicles (EVs). Drawing on user-generated comments from major social media platforms, including Weibo, Xiaohongshu, and Autohome, we employ LDA topic modeling, sentiment analysis, and machine learning techniques to quantitatively analyze large-scale feedback from male and female vehicle owners. To further capture the nuanced impact of gender differences on EV purchase intentions, we apply grounded theory and the SOR model to conduct three-level coding and model construction, combining the user segmentation results and semantic labels generated in the quantitative phase. This process ultimately yields a cross-gender user attitude model that reflects authentic usage contexts and provides a robust foundation for addressing the following three core research questions:
  • What are the key differences in car purchasing behavior between male and female consumers?
  • What kinds of emotions and attitudes do male and female automotive consumers exhibit?
  • How can an emotional evaluation model for male and female consumers be constructed based on the SOR theory?
The innovations of this study lie in the following aspects: (1) revealing gender-based differences in attitudes and the relationship between topics and satisfaction, providing actionable insights for personalized marketing and product design optimization; (2) developing a multimodal data transformation framework compatible with large language models (LLMs); and (3) proposing an SOR-based emotional evaluation model for male and female automotive consumers.
The structure of this paper is arranged as follows: Section 2 reviews relevant prior studies from the perspectives of data and methodology; Section 3 presents the data collection process and the research methods used to address the research questions; Section 4 conducts model evaluation and validation; and Section 5 discusses the emotional and attitudinal differences between male and female EV owners, as well as evaluates the strengths and limitations of social media data.

2. Literature Review

2.1. Research on Electric Vehicles

In recent years, research on electric vehicles (EVs) has primarily concentrated on technological advancements, encompassing battery systems, drive motors, energy efficiency optimization, and charging network deployment. In the field of battery technology, efforts have focused on developing high-energy-density materials to enhance driving range and safety [11,27], while studies on drive motors and energy efficiency have emphasized the application of advanced control algorithms to improve performance [12]. Charging network layout and operational strategies have also emerged as prominent research areas, with multi-objective optimization models applied for large-scale deployment [13]. Moreover, as EVs evolve toward software-defined vehicles (SDVs), user experience-oriented topics such as human–machine interaction (HMI) have gained increasing attention. Li et al. [8] reviewed trends in multimodal HMI systems integrating touch, voice, and gesture interactions; Elkhateeb et al. [9] examined OTA updates and architectural design; and Zhang et al. [7] summarized in-vehicle infotainment systems and V2X applications, emphasizing the potential influence of intelligent navigation on user satisfaction.
However, despite notable advancements in technology development and human–machine interaction, most current studies adopt an engineering-oriented perspective and rarely conduct empirical analyses from the standpoint of consumer emotions. Existing research often lacks dynamic tracking of real user feedback in actual usage contexts, and questionnaire-based studies on EV human–machine interaction, constrained by limited sample sizes and single-use scenarios, fail to fully uncover consumers’ deeper needs [28,29]. Moreover, divergences remain in the prioritization of technical indicators: while some scholars emphasize driving range as the primary influencing factor [15], others contend that interactive experience and personalized configurations play a more significant role in driving user loyalty [30]. Therefore, there is an urgent need to systematically investigate EV user experiences and purchase intentions from a cross-gender emotional needs perspective, leveraging large-scale user-generated content to capture richer and more authentic consumer insights.

2.2. Car Purchasing Needs and Gender Differences

In consumer behavior research, gender is seen as an important factor that influences buying decisions. Since buying a new car is a high-involvement decision, it is considered a type of complex buying behavior. Consumers usually carry out a lot of research and evaluation before making the purchase [31]. Although consumer theory posits rational, utility-maximizing choices under budget constraints [32], its ability to explain emotional influences is limited.
Gender differences come from the ways men and women see risk, feel emotional attraction, and follow social role expectations. In automobile consumption, notable behavioral differences exist between male and female consumers, with women prioritizing esthetic design and men focusing on performance specifications and technological capabilities [33]. The rise of the “she economy” has reshaped global consumption patterns [16], significantly enhancing women’s purchasing power in the automotive sector and prompting the industry to accelerate gender-differentiated product development, as evidenced by the launch of women-exclusive models such as the MINI Clubwoman. A North American market study by Escalent [34] revealed that only 30% of female consumers are familiar with EVs, compared to 55% of male consumers; moreover, men tend to rely on offline experiences such as test drives, while women prefer conducting preliminary research through social media. Tu et al. [19] reported that male purchase decisions emphasize performance and powertrain systems, whereas Jayakrishnan et al. [20] and VJ & Kumar [21] found that female consumers attach greater importance to design esthetics and comfort and are more sensitive to the environmental and economic attributes of EVs. Additionally, a social media sentiment analysis by Tarchi et al. [22] indicated that female users discussing car buying motivations more frequently referenced “aesthetic appeal” and “family responsibility,” while male users placed greater emphasis on “technological innovation” and “driving experience.”
Although prior studies have explored gender-based differences in consumption ratios, information acquisition channels, and purchase decisions, they have overlooked the influence of subtle changes in emotions [35] and comprehensive automotive information on consumer preferences. For instance, current market segmentation models often neglect gender differences, lacking targeted emotional connections and expressions of social identity [36]. Moreover, existing research has yet to propose a universal and systematic model to analyze the mediating and moderating effects of gender differences on automotive segmentation factors. To address this gap, the present study utilizes large-scale, dynamically updated social media data to examine the actual consumer behaviors associated with gender differences. By integrating social media data with natural language processing techniques and sentiment analysis, it conducts a systematic and dynamic empirical investigation into the car purchasing needs and decision-making motivations of male and female consumers.

2.3. Mixed Methods

Mixed-methods research is a pragmatism-oriented, diversified, practice-driven, and problem-focused approach that integrates qualitative and quantitative methods within a single study [37]. Quantitative research offers objective and accurate results, producing standardized and replicable findings through rigorous analysis of large samples; however, it typically reveals only what has happened, not why it occurred [38]. In contrast, qualitative research provides deeper insights into issues through discussions, open-ended questioning, and participant interpretation [39], but its findings are difficult to replicate due to variations in researcher cognition. Jick [40] introduced the concept of “mixed methods,” emphasizing its value in mitigating the biases and limitations of single approaches by collecting quantitative and qualitative data simultaneously. A key feature of mixed-methods research is clarifying the purposes and interrelationships of qualitative and quantitative approaches to guide data collection, analysis, and synthesis [41,42,43]. Building on this, we leverage the vast amount of data from social platforms to conduct mixed-methods research, enabling comprehensive utilization of large-scale social media data within our team.
In the field of persona and experience research, Miaskiewicz and Luxmoore [44] integrated cluster analysis of questionnaire surveys with subsequent in-depth interviews, using quantitative methods to identify user groups and qualitative interviews to validate and enrich group details, thereby ensuring that personas were both statistically representative and contextually relevant. Building on this, Salminen et al. [45] utilized publicly available social media data and semi-structured interviews to propose an automated persona generation framework based on large-scale UGC, highlighting the broad applicability of mixed methods in the big data era. More recently, Spiliotopoulos et al. [46] developed user personas from topic modeling results extracted from Twitter data. Nevertheless, much of the existing research remains focused on inductive and deductive reasoning, with limited emphasis on empirical validation.
Therefore, although the aforementioned studies each demonstrate methodological strengths, few have addressed the cluster analysis of emotional and attitudinal differences between male and female consumers. To fill this gap, the present study adopts a mixed-methods approach based on large-scale social media data, leveraging natural language processing and sentiment analysis for automated clustering to overcome limitations in sampling and analysis costs. In the qualitative phase, grounded theory is employed to extract core dimensions from the authentic expressions of female users, and the SOR model is applied to explore the mechanism linking platform stimuli, intrinsic perceptions, and purchase intentions. This process culminates in the development of an integrated research model of experience and attitudes, which is quantitatively validated through structural equation modeling (SEM).

3. Data and Methods

3.1. Quantitative Analysis

This study aims to gain an in-depth understanding of attitudinal differences between male and female electric vehicle (EV) owners in real usage contexts. To construct a cross-gender user attitude model, we systematically collected and analyzed user-generated content from major Chinese social media platforms, including Weibo (https://weibo.com, similar to Twitter), Bilibili (https://www.bilibili.com, China’s leading video-sharing platform, similar to YouTube), Autohome (www.autohome.com, China’s largest automotive information portal), and Xiaohongshu (https://www.xiaohongshu.com, a cultural community highly popular among younger generations). The final dataset comprised 273,657 posts from 12,866 users, containing not only core textual content but also available basic user attribute information. The research process was conducted in four main steps.
  • Step 1: Data collection;
  • Step 2: Data preprocessing and structuring;
  • Step 3: User segmentation;
  • Step 4: Analysis of users’ online behaviors and product-related data.

3.1.1. Step 1—Data Collection

The primary objective of the data collection stage is to build a keyword library to accurately identify the target electric vehicle (EV) user group and systematically acquire their social media data. Leveraging platform search engines and customized Python web crawler scripts, the process began with keyword library construction, combining vocabulary gathered from desktop research with insights from focus group discussions involving five consumers and three automotive sales managers to integrate both consumer and industry perspectives. High-frequency terms recognized by over half of the participants were selected and, following cluster analysis, formed an EV-specific keyword library covering nine major categories, including vehicle models, appearance, hardware, software, technology, and usage scenarios (see Table 1). This library was then used to locate relevant content by identifying posts or comments containing target keywords and recording both the publishers’ profile addresses and official product accounts (e.g., “Xiaomi Su7” Weibo page) along with their followers. Automated crawling was subsequently employed to collect public information from identified profiles, including basic details (ID, username, city, and gender), platform tags, and post/comment content. The final dataset comprised two categories: original content directly related to EVs and personal profile data reflecting users’ daily lifestyles and usage scenarios.

3.1.2. Step 2—Data Preprocessing and Structuring

The core objective of data preprocessing and structuring is to ensure data quality and achieve standardized cross-platform data storage through three key steps. First, a rigorous filtering mechanism was applied to remove entries from users with zero followers/following, unverified accounts, and text entries containing fewer than two words or entirely duplicated content. Using this mechanism, Python 3.10 was employed to call the large language model Qwen-3 for automated, line-by-line semantic annotation to conduct preliminary filtering and preprocessing, followed by additional cleaning with the Pandas module. Second, fine-grained text processing was carried out using Python’s Jieba library [47] for word segmentation and part-of-speech tagging. To improve the granularity of gender-based EV product analysis, a customized segmentation dictionary and stopword list were developed, retaining only verbs, nouns, and adjectives that meaningfully contribute to persona construction as core keywords. Finally, structured storage was achieved by saving the processed user information in a standardized “user: keyword” format.
We simultaneously utilized three high-performance computers (Intel i9-14900 and RTX 4080) to process user data and store user information documents. For illustration, the user information of Male User 1 and Female User 1 is presented below, with the numbers indicating word frequencies:
Female User 1: (Esthetic appeal: 13); (New energy SUV: 5); (Mom’s daily life: 4); (Driving experience: 2); (Interior design: 4); (Camping: 3); (Parking skills: 6); (Convenience: 4); (Fuel saving: 3); (Dashcam: 3); (Intelligent voice: 7); (Self-driving travel: 2); (Front passenger seat: 2); (Ambient lighting: 5); (Taking kids out: 1); (Singing: 2); (Spacious interior: 1); (Intelligent driving: 5); (Seats: 3); and (Entertainment: 6)—a total of 46 keywords, with only the top 20 shown here.
Male User 1: (Power: 16); (High-performance sports car: 9); (Car enthusiast gatherings: 6); (Racing experience: 3); (Cockpit layout: 5); (Off-road adventure: 6); (Drifting skills: 5); (Handling performance: 9); (Acceleration performance: 3); (Track timing: 4); (HUD head-up display: 8); (Off-road self-driving: 3); (Driver’s seat experience: 3); (Sport mode: 6); (Modification and upgrades: 3); (Driving enjoyment: 2); (Chassis stability: 1); (Autonomous driving assistance: 5); (Sport seats: 5); and (Power tuning: 8)—a total of 51 keywords, with only the top 20 shown here.

3.1.3. Step 3—User Segmentation

The core objective of the user segmentation stage is to cluster user groups based on the structured user information generated during preprocessing through a three-step progressive process. First, the HanLP toolkit was used to convert each user’s keyword set into a word vector representation and calculate semantic similarity between users. Second, the Latent Dirichlet Allocation (LDA) topic model implemented in the Gensim library was applied to represent each keyword as a probability distribution vector over K topics, and K-dimensional probability metrics were used to measure semantic similarity for clustering modeling. Finally, clustering results were evaluated in terms of semantic coherence and model perplexity to determine the optimal number of clusters, which was identified as five. Compared with traditional segmentation methods based on user activity level [48] or predefined personas [49], the LDA clustering approach offers greater efficiency in processing large-scale, multi-platform data. Each resulting user cluster is represented in the “keyword (word frequency)” format and incorporates multi-dimensional information, including age, city, keyword sets, and associated original content, as shown in Table 2.

3.1.4. Step 4—Analysis of Users’ Online Behaviors and Product-Related Data

In this stage, user behavior characteristics and product experience information were systematically extracted based on the keywords and original content of each user group through a four-step process. First, the top 30 high-frequency keywords for each user cluster were selected and their corresponding original content indexed. Second, the LDA topic model was applied to cluster the original content of each keyword, generating six “Group1_life” to “Group6_life” life scenario clusters (as shown in Table 3) to reveal users’ real-life contexts. Third, posts and comments containing keywords related to target brands, models, hardware, or software (product-relevant data) were analyzed using the Qwen-3 large language model to accurately extract user requirements in these dimensions and perform fine-grained sentiment analysis to identify product satisfaction and dissatisfaction points, achieving higher efficiency and accuracy than traditional methods [50]. Finally, Python’s OpenAI module was used to cluster the extracted requirements and positive/negative evaluations, thereby constructing a structured cognitive representation of product experience.

3.2. Qualitative Analysis

While quantitative research excels at revealing relationships and trends between variables, qualitative research offers the ability to further explain complex social behaviors and deep-seated user emotions. In the context of exploring EV users’ purchase motivations and gender-differentiated experiences, structured data alone may be insufficient to capture individuals’ subjective feelings and dynamic cognition. Therefore, to gain a deeper understanding of the emotions and attitudes expressed by social media users in real-world contexts, it is necessary to adopt more exploratory and inductive research methods.
Grounded theory is an effective inductive approach for identifying underlying phenomena [51] and provides strong explanatory power for assessing research impacts and evaluations [52]. As a natural extension, it can supplement research findings by enabling the generation of themes from large-scale social media datasets obtained through web scraping [53]. This method captures intrinsic phenomena and enhances research rigor and relevance through triangulation with qualitative data [54]. In this qualitative study, data from 12,866 social media users were analyzed; following clustering analysis, grounded theory coding was conducted in conjunction with the results of the preceding quantitative research.

3.2.1. Open Coding

Open coding is the process of analyzing qualitative data sentence by sentence and assigning labels, which helps to identify themes and concepts from the raw material. These data are uniformly recorded and collected and subsequently organized according to the grounded theory method to extract information. This process facilitates the generation of variables for further statistical analysis and lays the foundation for the later stages of the research.
First, open coding was conducted on the data. Given the large volume of raw material, the dataset was split and refined to enable labeling, conceptualization, and categorization. Using a numbering system, the researchers sequentially coded 3629 keywords and 12,688 original comments that had been initially screened, resulting in the identification of 1139 reference nodes. These nodes represent the initial stage in the hierarchical structure and have a direct influence on EV consumer needs. Subsequently, categorization analysis was performed on the 1139 nodes, and, based on system-generated word clouds, nodes sharing the same concepts were merged into initial concepts. This process yielded 22 initial categories, including “power experience,” “identity recognition,” “sharing,” “sense of satisfaction,” and “sense of anticipation” (see Table 4).

3.2.2. Axial Coding

Axial coding builds on the summarization and generalization from open coding, analyzing correlations between different elements to derive major categories and clarify the internal relationships among concepts. In this study, the 22 initial concepts were further synthesized and refined; for instance, the open coding concepts of “power experience,” “acceleration thrill,” and “driving enjoyment” were consolidated into the broader category of “performance needs.” Through this process, seven intermediate thematic categories were identified, forming the foundation for constructing a cross-gender user attitude model grounded in real usage scenarios, as detailed in Table 4.

3.2.3. Selective Coding

Selective coding refines and integrates the results of the previous coding stage by identifying core categories from the main categories and uncovering the logical relationships between primary and secondary categories, thereby enabling a clear description of the phenomenon. Based on the analysis of the 22 initial concepts and 7 main categories, combined with the prior user needs analysis and the step-by-step summarization of online comment coding, this study developed a targeted grounded theory framework in which EV users’ car purchase needs are categorized into two core types: functional needs and emotional needs. These two factors influence and interact with each other, forming a causal and feedback relationship structure, as illustrated in Table 5.

3.2.4. Theoretical Saturation Test

After completing the theoretical construction, this study conducted a saturation test by analyzing a reserved portion of valid comments. The results indicated that, apart from the two main categories—mechanisms of experiential and emotional differences between male and female EV owners—and the seven main attributes, no new relationships between concepts were identified. Consequently, the core category concepts and their relationship structure remained unaffected, suggesting that the conceptual research model developed in this study had essentially reached theoretical saturation.

3.2.5. SOR Model Construction

The SOR model analyzes the relationships between the stimulus (S), organism (O), and behavioral response (R) to reveal how the external environment influences an individual’s psychological state and behavioral decisions [55]. Based on the data collection, clustering, and grounded theory analysis described earlier, if the functional and emotional needs within gender differences are regarded as organism factors, and the purchase intention expressed by users is viewed as a behavioral response under external stimuli [56], then the relationships among the core categories align with the framework of SOR theory. Therefore, this study posits that when EV consumers post comments on social media platforms, the expression of their needs—such as performance, range, intelligence, safety, esthetics, social interaction, and psychological satisfaction—serves as external stimuli, which in turn generate cognitive changes encompassing both functional and emotional dimensions, ultimately influencing the formation of their user experience and purchase intentions (see Figure 1).

4. Model Evaluation and Results

Referring to the studies of Hair et al. [57] and Sarstedt et al. [58], a two-step modeling approach was conducted using AMOS 27.0 software [59]. The CFA/CB-SEM algorithm was used to evaluate the measurement validation, and a bootstrapping procedure was employed to assess the research hypotheses.

4.1. Assessment of Measurement Mode

The model fit test results show that all fit indices of the initial model reached the desired adaptation values. The revised χ 2 /df value was 2.445, within the recommended range; NNFI, CFI, and TLI values were greater than 0.9, and RMSEA was less than 0.1, falling within the recommended range. This indicates that the structural equation model demonstrates a good overall fit, with most indices meeting the recommended thresholds, thereby confirming the model’s strong overall model fit validity (see Table 6).
In addition, this study adopted the Fornell–Larcker criterion to analyze whether there were differences between latent variables. If the AVE is greater than 0.5 and also greater than the square of the structural correlation coefficient, discriminant validity is considered to be established. As shown in Table 7, all factor loadings in this study met the requirements for construct validity [60].
Additionally, following the research by Henseler et al. [61], if the heterotrait–monotrait (HTMT) ratio between constructs is below 0.85, it indicates good discriminant validity between the constructs. As shown in Table 8, the results of this study meet the aforementioned criteria.

4.2. Structural Model Results

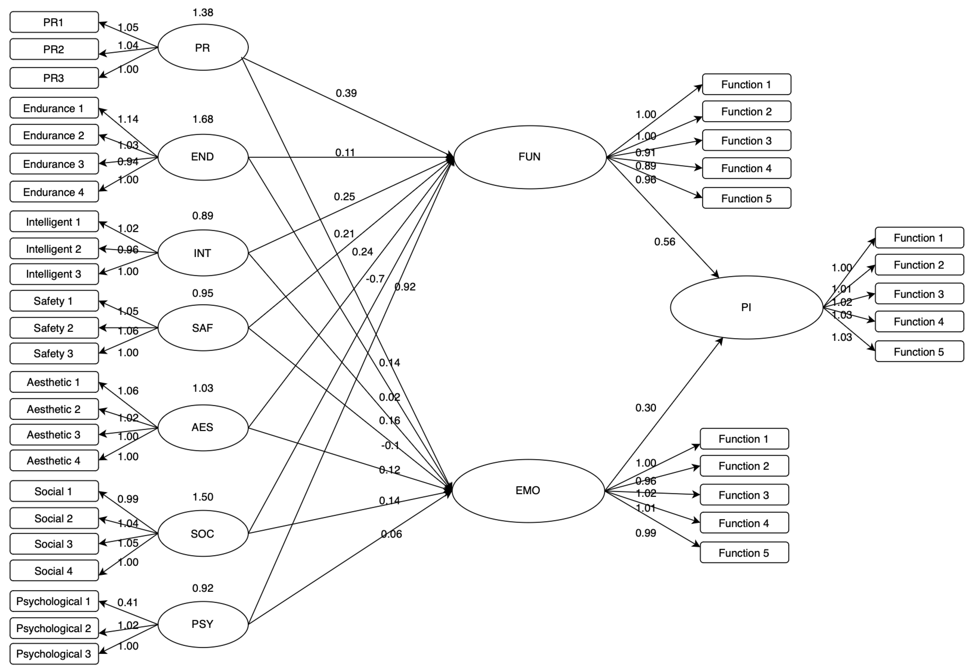
The model includes exogenous latent variables (PR, END, INT, SAF, AES, SOC, and PSY), mediating latent variables (FUN and EMO), and an endogenous latent variable (PI), connected through the “exogenous → mediating → endogenous” path chain. The path coefficients are as follows (see Table 9).
At the stimulus (S) level, PR, END, INT, SAF, AES, and SOC all have a significant positive impact on FUN (p < 0.05/p < 0.001), with PR exerting the strongest effect (Estimate = 0.389); SOC (0.244), INT (0.247), AES (0.207), and SAF (0.213) follow; and END has a weaker effect (0.11) but remains significant. PR, INT, AES, and SOC all have a significant positive impact on EMO (p < 0.05/p < 0.001), with SOC (0.144) and PR (0.143) showing relatively stronger effects, followed by INT (0.164) and AES (0.123).
At the organism (O) level, both FUN and EMO have a significant positive impact on PI (p < 0.001), with the effect of FUN (0.564) being stronger than that of EMO (0.305).
As shown in Figure 2, the model explains EV purchase intentions under gender differences. The model fit test indicates that the research model demonstrates good predictive capability [58].

4.3. Test Results of Mediating Effect

The mediation analysis examined how functional perception and emotional perception influence EV purchase intention through the S-O-R pathway, and the results further confirmed the effectiveness of their mediating roles in shaping consumers’ car purchase decisions. Both functional and emotional perceptions were found to play significant mediating roles between multiple stimulus factors and purchase intention, validating the applicability of the “Stimulus–Organism–Response” (S-O-R) theoretical framework in the context of EV purchase behavior. Among the 16 indirect paths tested, 14 reached statistical significance (p < 0.05, t > 1.96), indicating that functional and emotional variables serve as critical bridges in the process through which stimulus factors influence users’ purchase intentions (see Table 10).
Functional perception showed a strong mediating effect between variables such as performance requirements (PR), endurance (END), intelligence (IN), safety (SA), esthetics (AES), sociality (SOC), and psychological factors (PSY) and purchase intention. For instance, the mediation effects in the paths PR→FUN→PI ( β = 0.185, p < 0.001), END→FUN→PI ( β = 0.220, p < 0.001), and IN→FUN→PI ( β = 0.333, p < 0.001) were significant with relatively large effect sizes, indicating that users’ evaluations of vehicle functionality are a core determinant of their purchase intention, supporting hypotheses H1a, H2a, and H3a. Emotional perception acted as a complementary mediator, particularly in the paths involving intelligence (IN), esthetics (AES), and psychological factors (PSY). For example, the paths IN→EMO→PI ( β = 0.094, p = 0.006), AES→EMO→PI ( β = 0.064, p = 0.011), and PSY→EMO→PI ( β = 0.061, p = 0.002) were all significant, suggesting that emotional experiences triggered by EV design esthetics and perceived intelligence play an important role in driving purchase behavior, thus supporting hypotheses H3b, H5b, and H7b. However, the paths SA→EMO→PI (p > 0.05) and SOC→EMO→PI (p > 0.05) were not significant, indicating that for safety and sociality, the mediating role of emotional responses is less prominent than that of functional cognition, and the corresponding hypotheses H4b and H6b were not supported.
In summary, the results indicate that in electric vehicle adoption decisions, the mediating effect of functional perception is both more prevalent and stronger than that of emotional perception. Functional perception primarily reflects users’ rational evaluations of product performance, intelligence, and safety, whereas emotional perception more often arises from product design, esthetic experience, and psychological resonance. This finding highlights how user needs are transformed into actual behavioral intentions through “organism variables” and aligns with previous research on the coexistence of rational and emotional mechanisms in consumer decision-making [62,63].

4.4. Test Results of Adjustment Effect

To examine the moderating role of gender in users’ attitudes toward EV purchases, this study conducted a multi-group moderation test using gender (male vs. female) as the grouping variable. The results (Table 11) show that all tested path interaction terms reached statistical significance (p < 0.01), indicating that gender significantly moderates the relationships between multiple stimulus variables (S) and organism responses (O), resulting in distinct path mechanisms for men and women in terms of psychological evaluation and functional perception.
For female users, the emotional path is more prominent, with performance requirements (PR) exerting a significant impact on emotional response (EMO) ( β = 0.484, t = 5.443, p < 0.001), and esthetic (AES) and social (SOC) factors also positively influencing emotional perception ( β = 0.242 and 0.433, respectively). In contrast, male users exhibit a stronger functional path response, as performance requirements (PR), social identity (SOC), and safety (SA) significantly affect their evaluation of functional value (FUN), with the PR→FUN path showing the most pronounced effect ( β = 0.613, p < 0.001). Additionally, intelligent features (IN) significantly influence men’s emotional judgment ( β = 0.457, p < 0.001).
Overall, female users are more sensitive to emotional cues such as design esthetics, expressiveness, and social identity, whereas male users place greater emphasis on functional efficiency and technological reliability. This finding aligns with previous research indicating that women prioritize experience and symbolic meaning in automotive decision-making, while men focus more on performance and utilitarian value [64]. Therefore, EV brands should adopt gender-responsive marketing strategies that balance emotional experience and functional performance to better meet the expectations of different gender groups.

5. Discussion

5.1. The Impact of Gender Differences on EV Purchase Intention

Through quantitative modeling and qualitative coding analysis of user-generated content (UGC) from social media platforms, this study systematically reveals significant differences in the purchase intention formation paths between male and female electric vehicle (EV) users [65]. The results of the structural equation modeling (SEM) and moderation effect analysis indicate that gender exerts a significant moderating effect on multiple paths, thereby validating and extending the theoretical assumptions on gender-based consumer preferences proposed by Jayakrishnan et al. [20] and VJ & Kumar [21].
Specifically, this study found that male users exhibited a stronger path relationship between “performance requirements” (PR) and “function” (FUN) ( β = 0.76, p < 0.01), whereas female users showed lower sensitivity to this path, suggesting that in performance-oriented rational evaluations, men are more likely to translate product specifications into purchase intentions—a finding consistent with Tu et al. [19], who reported that men prefer “performance + technology” attributes. In contrast, the path between PR and “emotion” (EMO) was significantly stronger for female users ( β = 0.771, p < 0.01), with no significant effect observed for men, aligning with Tarchi et al. [22]’s social media emotional word frequency study, which indicated that women tend to generate emotional resonance and psychological identification from perspectives such as esthetics, safety, and convenience when purchasing a car. Furthermore, women demonstrated significant moderating effects on both the functional and emotional paths of “intelligence” (INT) and “safety” (SAF), providing theoretical support for Escalent [34]’s finding that female consumers are more inclined to obtain information via social media.
In addition, this study validates the applicability of the S–O–R model [66] in the context of consumer technology adoption, thereby supporting a user cognition framework of “multi-dimensional perception-driven behavior.” The total effect of PR on purchase intention (PI) was 0.685, with the mediation paths of FUN and EMO contributing 27.0% and 4.8%, respectively, underscoring that functionality remains the dominant factor in shaping purchase intentions. Both SOC and AES demonstrated significant dual mediation effects and notable gender moderation: men favored the SOC→FUN social identity path ( β = 0.692), whereas women placed greater emphasis on the AES→EMO esthetic stimulation path ( β = 0.350), aligning closely with Morton et al. [36]’s assertion that “user emotional expression should be gender-sensitive.” Notably, the INT (intelligence) variable exhibited a “masking effect,” wherein its direct path to PI was negative (−0.248), yet it significantly and positively influenced PI through the FUN and EMO mediation paths. This suggests a dual perception mechanism toward intelligent technology—providing emotional appeal while potentially eliciting resistance due to learning curves and usage costs—a finding consistent with Zhang et al. [7]’s characterization of HMI system evaluations as marked by the coexistence of “attraction–anxiety”. This finding shows that the positive feelings from the convenience and new experiences of smart technology can finally overcome the possible negative emotions. This complex psychological process gives important support to research on consumer behavior in software-defined vehicles (SDVs) [67].
Overall, electric vehicle user behavior exhibits significant gender differentiation, particularly in the “perception-to-motivation” pathway, with women more likely to form purchase intentions through emotional channels and men relying more on functional logic chains. Functionality and emotionality are not opposing variables but instead form differentiated paths across user groups through mediating structures; notably, for female users, the emotional arousal effects of esthetics, safety, and intelligent experience are particularly significant. These findings provide structural evidence to support gender-segmented product design and personalized recommendation systems.

5.2. Contributions to the SOR Model

This study extends the SOR model by adding gender as a moderator. In the traditional SOR model, the focus is usually on how stimuli affect people’s cognition and emotions, which then lead to behavioral responses. The new point of this study is that it shows the “O” (organism) is not a single black box, but has clear gender differences. In detail, male users tend to process stimuli through the functional cognition (FUN) path, while female users rely more on the emotional experience (EMO) path. This split mediating mechanism is the unique contribution of this study to the SOR theory, offering a more detailed and realistic explanation.

5.3. Gender-Specific Design and Marketing Strategies for Electric Vehicles: Evidence from Social Media Data

5.3.1. Design and Marketing Implications for Female Consumers

This study reveals that female EV consumers prioritize esthetic value, safety features, and smart interaction, which significantly influence their emotional responses and purchase intentions. To cater to these preferences, manufacturers should focus on designing vehicles with visually appealing elements, such as soft color palettes (e.g., pastel shades and pearl white) and refined interior materials (e.g., premium upholstery and ambient lighting). Additionally, enhancing safety technologies (e.g., automatic parking and collision warnings) and simplifying user interfaces can improve perceived usability and trust.
From a marketing perspective, brands should leverage emotional storytelling in campaigns, emphasizing lifestyle compatibility, family-friendliness, and social identity. Platforms like Xiaohongshu (Little Red Book) and Douyin (TikTok) are ideal for disseminating user-generated content (UGC) that showcases real-life usage scenarios, such as urban commuting or weekend getaways. Collaborations with female influencers and community-building initiatives (e.g., women-only test-drive events and parenting-related EV features) can further strengthen engagement and brand loyalty.

5.3.2. Design and Marketing Implications for Male Consumers

Male EV buyers exhibit stronger functional evaluations, particularly regarding performance metrics, driving dynamics, and technological innovation. Therefore, product development should emphasize powertrain efficiency (e.g., acceleration and range optimization), advanced driver-assistance systems (ADASs), and customizable tech features (e.g., HUD displays and simulated engine sounds). Esthetic preferences lean toward sporty and aggressive designs, including angular body lines, carbon-fiber accents, and high-contrast color schemes (e.g., metallic gray and racing red).
Marketing strategies should adopt a data-driven, performance-oriented approach. Detailed technical specifications and comparative benchmarks (e.g., 0–100 km/h acceleration times and battery efficiency) should be highlighted in promotional materials, particularly on automotive forums (e.g., Autohome) and video platforms (e.g., Bilibili). Experiential marketing, such as track days or off-road driving events, can effectively demonstrate vehicle capabilities while fostering a sense of exclusivity. Partnerships with tech brands (e.g., gaming and smart devices) may also resonate with male consumers who value cutting-edge innovation.

5.3.3. Cross-Gender Considerations and Future Directions

This study used a progressive cross-validation strategy in its research design. It clearly shows how quantitative and qualitative methods were combined into one full research path, from data-driven discovery to theory testing. The qualitative part (three-level coding of grounded theory) extracted two core needs, “functional” and “emotional,” from a large amount of user-generated content (UGC). These needs then gave a strong semantic basis for building the abstract quantitative model. In turn, the quantitative analysis (SEM) tested and confirmed these qualitative findings, creating a rare double chain of evidence. This methodological design goes beyond the limits of using only one method and makes the research results more reliable and closer to real-world conditions. While gender-based segmentation provides actionable insights, some strategies should remain inclusive. For instance, smart connectivity features (e.g., voice assistants and OTA updates) appeal to both genders but may require differentiated messaging—emphasizing convenience for women and customization for men. A balanced marketing approach could combine emotional storytelling with technical demonstrations to address hybrid consumer profiles. Future research should explore cross-cultural validations of these findings, as regional norms may alter gender-specific preferences. Additionally, neuromarketing techniques (e.g., eye-tracking and EEG) could deepen understanding of subconscious gender biases in EV advertising. By integrating these insights, manufacturers can refine product positioning and communication strategies to maximize market penetration across diverse consumer segments.

5.4. Progressive Cross-Validation Discussion

In its research design, this study adopted a progressive cross-validation strategy that organically integrates social media big data-driven quantitative analysis with grounded theory qualitative exploration, achieving a full-chain research pathway of “discovery–explanation–verification.” The methodological advantage lies in the complementarity between different data and methods: in the quantitative phase, the LDA topic model, BERT sentiment analysis, and SEM modeling identified the core variables and path structures of EV users’ purchase intentions, ensuring statistical robustness under large-sample conditions; in the qualitative phase, grounded theory three-level coding was applied to the same data source, refining users’ emotional expressions and needs in natural contexts into two main categories—functional and emotional—and seven specific attributes, thereby providing semantic support and behavioral context interpretation for the abstract constructs in the quantitative model.
Compared with the existing literature that predominantly relies on a single method, such as questionnaires or sentiment analysis alone, this study’s progressive cross-validation achieves multi-dimensional and multi-stage mutual verification. For instance, while Lee et al. [30] explored safety and esthetics using closed-ended questionnaires, which limited the ability to capture consumers’ underlying emotional motivations, the qualitative phase of this study employed open coding to introduce “psychological needs” and “social needs” into the quantitative model, effectively addressing variable omissions in traditional designs. This iterative process—where qualitative analysis informs quantitative modeling and quantitative analysis, in turn, validates qualitative findings—not only enhances the ecological validity of variable construction but also reduces the influence of subjective assumptions on the model’s a priori structural constraints.
The strength of this method lies in its ability to ensure robustness through cross-level validation, as path relationships identified in the quantitative model—such as intelligence and esthetics influencing purchase intention through emotional experience—were directly corroborated by users’ original quotes and high-frequency keywords in the qualitative analysis. This “dual-evidence chain” is rare in existing EV consumer behavior research and provides a methodological reference for interdisciplinary theoretical integration. For example, the conclusions of Tarchi et al. [22] based on social media emotional word frequency were not only statistically validated in this study but also semantically interpreted to explain differences in emotional responses across gender groups.
More importantly, the progressive cross-validation employed in this study overcomes temporal and contextual limitations, achieving a dynamic closed loop from massive natural language data to theoretical model construction. This approach can be extended to other rapidly evolving consumer domains to enable real-time monitoring of changing user needs and rapid refinement of the explanatory power of quantitative models through qualitative backtracking. Such methodological potential not only offers a replicable analytical framework for gender-focused EV research but also opens a new paradigm for consumer behavior research in the digital era.

6. Conclusions

Focusing on gender differences in electric vehicle (EV) user behavior, this study integrates social media big data with a mixed research approach to construct a purchase intention model centered on the “perception–cognition–behavior” axis, using SOR theory as the theoretical framework. It systematically analyzes the mediating mechanisms of emotional factors and functional cognition in female users’ car purchase processes. The findings reveal that female users are more likely to form emotional connections through perceptual dimensions such as esthetics, safety, and intelligence, whereas male users are driven more by rational factors such as performance and functionality. This notable gender-based path difference not only confirms the moderating effect of gender in consumer psychology but also broadens the theoretical explanatory scope of existing consumer behavior research.
This study makes explorations and extensions on multiple levels. Theoretically, it integrates natural language processing techniques (BERT topic identification and sentiment analysis), grounded theory qualitative coding, and structural equation modeling to establish a reusable “UGC data-driven–perception–cognition classification–behavior prediction” model pathway, offering a paradigmatic methodological innovation for behavioral science research. Unlike traditional studies that treat gender merely as a grouping variable, it models in depth the moderating role of gender on emotional and functional paths, thereby expanding the application boundaries of the SOR model in consumer behavior research from both cognitive psychology and social gender perspectives. Large-sample data mining based on authentic social media texts moves the research beyond closed questionnaire contexts, aligning more closely with user expressions in natural settings and enhancing the model’s ecological validity. Practically, the findings provide direct strategic insights for EV manufacturers: for female consumers’ perceptual preferences and social interaction needs in the car purchase process, product design should place greater emphasis on sensory experiences such as intelligent voice, in-car ambiance, and color styling, while leveraging community operations to enhance brand emotional value; in marketing communications, UGC emotion tags and topic popularity can be used to implement more personalized content delivery and precise recommendations.
Despite its innovative attempts in theoretical integration and empirical pathways, this study has certain limitations. The authenticity and representativeness of social media data may be biased, as some users’ genders cannot be identified or may be falsely labeled, potentially affecting the accuracy of the gender variable in the model. Although multi-source analytical methods were integrated to construct the variable system, it remains difficult to capture deeper latent variables such as users’ cultural backgrounds and social identities; future research could incorporate theories related to social capital and identity to enhance the modeling. Moreover, as the data sources were limited to Chinese social media platforms, the findings carry regional and cultural constraints, limiting their generalizability to EV user behavior in other countries or contexts. Methodologically, the cross-platform data cleaning and structured modeling process imposes high demands on researchers’ data processing capabilities, which also constrains the model’s applicability and scalability.
Based on the above limitations, future research can be expanded in several directions: conducting cross-cultural comparative studies in different countries or cultural contexts to verify the universality and variability of gender factors in EV user behavior; incorporating psychophysiological experimental methods, such as eye-tracking and EEG monitoring, to further investigate the neurocognitive mechanisms linking perception and emotional responses; and integrating multimodal social media data, including images and videos, to develop more comprehensive user profiles and behavior prediction models that address increasingly complex and dynamic consumer scenarios. Overall, this study not only provides a new theoretical perspective and analytical tool for understanding EV users’ purchase intentions but also offers an empirical foundation and practical guidance for the design and communication of gender-friendly intelligent products.

Author Contributions

Q.Z. and Q.B. wrote the main manuscript text and reviewed the manuscript. All authors have read and agreed to the published version of the manuscript.

Funding

This research received no external funding.

Data Availability Statement

The original contributions presented in this study are included in the article. Further inquiries can be directed to the corresponding authors.

Acknowledgments

We acknowledge the support of all individuals and organizations that contributed to this research.

Conflicts of Interest

The authors declare no competing interests.

References

  1. Gao, P.; Hensley, R.; Zielke, A. A road map to the future for the auto industry. Mckinsey Q. 2014, 1–11. Available online: https://www.mckinsey.com/~/media/McKinsey/Industries/Automotive%20and%20Assembly/Our%20Insights/A%20road%20map%20to%20the%20future%20for%20the%20auto%20industry/A%20road%20map%20to%20the%20future%20for%20the%20auto%20industry.pdf?utm_source=chatgpt.com (accessed on 14 July 2023).
  2. IEA. Global EV Outlook 2023. 2023. Available online: https://www.iea.org/reports/global-ev-outlook-2023 (accessed on 14 July 2023).
  3. Kinsella, L.; Stefaniec, A.; Foley, A.; Caulfield, B. Pathways to decarbonising the transport sector: The impacts of electrifying taxi fleets. Renew. Sustain. Energy Rev. 2023, 174, 113160. [Google Scholar] [CrossRef]
  4. Boloor, M. Electric Vehicle Basics. 2019. Available online: https://www.nrdc.org/bio/madhur-boloor/electric-vehicle-basics (accessed on 31 July 2023).
  5. Chevrolet, L.C. Why Electric Vehicles. Available online: https://www.larkincobb.com/why-electric-vehicles (accessed on 14 July 2023).
  6. Stenberg, E. Software-Defined Vehicles: An Ecosystem Approach & OTA Strategy. 2023. Available online: https://mender.io/blog/software-defined-vehicles-an-ecosystem-approach-and-ota-strategy (accessed on 23 December 2023).
  7. Zhang, X.; Chen, F.; Liu, S. Intelligent infotainment and V2X for electric vehicles: A comprehensive survey. Renew. Sustain. Energy Rev. 2020, 120, 109621. [Google Scholar]
  8. Li, J.; Wang, Y. A review of connected technologies in electric vehicles: Human-machine interfaces and connectivity solutions. J. Intell. Transp. Syst. 2021, 25, 345–358. [Google Scholar]
  9. Elkhateeb, A.; Mohamed, A.; Ahmed, S. Over-the-air updates and connectivity in electric vehicles: Enabling software-defined mobility. IEEE Trans. Veh. Technol. 2022, 71, 3567–3580. [Google Scholar]
  10. Kim, E.J.; Dua, R.; Bansal, P. Why Chinese car owners may not repurchase electric vehicles? Transp. Res. Part D Transp. Environ. 2025, 139, 104557. [Google Scholar] [CrossRef]
  11. Sang, V.T.D.; Duong, Q.H.; Zhou, L.; Arranz, C.F. Electric vehicle battery technologies and capacity prediction: A comprehensive literature review of trends and influencing factors. Batteries 2024, 10, 451. [Google Scholar] [CrossRef]
  12. Cao, W.; Shah, A.; Aarnio, L. Review of electrical motor drive technologies used in electric vehicle applications. IEEE Trans. Transp. Electrif. 2018, 4, 123–134. [Google Scholar]
  13. Metais, M.O.; Jouini, O. Too much or not enough? Planning electric vehicle charging infrastructure: A review of modeling options. Renew. Sustain. Energy Rev. 2022, 153, 111719. [Google Scholar] [CrossRef]
  14. Dua, R.; Edwards, A.; Anand, U.; Bansal, P. Are American electric vehicle owners quitting? Transp. Res. Part D Transp. Environ. 2024, 133, 104272. [Google Scholar] [CrossRef]
  15. Lee, J.H.; Cho, M.; Tal, G.; Hardman, S. Do plug-in hybrid adopters switch to battery electric vehicles (and vice versa)? Transp. Res. Part D Transp. Environ. 2023, 119, 103752. [Google Scholar] [CrossRef]
  16. Mehta, S.C. Gender differences in online purchasing behaviour: An empirical study. Int. J. Mark. Stud. 2020, 12, 23–31. [Google Scholar]
  17. Berger, R. EV Consumer Report. 2023. Available online: https://www.rolandberger.com/publications/publication_pdf/EV-Consumer-Report.pdf (accessed on 11 September 2025).
  18. 21st Century Business Herald. Female New Energy Vehicle User Preference Analysis. 2022. Available online: http://www.21jingji.com/article/20220330/herald/30bc450b3259591ccc2a1a8f78156837.html (accessed on 11 September 2025).
  19. Tu, J.C.; Yang, C.; Hung, Y.T. A study on the differences in the demand for automobile interior decoration of female office workers. In Proceedings of the 2018 IEEE International Conference on Applied System Invention (ICASI), Chiba, Japan, 13–17 April 2018; IEEE: New York, NY, USA, 2018; pp. 1026–1029. [Google Scholar]
  20. Jayakrishnan, B.; Aruna, D.; Arumugam, T.; Ramganathan, M. A Conjoint Based Approach on Female Customers’ High Relevant Attributes towards Passenger Car Preferences. In Proceedings of the International Conference on Business Management, Innovation & Sustainability (ICBMIS), Dubai, United Arab Emirates, 13–14 April 2020. [Google Scholar]
  21. VJ, D.; Kumar, D. Consumer behavior of women towards purchasing decision on passenger cars. J. Contemp. Issues Bus. Gov. 2020, 26, 1088. [Google Scholar]
  22. Tarchi, D.; Belli, L.; Smith, J. Gender differences in emotional expression on social media: A multimodal analysis. J. Consum. Psychol. 2021, 31, 789–803. [Google Scholar]
  23. Ljung, S. Difference in Driving Preferences Between Men and Women. 2015. Available online: https://kth.diva-portal.org/smash/get/diva2%3A1119939/FULLTEXT01 (accessed on 14 July 2023).
  24. Debnath, R.; Bardhan, R.; Reiner, D.M.; Miller, J.R.; Dallimer, M.; Holden, J. Political, economic, social, technological, legal and environmental dimensions of electric vehicle adoption in the United States: A social-media interaction analysis. Renew. Sustain. Energy Rev. 2021, 152, 111707. [Google Scholar] [CrossRef]
  25. Guo, Y.; Barnes, S.J.; Jia, Q. Mining meaning from online ratings and reviews: Tourist satisfaction analysis using latent dirichlet allocation. Tour. Manag. 2017, 59, 467–483. [Google Scholar] [CrossRef]
  26. Cui, Q.; Zhang, Y.; Yang, G.; Huang, Y.; Chen, Y. Analysing gender differences in the perceived safety from street view imagery. Int. J. Appl. Earth Obs. Geoinf. 2023, 124, 103537. [Google Scholar] [CrossRef]
  27. Zhang, Y.; Wang, S.; Liu, H. Advanced battery management systems for electric vehicles: A review of technological developments and challenges. J. Power Sources 2022, 531, 231108. [Google Scholar]
  28. Hardman, S.; Chandan, A.; Tal, G.; Turrentine, T. The effectiveness of financial purchase incentives for battery electric vehicles—A review of the evidence. Renew. Sustain. Energy Rev. 2017, 80, 1100–1111. [Google Scholar] [CrossRef]
  29. Cui, Y.; Sun, Y.; Liu, Z. User acceptance of connected vehicle technologies: A systematic literature review. Transp. Res. Part C Emerg. Technol. 2023, 145, 104557. [Google Scholar]
  30. Lee, J.; Kim, H.; Park, S. Personalization and engagement: The role of human-machine interfaces in electric vehicle user retention. Int. J. Hum.-Comput. Stud. 2023, 178, 102921. [Google Scholar]
  31. Neto, M.B.G.; Silva, L.E.N.; da Rocha Grangeiro, R. Systematic Overview of Gender in Consumer Research: Foundations and Future Paths: En. Rev. Adm. Diálogo-RAD 2022, 24, 58–75. [Google Scholar]
  32. Adena, M.; Huck, S.; Rasul, I. Testing consumer theory: Evidence from a natural field experiment. J. Econ. Sci. Assoc. 2017, 3, 89–108. [Google Scholar] [CrossRef] [PubMed]
  33. Guan, M.; Fang, T.; Peng, B.; Zhou, T. McKinsey China Auto Consumer Insights. 2024. Available online: https://www.mckinsey.com/industries/automotive-and-assembly/our-insights/mckinsey-china-auto-consumer-insights-2024 (accessed on 6 August 2025).
  34. Escalent. BEV Market Growth Hinges on Closing the Gender Gap. 2024. Available online: https://escalent.co/news/bev-market-growth-hinges-on-closing-the-gender-gap/ (accessed on 14 July 2023).
  35. He, Z.; Zhou, Y.; Wang, J.; Shen, W.; Li, W.; Lu, W. Influence of emotion on purchase intention of electric vehicles: A comparative study of consumers with different income levels. Curr. Psychol. 2023, 42, 21704–21719. [Google Scholar] [CrossRef]
  36. Morton, C.; Anable, J.; Nelson, J.D. Consumer structure in the emerging market for electric vehicles: Identifying market segments using cluster analysis. Int. J. Sustain. Transp. 2017, 11, 443–459. [Google Scholar] [CrossRef]
  37. Creswell, J.W.; Creswell, J.D. Research Design: Qualitative, Quantitative, and Mixed Methods Approaches; Sage Publications: Thousand Oaks, CA, USA, 2017. [Google Scholar]
  38. Zou, P.X.; Sunindijo, R.Y.; Dainty, A.R. A mixed methods research design for bridging the gap between research and practice in construction safety. Saf. Sci. 2014, 70, 316–326. [Google Scholar] [CrossRef]
  39. Queiros, A.; Faria, D.; Almeida, F. Strengths and Limitations of Qualitative and Quantitative Research Methods. Eur. J. Educ. Stud. 2017, 3, 369–387. [Google Scholar] [CrossRef]
  40. Jick, T.D. Mixing qualitative and quantitative methods: Triangulation in action. Adm. Sci. Q. 1979, 24, 602–611. [Google Scholar] [CrossRef]
  41. O’cathain, A.; Murphy, E.; Nicholl, J. The quality of mixed methods studies in health services research. J. Health Serv. Res. Policy 2008, 13, 92–98. [Google Scholar] [CrossRef]
  42. Kroll, T.; Neri, M. Designs for mixed methods research. In Mixed Methods Research for Nursing and the Health Sciences; Wiley: Hoboken, NJ, USA, 2009; pp. 31–49. [Google Scholar]
  43. Tashakkori, A.; Teddlie, C. Sage Handbook of Mixed Methods in Social & Behavioral Research; SAGE: Thousand Oaks, CA, USA, 2010. [Google Scholar]
  44. Miaskiewicz, T.; Luxmoore, C. The use of data-driven personas to facilitate organizational adoption-A case study. Des. J. 2017, 20, 357–374. [Google Scholar] [CrossRef]
  45. Salminen, J.; Jung, S.G.; Chowdhury, S.; Sengun, S.; Jansen, B.J. Personas and analytics: A comparative user study of efficiency and effectiveness for a user identification task. In Proceedings of the 2020 CHI Conference on Human Factors in Computing Systems, New Orleans, LA, USA, 30 April–5 May 2020; pp. 1–13. [Google Scholar]
  46. Spiliotopoulos, D.; Margaris, D.; Vassilakis, C. Data-assisted persona construction using social media data. Big Data Cogn. Comput. 2020, 4, 21. [Google Scholar] [CrossRef]
  47. Peng, K.-H.; Liou, L.-H.; Chang, C.-S.; Lee, D.-S. Predicting Personality Traits of Chinese Users Based on Facebook Wall Posts. In Proceedings of the 2015 24th Wireless and Optical Communication Conference (WOCC), Taipei, Taiwan, 23–24 October 2015; pp. 9–14. [Google Scholar] [CrossRef]
  48. Qiyang, Z.; Jung, H. Learning and sharing creative skills with short videos: A case study of user behavior in tiktok and bilibili. In Proceedings of the International Association of Societies of Design Research (IASDR), Design Revolution, Manchester, UK, 2–5 September 2019. [Google Scholar]
  49. Deng, S.; Jiang, Y.; Li, H.; Liu, Y. Who contributes what? Scrutinizing the activity data of 4.2 million Zhihu users via immersion scores. Inf. Process. Manag. 2020, 57, 102274. [Google Scholar] [CrossRef]
  50. Zhang, W.; Gu, W.; Ma, F.; Ni, S.; Zhang, L.; Huang, S. Multimodal emotion recognition by extracting common and modality-specific information. In Proceedings of the 16th ACM Conference on Embedded Networked Sensor Systems, Shenzhen, China, 4–7 November 2018; pp. 396–397. [Google Scholar]
  51. Strauss, A.L.; Corbin, J. Basics of Qualitative Research: Grounded Theory Procedures and Techniques; Sage: Thousand Oaks, CA, USA, 1997. [Google Scholar]
  52. Reed, M.S.; Ferre, M.; Martin-Ortega, J.; Blanche, R.; Lawford-Rolfe, R.; Dallimer, M.; Holden, J. Evaluating impact from research: A methodological framework. Res. Policy 2021, 50, 104147. [Google Scholar] [CrossRef]
  53. Bischof, A.; Freybe, K. Grounding Theory in Digital Data: A Methodological Approach for a Reflective Procedural Framework. J. Cult. Anal. 2022, 7, 1–26. [Google Scholar] [CrossRef]
  54. Schlunegger, M.C.; Zumstein-Shaha, M.; Palm, R. Methodologic and Data-Analysis Triangulation in Case Studies. West. J. Nurs. Res. 2024, 46, 611–622. [Google Scholar] [CrossRef]
  55. Hochreiter, V.; Benedetto, C.; Loesch, M. The Stimulus-Organism-Response (S-O-R) Paradigm as a Guiding Principle in Environmental Psychology: Comparison of its Usage in Consumer Behavior and Organizational Culture and Leadership Theory. J. Entrep. Bus. Dev. 2023, 3, 7–16. [Google Scholar] [CrossRef]
  56. Bagozzi, R.P.; Baumgartner, H.; Yi, Y. An Investigation into the Role of Intentions as Mediators of the Attitude-Behavior Relationship. J. Econ. Psychol. 1989, 10, 35–62. [Google Scholar] [CrossRef]
  57. Hair, J.F.; Hult, G.T.M.; Ringle, C.M.; Sarstedt, M. A Primer on Partial Least Squares Structural Equation Modeling (PLS-SEM); Sage Publications: Thousand Oaks, CA, USA, 2016. [Google Scholar]
  58. Sarstedt, M.; Ringle, C.M.; Hair, J.F. Partial least squares structural equation modeling. Handb. Mark. Res. 2017, 26, 1–40. [Google Scholar]
  59. Anderson, J.C.; Gerbing, D.W. Structural equation modeling in practice: A review and recommended two-step approach. Psychol. Bull. 1988, 103, 411. [Google Scholar] [CrossRef]
  60. Fornell, C.; Larcker, D.F. Evaluating structural equation models with unobservable variables and measurement error. J. Mark. Res. 1981, 18, 39–50. [Google Scholar] [CrossRef]
  61. Henseler, J.; Ringle, C.M.; Sarstedt, M. A new criterion for assessing discriminant validity in variance-based structural equation modeling. J. Acad. Mark. Sci. 2015, 43, 115–135. [Google Scholar] [CrossRef]
  62. Fishbein, M.; Ajzen, I. Belief, Attitude, Intention and Behavior: An Introduction to Theory and Research; Addison-Wesley: Boston, MA, USA, 1975. [Google Scholar]
  63. Bagozzi, R.P.; Belanche, D.; Casaló, L.V.; Flavián, C. The role of anticipated emotions in purchase intentions. Psychol. Mark. 2016, 33, 629–645. [Google Scholar] [CrossRef]
  64. Li, Y.; Song, F.; Liu, Y.; Wang, Y. Cognitive preference performance of in-vehicle human-Machine interface icons under female new energy vehicles. Sustainability 2022, 14, 14759. [Google Scholar] [CrossRef]
  65. Krueger, R.; Rashidi, T.H.; Auld, J. Preferences for travel-based multitasking: Evidence from a survey among public transit users in the Chicago metropolitan area. Transp. Res. Part F Traffic Psychol. Behav. 2019, 65, 334–343. [Google Scholar] [CrossRef]
  66. Mehrabian, A.; Russell, J.A. An Approach to Environmental Psychology; The MIT Press: Cambridge, MA, USA, 1974. [Google Scholar]
  67. Li, W.; Li, G.; Tan, R.; Wang, C.; Sun, Z.; Li, Y.; Guo, G.; Cao, D.; Li, K. Review and perspectives on human emotion for connected automated vehicles. Automot. Innov. 2024, 7, 4–44. [Google Scholar] [CrossRef]
Figure 1. SOR model of consumers’ purchase intention (PI) for EVs.
Figure 1. SOR model of consumers’ purchase intention (PI) for EVs.
Systems 13 00869 g001
Figure 2. The results of the structural model.
Figure 2. The results of the structural model.
Systems 13 00869 g002
Table 1. Target word list.
Table 1. Target word list.
CategoryNumberCharacteristic Words
Vehicle Type6SUV, Sedan, Pickup truck, Sports car, Off-road vehicle...
Energy Source5Battery Electric Vehicle, Plug-in Hybrid Electric Vehicle, Hybrid Electric Vehicle, Gasoline–Electric Hybrid, Internal Combustion Engine Vehicle...
Brand25Tesla, Mini, Mercedes-Benz, Porsche, Xiaomi, Land Rover, Ford
Exterior Styling31Streamlined design, Sport body kit, Obsidian texture, Pearl white, Cherry blossom pink...
Hardware16 360 Surround View Camera, Electric Power Steering, Adaptive Suspension, LED Headlights...
Interior Comfort Features23Genuine leather seats, Seat heating, Ventilated seats, Heated steering wheel, Roof rack...
Software15Intelligent voice interaction, Head-Up Display (HUD), CarPlay, Android Auto, Navigation system, Over-the-Air update...
Technology9Fuel consumption, Driving range, Safety features...
Usage Scenarios24Social display, Travel, Daily commuting, Off-road driving, Travel to Tibet...
Table 2. User cluster data dimension (taking one of the groups as an example).
Table 2. User cluster data dimension (taking one of the groups as an example).
AgeGenderCityKeyword (3629)Original Content (12,866)
18–22FemaleGuangdongExteriorAcceleration delivers an intense thrust sensation; reaches 100 km/h in under 6 s, with agile handling on mountainous roads.
(6.3%)(47.63%)(13.51%)appearance
22–28MaleBeijingCabin quietnessThe BYD Yuan PLUS exhibits superior cabin quietness, significantly quieter compared to many internal combustion engine vehicles.
(26.7%)(38.98%)(7.99%)
28–35UnknownJiangsuEsthetic appealWith sufficient budget, upgrading to an eCoupe variant offers enhanced appeal; the beige-and-white interior trim exudes sophistication and complements ease of parking.
(33.72%)(13.39)(7.73%)and interior design
35–50 ShandongStreamlined body design; Chassis tuningThe fluid body lines, combined with bright alloy wheels, deliver exceptional cornering stability. The chassis is robust and structurally solid.
(12.09%) (7.39%)
Unknown ZhejiangSportiness; Technology; FashionCompact body dimensions present a nimble and appealing form factor, with an overall youthful and stylish design.
(21.2%) (6.2%)
………………
Table 3. Keywords and corresponding original data clusters.
Table 3. Keywords and corresponding original data clusters.
GenderKeywords and Original Clusters
Esthetic appeal: This vehicle exhibits exceptionally high esthetic appeal; its design captivates at first sight, with an exterior styling that is truly outstanding.
Intelligent features: The voice assistant offers remarkable convenience, enabling climate control through simple verbal commands; such intelligent configurations significantly enhance driving ease.
Technological features: The technology-rich central control design is highly appealing; the advanced technological configurations make the vehicle feel exceptionally worthwhile.
Intelligent driving assistance: The intelligent driver assistance system is highly practical; even novice drivers can easily operate the vehicle. The tested L2 autonomous driving feature effectively allows for hands-free operation.
FemaleCost–performance ratio: For a price range in the hundreds of thousands of RMB, the configuration is exceptional; after comparing multiple options, this model proved to deliver outstanding value.
Xiaomi brand: I watched the Xiaomi vehicle launch event; the Xiaomi SU7 exceeded expectations.
Design: The interior design is minimalistic yet refined, aligning with my preferred esthetic; the instrument cluster and ambient lighting designs enhance the vehicle’s appeal.
Interior: The interior color scheme exudes softness, making it particularly appealing to female consumers; the central console material conveys a premium impression.
Color matching: The combination of cream white and gold is strikingly attractive, making it a fashionable and visually pleasing choice for female buyers.
Performance: The acceleration delivers a gratifying thrust sensation; performance in both power delivery and handling is commendable, extending beyond mere esthetic appeal.
Performance: Acceleration from 0–100 km/h takes only 3.8 s, with peak torque delivered instantaneously; throttle response is highly sensitive, producing strong thrust sensations and an immediate surge of adrenaline.
Intelligent features: The voice assistant provides exceptional convenience, enabling climate control via simple verbal commands; such intelligent configurations allow for enhanced driving focus.
Intelligent driving assistance: The Level 2 autonomous driving system supports automated lane changes, traffic jam follow, and highway pilot functions, enabling a hands-free cruising experience.
Chassis: The chassis is tuned for a sporty character, delivering excellent body roll suppression during high-speed cornering and robust suspension support.
Brand: Tesla’s intelligent driving and electronic control capabilities, combined with competitive 0–100 km/h acceleration performance, are highly advantageous.
MaleHandling: Steering feel is precise and responsive; combined with independent suspension on both axles and a low center of gravity, it delivers a driver–vehicle unity handling experience.
Exterior styling: The body design emphasizes sharp-edged surfacing and broad waistlines, complemented by a rear spoiler and diffuser to project both muscular aesthetics and aerodynamic performance heritage.
Interior: The interior features dark gray carbon fiber trim paired with Alcantara sport seats, offering both scratch resistance and premium seat bolstering for a race-inspired ambiance.
Color scheme: A cold metallic gray/midnight black palette, or high-saturation crimson accents, conveys restrained aggression, embodying a “night predator” esthetic tailored for male consumers.
Engine sound: Even as an electric vehicle, it leverages a simulated engine sound system to create auditory performance cues, where the sports mode harmonizes thrust sensations with resonant engine notes.
Table 4. Open-source coding and axis coding.
Table 4. Open-source coding and axis coding.
CategoryCategoryOriginal Representative Statement
Performance requirementsPowertrain experience (a1); Acceleration sensation (a2); Driving dynamics enjoyment (a3)This vehicle delivers exhilarating powertrain performance, from the thrill of 0–100 km/h acceleration to precise and agile handling, with each surge of thrust leaving the driver eager for more.
Range requirementsRange anxiety (a4); Convenient charging (a5)Although range anxiety persists beyond 200 km, the availability of a convenient charging network and home charging stations alleviates concerns almost instantly.
Intelligent feature requirementsVoice interaction (a6); Driver assistance (a7); Over-the-air updates (a8); Full Self-Driving (a9)The in-car voice interface responds with exceptional sensitivity, enabling climate control or window operation via a single command; driver assistance and FSD function seamlessly in both highway and urban contexts, while OTA updates continually introduce new features, maintaining a fresh driving experience.
Safety requirementsCollision warning (a10); Automated parking (a11); Night vision assistance (a12)Collision warning and night vision assistance provide real-time hazard detection; combined with automated parking, these features enhance safety across diverse driving conditions.
Esthetic requirementsInterior color scheme (a13); Exterior styling (a14); Ambience (a15); Material quality (a16)A refined cream–white interior palette complemented by adjustable ambient lighting, streamlined exterior styling, and premium seat materials collectively deliver an esthetic experience that appeals to both visual and tactile senses.
Social needsIdentity recognition (a17); Experience sharing (a18); Social sharing (a19)Exclusive configurations not only reinforce identity recognition but also enable high-profile location check-ins and effortless social sharing, attracting significant peer admiration.
Psychological needsSense of satisfaction (a20); Anticipation (a21); Sense of surprise (a22)From the satisfaction of advanced technology use to the anticipation of future features and the surprise of first experiencing automated parking, the vehicle elicits strong positive psychological responses from users.
Table 5. Selective coding.
Table 5. Selective coding.
Initial ConceptCategoryMain Category (Proportion %)
Powertrain experience (a1); Acceleration sensation (a2); Driving dynamics enjoyment (a3)Performance requirements (67)Main Category (Proportion)
Range anxiety (a4); Convenient charging (a5)Range requirements (133)
Voice interaction (a6); Driver assistance (a7); Over-the-air updates (a8); Full self-driving (a9)Intelligent feature requirements (191)
Collision warning (a10); Automated parking (a11); Night vision assistance (a12)Safety requirements (95)
Interior color scheme (a13); Exterior styling (a14); Ambience (a15); Material quality (a16)Esthetic requirements (273)Emotional (57.31%)
Identity recognition (a17); Experience sharing (a18); Social sharing (a19)Social needs (171)
Sense of satisfaction (a20); Anticipation (a21); Sense of surprise (a22)Psychological needs (209)
Table 6. Model fit indices.
Table 6. Model fit indices.
Common Indicators X 2 dfp X 2 /dfGFIRMSEARMRCFINFINNFI
Evaluation Criteria-->0.05<5>0.9<0.10<0.05>0.9>0.9>0.9
Value1606.16365702.4450.7270.0850.0670.9270.8830.918
Other IndicatorsTLIAGFIIFIPGFIPNFIPCFISRMRRMSEA 90% CI
Evaluation Criteria>0.9>0.9>0.9>0.5>0.5>0.5<0.1-
Value0.9180.6750.9270.6120.7830.8220.0520.080 ∼ 0.090
Table 7. Fornell–Larcker criterion.
Table 7. Fornell–Larcker criterion.
PRENDINTSAFAESSOCPSYFUNPIEMO
PR0.952
END0.3910.96
INT0.1080.4060.916
SAF0.0840.2870.4190.961
AES0.0110.1810.2690.2420.899
SOC0.7040.4820.1210.1280.0310.952
PSY0.3420.2640.2110.0350.0440.3330.617
FUN0.5920.4980.4070.3750.2870.5780.2530.946
PI0.7870.5490.1610.140.0120.8220.3780.6920.992
EMO0.3590.2810.2780.1350.2120.3540.2350.1480.3520.911
Table 8. HTMT (heterotrait–monotrait ratio of correlations) values.
Table 8. HTMT (heterotrait–monotrait ratio of correlations) values.
PRENDINTSAFAESSOCPSYFUNPIEMO
PR
END0.403
INT0.1120.421
SAF0.0860.2950.439
AES0.0230.1870.2850.252
SOC0.7240.4960.1250.1310.032
PSY0.3890.3030.2630.150.0780.375
FUN0.6090.5110.4230.3840.2990.5920.302
PI0.3720.2910.2920.140.2220.3650.2780.153
EMO0.8020.5560.1650.1420.0210.8340.4190.7010.36
Table 9. A summary of the results of hypothesis testing.
Table 9. A summary of the results of hypothesis testing.
HypothesisEstimateS.E.C.R.P β Result
EMO←PR0.1430.0482.9890.0030.484Supported
FUN←PR0.3890.0517.6290.0000.613Supported
FUN←END0.110.0452.4730.0130.220Supported
EMO←END0.0180.0430.430.6670.047Not supported
FUN←INT0.2470.0633.9130.0000.333Supported
EMO←INT0.1640.0612.6970.0070.094Supported
FUN←SAF0.2130.063.5670.0000.281Supported
EMO←SAF−0.010.057−0.1680.8670.038Not supported
FUN←AES0.2070.0583.5450.0000.208Supported
EMO←AES0.1230.0562.1840.0290.064Supported
EMO←SOC0.1440.0463.150.0020.027Supported
FUN←SOC0.2440.0485.0930.0000.163Supported
FUN←PSY−0.0720.064−1.1180.2630.183Not supported
EMO←PSY0.0620.0620.9990.3180.061Not supported
PI←FUN0.5640.05310.5560.0000.564Supported
PI←EMO0.3050.0654.6990.0000.305Supported
Table 10. Indirect effects.
Table 10. Indirect effects.
ItemEffect Size95% CIStandard Error (SE)t-Valuep-ValueResult
LowerUpper
PR→EMO→PI0.0330.0110.0820.0181.840.066H1b Supported
PR→FUN→PI0.1850.1410.3020.044.5810.000H1a Supported
END→EMO→PI0.0470.0250.1060.0212.2360.065H2b Not Supported
END→FUN→PI0.220.1960.3610.0425.2190.000H2a Supported
IN→EMO→PI0.0940.0280.1640.0342.7440.006H3b Supported
IN→FUN→PI0.3330.1930.4130.0565.9160.000H3a Supported
SA→EMO→PI0.038−0.0130.0910.0261.4520.146H4b Not Supported
SA→FUN→PI0.2810.1590.3660.0535.2970.000H4a Supported
AES→EMO→PI0.0640.0230.120.0252.5540.011H5b Supported
AES→FUN→PI0.2080.0890.3360.0613.4070.001H5a Supported
SOC→EMO→PI0.0270.0030.0710.0171.5770.115H6b Not Supported
SOC→FUN→PI0.1630.1270.2740.0374.4090.000H6a Supported
PSY→EMO→PI0.0610.020.0980.023.1110.002H7b Supported
PSY→FUN→PI0.1830.0750.2480.0444.1260.000H7a Supported
Table 11. Moderation interaction test results.
Table 11. Moderation interaction test results.
ModeratorPathBStd. Errortp β Result
FemalePR→EMO0.6060.1115.4430.000 **0.484Supported
IN→FUN0.4910.153.2830.001 **0.242Supported
SA→FUN0.8030.1365.9180.000 **0.395Supported
AES→EMO0.3260.112.9630.003 **0.242Supported
AES→FUN0.5550.1334.1720.000 **0.306Supported
SOC→EMO0.5020.1064.7220.000 **0.433Supported
MalePR→FUN0.8350.1256.6920.000 **0.613Supported
IN→EMO0.5390.1214.4570.000 **0.457Supported
SA→EMO0.3480.1222.8570.005 **0.326Supported
SOC→FUN0.6530.1225.3460.000 **0.48Supported
Note: ** p < 0.01.
Disclaimer/Publisher’s Note: The statements, opinions and data contained in all publications are solely those of the individual author(s) and contributor(s) and not of MDPI and/or the editor(s). MDPI and/or the editor(s) disclaim responsibility for any injury to people or property resulting from any ideas, methods, instructions or products referred to in the content.

Share and Cite

MDPI and ACS Style

Zhu, Q.; Bao, Q. She Wants Safety, He Wants Speed: A Mixed-Methods Study on Gender Differences in EV Consumer Behavior. Systems 2025, 13, 869. https://doi.org/10.3390/systems13100869

AMA Style

Zhu Q, Bao Q. She Wants Safety, He Wants Speed: A Mixed-Methods Study on Gender Differences in EV Consumer Behavior. Systems. 2025; 13(10):869. https://doi.org/10.3390/systems13100869

Chicago/Turabian Style

Zhu, Qi, and Qian Bao. 2025. "She Wants Safety, He Wants Speed: A Mixed-Methods Study on Gender Differences in EV Consumer Behavior" Systems 13, no. 10: 869. https://doi.org/10.3390/systems13100869

APA Style

Zhu, Q., & Bao, Q. (2025). She Wants Safety, He Wants Speed: A Mixed-Methods Study on Gender Differences in EV Consumer Behavior. Systems, 13(10), 869. https://doi.org/10.3390/systems13100869

Note that from the first issue of 2016, this journal uses article numbers instead of page numbers. See further details here.

Article Metrics

Back to TopTop