Warming Drives the Reassembly of Carbon-Sequestering Microbial Communities in Alpine Lakeshore Wetland Without Altering Their Core Metabolic Functional Redundancy
Simple Summary
Abstract
1. Introduction
2. Materials and Methods
2.1. Site Description
2.2. Experimental Design
2.3. Soil Physicochemical Properties
2.4. DNA Extraction and Polymerase Chain Reaction
2.5. Statistical Analysis
3. Results
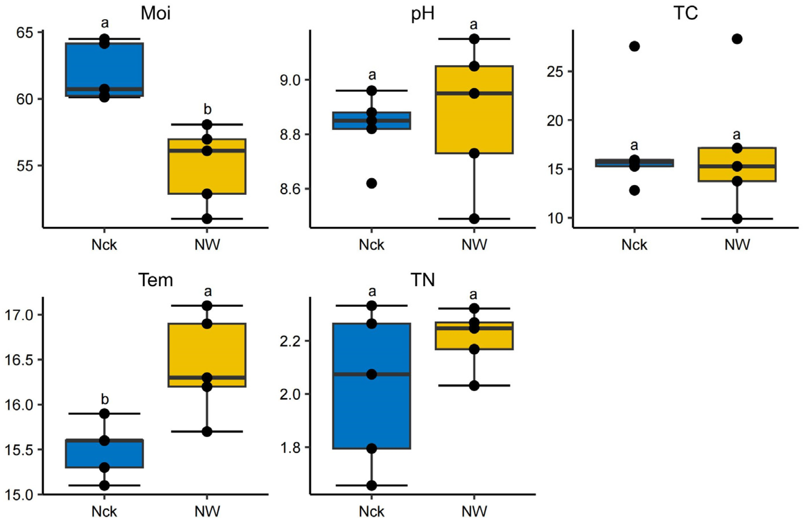
3.1. Effects of Warming on Soil Environmental Factors in Lakeshore Wetlands
3.2. Effects of Warming on the Community Diversity and Sequence Clustering of cbbM Carbon-Fixing Microorganisms
3.3. Effects of Warming on the Community Structure of cbbM Carbon-Fixing Microorganisms
3.4. Major Functional Groups of cbbM Carbon-Fixing Microorganisms and Their Response to Warming
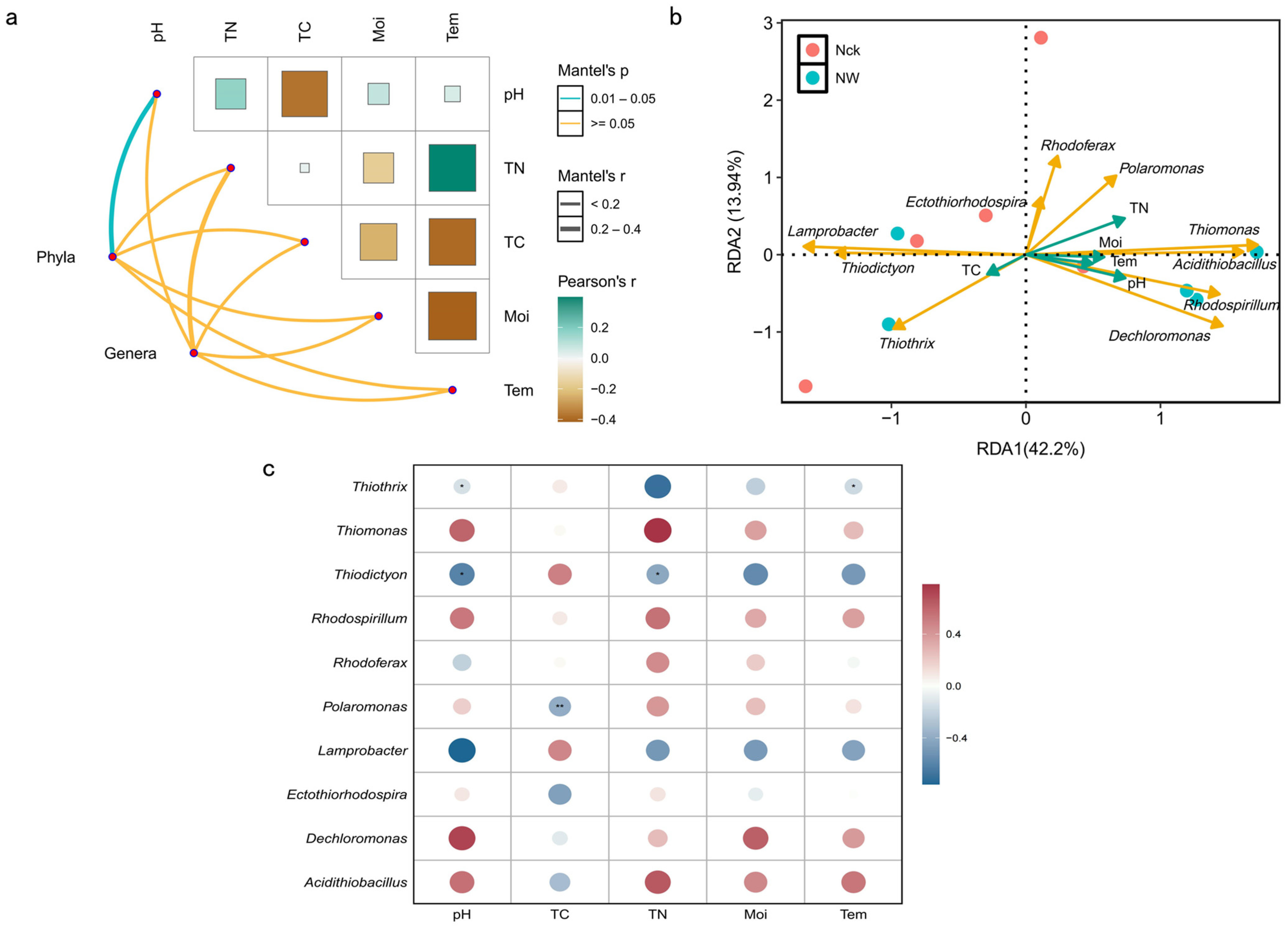
3.5. Relationship Between cbbM Carbon-Fixing Microbial Communities and Environmental Factors
3.6. Effects of Different Warming Treatments on Carbon-Fixing Microbial Community Assembly
4. Discussion
4.1. Warming Drives Pronounced Changes in Sequence Clustering and Community Architecture of cbbM Carbon-Fixing Microorganisms in Lakeshore Wetlands
4.2. Warming Did Not Affect the Major Functional Taxa and Core Functions of Soil Microorganisms
4.3. Influencing Factors and Interrelationships of cbbM Carbon-Fixing Microbial Communities in Lakeshore Wetlands
5. Conclusions
Supplementary Materials
Author Contributions
Funding
Institutional Review Board Statement
Data Availability Statement
Acknowledgments
Conflicts of Interest
Abbreviations
| OTCs | Open-top chambers |
| NCK | Natural control treatment |
| NW | Warming treatment |
| RDA | Redundancy analysis |
| βNTI | β-nearest taxon index |
| PCA | Principal component analysis |
| TEM | Soil temperature |
| MOI | Soil moisture |
| TC | Soil total carbon |
| TN | Soil total nitrogen |
References
- Mitra, S.; Wassmann, R.; Vlek, P.L. An appraisal of global wetland area and its organic carbon stock. Curr. Sci. 2005, 88, 25–35. [Google Scholar]
- Jansson, J.K.; Hofmockel, K.S. Soil microbiomes and climate change. Nat. Rev. Microbiol. 2020, 18, 35–46. [Google Scholar] [CrossRef]
- Li, W.; Yuan, L.C.; Lan, X.L.; Shi, R.; Chen, D.D.; Feng, D.F.; Zhao, X.Q.; Chen, H. Effects of long-term warming on soil prokaryotic communities in shrub and alpine meadows on the eastern edge of the Qinghai-Tibetan Plateau. Appl. Soil Ecol. 2023, 188, 104871. [Google Scholar] [CrossRef]
- Zhao, J.Y.; Xie, X.; Jiang, Y.Y.; Li, J.X.; Fu, Q.; Qiu, Y.B.; Fu, X.; Yao, Z.; Dai, Z.; Qiu, Y.; et al. Effects of simulated warming on soil microbial community diversity and composition across diverse ecosystems. Sci. Total Environ. 2024, 911, 168793. [Google Scholar] [CrossRef]
- Wu, S.; Xi, X.F.; Fu, X.H.; Hu, J.J.; Zhang, S.W.; Wang, L. Mixed electron donors synergistically enhance CO2 fixation of non-photosynthetic microorganism communities through optimizing community structure to promote cbb gene transcription. Environ. Sci. Pollut. Res. 2021, 28, 16368–16379. [Google Scholar] [CrossRef]
- Dutta, H.; Dutta, A. The microbial aspect of climate change. Energy Ecol. Environ. 2016, 1, 209–232. [Google Scholar] [CrossRef]
- Medhi, K.; Bhardwaj, R.; Laxmi, R. Climate change with its impacts on soil and soil microbiome regulating biogeochemical nutrient transformations. In Climate Change and the Microbiome; Choudhary, D.K., Mishra, A., Varma, A., Eds.; Springer: Cham, Switzerland, 2021; Volume 63, pp. 95–138. [Google Scholar]
- Guo, X.; Zhou, X.S.; Hale, L.; Yuan, M.T.; Ning, D.L.; Feng, J.J.; Shi, Z.; Li, Z.; Feng, B.; Gao, Q.; et al. Climate warming accelerates temporal scaling of grassland soil microbial biodiversity. Nat. Ecol. Evol. 2019, 3, 612–619. [Google Scholar] [CrossRef] [PubMed]
- Wu, L.W.; Zhang, Y.; Guo, X.; Ning, D.L.; Zhou, X.S.; Feng, J.J.; Yuan, M.M.; Liu, S.; Guo, J.; Gao, Z.; et al. Reduction of microbial diversity in grassland soil is driven by long-term climate warming. Nat. Microbiol. 2022, 7, 1054–1062. [Google Scholar] [CrossRef]
- Yuan, M.M.; Guo, X.; Wu, L.W.; Zhang, Y.A.; Xiao, N.J.; Ning, D.L.; Shi, Z.; Zhou, X.; Wu, L.; Yang, Y.; et al. Climate warming enhances microbial network complexity and stability. Nat. Clim. Change 2021, 11, 343–348. [Google Scholar] [CrossRef]
- Xiong, J.B.; Sun, H.B.; Peng, F.; Zhang, H.Y.; Xue, X.; Gibbons, S.M.; Gilbert, J.A.; Chu, H.Y. Characterizing changes in soil bacterial community structure in response to short-term warming. FEMS Microbiol. Ecol. 2014, 89, 281–292. [Google Scholar] [CrossRef] [PubMed]
- Sun, Y.; Chen, H.Y.; Chen, X.; Hisano, M.; Chen, X.; Reich, P.B. Rising global temperatures reduce soil microbial diversity over the long term. Proc. Natl. Acad. Sci. USA 2025, 122, e2426200122. [Google Scholar] [CrossRef]
- Li, T.; Lu, L.L.; Kang, Z.Q.; Li, H.J.; Li, H.X. Warming enhances soil microbial respiration through divergent mechanisms in a tropical forest and a temperate forest. Geoderma 2025, 459, 117380. [Google Scholar] [CrossRef]
- Liu, Y.C.; Wang, H.; Schindlbacher, A.; Liu, S.R.; Yang, Y.J.; Tian, H.M.; Chen, L.; Ming, A.G.; Wang, J.; Li, J.C.; et al. Soil respiration related to the molecular composition of soil organic matter in subtropical and temperate forests under soil warming. Soil Biol. Biochem. 2025, 201, 109661. [Google Scholar] [CrossRef]
- Deslippe, J.R.; Hartmann, M.; Simard, S.W.; Mohn, W.W. Long-term warming alters the composition of Arctic soil microbial communities. FEMS Microbiol. Ecol. 2012, 82, 303–315. [Google Scholar] [CrossRef] [PubMed]
- Birnbaum, C.; Hopkins, A.J.; Fontaine, J.B.; Enright, N.J. Soil fungal responses to experimental warming and drying in a Mediterranean shrubland. Sci. Total Environ. 2019, 683, 524–536. [Google Scholar] [CrossRef]
- Yu, Y.; Liu, L.; Wang, J.; Zhang, Y.S.; Xiao, C.W. Effects of warming on the bacterial community and its function in a temperate steppe. Sci. Total Environ. 2021, 792, 148409. [Google Scholar] [CrossRef] [PubMed]
- DeAngelis, K.M.; Pold, G.; Topçuoğlu, B.D.; Van Diepen, L.T.; Varney, R.M.; Blanchard, J.L.; Melillo, J.; Frey, S.D. Long-term forest soil warming alters microbial communities in temperate forest soils. Front. Microbiol. 2015, 6, 104. [Google Scholar] [CrossRef] [PubMed]
- De Vries, F.T.; Shade, A. Controls on soil microbial community stability under climate change. Front. Microbiol. 2013, 4, 265. [Google Scholar] [CrossRef]
- Pold, G.; Billings, A.F.; Blanchard, J.L.; Burkhardt, D.B.; Frey, S.D.; Melillo, J.M.; Schnabel, J.; Van Diepen, L.T.; DeAngelis, K.M. Long-term warming alters carbohydrate degradation potential in temperate forest soils. Appl. Environ. Microbiol. 2016, 82, 6518–6530. [Google Scholar] [CrossRef]
- Cheng, L.; Zhang, N.F.; Yuan, M.T.; Xiao, J.; Qin, Y.J.; Deng, Y.; Tu, Q.C.; Xue, K.; Van Nostrand, J.D.; Wu, L.; et al. Warming enhances old organic carbon decomposition through altering functional microbial communities. ISME J. 2017, 11, 1825–1835. [Google Scholar] [CrossRef]
- Luo, C.W.; Rodriguez-R, L.M.; Johnston, E.R.; Wu, L.Y.; Cheng, L.; Xue, K.; Tu, Q.; Deng, Y.; He, Z.; Shi, J.Z.; et al. Soil microbial community responses to a decade of warming as revealed by comparative metagenomics. Appl. Environ. Microbiol. 2014, 80, 1777–1786. [Google Scholar] [CrossRef] [PubMed]
- Xue, K.; Xie, J.P.; Zhou, A.; Liu, F.F.; Li, D.J.; Wu, L.Y.; Deng, Y.; He, Z.L.; Van Nostrand, J.D.; Luo, Y.Q.; et al. Warming alters expressions of microbial functional genes important to ecosystem functioning. Front. Microbiol. 2016, 7, 668. [Google Scholar] [CrossRef]
- Conant, R.T.; Ryan, M.G.; Ågren, G.I.; Birge, H.E.; Davidson, E.A.; Eliasson, P.E.; Evans, S.E.; Frey, S.D.; Giardina, C.P.; Hopkins, F.M.; et al. Temperature and soil organic matter decomposition rates—Synthesis of current knowledge and a way forward. Glob. Change Biol. 2011, 17, 3392–3404. [Google Scholar] [CrossRef]
- Nazaries, L.; Tottey, W.; Robinson, L.; Khachane, A.; Al-Soud, W.A.; Sørensen, S.; Singh, B.K. Shifts in the microbial community structure explain the response of soil respiration to land-use change but not to climate warming. Soil Biol. Biochem. 2015, 89, 123–134. [Google Scholar] [CrossRef]
- Filimonenko, E.; Kuzyakov, Y. Activation energy of organic matter decomposition in soil and consequences of global warming. Glob. Change Biol. 2025, 31, e70472. [Google Scholar] [CrossRef] [PubMed]
- Wahid, F.; Sharif, M.; Ali, A.; Fahad, S.; Adnan, M.; Noor, M.; Mian, I.A.; Khan, I.A.; Alam, M.; Saeed, M.; et al. Plant-microbes interactions and functions in changing climate. In Environment, Climate, Plant and Vegetation Growth; Shah, F., Hasanuzzaman, M., Alam, M., Ullah, H., Saeed, M., Khan, I.A., Adnan, M., Eds.; Springer: Cham, Switzerland, 2020; pp. 397–419. [Google Scholar]
- Chu, Q.W.; Feng, W.T.; Tian, Y.B.; Zhang, L.; Kang, F.R.; Zhao, Y.N.; Yuan, W.Z.; Hou, D.; Shi, L.X.; Guo, J.X.; et al. Soil microbial community contributes more to plant-soil feedback and plant-plant interactions than root traits under warming and drought. Plant Soil. 2024, 512, 7–21. [Google Scholar] [CrossRef]
- Chen, H.; Ju, P.J.; Zhu, Q.A.; Xu, X.L.; Wu, N.; Gao, Y.H.; Feng, X.J.; Tian, J.Q.; Niu, S.L.; Zhang, Y.J.; et al. Carbon and nitrogen cycling on the Qinghai–Tibetan Plateau. Nat. Rev. Earth Environ. 2022, 3, 701–716. [Google Scholar] [CrossRef]
- Fanin, N.; Mooshammer, M.; Sauvadet, M.; Meng, C.; Alvarez, G.; Bernard, L.; Bertrand, I.; Blagodatskaya, E.; Bon, L.; Fontaine, S.; et al. Soil enzymes in response to climate warming: Mechanisms and feedbacks. Funct. Ecol. 2022, 36, 1378–1395. [Google Scholar] [CrossRef]
- Bradford, M.A. Thermal adaptation of decomposer communities in warming soils. Front. Microbiol. 2013, 4, 333. [Google Scholar] [CrossRef]
- Ni, Z.J.; Zhang, X.R.; Guo, S.H.; Pan, H.Q.; Gong, Z.Q. Impact of temperature elevation on microbial communities and antibiotic degradation in cold region soils of Northeast China. Toxics 2024, 12, 667. [Google Scholar] [CrossRef]
- Allison, S.D.; Martiny, J.B. Resistance, resilience, and redundancy in microbial communities. Proc. Natl. Acad. Sci. USA 2008, 105, 11512–11519. [Google Scholar] [CrossRef] [PubMed]
- Liu, H.Q.; Li, F.Y.; Liu, J.Y.; Shi, C.J.; Tang, K.Y.; Yang, Q.H.; Liu, Y.; Fu, Q.; Gao, X.T.; Wang, N.; et al. The reciprocal changes in dominant species with complete metabolic functions explain the decoupling phenomenon of microbial taxonomic and functional composition in a grassland. Front. Microbiol. 2023, 14, 1113157. [Google Scholar] [CrossRef]
- Li, Y.Q.; Ma, J.W.; Li, Y.J.; Shen, X.Y.; Xia, X.H. Global change factors cause decoupling of nutrient dynamics and asynchrony between microbial communities and ecological functions in a temperate grassland soil. Pedosphere 2025, 35, 627–640. [Google Scholar] [CrossRef]
- Louca, S.; Polz, M.F.; Mazel, F.; Albright, M.B.N.; Huber, J.A.; O’Connor, M.I.; Ackermann, M.; Hahn, A.S.; Srivastava, D.S.; Crowe, S.A.; et al. Function and functional redundancy in microbial systems. Nat. Ecol. Evol. 2018, 2, 936–943. [Google Scholar] [CrossRef]
- Bai, Y.X.; Peng, Y.F.; Zhang, D.Y.; Yang, G.B.; Chen, L.Y.; Kang, L.Y.; Zhou, W.; Wei, B.; Xie, Y.H.; Yang, Y.H. Heating up the roof of the world: Tracing the impacts of in-situ warming on carbon cycle in alpine grasslands on the Tibetan Plateau. Natl. Sci. Rev. 2025, 12, nwae371. [Google Scholar] [CrossRef]
- Wang, G.Q.; Li, F.; Peng, Y.F.; Yu, J.C.; Zhang, D.Y.; Yang, G.B.; Fang, K.; Wang, J.; Mohammat, A.; Zhou, G.Y.; et al. Responses of soil respiration to experimental warming in an alpine steppe on the Tibetan Plateau. Environ. Res. Lett. 2019, 14, 094015. [Google Scholar] [CrossRef]
- Li, D.B.; Wu, C.S.; Wu, J.P. Nitrogen deposition does not change stochastic processes of soil microbial community assembly under climate warming in primary forest. Ecol. Indic. 2024, 158, 111618. [Google Scholar] [CrossRef]
- Wang, X.; Wang, Z.C.; Chen, F.; Zhang, Z.J.; Fang, J.B.; Xing, L.H.; Zeng, J.; Zhang, Q.; Liu, H.; Liu, W.; et al. Deterministic assembly of grassland soil microbial communities driven by climate warming amplifies soil carbon loss. Sci. Total Environ. 2024, 923, 171418. [Google Scholar] [CrossRef] [PubMed]
- Barraclough, T.G. How do species interactions affect evolutionary dynamics across whole communities? Annu. Rev. Ecol. Evol. Syst. 2015, 46, 25–48. [Google Scholar] [CrossRef]
- Li, M.Q.; Xu, J.Q.; Jiang, Z.W.; Li, Q.L. Molecular understanding of autotrophic CO2-fixing bacterial communities in composting based on RuBisCO genes analysis. J. Biotechnol. 2020, 320, 36–43. [Google Scholar] [CrossRef] [PubMed]
- Zhang, N.; Chen, K.L.; Wang, X.Y.; Ji, W.; Yang, Z.W.; Wang, X.; Li, J.M. Response mechanism of CbbM carbon sequestration microbial community characteristics in different wetland types in Qinghai Lake. Biology 2024, 13, 333. [Google Scholar] [CrossRef]
- Liu, X.Y.; Lu, X.X.; Yu, R.H.; Sun, H.Y.; Xue, H.; Qi, Z.; Cao, Z.X.; Zhang, Z.Z.; Liu, T.X. Greenhouse gas emissions from river riparian wetlands: An example from the Inner Mongolia grassland region in China. Biogeosci. Discuss. 2020, 18, 4855–4872. [Google Scholar] [CrossRef]
- Hutchins, D.A.; Jansson, J.K.; Remais, J.V.; Rich, V.I.; Singh, B.K.; Trivedi, P. Climate change microbiology—Problems and perspectives. Nat. Rev. Microbiol. 2019, 17, 391–396. [Google Scholar] [CrossRef]
- An, J.X.; Liu, C.; Wang, Q.; Yao, M.J.; Rui, J.P.; Zhang, S.H.; Li, X.Z. Soil bacterial community structure in Chinese wetlands. Geoderma 2019, 337, 290–299. [Google Scholar] [CrossRef]
- Che, Z.H.; Yu, D.Y.; Chen, K.L.; Wang, H.S.; Yang, Z.W.; Liu, F.M.; Wang, X. Effects of warming on microbial community characteristics in the soil surface layer of Niaodao wetland in the Qinghai Lake Basin. Sustainability 2022, 14, 15255. [Google Scholar] [CrossRef]
- Mlewski, E.C.; Saona, L.A.; Boidi, F.J.; Chiappero, M.F.; Vaieretti, M.V.; Soria, M.; Farías, M.E.; Izquierdo, A.E. Exploring soil bacterial diversity in relation to edaphic physicochemical properties of high-altitude wetlands from Argentine Puna. Microb. Ecol. 2024, 87, 6. [Google Scholar] [CrossRef] [PubMed]
- Fan, S.Y.; Qin, J.H.; Sun, H.; Dan, Z.C.; Chen, W.Q.; Yang, J.Y. Short-term warming decreased soil DOM content and microbial species in alpine wetlands but increased soil DOM content and hydrolase activity in alpine meadows on the Tibetan Plateau. Biogeochemistry 2024, 167, 1371–1390. [Google Scholar] [CrossRef]
- Mellado, M.; Vera, J. Microorganisms that participate in biochemical cycles in wetlands. Can. J. Microbiol. 2021, 67, 771–788. [Google Scholar] [CrossRef]
- Zhang, N.; Qi, D.S.; Zhou, S.J.; Wang, S.Y.; Fu, L.; Sun, J.Q.; Chen, K.L. Warming induces high environmental pressure in the lakeshore wetland, promoting interactions among carbon-fixing microorganisms. Agriculture 2025, 15, 580. [Google Scholar] [CrossRef]
- Li, C.Y.; Li, X.L.; Shi, Y.; Yang, Y.W.; Li, H.L. Effects of nitrogen addition on soil carbon-fixing microbial diversity on different slopes in a degraded alpine meadow. Front. Plant Sci. 2022, 13, 921278. [Google Scholar] [CrossRef]
- Wang, Y.; Huang, Y.M.; Zeng, Q.C.; Liu, D.; An, S.S. Biogeographic distribution of autotrophic bacteria was more affected by precipitation than by soil properties in an arid area. Front. Microbiol. 2023, 14, 1303469. [Google Scholar] [CrossRef]
- Yi, X.Y.; Ning, C.; Feng, S.L.; Gao, H.Q.; Zhao, J.L.; Liao, J.Y.; Peng, Y.H.; Zhao, S.Q.; Liu, S.G. Urbanization-induced environmental changes strongly affect wetland soil bacterial community composition and diversity. Environ. Res. Lett. 2022, 17, 014027. [Google Scholar] [CrossRef]
- Wang, X.D.; Wu, W.A.; Ao, G.; Han, M.G.; Liu, M.L.; Yin, R.; Feng, J.G.; Zhu, B. Minor effects of warming on soil microbial diversity, richness and community structure. Glob. Change Biol. 2025, 31, e70104. [Google Scholar] [CrossRef] [PubMed]
- Mu, Z.Y.; Dong, S.K.; Li, Y.M.; Li, S.; Shen, H.; Zhang, J.; Han, Y.H.; Xu, Y.D.; Zhao, Z.Z. Soil bacterial community responses to N application and warming in a Qinghai-Tibetan Plateau alpine steppe. Front. Ecol. Evol. 2021, 9, 709518. [Google Scholar] [CrossRef]
- Bradford, M.A.; Davies, C.A.; Frey, S.D.; Maddox, T.R.; Melillo, J.M.; Mohan, J.E.; Reynolds, J.F.; Treseder, K.K.; Wallenstein, M.D. Thermal adaptation of soil microbial respiration to elevated temperature. Ecol. Lett. 2008, 11, 1316–1327. [Google Scholar] [CrossRef] [PubMed]
- Jiang, Y.; Chen, Z.Q.; Lin, H.L.; Deng, R.X.; Liang, Z.H.; Li, Y.L.; Liang, S.C. Trait-based community assembly and functional strategies across three subtropical karst forests, Southwestern China. Front. Plant Sci. 2024, 15, 1451981. [Google Scholar] [CrossRef]
- Siebielec, S.; Siebielec, G.; Klimkowicz-Pawlas, A.; Gałązka, A.; Grządziel, J.; Stuczyński, T. Impact of water stress on microbial community and activity in sandy and loamy soils. Agronomy 2020, 10, 1429. [Google Scholar] [CrossRef]
- Loreau, M. Biodiversity and ecosystem functioning: Recent theoretical advances. Oikos 2000, 91, 3–17. [Google Scholar] [CrossRef]
- Valentin-Vargas, A.; Toro-Labrador, G.; Massol-Deya, A.A. Bacterial community dynamics in full-scale activated sludge bioreactors: Operational and ecological factors driving community assembly and performance. PLoS ONE 2012, 7, e42524. [Google Scholar] [CrossRef]
- Pascual-García, A.; Bonhoeffer, S.; Bell, T. Microbial metabolically cohesive consortia and ecosystem functioning. bioRxiv 2019, 859421. [Google Scholar] [CrossRef]
- Bogati, K.A.; Sewerniak, P.; Walczak, M. Unraveling the effect of soil moisture on microbial diversity and enzymatic activity in agricultural soils. Microorganisms 2025, 13, 1245. [Google Scholar] [CrossRef] [PubMed]
- Chai, J.L.; Yao, T.; Li, H.Y.; Wang, X.; Liu, X.T.; Li, C.N.; Li, S.X.; Bai, J. Meadow degradation affects microbial community structure and vegetation characteristics by increasing soil pH. Land Degrad. Dev. 2025, 36, 790–801. [Google Scholar] [CrossRef]
- Bahram, M.; Hildebrand, F.; Forslund, S.K.; Anderson, J.L.; Soudzilovskaia, N.A.; Bodegom, P.M.; Bengtsson-Palme, J.; Anslan, S.; Coelho, L.P.; Harend, H.; et al. Structure and function of the global topsoil microbiome. Nature 2018, 560, 233–237. [Google Scholar] [CrossRef]
- Li, Z.G.; Wei, X.; Qi, Y.B. Elevational patterns and environmental drivers of dominant bacterial communities in alpine forest soils of Mt. Taibai, China. Forests 2025, 16, 814. [Google Scholar] [CrossRef]
- Wang, Y.J.; Dong, J.Y.; Liu, X.K.; Li, C.C.; Zhao, Y.K.; Wang, Y.; Liu, J. Plants decrease network complexity and increase environmental stability of microbial communities, shifting the dominant environmental controls from carbon-related factors to pH in newly formed wetlands. Water 2025, 17, 3054. [Google Scholar] [CrossRef]
- Lund, P.A.; De Biase, D.; Liran, O.; Scheler, O.; Mira, N.P.; Cetecioglu, Z.; Fernández, E.N.; Bover-Cid, S.; Hall, R.; Sauer, M.; et al. Understanding how microorganisms respond to acid pH is central to their control and successful exploitation. Front. Microbiol. 2020, 11, 556140. [Google Scholar] [CrossRef]
- Guan, N.Z.; Liu, L. Microbial response to acid stress: Mechanisms and applications. Appl. Microbiol. Biotechnol. 2020, 104, 51–65. [Google Scholar] [CrossRef] [PubMed]
- Crowley, D.E.; Alvey, S.A. Regulation of microbial processes by soil pH. In Handbook of Plant Growth: pH as the Master Variable; Rengel, Z., Ed.; CRC Press: Boca Raton, FL, USA, 2002; pp. 343–370. [Google Scholar]
- Kumar, U.; Panneerselvam, P.; Gupta, V.V.; Manjunath, M.; Priyadarshinee, P.; Sahoo, A.; Dash, S.R.; Kaviraj, M.; Annapurna, K. Diversity of sulfur-oxidizing and sulfur-reducing microbes in diverse ecosystems. In Advances in Soil Microbiology: Recent Trends and Future Prospects, Vol. 1: Soil-Microbe Interaction; Adhya, T., Lal, B., Mohapatra, B., Paul, D., Das, S., Eds.; Springer: Singapore, 2018; Volume 3, pp. 65–89. [Google Scholar]
- Alloway, B.J. Bioavailability of elements in soil. In Essentials of Medical Geology; Selinus, O., Ed.; Springer: Dordrecht, The Netherlands, 2013; pp. 347–382. [Google Scholar] [CrossRef]
- Trubitsyn, I.V.; Belousova, E.V.; Tutukina, M.N.; Merkel, A.Y.; Dubinina, G.A.; Grabovich, M.Y. Expansion of ability of denitrification within the filamentous colorless sulfur bacteria of the genus Thiothrix. FEMS Microbiol. Lett. 2014, 358, 72–80. [Google Scholar] [CrossRef] [PubMed]
- Marques, E.L.S.; Dias, J.C.T.; Gross, E.; Silva, A.B.C.E.; Moura, S.R.; Rezende, R.P. Purple sulfur bacteria dominate microbial community in Brazilian limestone cave. Microorganisms 2019, 7, 29. [Google Scholar] [CrossRef]
- Mitsuta, A.; Lourenço, K.S.; de Oliveira, B.G.; de Assis Costa, O.Y.; Cantarella, H.; Kuramae, E.E. Soil pH determines the shift of key microbial energy metabolic pathways associated with soil nutrient cycle. Appl. Soil Ecol. 2025, 208, 105992. [Google Scholar] [CrossRef]
- Sui, X.; Zhang, R.T.; Frey, B.; Yang, L.B.; Liu, Y.N.; Ni, H.W.; Li, M.H. Soil physicochemical properties drive the variation in soil microbial communities along a forest successional series in a degraded wetland in Northeastern China. Ecol. Evol. 2021, 11, 2194–2208. [Google Scholar] [CrossRef] [PubMed]









| Phylum | Nck/% | NW/% |
|---|---|---|
| Proteobacteria | 99.9302 | 99.9280 |
| Rhodophyta | 0.0256 | 0.0347 |
| Firmicutes | 0.0144 | 0.0128 |
| Euryarchaeota | 0.0188 | 0.0082 |
| Actinobacteria | 0.0027 | 0.0022 |
| Chloroflexi | 0.0007 | 0.0031 |
| Haptista | 0.0007 | 0.0013 |
| Cyanobacteria | 0.0000 | 0.0007 |
| Verrucomicrobia | 0.0004 | 0.0000 |
| Other | 0.0066 | 0.0091 |
Disclaimer/Publisher’s Note: The statements, opinions and data contained in all publications are solely those of the individual author(s) and contributor(s) and not of MDPI and/or the editor(s). MDPI and/or the editor(s) disclaim responsibility for any injury to people or property resulting from any ideas, methods, instructions or products referred to in the content. |
© 2026 by the authors. Licensee MDPI, Basel, Switzerland. This article is an open access article distributed under the terms and conditions of the Creative Commons Attribution (CC BY) license.
Share and Cite
Zhou, Z.; Zhang, N.; Ji, W.; Zhou, S.; Chen, K. Warming Drives the Reassembly of Carbon-Sequestering Microbial Communities in Alpine Lakeshore Wetland Without Altering Their Core Metabolic Functional Redundancy. Biology 2026, 15, 443. https://doi.org/10.3390/biology15050443
Zhou Z, Zhang N, Ji W, Zhou S, Chen K. Warming Drives the Reassembly of Carbon-Sequestering Microbial Communities in Alpine Lakeshore Wetland Without Altering Their Core Metabolic Functional Redundancy. Biology. 2026; 15(5):443. https://doi.org/10.3390/biology15050443
Chicago/Turabian StyleZhou, Zhiyun, Ni Zhang, Wei Ji, Shijia Zhou, and Kelong Chen. 2026. "Warming Drives the Reassembly of Carbon-Sequestering Microbial Communities in Alpine Lakeshore Wetland Without Altering Their Core Metabolic Functional Redundancy" Biology 15, no. 5: 443. https://doi.org/10.3390/biology15050443
APA StyleZhou, Z., Zhang, N., Ji, W., Zhou, S., & Chen, K. (2026). Warming Drives the Reassembly of Carbon-Sequestering Microbial Communities in Alpine Lakeshore Wetland Without Altering Their Core Metabolic Functional Redundancy. Biology, 15(5), 443. https://doi.org/10.3390/biology15050443

