Metagenomic Analysis Revealed Significant Changes in the Beef Cattle Rectum Microbiome Under Fescue Toxicosis
Simple Summary
Abstract
1. Introduction
2. Materials and Methods
2.1. Animal Selection and Maintenance
2.2. Endophyte-Infected Tall Fescue Seed Feed Supplement
2.3. Fecal Sample Collection, Microbial DNA Extraction, and Metagenomic Sequencing
2.4. Metagenomic Data Quality Control and Preprocessing
2.5. Metagenome Contig Assembly, Taxonomy and Microbial Gene Annotation
2.6. Microbial Diversity and Relative Abundance Analyses
2.7. Linear Discriminant Analysis of the Microbiome Before and After Toxic Seed Consumption
2.8. Ruminococcaceae bacterium P7 Relative Abundance Analysis and qPCR Validation
2.9. Comparative Analysis of Rectum and Rumen Microbiome Using Rumen Reference Metagenomes
2.10. Functional Pathway Profiling and KEGG-Based Enrichment Analysis
2.11. Antimicrobial Resistome Analysis Pre- and Post-Tall Fescue Treatment
3. Results
3.1. A Comprehensive Assembly of Cattle Rectum Microbiome Using WGS Metagenomic Data
3.2. Fescue Toxicosis Induces Phylum-Level Shifts with Firmicutes Enrichment in Gut Microbiome
3.3. Reduced Microbiome Diversity Following Tall Fescue Seed Supplementation

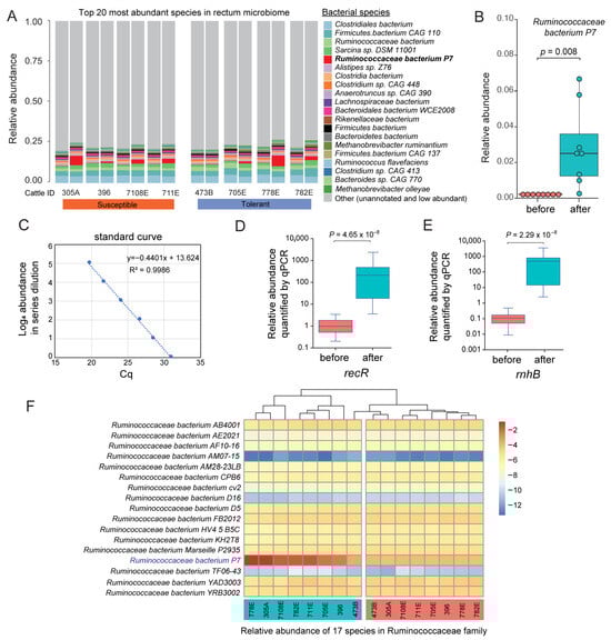
3.4. Top 10 Discriminative Families and Species After Tall Fescue Seed Supplementation

3.5. Species-Specific Response of Ruminococcaceae bacterium P7 Is a Hallmark of Fescue Toxicosis
3.6. Post-Treatment Firmicutes Enrichment Is Primarily Driven by Ruminococcaceae bacterium P7
3.7. Significant Increase of Rumen-Associated Microbes in Rectum Microbiome Under Fescue Toxicosis
3.8. Functional Shifts in the Rectum Microbiome Reveal Increased Antimicrobial Resistance and Decreased Energy Metabolism Following Fescue Toxicosis
4. Discussion
4.1. Comprehensive Profiling of the Cattle Rectal/Fecal Microbiome Using WGS Metagenomics
4.2. Physiological Effects of Fescue Toxicosis After Toxic Seed Consumption
4.3. Fescue Toxicosis Induces Gut Microbiome Dysbiosis
4.4. Ruminococcaceae bacterium P7 as a Hallmark Species of Microbiome Change
4.5. Other Rumen Core Genera Responding to Fescue Toxicosis
4.6. Functional Shifts Highlight Enrichment of Antimicrobial Resistance
4.7. Limitations of This Study
4.8. A Working Hypothesis for the Mechanism of Microbiome Shift in Response to Fescue Toxicosis
4.9. Ruminococcaceae bacterium P7 as a Fecal Biomarker for Early Diagnosis of Fescue Toxicosis
5. Conclusions
Supplementary Materials
Author Contributions
Funding
Institutional Review Board Statement
Informed Consent Statement
Data Availability Statement
Acknowledgments
Conflicts of Interest
References
- Young, C.A.; Charlton, N.D.; Takach, J.E.; Swoboda, G.A.; Trammell, M.A.; Huhman, D.V.; Hopkins, A.A. Characterization of Epichloe coenophiala within the US: Are all tall fescue endophytes created equal? Front. Chem. 2014, 2, 95. [Google Scholar] [CrossRef] [PubMed]
- Casler, M.; Kallenbach, R. Cool season grasses for humid areas. Forages Sci. Grassl. Agric. 2007, 2, 297–311. [Google Scholar]
- Leuchtmann, A.; Bacon, C.W.; Schardl, C.L.; White, J.F.; Tadych, M. Nomenclatural realignment of Neotyphodium species with genus Epichloe. Mycologia 2014, 106, 202–215. [Google Scholar] [CrossRef]
- Hill, N.S.; Pachon, J.G.; Bacon, C.W. Acremonium coenophialum-mediated short- and long-term drought acclimation in tall fescue. Crop Sci. 1996, 36, 665–672. [Google Scholar] [CrossRef]
- Hill, N.S.; Stringer, W.C.; Rottinghaus, G.E.; Belesky, D.P.; Parrott, W.A.; Pope, D.D. Growth, Morphological, and Chemical-Component Responses of Tall Fescue to Acremonium-Coenophialum. Crop Sci. 1990, 30, 156–161. [Google Scholar] [CrossRef]
- Clay, K. Fungal Endophytes of Grasses. Annu. Rev. Ecol. Syst. 1990, 21, 275–297. [Google Scholar] [CrossRef]
- Clay, K. The Ecology and Evolution of Endophytes. Agric. Ecosyst. Environ. 1993, 44, 39–64. [Google Scholar] [CrossRef]
- Arachevaleta, M.; Bacon, C.W.; Hoveland, C.S.; Radcliffe, D.E. Effect of the Tall Fescue Endophyte on Plant-Response to Environmental-Stress. Agron. J. 1989, 81, 83–90. [Google Scholar] [CrossRef]
- Read, J.C.; Camp, B.J. The Effect of the Fungal Endophyte Acremonium-Coenophialum in Tall Fescue on Animal Performance, Toxicity, and Stand Maintenance. Agron. J. 1986, 78, 848–850. [Google Scholar] [CrossRef]
- Bacon, C.W.; Porter, J.K.; Robbins, J.D.; Luttrell, E.S. Epichloe-Typhina from Toxic Tall Fescue Grasses. Appl. Environ. Microbiol. 1977, 34, 576–581. [Google Scholar] [CrossRef]
- Hoveland, C.S.; Haaland, R.L.; King, C.C.; Anthony, W.B.; Clark, E.M.; Mcguire, J.A.; Smith, L.A.; Grimes, H.W.; Holliman, J.L. Association of Epichloe-Typhina Fungus and Steer Performance on Tall Fescue Pasture. Agron. J. 1980, 72, 1064–1065. [Google Scholar] [CrossRef]
- Belesky, D.P.; Stuedemann, J.A.; Plattner, R.D.; Wilkinson, S.R. Ergopeptine Alkaloids in Grazed Tall Fescue. Agron. J. 1988, 80, 209–212. [Google Scholar] [CrossRef]
- Kallenbach, R.L. BILL E. KUNKLE INTERDISCIPLINARY BEEF SYMPOSIUM: Coping with tall fescue toxicosis: Solutions and realities. J. Anim. Sci. 2015, 93, 5487–5495. [Google Scholar] [CrossRef]
- Bastin, B.C.; Houser, A.; Bagley, C.P.; Ely, K.M.; Payton, R.R.; Saxton, A.M.; Schrick, F.N.; Waller, J.C.; Kojima, C.J. A polymorphism in XKR4 is significantly associated with serum prolactin concentrations in beef cows grazing tall fescue. Anim. Genet. 2014, 45, 439–441. [Google Scholar] [CrossRef]
- Campbell, B.; Kojima, C.; Cooper, T.; Bastin, B.; Wojakiewicz, L.; Kallenbach, R.; Schrick, F.; Waller, J. A single nucleotide polymorphism in the dopamine receptor D2 gene may be informative for resistance to fescue toxicosis in Angus-based cattle. Anim. Biotechnol. 2014, 25, 1–12. [Google Scholar] [CrossRef] [PubMed]
- Mote, R.S.; Hill, N.S.; Uppal, K.; Tran, V.T.; Jones, D.P.; Filipov, N.M. Metabolomics of fescue toxicosis in grazing beef steers. Food Chem. Toxicol. 2017, 105, 285–299. [Google Scholar] [CrossRef]
- Mote, R.S.; Hill, N.S.; Skarlupka, J.H.; Tran, V.T.; Walker, D.I.; Turner, Z.B.; Sanders, Z.P.; Jones, D.P.; Suen, G.; Filipov, N.M. Toxic tall fescue grazing increases susceptibility of the Angus steer fecal microbiota and plasma/urine metabolome to environmental effects. Sci. Rep. 2020, 10, 2497. [Google Scholar] [CrossRef]
- Sutton, J.D. Carbohydrate digestion and glucose supply in the gut of the ruminant. Proc. Nutr. Soc. 1971, 30, 243–248. [Google Scholar] [CrossRef] [PubMed]
- Matthews, C.; Crispie, F.; Lewis, E.; Reid, M.; O’Toole, P.W.; Cotter, P.D. The rumen microbiome: A crucial consideration when optimising milk and meat production and nitrogen utilisation efficiency. Gut Microbes 2019, 10, 115–132. [Google Scholar] [CrossRef] [PubMed]
- Cammack, K.M.; Austin, K.J.; Lamberson, W.R.; Conant, G.C.; Cunningham, H.C. RUMINANT NUTRITION SYMPOSIUM: Tiny but mighty: The role of the rumen microbes in livestock production. J. Anim. Sci. 2018, 96, 752–770. [Google Scholar] [CrossRef]
- Ross, E.M.; Moate, P.J.; Marett, L.C.; Cocks, B.G.; Hayes, B.J. Metagenomic predictions: From microbiome to complex health and environmental phenotypes in humans and cattle. PLoS ONE 2013, 8, e73056. [Google Scholar] [CrossRef]
- Shreiner, A.B.; Kao, J.Y.; Young, V.B. The gut microbiome in health and in disease. Curr. Opin. Gastroenterol. 2015, 31, 69–75. [Google Scholar] [CrossRef]
- McCann, J.C.; Wickersham, T.A.; Loor, J.J. High-throughput Methods Redefine the Rumen Microbiome and Its Relationship with Nutrition and Metabolism. Bioinform. Biol. Insights 2014, 8, 109–125. [Google Scholar] [CrossRef]
- Morais, S.; Mizrahi, I. The Road Not Taken: The Rumen Microbiome, Functional Groups, and Community States. Trends Microbiol. 2019, 27, 538–549. [Google Scholar] [CrossRef] [PubMed]
- Zhou, M.; Peng, Y.J.; Chen, Y.; Klinger, C.M.; Oba, M.; Liu, J.X.; Guan, L.L. Assessment of microbiome changes after rumen transfaunation: Implications on improving feed efficiency in beef cattle. Microbiome 2018, 6, 62. [Google Scholar] [CrossRef] [PubMed]
- Auffret, M.D.; Dewhurst, R.J.; Duthie, C.A.; Rooke, J.A.; Wallace, R.J.; Freeman, T.C.; Stewart, R.; Watson, M.; Roehe, R. The rumen microbiome as a reservoir of antimicrobial resistance and pathogenicity genes is directly affected by diet in beef cattle. Microbiome 2017, 5, 159. [Google Scholar] [CrossRef]
- Wang, H.; Zheng, H.; Browne, F.; Roehe, R.; Dewhurst, R.J.; Engel, F.; Hemmje, M.; Lu, X.; Walsh, P. Integrated metagenomic analysis of the rumen microbiome of cattle reveals key biological mechanisms associated with methane traits. Methods 2017, 124, 108–119. [Google Scholar] [CrossRef]
- Li, F.Y.; Guan, L.L. Metatranscriptomic Profiling Reveals Linkages between the Active Rumen Microbiome and Feed Efficiency in Beef Cattle. Appl. Environ. Microbiol. 2017, 83, e00061-17. [Google Scholar] [CrossRef]
- Li, F.Y.; Hitch, T.C.A.; Chen, Y.H.; Creevey, C.J.; Guan, L.L. Comparative metagenomic and metatranscriptomic analyses reveal the breed effect on the rumen microbiome and its associations with feed efficiency in beef cattle. Microbiome 2019, 7, 6. [Google Scholar] [CrossRef] [PubMed]
- Seshadri, R.; Leahy, S.C.; Attwood, G.T.; Teh, K.H.; Lambie, S.C.; Cookson, A.L.; Eloe-Fadrosh, E.A.; Pavlopoulos, G.A.; Hadjithomas, M.; Varghese, N.J.; et al. Cultivation and sequencing of rumen microbiome members from the Hungate1000 Collection. Nat. Biotechnol. 2018, 36, 359–367. [Google Scholar] [CrossRef] [PubMed]
- Delgado, B.; Bach, A.; Guasch, I.; Gonzalez, C.; Elcoso, G.; Pryce, J.E.; Gonzalez-Recio, O. Whole rumen metagenome sequencing allows classifying and predicting feed efficiency and intake levels in cattle. Sci. Rep. 2019, 9, 11. [Google Scholar] [CrossRef]
- Morgavi, D.P.; Kelly, W.J.; Janssen, P.H.; Attwood, G.T. Rumen microbial (meta)genomics and its application to ruminant production. Animal 2013, 7 (Suppl. S1), 184–201. [Google Scholar] [CrossRef]
- Melchior, E.A.; Myer, P.R. Fescue toxicosis and its influence on the rumen microbiome: Mitigation of production losses through clover isoflavones. J. Appl. Anim. Res. 2018, 46, 1280–1288. [Google Scholar] [CrossRef]
- Chewning, S.; Meyer, L.R.; Atchley, J.A.; Powell, J.G.; Tucker, J.D.; Hubbell, D.S.; Zhao, J.; Kores, J.E. Analysis of Fecal Microbiome of Crossbred Beef Cows Grazing Toxic or Novel Fescue. J. Anim. Sci. 2018, 96, 91. [Google Scholar] [CrossRef]
- Koester, L.R.; Poole, D.H.; Serão, N.V.L.; Schmitz-Esser, S. Beef cattle that respond differently to fescue toxicosis have distinct gastrointestinal tract microbiota. PLoS ONE 2020, 15, e0229192. [Google Scholar] [CrossRef]
- Levin, D.; Raab, N.; Pinto, Y.; Rothschild, D.; Zanir, G.; Godneva, A.; Mellul, N.; Futorian, D.; Gal, D.; Leviatan, S.; et al. Diversity and functional landscapes in the microbiota of animals in the wild. Science 2021, 372, eabb5352. [Google Scholar] [CrossRef] [PubMed]
- Liu, L.; Chen, X.; Skogerbo, G.; Zhang, P.; Chen, R.; He, S.; Huang, D.W. The human microbiome: A hot spot of microbial horizontal gene transfer. Genomics 2012, 100, 265–270. [Google Scholar] [CrossRef]
- Greenblum, S.; Carr, R.; Borenstein, E. Extensive strain-level copy-number variation across human gut microbiome species. Cell 2015, 160, 583–594. [Google Scholar] [CrossRef]
- Deurenberg, R.H.; Bathoorn, E.; Chlebowicz, M.A.; Couto, N.; Ferdous, M.; Garcia-Cobos, S.; Kooistra-Smid, A.M.; Raangs, E.C.; Rosema, S.; Veloo, A.C.; et al. Application of next generation sequencing in clinical microbiology and infection prevention. J. Biotechnol. 2017, 243, 16–24. [Google Scholar] [CrossRef] [PubMed]
- Alfaro, G.F.; Rodriguez-Zas, S.L.; Southey, B.R.; Muntifering, R.B.; Rodning, S.P.; Pacheco, W.J.; Moisa, S.J. Complete Blood Count Analysis on Beef Cattle Exposed to Fescue Toxicity and Rumen-Protected Niacin Supplementation. Animals 2021, 11, 988. [Google Scholar] [CrossRef]
- Masiero, M.M.; Roberts, C.A.; Kerley, M.S.; Kallenbach, R.L. Evaluation of a commercial genetic test to determine tolerance to fescue toxicity in beef cattle. J. Anim. Sci. 2016, 94, 163. [Google Scholar] [CrossRef]
- Galliou, J.M.; Khanal, P.; Mayberry, K.; Poore, M.H.; Poole, D.H.; Serao, N.V.L. Evaluation of a commercial genetic test for fescue toxicosis in pregnant Angus beef cattle. Transl. Anim. Sci. 2020, 4, txaa181. [Google Scholar] [CrossRef]
- Rottinghaus, G.E.; Schultz, L.M.; Ross, P.F.; Hill, N.S. An Hplc Method for the Detection of Ergot in Ground and Pelleted Feeds. J. Vet. Diagn. Investig. 1993, 5, 242–247. [Google Scholar] [CrossRef]
- Andrews, S. FastQC: A Quality Control Tool for High Throughput Sequence Data. 2010. Available online: https://www.bioinformatics.babraham.ac.uk/projects/fastqc/ (accessed on 27 August 2025).
- Bolger, A.M.; Lohse, M.; Usadel, B. Trimmomatic: A flexible trimmer for Illumina sequence data. Bioinformatics 2014, 30, 2114–2120. [Google Scholar] [CrossRef]
- Li, H.; Durbin, R. Fast and accurate short read alignment with Burrows-Wheeler transform. Bioinformatics 2009, 25, 1754–1760. [Google Scholar] [CrossRef]
- Sayers, E.W.; Beck, J.; Bolton, E.E.; Bourexis, D.; Brister, J.R.; Canese, K.; Comeau, D.C.; Funk, K.; Kim, S.; Klimke, W.; et al. Database resources of the National Center for Biotechnology Information. Nucleic Acids Res. 2021, 49, D10–D17. [Google Scholar] [CrossRef]
- Li, H. A statistical framework for SNP calling, mutation discovery, association mapping and population genetical parameter estimation from sequencing data. Bioinformatics 2011, 27, 2987–2993. [Google Scholar] [CrossRef] [PubMed]
- Li, H.; Handsaker, B.; Wysoker, A.; Fennell, T.; Ruan, J.; Homer, N.; Marth, G.; Abecasis, G.; Durbin, R.; Genome Project Data Processing, S. The Sequence Alignment/Map format and SAMtools. Bioinformatics 2009, 25, 2078–2079. [Google Scholar] [CrossRef] [PubMed]
- Quinlan, A.R.; Hall, I.M. BEDTools: A flexible suite of utilities for comparing genomic features. Bioinformatics 2010, 26, 841–842. [Google Scholar] [CrossRef] [PubMed]
- Comeau, A.M.; Douglas, G.M.; Langille, M.G. Microbiome Helper: A Custom and Streamlined Workflow for Microbiome Research. mSystems 2017, 2, 10–1128. [Google Scholar] [CrossRef]
- Li, D.; Liu, C.M.; Luo, R.; Sadakane, K.; Lam, T.W. MEGAHIT: An ultra-fast single-node solution for large and complex metagenomics assembly via succinct de Bruijn graph. Bioinformatics 2015, 31, 1674–1676. [Google Scholar] [CrossRef]
- Pell, J.; Hintze, A.; Canino-Koning, R.; Howe, A.; Tiedje, J.M.; Brown, C.T. Scaling metagenome sequence assembly with probabilistic de Bruijn graphs. Proc. Natl. Acad. Sci. USA 2012, 109, 13272–13277. [Google Scholar] [CrossRef]
- Fu, L.; Niu, B.; Zhu, Z.; Wu, S.; Li, W. CD-HIT: Accelerated for clustering the next-generation sequencing data. Bioinformatics 2012, 28, 3150–3152. [Google Scholar] [CrossRef] [PubMed]
- Menzel, P.; Ng, K.L.; Krogh, A. Fast and sensitive taxonomic classification for metagenomics with Kaiju. Nat. Commun. 2016, 7, 11257. [Google Scholar] [CrossRef]
- Zhu, W.H.; Lomsadze, A.; Borodovsky, M. Ab initio gene identification in metagenomic sequences. Nucleic Acids Res. 2010, 38, e132. [Google Scholar] [CrossRef]
- Besemer, J.; Borodovsky, M. Heuristic approach to deriving models for gene finding. Nucleic Acids Res. 1999, 27, 3911–3920. [Google Scholar] [CrossRef]
- Hadley, W. Ggplot2: Elegrant Graphics for Data Analysis; Springer: Berlin/Heidelberg, Germany, 2016. [Google Scholar]
- Wickham, H. Reshaping data with the reshape package. J. Stat. Softw. 2007, 21, 1–20. [Google Scholar] [CrossRef]
- Oksanen, J.; Blanchet, F.G.; Kindt, R.; Legendre, P.; Minchin, P.; O’hara, R.; Simpson, G.; Solymos, P.; Stevens, M.; Wagner, H. Community ecology package. R Package Version 2013, 2. [Google Scholar]
- Shannon, C.E. The mathematical theory of communication. 1963. M.D. Comput. Comput. Med. Pract. 1997, 14, 306–317. [Google Scholar]
- Bray, J.R.; Curtis, J.T. An Ordination of the Upland Forest Communities of Southern Wisconsin. Ecol. Monogr. 1957, 27, 326–349. [Google Scholar] [CrossRef]
- R Core Team. R: A Language and Environment for Statistical Computing; R Foundation for Statistical Computing: Vienna, Austria, 2023. [Google Scholar]
- Segata, N.; Izard, J.; Waldron, L.; Gevers, D.; Miropolsky, L.; Garrett, W.S.; Huttenhower, C. Metagenomic biomarker discovery and explanation. Genome Biol. 2011, 12, R60. [Google Scholar] [CrossRef]
- Franzosa, E.A.; McIver, L.J.; Rahnavard, G.; Thompson, L.R.; Schirmer, M.; Weingart, G.; Lipson, K.S.; Knight, R.; Caporaso, J.G.; Segata, N.; et al. Species-level functional profiling of metagenomes and metatranscriptomes. Nat. Methods 2018, 15, 962. [Google Scholar] [CrossRef]
- Brunson, J.C. Ggalluvial: Layered grammar for alluvial plots. J. Open Source Softw. 2020, 5, 2017. [Google Scholar] [CrossRef]
- Ondov, B.D.; Bergman, N.H.; Phillippy, A.M. Interactive metagenomic visualization in a Web browser. Bmc Bioinform. 2011, 12, 385. [Google Scholar] [CrossRef]
- Stewart, R.D.; Auffret, M.D.; Warr, A.; Walker, A.W.; Roehe, R.; Watson, M. Compendium of 4,941 rumen metagenome-assembled genomes for rumen microbiome biology and enzyme discovery. Nat. Biotechnol. 2019, 37, 953. [Google Scholar] [CrossRef]
- Hunter, J.D. Matplotlib: A 2D graphics environment. Comput. Sci. Eng. 2007, 9, 90–95. [Google Scholar] [CrossRef]
- Robinson, M.D.; McCarthy, D.J.; Smyth, G.K. edgeR: A Bioconductor package for differential expression analysis of digital gene expression data. Bioinformatics 2010, 26, 139–140. [Google Scholar] [CrossRef]
- Kanehisa, M.; Furumichi, M.; Sato, Y.; Ishiguro-Watanabe, M.; Tanabe, M. KEGG: Integrating viruses and cellular organisms. Nucleic Acids Res. 2021, 49, D545–D551. [Google Scholar] [CrossRef]
- Zankari, E.; Hasman, H.; Cosentino, S.; Vestergaard, M.; Rasmussen, S.; Lund, O.; Aarestrup, F.M.; Larsen, M.V. Identification of acquired antimicrobial resistance genes. J. Antimicrob. Chemother. 2012, 67, 2640–2644. [Google Scholar] [CrossRef] [PubMed]
- Alcock, B.P.; Raphenya, A.R.; Lau, T.T.Y.; Tsang, K.K.; Bouchard, M.; Edalatmand, A.; Huynh, W.; Nguyen, A.L.V.; Cheng, A.A.; Liu, S.H.; et al. CARD 2020: Antibiotic resistome surveillance with the comprehensive antibiotic resistance database. Nucleic Acids Res. 2020, 48, D517–D525. [Google Scholar] [CrossRef] [PubMed]
- de Oliveira, M.N.; Jewell, K.A.; Freitas, F.S.; Benjamin, L.A.; Totola, M.R.; Borges, A.C.; Moraes, C.A.; Suen, G. Characterizing the microbiota across the gastrointestinal tract of a Brazilian Nelore steer. Vet. Microbiol. 2013, 164, 307–314. [Google Scholar] [CrossRef] [PubMed]
- Li, J.; Jia, H.; Cai, X.; Zhong, H.; Feng, Q.; Sunagawa, S.; Arumugam, M.; Kultima, J.R.; Prifti, E.; Nielsen, T.; et al. An integrated catalog of reference genes in the human gut microbiome. Nat. Biotechnol. 2014, 32, 834–841. [Google Scholar] [CrossRef]
- Xiao, L.; Feng, Q.; Liang, S.; Sonne, S.B.; Xia, Z.; Qiu, X.; Li, X.; Long, H.; Zhang, J.; Zhang, D.; et al. A catalog of the mouse gut metagenome. Nat. Biotechnol. 2015, 33, 1103–1108. [Google Scholar] [CrossRef] [PubMed]
- Pan, H.; Guo, R.; Zhu, J.; Wang, Q.; Ju, Y.; Xie, Y.; Zheng, Y.; Wang, Z.; Li, T.; Liu, Z.; et al. A gene catalogue of the Sprague-Dawley rat gut metagenome. Gigascience 2018, 7, giy055. [Google Scholar] [CrossRef]
- Coelho, L.P.; Kultima, J.R.; Costea, P.I.; Fournier, C.; Pan, Y.; Czarnecki-Maulden, G.; Hayward, M.R.; Forslund, S.K.; Schmidt, T.S.B.; Descombes, P.; et al. Similarity of the dog and human gut microbiomes in gene content and response to diet. Microbiome 2018, 6, 72. [Google Scholar] [CrossRef]
- Xiao, L.; Estelle, J.; Kiilerich, P.; Ramayo-Caldas, Y.; Xia, Z.; Feng, Q.; Liang, S.; Pedersen, A.O.; Kjeldsen, N.J.; Liu, C.; et al. A reference gene catalogue of the pig gut microbiome. Nat. Microbiol. 2016, 1, 16161. [Google Scholar] [CrossRef]
- Schmidt, S.P.; Osborn, T.G. Effects of Endophyte-Infected Tall Fescue on Animal Performance. Agric. Ecosyst. Environ. 1993, 44, 233–262. [Google Scholar] [CrossRef]
- Wilbanks, S.A.; Justice, S.M.; West, T.; Klotz, J.L.; Andrae, J.G.; Duckett, S.K. Effects of Tall Fescue Endophyte Type and Dopamine Receptor D2 Genotype on Cow-Calf Performance during Late Gestation and Early Lactation. Toxins 2021, 13, 195. [Google Scholar] [CrossRef]
- Klotz, J.L. Activities and Effects of Ergot Alkaloids on Livestock Physiology and Production. Toxins 2015, 7, 2801–2821. [Google Scholar] [CrossRef]
- Liebe, D.M.; White, R.R. Meta-analysis of endophyte-infected tall fescue effects on cattle growth rates. J. Anim. Sci. 2018, 96, 1350–1361. [Google Scholar] [CrossRef] [PubMed]
- Hemken, R.W.; Boling, J.A.; Bull, L.S.; Hatton, R.H.; Buckner, R.C.; Bush, L.P. Interaction of environmental temperature and anti-quality factors on the severity of summer fescue toxicosis. J. Anim. Sci. 1981, 52, 710–714. [Google Scholar] [CrossRef] [PubMed]
- Briejer, M.R.; Mathis, C.; Schuurkes, J.A. 5-HT receptor types in the rat ileum longitudinal muscle: Focus on 5-HT2 receptors mediating contraction. Neurogastroenterol. Motil. 1997, 9, 231–237. [Google Scholar] [CrossRef] [PubMed]
- Talley, N.J. Review article: 5-hydroxytryptamine agonists and antagonists in the modulation of gastrointestinal motility and sensation: Clinical implications. Aliment. Pharmacol. Ther. 1992, 6, 273–289. [Google Scholar] [CrossRef] [PubMed]
- Terry, S.A.; Badhan, A.; Wang, Y.; Chaves, A.V.; McAllister, T.A. Fibre digestion by rumen microbiota—A review of recent metagenomic and metatranscriptomic studies. Can. J. Anim. Sci. 2019, 99, 678–692. [Google Scholar] [CrossRef]
- Koontz, A.; Kim, D.; McLeod, K.; Klotz, J.; Harmon, D. Effect of fescue toxicosis on whole body energy and nitrogen balance, in situ degradation and ruminal passage rates in Holstein steers. Anim. Prod. Sci. 2015, 55, 988–998. [Google Scholar] [CrossRef]
- Melchior, E.A.; Smith, J.K.; Schneider, L.G.; Mulliniks, J.T.; Bates, G.E.; Flythe, M.D.; Klotz, J.L.; Ji, H.; Goodman, J.P.; Lee, A.R.; et al. Effects of endophyte-infected tall fescue seed and red clover isoflavones on rumen microbial populations and physiological parameters of beef cattle. Transl. Anim. Sci. 2019, 3, 315–328. [Google Scholar] [CrossRef]
- Strickland, J.; Aiken, G.; Spiers, D.; Fletcher, L.; Oliver, J. Physiological basis of fescue toxicosis. Tall Fescue Twenty-First Century 2009, 53, 203–227. [Google Scholar]
- Deusch, S.; Camarinha-Silva, A.; Conrad, J.; Beifuss, U.; Rodehutscord, M.; Seifert, J. A Structural and Functional Elucidation of the Rumen Microbiome Influenced by Various Diets and Microenvironments. Front. Microbiol. 2017, 8, 1605. [Google Scholar] [CrossRef]
- La Reau, A.J.; Suen, G. The Ruminococci: Key symbionts of the gut ecosystem. J. Microbiol. 2018, 56, 199–208. [Google Scholar] [CrossRef]
- Vital, M.; Karch, A.; Pieper, D.H. Colonic Butyrate-Producing Communities in Humans: An Overview Using Omics Data. Msystems 2017, 2, e00130-17. [Google Scholar] [CrossRef]
- Mote, R.S.; Hill, N.S.; Skarlupka, J.H.; Turner, Z.B.; Sanders, Z.P.; Jones, D.P.; Suen, G.; Filipov, N.M. Response of Beef Cattle Fecal Microbiota to Grazing on Toxic Tall Fescue. Appl. Environ. Microbiol. 2019, 85, e00032-19. [Google Scholar] [CrossRef]
- Kim, D.H.; Kim, M.H.; Kim, S.B.; Son, J.K.; Lee, J.H.; Joo, S.S.; Gu, B.H.; Park, T.; Park, B.Y.; Kim, E.T. Differential Dynamics of the Ruminal Microbiome of Jersey Cows in a Heat Stress Environment. Animals 2020, 10, 1127. [Google Scholar] [CrossRef] [PubMed]
- Whitford, M.F.; Yanke, L.J.; Forster, R.J.; Teather, R.M. Lachnobacterium bovis gen. nov., sp. nov., a novel bacterium isolated from the rumen and faeces of cattle. Int. J. Syst. Evol. Microbiol. 2001, 51, 1977–1981. [Google Scholar] [CrossRef]
- Kingsley, V.V.; Hoeniger, J.F. Growth, structure, and classification of Selenomonas. Bacteriol. Rev. 1973, 37, 479–521. [Google Scholar] [CrossRef] [PubMed]
- Sawanon, S.; Koike, S.; Kobayashi, Y. Evidence for the possible involvement of Selenomonas ruminantium in rumen fiber digestion. FEMS Microbiol. Lett. 2011, 325, 170–179. [Google Scholar] [CrossRef]
- Li, X.Z.; Nikaido, H. Efflux-mediated drug resistance in bacteria: An update. Drugs 2009, 69, 1555–1623. [Google Scholar] [CrossRef]
- Liu, C.; Meng, Q.; Chen, Y.; Xu, M.; Shen, M.; Gao, R.; Gan, S. Role of Age-Related Shifts in Rumen Bacteria and Methanogens in Methane Production in Cattle. Front. Microbiol. 2017, 8, 1563. [Google Scholar] [CrossRef] [PubMed]
- Ahmad, A.A.; Zhang, J.; Liang, Z.; Du, M.; Yang, Y.; Zheng, J.; Yan, P.; Long, R.; Tong, B.; Han, J.; et al. Age-dependent variations in rumen bacterial community of Mongolian cattle from weaning to adulthood. BMC Microbiol. 2022, 22, 213. [Google Scholar] [CrossRef]





Disclaimer/Publisher’s Note: The statements, opinions and data contained in all publications are solely those of the individual author(s) and contributor(s) and not of MDPI and/or the editor(s). MDPI and/or the editor(s) disclaim responsibility for any injury to people or property resulting from any ideas, methods, instructions or products referred to in the content. |
© 2025 by the authors. Licensee MDPI, Basel, Switzerland. This article is an open access article distributed under the terms and conditions of the Creative Commons Attribution (CC BY) license (https://creativecommons.org/licenses/by/4.0/).
Share and Cite
Alfaro, G.F.; Zhou, Y.; Cao, W.; Zhang, Y.; Rodning, S.P.; Muntifering, R.B.; Pacheco, W.J.; Moisá, S.J.; Wang, X. Metagenomic Analysis Revealed Significant Changes in the Beef Cattle Rectum Microbiome Under Fescue Toxicosis. Biology 2025, 14, 1197. https://doi.org/10.3390/biology14091197
Alfaro GF, Zhou Y, Cao W, Zhang Y, Rodning SP, Muntifering RB, Pacheco WJ, Moisá SJ, Wang X. Metagenomic Analysis Revealed Significant Changes in the Beef Cattle Rectum Microbiome Under Fescue Toxicosis. Biology. 2025; 14(9):1197. https://doi.org/10.3390/biology14091197
Chicago/Turabian StyleAlfaro, Gastón F., Yihang Zhou, Wenqi Cao, Yue Zhang, Soren P. Rodning, Russell B. Muntifering, Wilmer J. Pacheco, Sonia J. Moisá, and Xu Wang. 2025. "Metagenomic Analysis Revealed Significant Changes in the Beef Cattle Rectum Microbiome Under Fescue Toxicosis" Biology 14, no. 9: 1197. https://doi.org/10.3390/biology14091197
APA StyleAlfaro, G. F., Zhou, Y., Cao, W., Zhang, Y., Rodning, S. P., Muntifering, R. B., Pacheco, W. J., Moisá, S. J., & Wang, X. (2025). Metagenomic Analysis Revealed Significant Changes in the Beef Cattle Rectum Microbiome Under Fescue Toxicosis. Biology, 14(9), 1197. https://doi.org/10.3390/biology14091197

