Translational Pitfalls in SCI Bladder Research: The Hidden Role of Urinary Drainage Techniques in the Rat Model
Simple Summary
Abstract
1. Introduction
2. Materials and Methods
2.1. Animals
2.2. Vesicostomy
2.3. Spinal Cord Contusion Injury
2.4. Wound Management and Vesicostomy Management
2.5. Calibration of Vesicostomy
2.6. BBB Locomotor Score
2.7. Perfusion and Histology
2.8. Statistics
3. Results
3.1. Spinal Cord Injury and Wound Management After Vesicostomy
3.1.1. No Difference in Groups According to the Contusion and Locomotor Scores
3.1.2. Wound Management Is Key for Good Healing and Bladder Drainage
3.2. Bladder Histology
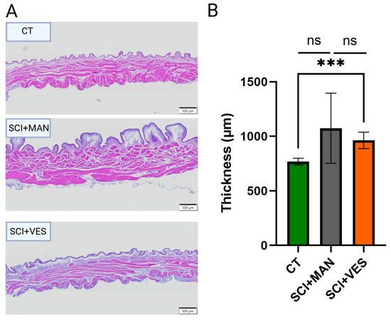
3.2.1. Spinal Cord Injury Impacts Bladder Thickness, but Clearly Less When Drained via a Vesicostomy
3.2.2. Muscle and Uroepithelial Tissue Are Mostly Impacted by High Intravesical Bladder Pressures and Manual Expression Technique
3.2.3. Significantly Lower Collagen Levels Detected Post Spinal Cord Injury with Vesicostomy
3.2.4. Continuous Bladder Drainage Through a Vesicostomy Reduces the Invasion of Mast Cells into the Bladder Tissue
4. Discussion
5. Conclusions
Author Contributions
Funding
Institutional Review Board Statement
Informed Consent Statement
Data Availability Statement
Acknowledgments
Conflicts of Interest
Abbreviations
| CIC | Clean intermittent catheterization |
| CT | Control |
| dpi | Days post injury |
| IH | Infinite Horizon |
| IV | Intravenously |
| MAN | Manual expression |
| NLUTD | Neurogenic lower urinary tract dysfunction |
| PBS | Phosphate-buffered saline |
| PFA | Paraformaldehyde |
| SCI | Spinal cord injury |
| VES | Vesicostomy |
References
- Taweel, W.A.; Seyam, R. Neurogenic bladder in spinal cord injury patients. Res. Rep. Urol. 2015, 7, 85–99. [Google Scholar] [CrossRef] [PubMed]
- Hansen, R.B.; Biering-Sorensen, F.; Kristensen, J.K. Bladder emptying over a period of 10-45 years after a traumatic spinal cord injury. Spinal Cord 2004, 42, 631–637. [Google Scholar] [CrossRef] [PubMed]
- Goldmark, E.; Niver, B.; Ginsberg, D.A. Neurogenic bladder: From diagnosis to management. Curr. Urol. Rep. 2014, 15, 448. [Google Scholar] [CrossRef]
- Savic, G.; DeVivo, M.J.; Frankel, H.L.; Jamous, M.A.; Soni, B.M.; Charlifue, S. Causes of death after traumatic spinal cord injury-a 70-year British study. Spinal Cord 2017, 55, 891–897. [Google Scholar] [CrossRef] [PubMed]
- Frankel, H.L.; Coll, J.R.; Charlifue, S.W.; Whiteneck, G.G.; Gardner, B.P.; Jamous, M.A.; Krishnan, K.R.; Nuseibeh, I.; Savic, G.; Sett, P. Long-term survival in spinal cord injury: A fifty year investigation. Spinal Cord 1998, 36, 266–274. [Google Scholar] [CrossRef]
- Chang, S.M.; Hou, C.L.; Dong, D.Q.; Zhang, H. Urologic status of 74 spinal cord injury patients from the 1976 Tangshan earthquake, and managed for over 20 years using the Crede maneuver. Spinal Cord 2000, 38, 552–554. [Google Scholar] [CrossRef]
- Weld, K.J.; Dmochowski, R.R. Effect of bladder management on urological complications in spinal cord injured patients. J. Urol. 2000, 163, 768–772. [Google Scholar] [CrossRef]
- Guttmann, L.; Frankel, H. The value of intermittent catheterisation in the early management of traumatic paraplegia and tetraplegia. Paraplegia 1966, 4, 63–84. [Google Scholar] [CrossRef]
- Schneider, M.P.; Hughes, F.M., Jr.; Engmann, A.K.; Purves, J.T.; Kasper, H.; Tedaldi, M.; Spruill, L.S.; Gullo, M.; Schwab, M.E.; Kessler, T.M. A novel urodynamic model for lower urinary tract assessment in awake rats. BJU Int. 2015, 115 (Suppl. S6), 8–15. [Google Scholar] [CrossRef]
- Foditsch, E.E.; Roider, K.; Sartori, A.M.; Kessler, T.M.; Kayastha, S.R.; Aigner, L.; Schneider, M.P. Cystometric and External Urethral Sphincter Measurements in Awake Rats with Implanted Catheter and Electrodes Allowing for Repeated Measurements. J. Vis. Exp. JoVE 2018, 131, 56506. [Google Scholar] [CrossRef]
- Sharif-Alhoseini, M.; Khormali, M.; Rezaei, M.; Safdarian, M.; Hajighadery, A.; Khalatbari, M.M.; Safdarian, M.; Meknatkhah, S.; Rezvan, M.; Chalangari, M.; et al. Animal models of spinal cord injury: A systematic review. Spinal Cord 2017, 55, 714–721. [Google Scholar] [CrossRef] [PubMed]
- Kleindorfer, M.; Keller, E.E.; Roider, K.; Beyerer, E.; Heimel, P.; Hercher, D.; Brandtner, M.G.; Lusuardi, L.; Aigner, L.; Bauer, S. Long-Term Management and Monitoring of the Bladder After Spinal Cord Injury in a Rodent Model. Biology 2025, 14, 373. [Google Scholar] [CrossRef] [PubMed]
- Abrams, P.; Agarwal, M.; Drake, M.; El-Masri, W.; Fulford, S.; Reid, S.; Singh, G.; Tophill, P. A proposed guideline for the urological management of patients with spinal cord injury. BJU Int. 2008, 101, 989–994. [Google Scholar] [CrossRef]
- Hennessey, D.B.; Kinnear, N.; MacLellan, L.; Byrne, C.E.; Gani, J.; Nunn, A.K. The effect of appropriate bladder management on urinary tract infection rate in patients with a new spinal cord injury: A prospective observational study. World J. Urol. 2019, 37, 2183–2188. [Google Scholar] [CrossRef]
- Herrera, G.M.; Meredith, A.L. Diurnal variation in urodynamics of rat. PLoS ONE 2010, 5, e12298. [Google Scholar] [CrossRef]
- Madersbacher, H.; Cardozo, L.; Chapple, C.; Abrams, P.; Toozs-Hobson, P.; Young, J.S.; Wyndaele, J.J.; De Wachter, S.; Campeau, L.; Gajewski, J.B. What are the causes and consequences of bladder overdistension? ICI-RS 2011. Neurourol. Urodyn. 2012, 31, 317–321. [Google Scholar] [CrossRef]
- de Souza, G.M.; Costa, W.S.; Bruschini, H.; Sampaio, F.J. Morphological analysis of the acute effects of overdistension on the extracellular matrix of the rat urinary bladder wall. Ann. Anat.-Anat. Anz. 2004, 186, 55–59. [Google Scholar] [CrossRef]
- Jones, D.A.; Gilpin, S.A.; Holden, D.; Dixon, J.S.; O’Reilly, P.H.; George, N.J. Relationship between bladder morphology and long-term outcome of treatment in patients with high pressure chronic retention of urine. Br. J. Urol. 1991, 67, 280–285. [Google Scholar] [CrossRef]
- Gilpin, S.A.; Gosling, J.A.; Barnard, R.J. Morphological and morphometric studies of the human obstructed, trabeculated urinary bladder. Br. J. Urol. 1985, 57, 525–529. [Google Scholar] [CrossRef]
- Gosling, J.A.; Gilpin, S.A.; Dixon, J.S.; Gilpin, C.J. Decrease in the autonomic innervation of human detrusor muscle in outflow obstruction. J. Urol. 1986, 136, 501–504. [Google Scholar] [CrossRef]
- Ferreira, A.; Sousa Chambel, S.; Avelino, A.; Nascimento, D.; Silva, N.; Duarte Cruz, C. Urinary dysfunction after spinal cord injury: Comparing outcomes after thoracic spinal transection and contusion in the rat. Neuroscience 2024, 557, 100–115. [Google Scholar] [CrossRef] [PubMed]
- Sotocinal, S.G.; Sorge, R.E.; Zaloum, A.; Tuttle, A.H.; Martin, L.J.; Wieskopf, J.S.; Mapplebeck, J.C.; Wei, P.; Zhan, S.; Zhang, S.; et al. The Rat Grimace Scale: A partially automated method for quantifying pain in the laboratory rat via facial expressions. Mol. Pain 2011, 7, 55. [Google Scholar] [CrossRef] [PubMed]
- Basso, D.M.; Beattie, M.S.; Bresnahan, J.C. A Sensitive and Reliable Locomotor Rating Scale for Open Field Testing in Rats. J. Neurotrauma 1995, 12, 1–21. [Google Scholar] [CrossRef] [PubMed]
- Guo, J.; Zhang, Q.; Li, B.; Liu, S.; Li, Y.; Xing, C.; Ning, G. Sex-related disparities in mobility, sensory function, and psychological outcomes in Wistar and Sprague-Dawley rats following spinal cord injury. Exp. Neurol. 2025, 388, 115204. [Google Scholar] [CrossRef]
- Stewart, A.N.; MacLean, S.M.; Stromberg, A.J.; Whelan, J.P.; Bailey, W.M.; Gensel, J.C.; Wilson, M.E. Considerations for Studying Sex as a Biological Variable in Spinal Cord Injury. Front. Neurol. 2020, 11, 802. [Google Scholar] [CrossRef]
- Keller, E.E.; Patras, I.; Hutu, I.; Roider, K.; Sievert, K.D.; Aigner, L.; Janetschek, G.; Lusuardi, L.; Zimmermann, R.; Bauer, S. Early sacral neuromodulation ameliorates urinary bladder function and structure in complete spinal cord injury minipigs. Neurourol. Urodyn. 2020, 39, 586–593. [Google Scholar] [CrossRef]
- Langdale, C.L.; Degoski, D.; Milliken, P.H.; Grill, W.M. Voiding behavior in awake unrestrained untethered spontaneously hypertensive and Wistar control rats. Am. J. Physiol. Ren. Physiol. 2021, 321, F195–F206. [Google Scholar] [CrossRef]
- Nagatomi, J.; Toosi, K.K.; Grashow, J.S.; Chancellor, M.B.; Sacks, M.S. Quantification of bladder smooth muscle orientation in normal and spinal cord injured rats. Ann. Biomed. Eng. 2005, 33, 1078–1089. [Google Scholar] [CrossRef]
- Tuttle, T.G.; Lujan, H.L.; Tykocki, N.R.; DiCarlo, S.E.; Roccabianca, S. Remodeling of extracellular matrix in the urinary bladder of paraplegic rats results in increased compliance and delayed fiber recruitment 16 weeks after spinal cord injury. Acta Biomater. 2022, 141, 280–289. [Google Scholar] [CrossRef]
- Toosi, K.K.; Nagatomi, J.; Chancellor, M.B.; Sacks, M.S. The effects of long-term spinal cord injury on mechanical properties of the rat urinary bladder. Ann. Biomed. Eng. 2008, 36, 1470–1480. [Google Scholar] [CrossRef]
- Bushnell, J.Y.; Cates, L.N.; Hyde, J.E.; Hofstetter, C.P.; Yang, C.C.; Khaing, Z.Z. Early Detrusor Application of Botulinum Toxin A Results in Reduced Bladder Hypertrophy and Fibrosis after Spinal Cord Injury in a Rodent Model. Toxins 2022, 14, 777. [Google Scholar] [CrossRef] [PubMed]
- Horst, M.; Heutschi, J.; van den Brand, R.; Andersson, K.E.; Gobet, R.; Sulser, T.; Courtine, G.; Eberli, D. Multisystem neuroprosthetic training improves bladder function after severe spinal cord injury. J. Urol. 2013, 189, 747–753. [Google Scholar] [CrossRef] [PubMed]
- Apodaca, G.; Kiss, S.; Ruiz, W.; Meyers, S.; Zeidel, M.; Birder, L. Disruption of bladder epithelium barrier function after spinal cord injury. Am. J. Physiol. Ren. Physiol. 2003, 284, F966–F976. [Google Scholar] [CrossRef]
- Birder, L.A.; de Groat, W.C. Mechanisms of disease: Involvement of the urothelium in bladder dysfunction. Nat. Clin. Pract. Urol. 2007, 4, 46–54. [Google Scholar] [CrossRef]
- Birder, L.A.; Kullmann, F.A. Role of neurogenic inflammation in local communication in the visceral mucosa. Semin. Immunopathol. 2018, 40, 261–279. [Google Scholar] [CrossRef]
- Kullmann, F.A.; Clayton, D.R.; Ruiz, W.G.; Wolf-Johnston, A.; Gauthier, C.; Kanai, A.; Birder, L.A.; Apodaca, G. Urothelial proliferation and regeneration after spinal cord injury. Am. J. Physiol. Ren. Physiol. 2017, 313, F85–F102. [Google Scholar] [CrossRef]






Disclaimer/Publisher’s Note: The statements, opinions and data contained in all publications are solely those of the individual author(s) and contributor(s) and not of MDPI and/or the editor(s). MDPI and/or the editor(s) disclaim responsibility for any injury to people or property resulting from any ideas, methods, instructions or products referred to in the content. |
© 2025 by the authors. Licensee MDPI, Basel, Switzerland. This article is an open access article distributed under the terms and conditions of the Creative Commons Attribution (CC BY) license (https://creativecommons.org/licenses/by/4.0/).
Share and Cite
Bauer, S.; Kleindorfer, M.; Roider, K.; Beyerer, E.; Brandtner, M.G.; Törzsök, P.; Lusuardi, L.; Aigner, L.; Keller, E.E. Translational Pitfalls in SCI Bladder Research: The Hidden Role of Urinary Drainage Techniques in the Rat Model. Biology 2025, 14, 928. https://doi.org/10.3390/biology14080928
Bauer S, Kleindorfer M, Roider K, Beyerer E, Brandtner MG, Törzsök P, Lusuardi L, Aigner L, Keller EE. Translational Pitfalls in SCI Bladder Research: The Hidden Role of Urinary Drainage Techniques in the Rat Model. Biology. 2025; 14(8):928. https://doi.org/10.3390/biology14080928
Chicago/Turabian StyleBauer, Sophina, Michael Kleindorfer, Karin Roider, Evelyn Beyerer, Martha Georgina Brandtner, Peter Törzsök, Lukas Lusuardi, Ludwig Aigner, and Elena Esra Keller. 2025. "Translational Pitfalls in SCI Bladder Research: The Hidden Role of Urinary Drainage Techniques in the Rat Model" Biology 14, no. 8: 928. https://doi.org/10.3390/biology14080928
APA StyleBauer, S., Kleindorfer, M., Roider, K., Beyerer, E., Brandtner, M. G., Törzsök, P., Lusuardi, L., Aigner, L., & Keller, E. E. (2025). Translational Pitfalls in SCI Bladder Research: The Hidden Role of Urinary Drainage Techniques in the Rat Model. Biology, 14(8), 928. https://doi.org/10.3390/biology14080928

