Protective Effects of Extracts from Green Leaves and Rhizomes of Posidonia oceanica (L.) Delile on an In Vitro Model of the Human Blood–Brain Barrier
Simple Summary
Abstract
1. Introduction
2. Materials and Methods
2.1. Preparation of GLEs and REs
2.2. Cell Cultures
2.3. Human BBB Model
2.4. Treatments
2.5. Evaluation of NO Release in Culture Media
2.6. Evaluation of BBB Permeability
2.7. Fluorescence Microscopy
2.8. mRNA Expression Analysis
2.9. Enzyme Linked Immunosorbent Assay (ELISA)
2.10. Western Blot
2.11. Statistics
3. Results
3.1. Effect of GLEs and REs on NO Production by Inflamed RAW 264.7 Cells and BLECs
3.2. Impact of GLEs and REs on Inflammatory Markers IL-6 and NLRP3
3.3. Effect of GLEs and REs on the Expression of ICAM-1 and VCAM-1 in Inflamed BLECs
3.4. Effect of GLEs and REs on the Permeability of Inflamed BLEC Monolayer
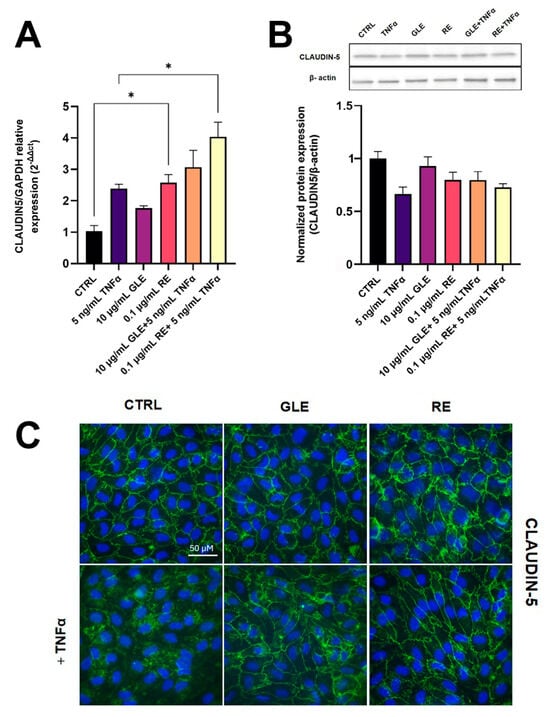
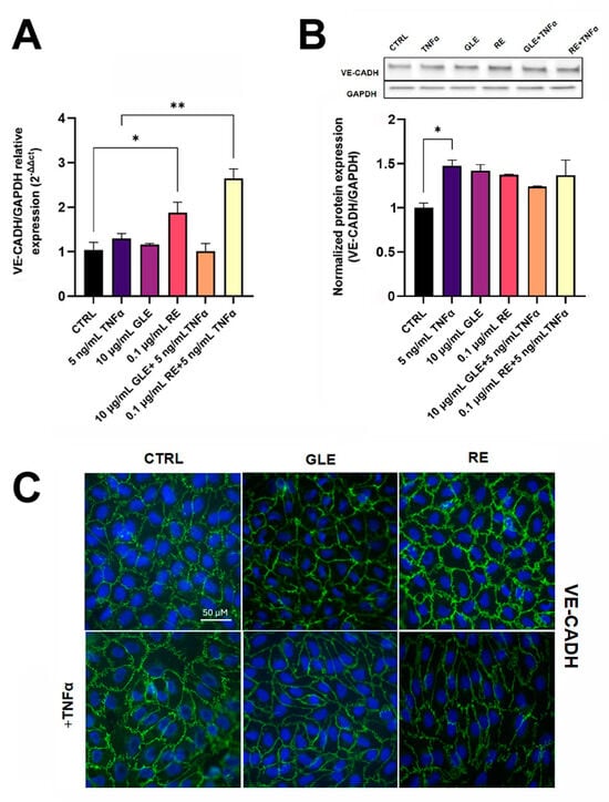
3.5. Effect of GLEs and REs on the Expression and Localization of CLAUDIN-5 and VE-CADHERIN
4. Discussion
4.1. Anti-Inflammatory Effects of P. oceanica’s Extracts: Modulation of NO and IL-6
4.2. Inhibition of NLRP3 Inflammasome Activation
4.3. Regulation of Adhesion Molecules and Immune Cell Recruitment
4.4. Preservation of BBB Integrity Through Junctional Protein Regulation
4.5. Bioactive Compounds in P. oceanica’s Extracts and Their Mechanisms
4.6. Suitability and Limitations of the In Vitro BBB Model
5. Conclusions
Supplementary Materials
Author Contributions
Funding
Institutional Review Board Statement
Informed Consent Statement
Data Availability Statement
Conflicts of Interest
References
- Ghosh, S.; Sarkar, T.; Pati, S.; Kari, Z.A.; Edinur, H.A.; Chakraborty, R. Novel bioactive compounds from marine sources as a tool for functional food development. Front. Mar. Sci. 2022, 9, 832957. [Google Scholar] [CrossRef]
- Abruscato, G.; Chiarelli, R.; Lazzara, V.; Punginelli, D.; Sugár, S.; Mauro, M.; Librizzi, M.; Di Stefano, V.; Arizza, V.; Vizzini, A.; et al. In Vitro Cytotoxic Effect of Aqueous Extracts from Leaves and Rhizomes of the Seagrass Posidonia oceanica (L.) Delile on HepG2 Liver Cancer Cells: Focus on Autophagy and Apoptosis. Biology 2023, 12, 616. [Google Scholar] [CrossRef] [PubMed]
- Trache, D.; Fouzi Tarchoun, A.; De Vita, D.; Kennedy, J.F. Posidonia oceanica (L.) Delile: A Mediterranean seagrass with potential applications but regularly and erroneously referred to as an algal species. Int. J. Biol. Macromol. 2023, 230, 122624. [Google Scholar] [CrossRef]
- Catucci, E.; Buonocore, E.; Franzese, P.P.; Scardi, M. Assessing the natural capital value of Posidonia oceanica meadows in the Italian seas by integrating Habitat Suitability and Environmental Accounting Models. ICES J. Mar. Sci. 2023, 80, 739–750. [Google Scholar] [CrossRef]
- Cocozza, C.; Parente, A.; Zaccone, C.; Mininni, C.; Santamaria, P.; Miano, T. Comparative management of offshore Posidonia residues: Composting vs. energy recovery. Waste Manag. 2011, 31, 78–84. [Google Scholar] [CrossRef]
- Vasarri, M.; De Biasi, A.M.; Barletta, E.; Pretti, C.; Degl’Innocenti, D. An Overview of New Insights into the Benefits of the Seagrass Posidonia oceanica for Human Health. Mar. Drugs 2021, 19, 476. [Google Scholar] [CrossRef]
- Ferrández-Gómez, B.; Jordá, J.D.; Cerdán, M.; Sánchez, A. Valorization of Posidonia oceanica biomass: Role on germination of cucumber and tomato seeds. Waste Manag. 2023, 171, 634–641. [Google Scholar] [CrossRef] [PubMed]
- Souii, A.; Cherif, A.; Neifar, M. Biovalorization of Posidonia oceanica waste biomass as a green approach toward a sustainable bioeconomy. Biom. Biostat. Int. J. 2023, 12, 127–134. [Google Scholar] [CrossRef]
- Farid, M.; Marzouk, M.; Hussein, S.; Elkhateeb, A.; Saleh, E.S. Comparative study of Posidonia oceanica L.: LC/ESI/MS analysis, cytotoxic activity and chemosystematic significance. J. Mater. Environ. Sci. 2018, 9, 1676–1682. [Google Scholar] [CrossRef]
- Leri, M.; Ramazzotti, M.; Vasarri, M.; Peri, S.; Barletta, E.; Pretti, C.; Degl’Innocenti, D. Bioactive Compounds from Posidonia oceanica (L.) Delile Impair Malignant Cell Migration through Autophagy Modulation. Mar. Drugs 2018, 16, 137. [Google Scholar] [CrossRef]
- Vasarri, M.; Leri, M.; Barletta, E.; Pretti, C.; Degl’Innocenti, D. Posidonia oceanica (L.) Delile Dampens Cell Migration of Human Neuroblastoma Cells. Mar. Drugs 2021, 19, 579. [Google Scholar] [CrossRef]
- Ammar, N.M.; Hassan, H.A.; Mohammed, M.A.; Serag, A.; Abd El-Alim, S.H.; Elmotasem, H.; El Raey, M.; El Gendy, A.N.; Sobeh, M.; Abdel-Hamid, A.Z. Metabolomic profiling to reveal the therapeutic potency of Posidonia oceanica nanoparticles in diabetic rats. RSC Adv. 2021, 11, 8398–8410. [Google Scholar] [CrossRef] [PubMed]
- Morresi, C.; Vasarri, M.; Bellachioma, L.; Ferretti, G.; Degl’Innocenti, D.; Bacchetti, T. Glucose Uptake and Oxidative Stress in Caco-2 Cells: Health Benefits from Posidonia oceanica (L.) Delile. Mar. Drugs 2022, 20, 457. [Google Scholar] [CrossRef] [PubMed]
- Vasarri, M.; Barletta, E.; Ramazzotti, M.; Degl’Innocenti, D. In vitro anti-glycation activity of the marine plant Posidonia oceanica (L.) Delile. J. Ethnopharmacol. 2020, 259, 112960. [Google Scholar] [CrossRef]
- Vasarri, M.; Leri, M.; Barletta, E.; Ramazzotti, M.; Marzocchini, R.; Degl’Innocenti, D. Anti-inflammatory properties of the marine plant Posidonia oceanica (L.) Delile. J. Ethnopharmacol. 2020, 247, 112252. [Google Scholar] [CrossRef]
- Messina, C.M.; Arena, R.; Manuguerra, S.; Pericot, Y.; Curcuraci, E.; Kerninon, F.; Renda, G.; Hellio, C.; Santulli, A. Antioxidant Bioactivity of Extracts from Beach Cast Leaves of Posidonia oceanica (L.) Delile. Mar. Drugs 2021, 19, 560. [Google Scholar] [CrossRef]
- Vasile, F.; Dossi, E.; Rouach, N. Human astrocytes: Structure and functions in the healthy brain. Brain Struct. Funct. 2017, 222, 2017–2029. [Google Scholar] [CrossRef] [PubMed]
- Marques, D.; Moura-Louro, D.; Silva, I.P.; Matos, S.; Santos, C.N.D.; Figueira, I. Unlocking the potential of low-molecular-weight (Poly)phenol metabolites: Protectors at the blood-brain barrier frontier. Neurochem. Int. 2024, 179, 105836. [Google Scholar] [CrossRef]
- Grabska-Kobyłecka, I.; Szpakowski, P.; Król, A.; Książek-Winiarek, D.; Kobyłecki, A.; Głąbiński, A.; Nowak, D. Polyphenols and Their Impact on the Prevention of Neurodegenerative Diseases and Development. Nutrients 2023, 15, 3454. [Google Scholar] [CrossRef]
- Abbott, N.J.; Patabendige, A.A.; Dolman, D.E.; Yusof, S.R.; Begley, D.J. Structure and function of the blood-brain barrier. Neurobiol. Dis. 2010, 37, 13–25. [Google Scholar] [CrossRef]
- Versele, R.; Sevin, E.; Gosselet, F.; Fenart, L.; Candela, P. TNF-α and IL-1β Modulate Blood-Brain Barrier Permeability and Decrease Amyloid-β Peptide Efflux in a Human Blood-Brain Barrier Model. Int. J. Mol. Sci. 2022, 23, 10235. [Google Scholar] [CrossRef] [PubMed]
- Elbandy, M. Anti-Inflammatory Effects of Marine Bioactive Compounds and Their Potential as Functional Food Ingredients in the Prevention and Treatment of Neuroinflammatory Disorders. Molecules 2023, 28, 2. [Google Scholar] [CrossRef] [PubMed]
- Vasarri, M.; Degl’Innocenti, D. Marine Products and Their Anti-Inflammatory Potential: Latest Updates. Mar. Drugs 2024, 22, 376. [Google Scholar] [CrossRef] [PubMed]
- Schenk, G.J.; de Vries, H.E. Altered blood-brain barrier transport in neuro-inflammatory disorders. Drug Discov. Today Technol. 2016, 20, 5–11. [Google Scholar] [CrossRef]
- Abruscato, G.; Mauro, M.; Chiarelli, R.; Vizzini, A.; Arizza, V.; Vazzana, M.; Gosselet, F.; Candela, P.; Luparello, C. Immunomodulatory and protective effects of extracts from green leaves and rhizomes of P. oceanica (L.) Delile on RAW 264.7 macrophages and a human blood brain barrier model. Eur. J. Histochem. 2024, 68 (Suppl. S1), 3. [Google Scholar]
- Menaceur, C.; Hachani, J.; Dib, S.; Duban-Deweer, S.; Karamanos, Y.; Shimizu, F.; Kanda, T.; Gosselet, F.; Fenart, L.; Saint-Pol, J. Highlighting In Vitro the Role of Brain-like Endothelial Cells on the Maturation and Metabolism of Brain Pericytes by SWATH Proteomics. Cells 2023, 12, 1010. [Google Scholar] [CrossRef]
- Dehouck, M.P.; Jolliet-Riant, P.; Brée, F.; Fruchart, J.C.; Cecchelli, R.; Tillement, J.P. Drug transfer across the blood-brain barrier: Correlation between in vitro and in vivo models. J. Neurochem. 1992, 58, 790–797. [Google Scholar] [CrossRef]
- Cecchelli, R.; Aday, S.; Sevin, E.; Almeida, C.; Culot, M.; Dehouck, L.; Coisne, C.; Engelhardt, B.; Dehouck, M.P.; Ferreira, L. A stable and reproducible human blood-brain barrier model derived from hematopoietic stem cells. PLoS ONE 2014, 9, e99733. [Google Scholar] [CrossRef]
- Pedroso, D.C.S.; Tellechea, A.; Moura, L.; Fidalgo-Carvalho, I.; Duarte, J.; Carvalho, E.; Ferreira, L. Improved Survival, Vascular Differentiation and Wound Healing Potential of Stem Cells Co-Cultured with Endothelial Cells. PLoS ONE 2011, 6, e16114. [Google Scholar] [CrossRef]
- Shimizu, F.; Sano, Y.; Abe, M.-A.; Maeda, T.; Ohtsuki, S.; Terasaki, T.; Kanda, T. Peripheral nerve pericytes modify the blood–nerve barrier function and tight junctional molecules through the secretion of various soluble factors. J. Cell. Physiol. 2011, 226, 255–266. [Google Scholar] [CrossRef]
- Sharma, J.N.; Al-Omran, A.; Parvathy, S.S. Role of nitric oxide in inflammatory diseases. Inflammopharmacology 2007, 15, 252–259. [Google Scholar] [CrossRef] [PubMed]
- Moon, M.K.; Lee, Y.; Kim, J.S.; Kang, D.G.; Lee, H.S. Effect of Caffeic Acid on Tumor Necrosis Factor-Alpha-Induced Vascular Inflammation in Human Umbilical Vein Endothelial Cells. Biol. Pharm. Bull. 2009, 32, 1371–1377. [Google Scholar] [CrossRef] [PubMed]
- Kim, Y.; Cho, A.Y.; Kim, H.C.; Ryu, D.; Jo, S.A.; Jung, Y.S. Effects of Natural Polyphenols on Oxidative Stress-Mediated Blood-Brain Barrier Dysfunction. Antioxidants 2022, 11, 197. [Google Scholar] [CrossRef] [PubMed]
- Loiola, R.A.; Nguyen, C.; Dib, S.; Saint-Pol, J.; Dehouck, L.; Sevin, E.; Naudot, M.; Landry, C.; Pahnke, J.; Pot, C.; et al. 25-Hydroxycholesterol attenuates tumor necrosis factor alpha-induced blood-brain barrier breakdown in vitro. Biochim. Biophys. Acta Mol. Basis Dis. 2024, 1870, 167479. [Google Scholar] [CrossRef]
- Da Rocha, G.H.O.; Loiola, R.A.; de Paula-Silva, M.; Shimizu, F.; Kanda, T.; Vieira, A.; Gosselet, F.; Farsky, S.H.P. Pioglitazone Attenuates the Effects of Peripheral Inflammation in a Human In Vitro Blood-Brain Barrier Model. Int. J. Mol. Sci. 2022, 23, 12781. [Google Scholar] [CrossRef]
- Cohen, S.S.; Min, M.; Cummings, E.E.; Chen, X.; Sadowska, G.B.; Sharma, S.; Stonestreet, B.S. Effects of interleukin-6 on the expression of tight junction proteins in isolated cerebral microvessels from yearling and adult sheep. Neuroimmunomodulation 2013, 20, 264–273. [Google Scholar] [CrossRef] [PubMed]
- Zhang, M.; Lan, X.; Gao, Y.; Zou, Y.; Li, S.; Liang, Y.; Janowski, M.; Walczak, P.; Chu, C. Activation of NLRP3 inflammasome in a rat model of cerebral small vessel disease. Exp. Brain Res. 2024, 242, 1387–1397. [Google Scholar] [CrossRef]
- Xiang, X.H.; Wei, J.; Wang, X.F.; Xu, Q.; Yu, C.L.; He, C.L.; Long, T.; Guo, M.S.; Chen, X.; Zhou, X.G.; et al. Lychee seed polyphenol ameliorates DR via inhibiting inflammasome/apoptosis and angiogenesis in hRECs and db/db mice. Biomed. Pharmacother. 2023, 167, 115478. [Google Scholar] [CrossRef]
- Wang, T.; Xu, H.; Dong, R.; Wu, S.; Guo, Y.; Wang, D. Effectiveness of targeting the NLRP3 inflammasome by using natural polyphenols: A systematic review of implications on health effects. Food Res. Int. 2023, 165, 112567. [Google Scholar] [CrossRef]
- Guo, H.C.; Jin, Y.; Zhi, X.Y.; Yan, D.; Sun, S.Q. NLRP3 Inflammasome Activation by Viroporins of Animal Viruses. Viruses 2015, 7, 3380–3391. [Google Scholar] [CrossRef]
- Wang, L.; Negro, R.; Wu, H. TRPM2, linking oxidative stress and Ca2+ permeation to NLRP3 inflammasome activation. Curr. Opin. Immunol. 2020, 62, 131–135. [Google Scholar] [CrossRef] [PubMed]
- Li, L.; Zhou, H.; Zheng, Z. Adhesion molecules in BBB dysfunction during inflammation. Front. Neurosci. 2023, 16, 121–132. [Google Scholar]
- Abbott, N.J.; Rönnbäck, L.; Hansson, E. Astrocyte-endothelial interactions at the blood-brain barrier. Nat. Rev. Neurosci. 2006, 7, 41–53. [Google Scholar] [CrossRef]
- Hashimoto, Y.; Campbell, M. Tight junction modulation at the blood-brain barrier: Current and future perspectives. Biochim. Biophys. Acta Biomembr. 2020, 1862, 183298. [Google Scholar] [CrossRef] [PubMed]
- Zhao, Y.; Gan, L.; Ren, L.; Lin, Y.; Ma, C.; Lin, X. Factors influencing the blood-brain barrier permeability. Brain Res. 2022, 1788, 147937. [Google Scholar] [CrossRef]
- Taddei, A.; Giampietro, C.; Conti, A.; Orsenigo, F.; Breviario, F.; Pirazzoli, V.; Potente, M.; Daly, C.; Dimmeler, S.; Dejana, E. Endothelial adherens junctions control tight junctions by VE-cadherin-mediated upregulation of claudin-5. Nat. Cell Biol. 2008, 10, 923–934. [Google Scholar] [CrossRef] [PubMed]
- Zhao, B.; Yin, Q.; Fei, Y.; Zhu, J.; Qiu, Y.; Fang, W.; Li, Y. Research progress of mechanisms for tight junction damage on blood–brain barrier inflammation. Arch. Physiol. Biochem. 2020, 128, 1579–1590. [Google Scholar] [CrossRef]
- Li, X.; Liu, G.; Ma, J.; Zhou, L.; Zhang, Q.; Gao, L. Lack of IL-6 increases blood-brain barrier permeability in fungal meningitis. J. Biosci. 2015, 40, 7–12. [Google Scholar] [CrossRef]
- Park, J.Y.; Yasir, M.; Lee, H.J.; Han, E.T.; Han, J.H.; Park, W.S.; Kwon, Y.S.; Chun, W. Caffeic acid methyl ester inhibits LPS induced inflammatory response through Nrf2 activation and NF κB inhibition in human umbilical vein endothelial cells. Exp. Ther. Med. 2023, 26, 559. [Google Scholar] [CrossRef]
- Paixão, J.; Dinis, T.C.; Almeida, L.M. Dietary anthocyanins protect endothelial cells against peroxynitrite-induced mitochondrial apoptosis pathway and Bax nuclear translocation: An in vitro approach. Apoptosis 2011, 16, 976–989. [Google Scholar] [CrossRef]
- Zhou, Y.Q.; Zhao, Y.T.; Zhao, X.Y.; Liang, C.; Xu, Y.W.; Li, L.; Liu, Y.; Yang, H.B. Hyperoside Suppresses Lipopolysaccharide-induced Inflammation and Apoptosis in Human Umbilical Vein Endothelial Cells. Curr. Med. Sci. 2018, 38, 222–228. [Google Scholar] [CrossRef] [PubMed]
- Liu, C.Y.; Bai, K.; Liu, X.H.; Zhang, L.M.; Yu, G.R. Hyperoside protects the blood-brain barrier from neurotoxicity of amyloid beta 1-42. Neural Regen. Res. 2018, 13, 1974–1980. [Google Scholar] [CrossRef]
- Chen, T.; Zhang, X.; Zhu, G.; Liu, H.; Chen, J.; Wang, Y.; He, X. Quercetin inhibits TNF α induced HUVECs apoptosis and inflammation via downregulating NF-kB and AP-1 signaling pathway in vitro. Medicine 2020, 99, e22241. [Google Scholar] [CrossRef]
- Khoshnam, S.E.; Farbood, Y.; Fathi Moghaddam, H.; Sarkaki, A.; Badavi, M.; Khorsandi, L. Vanillic acid attenuates cerebral hyperemia, blood-brain barrier disruption and anxiety-like behaviors in rats following transient bilateral common carotid occlusion and reperfusion. Metab. Brain Dis. 2018, 33, 785–793. [Google Scholar] [CrossRef]
- Rahimi, B.V.; Askari, V.; Mousavi, S. Ellagic acid dose and time-dependently abrogates d-galactose-induced animal model of aging: Investigating the role of PPAR-γ. Life Sci. 2019, 232, 116595. [Google Scholar] [CrossRef]
- Hassonizadeh Falahieh, K.; Sarkaki, A.; Edalatmanesh, M.; Gharib Naseri, M.K.; Farbood, Y. Ellagic acid attenuates post-cerebral ischemia and reperfusion behavioral deficits by decreasing brain tissue inflammation in rats. Iran. J. Basic Med. Sci. 2020, 23, 645–653. [Google Scholar] [CrossRef]
- Lin, Y.L.; Chang, H.C.; Chen, T.L.; Chang, J.H.; Chiu, W.T.; Lin, J.W.; Chen, R.M. Resveratrol protects against oxidized LDL-induced breakage of the blood-brain barrier by lessening disruption of tight junctions and apoptotic insults to mouse cerebrovascular endothelial cells. J. Nutr. 2010, 140, 2187–2192. [Google Scholar] [CrossRef] [PubMed]
- Ardid-Ruiz, A.; Harazin, A.; Barna, L.; Walter, F.R.; Bladé, C.; Suárez, M.; Deli, M.A.; Aragonès, G. The effects of Vitis vinifera L. phenolic compounds on a blood-brain barrier culture model: Expression of leptin receptors and protection against cytokine-induced damage. J. Ethnopharmacol. 2020, 247, 112253. [Google Scholar] [CrossRef] [PubMed]
- Liu, L.; Ma, Z.; Han, Q.; Meng, W.; Wang, H.; Guan, X.; Shi, Q. Myricetin Oligomer Triggers Multi-Receptor Mediated Penetration and Autophagic Restoration of Blood-Brain Barrier for Ischemic Stroke Treatment. ACS Nano 2024, 18, 9895–9916. [Google Scholar] [CrossRef]
- Wasserman, S.M.; Mehraban, F.; Komuves, L.G.; Yang, R.B.; Tomlinson, J.E.; Zhang, Y.; Spriggs, F.; Topper, J.N. Gene expression profile of human endothelial cells exposed to sustained fluid shear stress. Physiol. Genom. 2002, 12, 13–23. [Google Scholar] [CrossRef]








| Polyphenol | GLEs (µg/g) | REs (µg/g) |
|---|---|---|
| Delphinidin-3-glucoside | n.q | 11.52 |
| Quercetin 3-O-galactoside | n.q | 10.81 |
| Procyanidin dimer B type isomer 2 | n.q | 0.20 |
| Procyanidin dimer B type isomer 3 | n.q | 0.30 |
| Vanillic acid | 0.6 | |
| Caffeic acid methyl ester | 0.37 | - |
Disclaimer/Publisher’s Note: The statements, opinions and data contained in all publications are solely those of the individual author(s) and contributor(s) and not of MDPI and/or the editor(s). MDPI and/or the editor(s) disclaim responsibility for any injury to people or property resulting from any ideas, methods, instructions or products referred to in the content. |
© 2025 by the authors. Licensee MDPI, Basel, Switzerland. This article is an open access article distributed under the terms and conditions of the Creative Commons Attribution (CC BY) license (https://creativecommons.org/licenses/by/4.0/).
Share and Cite
Abruscato, G.; Mauro, M.; Boucau, M.-C.; Arizza, V.; Vazzana, M.; Dehouck, L.; Gosselet, F.; Luparello, C.; Candela, P. Protective Effects of Extracts from Green Leaves and Rhizomes of Posidonia oceanica (L.) Delile on an In Vitro Model of the Human Blood–Brain Barrier. Biology 2025, 14, 699. https://doi.org/10.3390/biology14060699
Abruscato G, Mauro M, Boucau M-C, Arizza V, Vazzana M, Dehouck L, Gosselet F, Luparello C, Candela P. Protective Effects of Extracts from Green Leaves and Rhizomes of Posidonia oceanica (L.) Delile on an In Vitro Model of the Human Blood–Brain Barrier. Biology. 2025; 14(6):699. https://doi.org/10.3390/biology14060699
Chicago/Turabian StyleAbruscato, Giulia, Manuela Mauro, Marie-Christine Boucau, Vincenzo Arizza, Mirella Vazzana, Lucie Dehouck, Fabien Gosselet, Claudio Luparello, and Pietra Candela. 2025. "Protective Effects of Extracts from Green Leaves and Rhizomes of Posidonia oceanica (L.) Delile on an In Vitro Model of the Human Blood–Brain Barrier" Biology 14, no. 6: 699. https://doi.org/10.3390/biology14060699
APA StyleAbruscato, G., Mauro, M., Boucau, M.-C., Arizza, V., Vazzana, M., Dehouck, L., Gosselet, F., Luparello, C., & Candela, P. (2025). Protective Effects of Extracts from Green Leaves and Rhizomes of Posidonia oceanica (L.) Delile on an In Vitro Model of the Human Blood–Brain Barrier. Biology, 14(6), 699. https://doi.org/10.3390/biology14060699

