Simple Summary
Polyphenisms, the most extreme form of phenotypic plasticity, translate continuous environmental variation into discrete phenotypes in both animals and plants. While deeply embedded in the development of the individual organism, the mode of developmental regulation of polyphenisms has not been intensively studied for decades. Similarly, few attempts were made to search for conceptual similarities of polyphenisms across organismal groups. This situation is currently changing with the establishment of new model systems and advanced technological platforms. Here, we review mouth-form polyphenism in the nematode Pristionchus pacificus and compare associated molecular mechanisms to polyphenisms in insects and plants. These comparisons identify epigenetic switches as central features in the regulation of polyphenisms, with conserved system properties found in diverse organisms, including nematodes, insects, plants and human cancer progression. Thus, polyphenisms might provide important insight into the Nature vs. Nurture debate and help towards a better integration of genetic and environmental influences in health and disease.
Abstract
Polyphenisms, the capability of organisms to form two or more alternative phenotypes in response to environmental variation, are prevalent in nature. However, associated molecular mechanisms and potential general principles of polyphenisms among major organismal groups remain currently unknown. This review focuses on an emerging model system for developmental plasticity and polyphenism research, the nematode Pristionchus pacificus and explores mechanistic insight obtained through unbiased genetic, experimental and natural variation studies. Resulting findings identify a central role for epigenetic switches in the environmental control of alternative phenotypes and their micro–and macroevolution. Several features observed in P. pacificus are shared with insects and plants and might become general principles for the control of polyphenisms during development.
1. Introduction
One of the universal properties of multicellular organisms is their environmental responsiveness, resulting in morphological, physiological, and behavioural variation that can be independent of the genotype [1,2,3]. Such phenotypic plasticity can occur in many forms and is often continuous. However, the most extreme types of phenotypic plasticity are those that result in alternative, discontinuous phenotypes, known as polyphenisms. The nonlinear relationship between environmental variation and organismal readout in examples of polyphenisms has been predicted to be of evolutionary significance [3], a hypothesis that is eventually gaining strong support after a long phase of criticism and debate (for recent reviews, see [4,5]). Additionally, the discrete nature of this phenotypic variation makes polyphenisms an ideal study system to investigate underlying molecular mechanisms. Insects are the champions of polyphenisms [6], with many examples from butterfly wing patterning [7], beetle horn development [8], locust stationary vs. migratory morphs [9] to aphids, with their different life cycles and reproductive strategies [10]. The most striking examples of polyphenisms, however, are those resulting in insect societies found in termites and all major groups of hymenopterans. In addition to the separation of queens and workers among female individuals, many ant or termite species have several discrete worker castes, resulting in complex morphological patterns in individual societies [11,12]. Some of the citations above represent exhaustive monographs that can give the interested reader a detailed overview of individual examples of polyphenisms.
All morphological polyphenisms have a developmental basis and are the result of reprogramming during individual development. Surprisingly, however, the underlying developmental processes have not been subjected to detailed investigations for many decades. This was due to two major reasons. First, insect societies have primarily been studied in an evolutionary context, with a strong focus on kin selection [13]. In contrast, developmental aspects, particularly the developmental plasticity of hymenopteran caste formation, were mostly side-lined and ignored (for critical review, see [14]). Second, developmental biologists have not paid much attention to polyphenisms, partly because no model systems with sophisticated toolkits have been available for many years. However, this situation has been changing in the last decade, with research in multiple study systems identifying regulatory mechanisms of developmental plasticity, particularly polyphenisms. Besides insects, amphibians and nematodes have emerged as promising study systems that allow molecular developmental processes to not only be identified but also linked to the ecological and evolutionary significance of polyphenisms [5]. Here, we review studies on the nematode Pristionchus pacificus, an emerging model system of plasticity and polyphenisms, and compare associated molecular principles with findings from insects and plants.
2. Evolutionary Transitions from Continuous Plasticity to Polyphenisms
Polyphenisms require developmental reprogramming and are thought to have evolved from continuous plasticity through the introduction of thresholds between phenotypes. Pioneering work by Mary Jane West-Eberhard, Fred Nijhout, and Paul Brakefield on wasps and butterflies laid the foundation for polyphenisms as a developmental phenomenon with important evolutionary implications. The comparison of reproductive and non-reproductive individuals in solitary and social wasps resulted in the ovarian ground plan hypothesis dating back to the 1970s [15]. This hypothesis and its following modifications helped to understand two important features of polyphenisms in wasps [16]. First, cycles of different ovarian activity and context-dependent (environmental) expression of alternative behaviours result in the dichotomy between workers and queens. Consequently, caste differentiation requires developmental reprogramming. Second, a switch-like mechanism must exist that controls the development of different phenotypes and reprogramming towards alternative developmental pathways without intermediate phenotypes. These studies profited from their comparative and evolutionary perspectives and were further developed in butterflies. Evolutionary transitions of wing spot patterns in Bicyclus butterflies strongly supported the fundamental role of thresholds in the generation of alternative phenotypes [17]. Indeed, a broader comparison of butterfly wing patterns identified polyphenisms as threshold traits and provided evidence for the adaptive value of polyphenisms [18]. However, the molecular nature of the required developmental switches and associated threshold effects remained elusive. Work in nematodes has revealed the earliest insights into the molecular underpinnings of polyphenisms. For instance, the dauer vs. non-dauer decision in Caenorhabditis elegans involves the nuclear-hormone-receptor (NHR) DAF-12 and the Forkhead-type transcription factor DAF-16 as part of complex gene regulatory networks (GRNs) [19]. Below, we will introduce P. pacificus, which exhibits another type of nematode polyphenism with morphological and behavioural implications that are unknown from C. elegans.
3. Pristionchus Nematodes as Genetic Models for Polyphenism Research
The nematode P. pacificus was first established as a satellite organism for comparison with C. elegans and shares a similar life cycle (Figure 1A) [20,21]. Both of these nematodes have several important technical features in common that allow genetic and molecular investigations. For example, P. pacificus has a four-day generation time (20 °C) in the laboratory, can be fed with Escherichia coli on agar plates, and is a self-fertilizing hermaphrodite, resulting in isogenic cultures. Forward genetic mutagenesis, reverse genetic engineering using CRISPR, and multiple -omics platforms are available and regularly updated [22,23,24,25,26]. In addition, studies in P. pacificus profit from a micro- and macro-evolutionary perspective and the availability of many nematode isolates and species as living cultures, i.e., more than 1500 P. pacificus wild isolates [27], around 50 Pristionchus species [28,29], and more than 30 genera of Diplogastridae [30], the family to which P. pacificus belongs. Note that in the absence of a detailed fossil record, the evolutionary divergence between nematode lineages has been the subject of a long-standing debate, with the last common ancestor of P. pacificus and C. elegans speculated to have lived between 100–400 MYA. However, recent studies involving molecular and geological parameters have begun to provide more accurate assumptions and suggest a split between 200–250 MYA [31,32].
Figure 1.
Nematode biology and mouth-form polyphenism. (A) Life cycle of Pristionchus pacificus. This nematode has four juvenile stages (J1–J4) with the J1 stage remaining in the eggshell so that the J2 stage hatches from the egg. Under favourable conditions, such as in the laboratory, the life cycle is completed within 4 days (20 °C). Under unfavourable conditions, worms enter an arrested, stress-resistant dauer stage, in which animals do not feed. (B) The stenostomatous (St) non-predatory mouth form of P. pacificus with a single tooth. (C) The eurystomatous (Eu) predatory mouth form of P. pacificus with two teeth and a broad buccal cavity. (D) Gene regulatory network of P. pacificus mouth-form polyphenism. Eu and St indicate the phenotype of respective null mutants. See text for details. (E–G) The distantly related nematode Allodiplogaster sudhausi forms three distinct morphs. Besides the St (E) and Eu (F) morph, they form a large-mouthed morph termed ‘teratostomatous’ (Te) (G), which is cannibalistic against kin. Note that the microscopy images of the two species are not similar in scale. The diameter of the worm at the tip of the adult head is appr. 30 µm in P. pacificus and 50 µm in A. sudhausi.
Pristionchus and other diplogastrid nematodes exhibit a feeding polyphenism with two alternative phenotypes that is unknown from most other nematodes (Figure 1B,C). This feeding polyphenism represents an evolutionary novelty and is an example of functional diversification with strong ecological consequences [33]. During post-embryonic development, Pristionchus nematodes form teeth-like denticles in their mouth that culminate in the formation of discrete morphs in the adult stage, termed eurystomatous (Eu) and stenostomatous (St) [34,35]. St animals have a single flint-like dorsal tooth, a narrow mouth and are strict bacterial feeders (Figure 1B). In contrast, Eu animals have two teeth, one dorsal and one sub-ventral; a broader mouth, and can both feed on bacteria and predate on other nematodes (Figure 1C). Thus, this morphological polyphenism has important behavioural implications, similar to the distinction of female solitary wasps that turn into reproductive or non-reproductive individuals.
The P. pacificus feeding polyphenism exhibits an interesting element of stochasticity. Specifically, the genetically identical progeny of a single hermaphrodite will form both alternative morphs at strain-specific ratios of Eu:St animals, even when grown under constant environmental conditions in the laboratory [36,37]. This stochasticity points towards the existence of a bistable switch, similar to the lysogenic switch of bacteriophage lambda and examples of phenotypic heterogeneity in various bacteria [38]. While it is outside the focus of this review, this mouth-form polyphenism permits potential cannibalism and surplus killing, which has resulted in a self-recognition system that affects collective behaviour [39,40,41,42]. Importantly, the formation of two alternative mouth forms and predation have to be seen in their ecological context. Many members of the Diplogastridae are found in association with insects [43], with the majority of Pristionchus species being isolated from scarab beetles [44]. For example, P. pacificus is often found on the Oriental beetle Exomala orientalis in Japan as well as North America after the invasion of the beetle [45]. Interestingly, in contrast to many other Pristionchus species, P. pacificus shows an atypically broad host range that facilitated the invasion of many continents and islands [27,46]. The Pristionchus-beetle association has been studied in great detail but is outside of the focus of this review [47,48,49]. Similarly, the evolutionary diversification of feeding structure morphologies in the context of plasticity, which strongly supports the adaptive value of this polyphenism, is outside of the focus of this review and we refer interested readers to other texts [30,50].
4. A Developmental Switch Regulates Mouth-Form Plasticity in Pristionchus
Like other developmental processes, the regulation of polyphenisms can best be investigated using genetic approaches. P. pacificus mouth-form polyphenism has been subjected to both unbiased forward and reverse genetic analyses over the past decade. Surprisingly, the first forward genetic screen for mouth-form defective mutants identified dominant mutations that act in a dosage-dependent manner and completely eliminate the Eu morph. The corresponding gene, termed eud-1 for eurystomatous-form defective, encodes a sulfatase and is part of a developmental switch [51]. Heterozygous eud-1/+ animals have an Eu-defective phenotype and over-expression of a wild-type copy of eud-1 rescues the eud-1 mutant phenotype. Later experiments revealed that a large deletion of the eud-1 locus has a phenotype similar to mutations resulting in single amino acid substitutions [52], which together indicate that the dominant eud-1 phenotype results from reduction-or loss-of-function rather than gain-of-function mutations. When eud-1 was over-expressed in P. pacificus, transgenic animals from wild isolates that are preferentially St instead adopted the Eu mouth form. This was even seen in the sister species P. exspectatus, which normally also exhibits the St morph. Overall, these findings support the notion that the EUD-1/sulfatase is part of a developmental switch and that the P. pacificus mouth-form polyphenism is a threshold trait [51].
Subsequent studies indicated that the eud-1 locus, and the associated gene regulatory network (GRN), is extremely complex and contains many genes with surprisingly different evolutionary histories (Figure 1D). For example, the eud-1 locus contains an anti-sense message on the opposite strand [53] and is part of a supergene locus with two more enzyme-encoding genes (nag-1 and nag-2, encoding n-acteyl-glucosaminidases), which also regulate the feeding polyphenism (Figure 1D) [52]. Several eud-1 suppressor screens identified two nuclear hormone receptors, nhr-40 and nhr-1, that act downstream of eud-1 and the sulfotransferase seud-1/sult-1, which functions downstream or in parallel [54,55,56,57]. For nhr-40, gain-of-function and loss-of-function alleles are available, which have an all-Eu and all-St phenotype, respectively, further highlighting their role in developmental switching [57]. Various other regulators were identified in these screens, including a gene encoding the Mediator subunit MDT-15.1 [58,59]. Together, the successful use of developmental genetic approaches resulted in an unprecedented understanding of a GRN controlling a polyphenic animal trait (Figure 1D). It is important to note, however, that our knowledge of the GRN is still far from being complete. In particular, in the current GRN, the targets of NHR-1 and NHR-40 largely encode for enzymes, i.e., metalloproteases and chitinases, that likely remodel the teeth. In contrast, we have not yet identified genes encoding for proteins that form the teeth and other differential structures of the mouth, which hopefully will be identified through future unbiased genetic and/or experimental approaches.
Nematodes are known for their huge genomic diversity and the rapid turnover of a large fraction of genes in their genomes [60,61]. Notably, gene turnover had a large impact on the composition of the P. pacificus mouth-form polyphenism GRN. Essentially, the GRN consists of three modules with different functions and genes of distinct evolutionary histories (Figure 1D) [62]. First, an upstream ‘environment-perception module’, containing the highly conserved ion channels tax-2 and tax-4 and cGMP signalling involving daf-11, is involved in the direct perception of environmental signals [63]. These genes are one-to-one orthologous to genes in C. elegans and other nematodes and share a function in environmental perception, arguing for the co-option of ‘old genes’ during the acquisition of a GRN controlling a new polyphenism. Second, the ‘plasticity switch module’ contains the genes eud-1, nag-1, nag-2, and seud-1/sult-1, as discussed above. Interestingly, these genes, with their crucial role in developmental switching, evolved through recent gene duplication events and have no one-to-one orthologs in C. elegans (Figure 1D) [52]. Finally, the ‘phenotype-execution module’ consists of the highly conserved transcription factors nhr-1 and nhr-40 and their rapidly evolving target genes, which include astacin/metalloproteases and chitinases, among others [57]. The integration of rapidly evolving genes into ancestral gene networks was further supported by co-expression analysis, highlighting the complex evolutionary history and dynamics of GRN composition, which likely holds true beyond nematodes [64]. The unexpected complexity of the evolutionary history of this GRN is subject to ongoing investigations, similar to studies that aim to identify additional regulators of the phenotype-execution module [65,66].
6. The Pristionchus Mouth-Form Decision Turns into an Epigenetic Switch
Developmental switches are not restricted to polyphenisms, but their environmental responsiveness and binary (nonlinear) readout require additional network properties [74]. Several studies indicate the P. pacificus mouth-form switch is indeed an epigenetic phenomenon. Early studies already showed that culturing P. pacificus wild-type PS312 animals on solid agar plates with E. coli as a food source, results in preferentially Eu cultures, whereas liquid cultures of the same strain and diet are largely St [75]. This unexpected finding introduced a simple, but extremely powerful tool for experimental manipulation. Indeed, reciprocal transplant experiments between agar plate and liquid culture conditions at different times during postembryonic development revealed an unexpectedly long window of environmental sensitivity of mouth-form execution (Figure 2). This finding enabled the use of chemical inhibitor studies to identify associated molecular mechanisms. Trichostatin A, a known inhibitor of histone deacetylases (HDAC), was found to block the formation of St animals in liquid culture. Coupling reciprocal transplant experiments with the use of trichostatin A, and associated biochemical studies, led to the identification of acetylation at histone 4 lysine 12 (H4K12) and H4K5 at the eud-1 locus in controlling the environmental responsiveness of mouth-form plasticity [35]. Thus, the mouth-form developmental switch gene eud-1 is under the influence of epigenetic control, allowing the adjustment of a morphological and behavioural trait to specific environmental conditions. The same study also linked H4K12ac to controlling developmental speed, a function that was shown to be conserved even in D. melanogaster [35]. Taken together, the developmental switch controlling mouth-form polyphenism can be influenced by histone modifications, transforming the binary mouth-form decision into an epigenetic switch phenomenon.
Figure 2.
Culture switch experiments delineate developmental phases of polyphenism. Y-axis depicts that Eu mouth-form phenotype in percent. P. pacificus cultures on agar plates (AG) are largely Eu, whereas cultures in liquid (LC) are preferentially St. In this experiment, culture conditions of synchronised worm cultures at respective time points (x-axis) were switched. The graphs depict adult phenotypes and are plotted as a function of transferring between environments after synchronisation. When worms were transferred early in juvenile development (0–24 h), they showed no memory and expressed the phenotype of the new culture environment (marked in green). In contrast, if they were transferred late in juvenile development (beyond 60 h), they expressed the mouth-form phenotype of the first condition (marked in magenta). Surprisingly, there is a long window (36–60 h) around the third juvenile (J3) stage with intermediate ratios, that is, some animals show memory and others do not (marked in yellow). This indicates an epigenetic mechanism. Note that mutants of the eud-1/sulfatase are always all-St, regardless of culture conditions and switching. Statistical significance was assessed by binomial logistic regression on Eu and St counts between a given time-point, and the t’ = 0- and 84-h phenotype; p-values were adjusted by Bonferroni correction, * p < 0.025 relative to both. Error bars represent S.E.M. for n = 5 independent worm populations. Redrawn with permission from Werner et al., Nature Communications 2023, 14, 2095.
The control of mouth-form polyphenism through histone modifications has greater complexity, as indicated by a recent study that points towards the role of the histone demethylase gene spr-5 [76]. This gene has been identified through phylogenetic, transcriptomic, and bioinformatic analyses among various P. pacificus strains, as well as Pristionchus and other diplogastrid species. When CRISPR-induced spr-5 mutants were generated in P. pacificus, the authors indeed found a mouth-form phenotype [76]. However, it remains currently unknown whether Ppa-SPR-5 also affects histone modifications at the eud-1 locus. This complex mediation of feeding polyphenisms through epigenetic processes is exciting but also represents a challenge for future studies as epigenetic processes usually evolve rapidly [77]. For example, a recent catalogue of the P. pacificus epigenetic toolkit revealed the unexpected loss of the histone methyltransferase complex PRC2 within the genus Pristionchus [78]. This finding is surprising for two reasons. First, while the PRC2 complex is absent in P. pacificus, the PRC2-regulated histone mark H3K27me3 is still present, arguing for another writer to set this modification. Second, not all Pristionchus species have lost the PRC2 complex, suggesting that large-scale epigenetic alterations can occur between closely related species without any obvious sign of associated morphological or physiological consequences. As a result of these findings, candidate gene approaches are unlikely to identify the histone modifiers regulating feeding polyphenism; instead, systemic approaches that target the epigenomic toolkit will be necessary.
7. Epigenetic Reprogramming Underlies the Control of Polyphenisms
Regulating polyphenisms through epigenetic reprogramming, as indicated above for P. pacificus, allows a fine-tuned response to environmental variation. Indeed, a larger body of evidence suggests that the regulation of polyphenisms is often associated with epigenetic mechanisms and developmental reprogramming. A landmark paper in 2016 described the epigenetic reprogramming of caste-specific behaviour in the carpenter ant Camponotus floridanus [79]. These ants produce two distinct worker classes, so-called minors and majors, with the former showing stronger foraging and scouting behaviours. While earlier work by the same authors had already suggested a role of histone acetylation [80], they found the use of HDAC inhibitors enhanced the foraging behaviour among worker individuals, whereas histone acetyltransferase inhibitors could suppress this enhancement [79]. HDAC inhibitors not only changed the behaviour of workers towards the minor caste fate but transcriptome sequencing and chromatin analysis in the brains of treated animals strongly supported the role of H3K27ac in the developmental regulation of this caste polyphenism. Note that H3K27ac is a ubiquitous histone modification involved in many regulatory processes throughout animals and plants, whereas the H4K12ac mark identified in P. pacificus mouth-form polyphenism is rare.
While the GRN controlling caste differentiation in carpenter ants is not fully understood, the regulation through H3K27ac is intriguing. However, the carpenter ant story is more complex because, similar to other hymenopterans, they additionally use DNA methylation for epigenetic programming [81]. The existence of histone modifications and parallel DNA methylation allows for the interplay of two major epigenetic mechanisms in the regulation of polyphenisms in hymenopterans and other insects, whereas DNA methylation is absent in P. pacificus and most other nematodes. Note that, however, the epigenetic toolkit of insects underwent rapid evolutionary changes, including strong differences in DNA methylation between hymenopteran species [82]. Importantly, the epigenetic toolkit has not been comprehensively compared between major taxa in either nematodes or hymenopterans. This, therefore, represents a major research endeavour that may result in exciting and important findings in the future.
Finally, the control of insect polyphenisms by histone modifications is not restricted to ants; beetle horn development was also shown to be controlled through histone deacetylases [83]. Therefore, epigenetic reprogramming might represent a cornerstone in the regulation of polyphenisms in development, with an important role in histone modifications. However, more studies are needed to obtain a comprehensive picture of the type of modifications used to control polyphenisms. It is also currently unknown if genomic features, e.g., gene duplications of particular histone-modifying enzymes, precede the acquisition of epigenetic reprogramming of polyphenisms. For example, the epigenetic toolkit of P. pacificus and C. elegans shows substantial differences in the number of genes encoding histone-modifying enzymes [78]. Therefore, although it is challenging given their rapid evolution, studying the species specificity of the epigenetic toolkit of plastic animals may be a highly rewarding research direction.
8. Microevolution: Natural Variation of Polyphenism Through cis-Regulatory Elements of Pristionchus eud-1
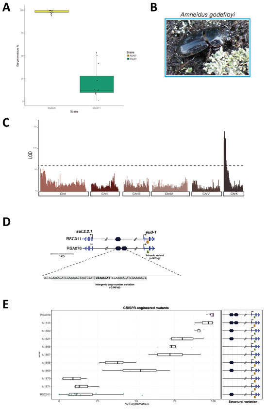
Mechanistic studies in developmental genetics and epigenetics are usually disentangled from evolutionary investigations; therefore, the importance of elucidated molecular mechanisms for evolutionary diversification often remains unclear [4,84]. For example, the genetic and experimental identification of eud-1 and H4K12ac modification at the eud-1 locus for the control of the mouth-form polyphenism, as described above, do not provide any evidence on their own for the importance of these regulatory mechanisms for the evolution of feeding polyphenism. More generally, it is currently unknown whether natural variation in mouth-form plasticity is locally adapted and how genes in the mouth-form GRN might evolve at the micro- and macro-evolutionary levels. However, P. pacificus was originally set up as a model system in evolutionary developmental biology to specifically link mechanistic investigations with evolutionary biology [22,85]. The available collection of P. pacificus wild isolates as living cultures permits genetic and experimental studies that can link development and evolution in an interdisciplinary manner. Specifically, comparisons between wild isolates and closely related species can provide insight into the microevolutionary divergence of polyphenisms and associated mechanisms. Indeed, a recent investigation provided strong evidence for substantial natural variation of the feeding polyphenism and its adaptive value in P. pacificus (Figure 3). A collection of P. pacificus isolates from the stag beetle Amneidus godefroy, restricted to high altitude locations on La Réunion Island in the Indian Ocean, exhibited strong population differentiation with highly Eu and highly St strains (Figure 3A,B) [36]. Recombinant-inbred-line (RIL) and quantitative trait locus (QTL) analyses of one pair of a preferentially Eu and a preferentially St strain revealed a single QTL to control the natural variation in mouth-form preference (Figure 3C). This QTL controlling the phenotypic divergence of mouth-form polyphenism was subsequently shown to be at the eud-1 locus (Figure 3D) [36]. Through CRISPR engineering experiments, several cis-regulatory elements in the promoter and the first intron of eud-1 were shown to act synergistically to control the level of eud-1 expression (Figure 3E). Thus, divergent combinations of cis-regulatory elements control the microevolution of polyphenisms.
Figure 3.
Natural variation and microevolution of mouth-form frequencies are caused by cis-regulatory mutants at the eud-1 locus. (A) Two P. pacificus isolates from high-altitude locations on La Réunion Island show opposite mouth-form preferences (Eu % at the y-axis). While RSA076 is preferentially Eu under laboratory conditions, RSC011 is mostly St. (B) The stag beetle A. godefroyi is the host of high-altitude populations of P. pacificus. (C) A quantitative trait locus analysis of recombinant inbred lines of RSA076 and RSC011 reveals a single QTL, which is located at the eud-1 locus, the major developmental switch gene of P. pacificus mouth-form plasticity. (D) Cis-regulatory differences in the eud-1 locus between both isolates include copy number variations of a Forkhead binding site, a potential transcription factor regulating mouth-form polyphenism with RSA076 having two copies, whereas RSC011 has only a single copy of this binding site. An additional regulatory site is a single nucleotide switch in the first intron of eud-1. (E) CRISPR engineering was used the eliminate the binding sites and to swap the variant nucleotide in intron 1 in the original RSA076 background, resulting in increased St mouth-form frequencies. Note that in this panel, Eu frequencies are depicted at the x-axis with the two parental lines (RSA076 and RSC011) at the top and the bottom of the panel. Redrawn with permission from Dardiry et al., PLoS Biology 2023, 21, e3002270.
9. Macroevolution: Conservation of eud-1-Regulated Switch in Other Diplogastrids
The identification of the sulfatase eud-1 as a developmental switch in genetic and epigenetic studies, as well as a target of natural variation in closely related wild isolates of P. pacificus, highlights its importance in mouth-form regulation [36,51]. But what about macroevolution and the evolution of this switch over larger evolutionary distances? One possibility is that the eud-1 switch is an anomaly that only recently evolved in Pristionchus and may not be relevant to understanding mechanisms of mouth-form plasticity in diplogastrid nematodes. To tackle such questions, a more ‘basal’ member of the Diplogastridae, Allodiplogaster sudhausi was recently established as a model for functional investigations, allowing for comparative approaches. A. sudhausi is similarly hermaphroditic, displays adult mouth-form plasticity, and, importantly, CRISPR engineering can be used to generate knock-out mutants through reverse genetics approaches [86]. Studying this nematode provides the opportunity to gain a broader context of P. pacificus mouth-form polyphenism and to link the underlying processes to the macroevolutionary level. Notably, A. sudhausi was shown to have undergone whole genome duplication, adding an increased level of complexity to the evaluation of polyphenic trait evolution [86].
Strikingly, the use of additional dietary conditions resulted in the identification of a new third mouth-form in A. sudhausi that is not known from P. pacificus (Figure 1E–G) [87]. A. sudhausi adults became St on E. coli bacteria, Eu after predating exclusively on C. elegans nematodes and formed a third mouth-form, termed Teratostomatous (Te), on Penicillium camemberti fungal diets as well as starved plates (Figure 1E–G). The finding of an evolved trimorphism from an ancestral dimorphism highlights the importance of mouth-form plasticity to enable morphological novelty and testifies to its significance for evolutionary divergence. This third mouth-form additionally displayed cannibalistic behaviour against genetically identical kin, indicating behavioural consequences of this particular polyphenism [87]. Note that the evolution of trimorphism from dimorphic ancestors is rare but known to occur in nematodes and beetles.
Two genes that are homologous to the P. pacificus eud-1 sulfatase were identified in A. sudhausi due to the whole genome duplication. Notably, double mutant knock-outs in these genes led to an all-St phenotype under all diets and conditions [87]. This is the same phenotype as seen in P. pacificus eud-1 mutants [51]. Therefore, the sulfatase genes maintain their role as a developmental switch in mouth-form regulation across vast evolutionary distances. There are two major takeaways: Firstly, the role of eud-1 and its homologs are likely conserved within the Diploagstridae family, and secondly, the alternative polyphenism enabled the evolution of a third mouth-form, which also appears to be under the control of the highly conserved eud-1/sulfatase gene [87].
10. Evolution of a Switch Through a Single Locus: Striking Similarities Between Pristionchus eud-1 and Arabidopsis FLC
The re-identification of eud-1 in independent genetic, epigenetic, natural variation, and macroevolutionary studies in P. pacificus and other nematodes is striking but not unprecedented. The work of Caroline Dean and others on the control of flowering time in Arabidopsis thaliana shows many parallels with the major role of flowering locus C (FLC) (for an extended review see, [88]). In general, plants have to couple their development and reproduction to favourable environmental conditions, which requires the sensing and integration of cues that properly indicate seasonal changes. There is substantial natural variation with regard to flowering time: many wild A. thaliana accessions flower rapidly with many generations being produced within one summer, so-called ‘summer annuals’, whereas other accessions require over-wintering and only flower after long exposure to the cold, a process referred to as ‘vernalisation’. Floral transition is the major developmental switch in plants and has been genetically investigated in great detail. In A. thaliana, the FLC locus represents the central component in the regulation of this switch and is encoded by a MADS box transcription factor [89]. In late flowering ecotypes, vernalisation is controlled by FLC, which is expressed in the new seedling and prevents flowering. Exposure to prolonged cold temperatures indicating winter will repress FLC and, together with parallel pathways, will result in flowering during springtime. Similar to P. pacificus eud-1, A. thaliana FLC is also epigenetically regulated and subject to extensive natural variation. Epigenetic silencing of FLC involves histone methylation at FLC as well as a Polycomb-like mechanism [88]. These original observations have recently been integrated with theoretical modelling, which suggests multiple thermosensitive inputs [90,91]. Finally, ecotypes of A. thaliana have different alleles for the FLC gene that correspond to early and late flowering. Thus, similar to eud-1, FLC is extensively regulated through epigenetic modifications and transcriptional control and harbours substantial natural variation. These features are likely general principles underlying polyphenisms and developmental switching beyond A. thaliana and P. pacificus.
11. Conclusions
In conclusion, recent advances in understanding the regulation of polyphenisms have led to two major insights. First, polyphenisms require underlying genetic programs similar to hard-wired developmental processes and second, epigenetic reprogramming represents the key feature for integrating environmental variation into developmental programs with robust organismal readouts. These findings are of importance to developmental and evolutionary biologists alike; however, the findings have contrasting implications. Evolutionary biologists should start to acknowledge the significance of phenotypic plasticity for evolution (see Futuyma vs. West-Eberhard in 5). In particular, phylogenetic studies in vertebrates, insects, and nematodes suggest a strong link between the origins of novelty and plasticity [30,92,93]. Together with the growing understanding of its molecular regulation, this body of evidence points towards the powerful role of polyphenisms as major drivers of evolutionary novelty. Alas, despite ever-growing evidence for its importance, resistance against this idea remains.
For developmental biologists, polyphenisms might become important study systems for other reasons. For instance, the binary readout of alternative phenotypes is ideal for representing simple model systems to investigate how environmental variation influences developmental processes. Importantly, this could also go beyond studies of normal ontogenesis and include developmental malformation during cancer. Recent studies of human colorectal cancer provided strong evidence for transcriptional phenotypic plasticity in tumours, as intra-tumoral ancestry is a poor predictor of gene expression and sub-clonal evolution [94]. Indeed, a recent review pointed towards epigenetics as a major mediator of plasticity in cancer and highlighted that three mechanisms shape the major features of cancer and tumour cells: genetics, environment, and stochasticity [95]. These same three features are also the prominent regulators of mouth-form polyphenism in the nematode P. pacificus. As mentioned above, the P. pacificus feeding polyphenism is a bistable switch incorporating genetic and environmental cues that also show elements of stochasticity [37]. The simple alternative readout and the ease with which some polyphenisms can be studied under laboratory conditions might make them a powerful study system beyond plasticity itself. Thus, polyphenisms can provide important insight into the Nature vs. Nurture debate and help towards a better integration of genetic and environmental influences in health and disease.
Author Contributions
S.W. and R.J.S. performed the literature review and wrote the manuscript. All authors have read and agreed to the published version of the manuscript.
Funding
This work was funded by the Max-Planck Society with institutional funds to R.J.S.
Institutional Review Board Statement
Not applicable.
Informed Consent Statement
Not applicable.
Data Availability Statement
The authors confirm that there is no data to be made available for this review.
Acknowledgments
The authors thank all past and present members of the Sommer lab for fruitful discussions and comments on the manuscript. We thank Shiela P. Quiobe and Mohannad Dardiry, Tobias Theska and Michael Werner for providing some of the artwork.
Conflicts of Interest
The authors declare no conflict of interest.
References
- Schlichting, C.D.; Pigliucci, M. Phenotypic Evolution; Sinauer Associates, Inc.: Sunderland, MA, USA, 1996. [Google Scholar]
- Pigliucci, M. Phenotypic Plasticity–Beyond Nature and Nurture; John Hopkins University Press: Maltimore, MD, USA, 2001. [Google Scholar]
- West-Eberhard, M.J. Developmental Plasticity and Evolution; Oxford University Press: Oxford, UK, 2003. [Google Scholar]
- Sommer, R.J. Phenotypic Plasticity: From theory and genetics to current and future challenges. Genetics 2020, 215, 1–13. [Google Scholar] [CrossRef] [PubMed]
- Pfennig, D.W. (Ed.) Phenotypic Plasticity & Evolution; CRC Press: New York, NY, USA, 2022. [Google Scholar]
- Whitman, D.W.; Ananthakrishnan, T.N. (Eds.) Phenotypic Plasticity of Insects; Science Publishers: Plymouth, UK, 2009. [Google Scholar]
- Nijhout, H.F. The Development and Evolution of Butterfly Wing Patterns; Smithsonian Institution Press: Washington, DC, USA, 1991. [Google Scholar]
- Linz, D.M.; Hu, Y.; Moczek, A.P. From descent with modification to the origin of novelty. Zoology 2020, 143, 125836. [Google Scholar] [CrossRef]
- Li, J.; Wei, L.; Wang, Y.; Kang, L. Cytosolic and mitochondrial ribosomal proteins mediate the locust phase transition via divergence of translational profiles. Proc. Nat. Acad. Sci. USA 2023, 120, e2216851120. [Google Scholar] [CrossRef]
- Vilcinskas, A. (Ed.) Biology and Ecology of Aphids; CRC Press: New York, NY, USA, 2016. [Google Scholar]
- Bignell, D.E.; Roisin, Y.; Lo, N. (Eds.) Biology of Termites: A Modern Synthesis; Springer: Heidelberg, Germany, 2011. [Google Scholar]
- Bell-Roberts, L.; Turner, J.; Werner, G.; Downing, P.A.; Ross, L.; West, S.A. Larger colony sizes favoured the evolution of more worker castes in ants. Nat. Ecol. Evol. 2024, 8, 1959–1971. [Google Scholar] [CrossRef] [PubMed]
- Bourke, A.F.G. Principles of Social Evolution; Oxford University Press: Oxford, UK, 2011. [Google Scholar]
- Hunt, J.H. The Evolution of Social Wasps; Oxford University Press: Oxford, UK, 2007. [Google Scholar]
- West-Eberhard, M.J. Temporal queens in Melapolybia wasps: Nonreproductive helpers without altruism? Science 1978, 200, 441–443. [Google Scholar] [CrossRef]
- Hunt, J.H.; Amdam, G.V. Bivoltinism as an antecedent to eusociality in the paper wasp Polistes. Science 2005, 308, 264–267. [Google Scholar] [CrossRef] [PubMed]
- Brakefield, P.M.; Gates, J.; Keys, D.; Kesbeke, F.; Wijngaarden, P.J.; Monteiro, A.; French, V.; Carroll, S.B. Development, plasticity and evolution of butterfly eyespot patterns. Nature 1996, 384, 236–242. [Google Scholar] [CrossRef]
- Nijhout, H.F.; Paulsen, S.M. Developmental models and polygenic characters. Am. Nat. 1997, 149, 394–405. [Google Scholar] [CrossRef]
- Antebi, A. Nuclear receptor signal transduction in C. elegans. In WormBook: The Online Review of C. elegans Biology; WormBook: Pasadena, CA, USA, 2014. [Google Scholar]
- Sommer, R.J.; Carta, L.K.; Kim, S.-Y.; Sternberg, P.W. Morphological, genetic and molecular description of Pristionchus pacificus sp. n. (Nematoda, Diplogastridae). Fund. Appl. Nematol. 1996, 19, 511–521. [Google Scholar]
- Schroeder, N.E. Introduction to Pristionchus pacificus anatomy. J. Nematol. 2021, 53, 91. [Google Scholar] [CrossRef]
- Sommer, R.J.; Sternberg, P.W. Apoptosis limits the size of the vulval equivalence group in Pristionchus pacificus: A genetic analysis. Curr. Biol. 1996, 6, 52–59. [Google Scholar] [CrossRef] [PubMed]
- Dieterich, C.; Clifton, S.W.; Schuster, L.; Chinwalla, A.; Delehaunty, K.; Dinkelacker, I.; Fulton, L.; Fulton, R.; Godfrey, J.; Minx, P.; et al. The Pristionchus pacificus genome provides a unique perspective on nematode lifestyle and parasitism. Nat. Genet. 2008, 40, 1193–1198. [Google Scholar] [CrossRef] [PubMed]
- Witte, H.; Moreno, E.; Rödelsperger, C.; Kim, J.; Kim, J.-S.; Streit, A.; Sommer, R.J. Gene inactivation using the CRISPR/Cas9 system in the nematode Pristionchus pacificus. Dev. Genes Evol. 2015, 225, 55–62. [Google Scholar] [CrossRef] [PubMed]
- Rödelsperger, C.; Meyer, J.M.; Prabh, N.; Lanz, C.; Bemm, F.; Sommer, R.J. Single-molecule sequencing reveals the chromosome-scale genomic architecture of the nematode model organism Pristionchus pacificus. Cell Rep. 2017, 21, 834–844. [Google Scholar] [CrossRef]
- Han, Z.; Lo, W.-S.; Lightfoot, J.W.; Witte, H.; Sun, S.; Sommer, R.J. Improving trangenesis efficiency and CRISPR-associated tools through codon optimization and native intron addition in nematodes. Genetics 2020, 216, 947–956. [Google Scholar] [CrossRef] [PubMed]
- McGaughran, A.; Rödelsperger, C.; Grimm, D.G.; Meyer, J.M.; Moreno, E.; Morgan, K.; Leaver, M.; Serobyan, V.; Rakitsch, B.; Borgwardt, K.M.; et al. Genome-wide profiles of diversification and genotype-phenotype association in nematodes from La Réunion Island. Mol. Biol. Evol. 2016, 33, 2257–2272. [Google Scholar] [CrossRef]
- Kanzaki, N.; Herrmann, M.; Weiler, C.; Röseler, W.; Theska, T.; Berger, J.; Rödelsperger, C.; Sommer, R.J. Nine new Pristionchus (Nematoda: Diplogastridae) species from China. Zootaxa 2021, 4943, 1–66. [Google Scholar] [CrossRef]
- Herrmann, M.; Kanzaki, N.; Weiler, C.; Theam, P.; Rödelsperger, C.; Sommer, R.J. Description of two new Pristionchus species form South-Korea. J. Nematol. 2024, 56, 32. [Google Scholar] [CrossRef]
- Susoy, V.; Ragsdale, E.J.; Kanzaki, N.; Sommer, R.J. Rapid diversification associated with a macroevolutionary pulse of developmental plasticity. eLife 2015, 4, e05463. [Google Scholar] [CrossRef]
- Howard, R.J.; Giacomelli, M.; Lozano-Fernandez, J.; Edgecombe, D.G.; Fleming, J.F.; Kristensen, R.M.; Ma, X.; Olesen, J.; Sorensen, M.V.; Thomsen, P.F.; et al. The ediacaran origin of ecdysozoa: Integrating fossil and phylogenomic data. J. Geol. Soc. 2022, 179, 2021–2107. [Google Scholar] [CrossRef]
- Qing, X.; Zhang, Y.M.; Sun, S.; Ahmed, M.; Lo, W.S.; Bert, W.; Holovachov, O.; Li, H. Phylogenomic Insights into the Evolution and Origin of nematoda. bioRxiv 2023. [Google Scholar] [CrossRef]
- Fürst von Lieven, A.; Sudhaus, W. Comparative and functional morphology of the buccal cavity of Diplogastridae (Nematoda) and a first outline of the phylogeny of this taxon. J. Zool. Syst. Evol. Res. 2000, 38, 37–63. [Google Scholar] [CrossRef]
- Bento, G.; Ogawa, A.; Sommer, R.J. Co-option of the endocrine signaling module Dafachronic Acid-DAF-12 in nematode evolution. Nature 2010, 466, 494–497. [Google Scholar] [CrossRef] [PubMed]
- Werner, M.S.; Loschko, T.; Franz-Wachtel, M.; Theska, T.; Macek, B.; Sommer, R.J. Histone 4 lysine 5/12 acetylation enables developmental plasticity of Pristionchus mouth form. Nat. Commun. 2023, 14, 2095. [Google Scholar] [CrossRef]
- Dardiry, M.; Eberhardt, G.; Witte, H.; Roedelsperger, C.; Lightfoot, J.W.; Sommer, R.J. Divergent combinations of cis-regulatory elements control the evolution of phenotypic plasticity. PLoS Biol. 2023, 21, e3002270. [Google Scholar] [CrossRef]
- Kalirad, A.; Sommer, R.J. The role of plasticity and stochasticity in coexistence. Ecol. Lett. 2024, 27, e14370. [Google Scholar] [CrossRef]
- Ackermann, M. A functional perspective on phenotypic heterogeneity in microorganisms. Nat. Rev. Microbiol. 2015, 13, 497–508. [Google Scholar] [CrossRef]
- Akduman, N.; Roedelsperger, C.; Lightfoot, J.W.; Roeseler, W.; Witte, H.; Lo, W.-S.; Sommer, R.J. Bacterial diet-derived vitamin B12 enhances nematode predation and surplus-killing. ISME J. 2020, 14, 1494–1507. [Google Scholar] [CrossRef]
- Lightfoot, J.W.; Wilecki, M.; Roedelsperger, C.; Moreno, E.; Susoy, V.; Witte, H.; Sommer, R.J. Small peptide mediated nematode self-recognition prevents cannibalism. Science 2019, 364, 86–89. [Google Scholar] [CrossRef]
- Lightfoot, J.W.; Dardiry, M.; Kalirad, A.; Giaimo, S.; Eberhardt, G.; Witte, H.; Wilecki, M.; Roedelsperger, C.; Traulsen, A.; Sommer, R.J. Sex or cannibalism: Polyphenism and kin recognition control social action startegies in nematodes. Sci. Adv. 2021, 7, eabg8042. [Google Scholar] [CrossRef]
- Hiramatsu, F.; Lightfoot, J.W. Kin-recognition and predation shape collective behaviors in the cannibalistic nematode Pristionchus pacificus. PLoS Genet. 2023, 19, e1011056. [Google Scholar] [CrossRef] [PubMed]
- Mahboob, M.; Tahseen, Q. Diversity, prevalence and microhabitat specificity of nematodes associated with insects: An overview. Int. J. Pest Manag. 2022, 55, 192–233. [Google Scholar] [CrossRef]
- Herrmann, M.; Mayer, E.W.; Sommer, R.J. Nematodes of the genus Pristionchus are closely associated with scarab beetles and the Colorado potato beetle in western Europe. Zoology 2006, 109, 96–108. [Google Scholar] [CrossRef]
- Herrmann, M.; Mayer, W.; Hong, R.; Kienle, S.; Minasaki, R.; Sommer, R.J. The nematode Pristionchus pacificus (Nematoda: Diplogastridae) is associated with the Oriental beetle Exomala orientalis (Coleoptera: Scarabaeidae) in Japan. Zool. Sci. 2007, 24, 883–889. [Google Scholar] [CrossRef] [PubMed]
- Morgan, K.; McGaughran, A.; Ganeshan, S.; Herrmann, M.; Sommer, R.J. Landscape and oceanic barriers shape dispersal and population structure in the Island nematode Pristionchus pacificus. Biol. J. Linnean Soc. 2014, 112, 1–15. [Google Scholar] [CrossRef]
- Meyer, J.M.; Baskaran, P.; Quast, C.; Susoy, V.; Rödelsperger, C.; Glöckner, F.O.; Sommer, R.J. Succession and dynamics of Pristionchus nematodes and their microbiome during decomposition of Oryctes borbonicus on La Réunion Island. Environ. Microbiol. 2017, 19, 1476–1489. [Google Scholar] [CrossRef]
- Renahan, T.; Sommer, R.J. Nematode interactions on beetle hosts indicate a role of mouth-form plasticity in resource competition. Front. Ecol. Evol. 2021, 9, 752695. [Google Scholar] [CrossRef]
- Renahan, T.; Sommer, R.J. Multidimensional competition of nematodes affects plastic traits in a beetle ecosystem. Front. Cell Dev. Biol. 2022, 10, 985831. [Google Scholar] [CrossRef]
- Susoy, V.; Sommer, R.J. Stochastic and conditional regulation of nematode mouth-form dimorphisms. Front. Ecol. Evol. 2016, 4, 23. [Google Scholar] [CrossRef]
- Ragsdale, E.; Müller, M.R.; Roedelsperger, C.; Sommer, R.J. A developmental switch coupled to the evolution of plasticity acts through a sulfatase. Cell 2013, 155, 922–933. [Google Scholar] [CrossRef]
- Sieriebriennikov, B.; Prabh, N.; Dardiry, M.; Witte, H.; Rödelsperger, C.; Röseler, W.; Kieninger, M.R.; Sommer, R.J. A developmental switch regulating phenotypic plasticity is a part of a conserved multi-gene locus. Cell Rep. 2018, 23, 2835–2843. [Google Scholar] [CrossRef] [PubMed]
- Serobyan, V.; Xiao, H.; Rödelsperger, C.; Namdeo, S.; Röseler, W.; Witte, H.; Sommer, R.J. Chromatin remodeling and antisense-mediate up-regulation of the developmental switch gene eud-1 control predatory feeding plasticity. Nat. Commun. 2016, 7, 12337. [Google Scholar] [CrossRef] [PubMed]
- Kieninger, M.R.; Ivers, N.A.; Rödelsperger, C.; Markov, G.V.; Sommer, R.J.; Ragsdale, E.J. The nuclear hormone receptor NHR-40 acts downstream of the sulfatase EUD-1 as part of a developmental plasticity switch in Pristionchus. Curr. Biol. 2016, 26, 2174–2179. [Google Scholar] [CrossRef] [PubMed]
- Bui, L.T.; Ivers, N.A.; Ragsdale, E.J. A sulfotransferase dosage-dependently regulates mouthpart polyphenism in the nematode Pristionchus pacificus. Nat. Commun. 2018, 9, 4119. [Google Scholar] [CrossRef]
- Namdeo, S.; Moreno, E.; Rödelsperger, C.; Baskaran, P.; Witte, H.; Sommer, R.J. Two independent sulfation processes regulate mouth-form plasticity in the nematode Pristionchus pacificus. Development 2018, 145, dev166272. [Google Scholar] [CrossRef]
- Sieriebriennikov, B.; Sun, S.; Lightfoot, J.W.; Witte, H.; Moreno, E.; Rödelsperger, C.; Sommer, R.J. Conserved hormone-recptors controlling a novel plastic trait target fast-evolving genes expressed in a single cell. PLoS Genet. 2020, 16, e1008687. [Google Scholar] [CrossRef]
- Bui, L.T.; Ragsdale, E.J. Multiple plasticity regulators reveal targets specifying an induced predatory form in nematodes. Mol. Biol. Evol. 2019, 36, 2387–2399. [Google Scholar] [CrossRef]
- Casasa, S.; Katsougia, E.; Ragsdale, E.J. A mediator subunit imparts robustness to a polyphenism decision. Proc. Nat. Acad. Sci. USA 2023, 120, e2308816120. [Google Scholar] [CrossRef]
- Prabh, N.; Roeseler, W.; Witte, H.; Eberhardt, G.; Sommer, R.J.; Rödelsperger, C. Deep taxon sampling reveals the evolutionary dynamics of novel gene families in Pristionchus nematodes. Genome Res. 2018, 28, 1664–1674. [Google Scholar] [CrossRef]
- International Helminth Genomes Consortium Comparative genomics of the major parasitic worms. Nat. Genet. 2019, 51, 163–174. [CrossRef]
- Theska, T.; Sommer, R.J. Feeding structure morphogenesis in ‘rhabditid’ and diplogastrid nematodes are not controlled by a conserved genetic module. Evol. Dev. 2024, e12471. [Google Scholar] [CrossRef] [PubMed]
- Lenuzzi, M.; Witte, H.; Riebesell, M.; Rödelsperger, C.; Hong, R.L.; Sommer, R.J. Influence of environmental temperature on mouth-form plasticity in Pristionchus pacificus acts through daf-11-depenednet cGMP signaling. J. Exp. Zool. Part B Mol. Dev. Evol. 2023, 340, 214–224. [Google Scholar] [CrossRef] [PubMed]
- Casasa, S.; Biddle, J.F.; Koutsovoulos, G.D.; Ragsdale, E.J. Polyphenism of a novel trait integrates rapidly evolving genes into ancestrally plastic networks. Mol. Biol. Evol. 2021, 38, 331–343. [Google Scholar] [CrossRef]
- Ishita, Y.; Onodera, A.; Ekino, T.; Chihara, T.; Okumura, M. Co-option of an astacin metalloprotease is associated with an evolutionarily novel feeding morphology in a predatory nematode. Mol. Biol. Evol. 2023, 40, msad266. [Google Scholar] [CrossRef]
- Theska, T.; Renahan, T.; Sommer, R.J. Starvation resistance in the nematode Pristionchus pacificus requires a conserved supplementary nuclear hormone recptor. Zool. Lett. 2024, 10, 7. [Google Scholar] [CrossRef] [PubMed]
- Vellichirammal, N.N.; Gupta, P.; Hall, T.A.; Brisson, J.A. Ecdysone signaling underlies the pea aphid transgenerational wing polyphenism. Proc. Nat. Acad. Sci. USA 2017, 114, 1419–1423. [Google Scholar] [CrossRef]
- Parker, B.J.; Brisson, J.A. A laterally transferred viral gene modifies aphid wing plasticity. Curr. Biol. 2019, 29, 2098–2103. [Google Scholar] [CrossRef] [PubMed]
- Xu, H.-J.; Xue, J.; Lu, B.; Zhang, X.-C.; Zhuo, J.-C.; He, S.-F.; Ma, X.-F.; Jiang, Y.-Q.; Fan, H.-W.; Xu, J.-Y.; et al. Two insulin receptors determine alternative wing morphs in planthoppers. Nature 2015, 519, 464–467. [Google Scholar] [CrossRef]
- Chandra, V.; Fetter-Pruneda, I.; Oxley, P.R.; Ritger, A.L.; McKenzie, S.; Libbrecht, R.; Kronauer, D.J.C. Social regulation of insulin signaling and the evolution of eusociality in ants. Science 2018, 361, 398–402. [Google Scholar] [CrossRef]
- Kijimoto, T.; Moczek, A.P.; Andrews, J. Diversification of doublesex function underlies morph-, sex-, and species-specific development of beetle horns. Proc. Nat. Acad. Sci. USA 2012, 109, 20526–20531. [Google Scholar] [CrossRef]
- Roth, A.; Vleurinck, C.; Netschitailo, O.; Bauer, V.; Otte, M.; Kaftanoglu, O.; Page, R.E.; Beye, M. A genetic switch for worker nutrition-mediated traits in honeybees. PLoS Biol. 2019, 17, e3000171. [Google Scholar] [CrossRef] [PubMed]
- Otte, M.; Netschitalio, O.; Weidtkamp-Peters, S.; Seidel, C.A.M.; Beye, M. Recognition of polymorphic Csd proteins determines sex in the honeybee. Sci. Adv. 2023, 9, 4239. [Google Scholar] [CrossRef] [PubMed]
- Levine, H.; Jooly, M.K.; Kulkarni, P.; Nanjundiah, V. (Eds.) Phenotypic Switching; Academic Press: London, UK, 2020. [Google Scholar]
- Werner, M.; Sieriebriennikov, B.; Loschko, T.; Namdeo, S.; Lenuzzi, M.; Renahan, T.; Renahan, T.; Dardiry, M.; Raj, D.; Sommer, R.J. Environmental influence on Pristionchus pacificus mouth-form through different culture methods. Sci. Rep. 2017, 7, 7207. [Google Scholar] [CrossRef] [PubMed]
- Levis, N.A.; Ragsdale, E.J. A histone demethylase links the loss of plasticity to nongenetic inheritance and morphological change. Nat. Commun. 2023, 14, 8439. [Google Scholar] [CrossRef]
- Cavalli, G.; Heard, E. Advances in epigenetics link genetics to the environment and disease. Nature 2019, 571, 489–499. [Google Scholar] [CrossRef]
- Brown, A.; Meiborg, A.B.; Franz-Wachtel, M.; Macek, B.; Gordon, S.; Rog, O.; Weadick, C.J.; Werner, M.S. Characterization of the Pristionchus pacificus ‘epigenetic toolkit’ reveals the evolutionary loss of the histone methyltransferase complex PRC2. Genetics 2024, 227, iyae041. [Google Scholar] [CrossRef]
- Simola, D.F.; Graham, R.J.; Brady, C.M.; Enzmann, B.L.; Desplan, C.; Ray, A.; Zwiebel, L.J.; Bonascio, R.; Reinberg, D.; Liebig, J.; et al. Epigenetic (re)programming of caste-specific behavior in the ant Camponotus floridanus. Science 2016, 351, aac6633–aac6641. [Google Scholar] [CrossRef]
- Simola, D.F.; Wissler, L.; Donahue, G.; Waterhouse, R.M.; Helmkampf, M.; Roux, J.; Nygaard, S.; Glastad, K.M.; Hagen, D.E.; Viljakainen, L.; et al. Social insect genomes exhibit dramatic evolution in gene composition and regulation while preserving regulatory features linked to sociality. Genome Res. 2013, 23, 1235–1247. [Google Scholar] [CrossRef]
- Alvarado, S.; Rajakumar, R.; Abouheif, E.; Szyf, M. Epigenetic variation in the Egfr gene generates quantitative variation in a complex trait in ants. Nat. Commun. 2015, 6, 6513. [Google Scholar] [CrossRef]
- Standage, D.S.; Berens, A.J.; Glastad, K.M.; Severin, A.J.; Brendel, V.P.; Toth, A.L. Genome, transciptome and methylome sequencing of a primitively eusocial wasp reveal a greatly reduced DNA methylation system in a social insect. Mol. Ecol. 2016, 25, 13578. [Google Scholar] [CrossRef]
- Ozawa, T.; Mizuhara, T.; Arata, M.; Shimada, M.; Miimi, T.; Okada, K.; Okada, Y.; Ohta, K. Histone deacetylases control module-specific phenotypic plasticity in beetle weapons. Proc. Nat. Acad. Sci. USA 2016, 113, 15042–15047. [Google Scholar] [CrossRef] [PubMed]
- Sommer, R.J. (Ed.) Evolutionary and mechanistic approaches in comparative biology. In Pristionchus Pacificus; Brill: Leiden, The Netherlands, 2015. [Google Scholar]
- Sommer, R.J. The future of evo-devo: Model systems and evolutionary theory. Nat. Rev. Genet. 2009, 10, 416–422. [Google Scholar] [CrossRef] [PubMed]
- Wighard, S.S.; Athanasouli, M.; Witte, H.; Rödelsperger, C.; Sommer, R.J. A new hope: A hermaphrotditic nematode enables analysis of a recent whole genome duplication event. Gen. Biol. Evol. 2022, 14, evac169. [Google Scholar] [CrossRef] [PubMed]
- Wighard, S.; Witte, H.; Sommer, R.J. Conserved switch genes that arose via whole genome duplication regulate a novel cannibalistic morph. Sci. Adv. 2024, 10, eadk6062. [Google Scholar] [CrossRef]
- Whittaker, C.; Dean, C. The FLC locus: A platform for discoveries in epigenetics and adaptation. Annu. Rev. Cell Dev. Biol. 2017, 33, 555–575. [Google Scholar] [CrossRef] [PubMed]
- Sheldon, C.C.; Burn, J.E.; Perez, P.P.; Metzger, J.; Edwards, J.A.; Peacock, W.J.; Dennis, E.S. The FLF MADS box gene, a repressor of flowering in Arabidopsis regulated by vernalization and methylation. Plant Cell 1999, 11, 445–458. [Google Scholar] [CrossRef]
- Berry, S.; Dean, C.; Howard, M. Slow chromatin dynamics allow Polycomb target genes to filter fluctuations in transcription factor activity. Cell Syst. 2017, 4, 445–457. [Google Scholar] [CrossRef]
- Antoniou-Kourounioti, R.L.; Hepworth, J.; Heckmann, A.; Duncan, S.; Questa, J.; Rosa, S.; Säll, T.; Holm, S.; Dean, C.; Howard, M. Tmperature sensing is distributed throughout the regulatory network that controls FLC epigenetic silencing in vernalization. Cell Syst. 2018, 7, 643–655. [Google Scholar] [CrossRef]
- Jones, B.M.; Robinson, G.E. Genetic accommodation and the role of ancestral plasticity in the evolution of insect eusociality. J. Exp. Biol. 2018, 26, jeb153163. [Google Scholar] [CrossRef]
- Levis, N.A.; Isdaner, A.J.; Pfennig, D.W. Morphological novelty emerges from pre-existing phenotypic plasticity. Nat. Ecol. Evol. 2018, 2, 1289–1297. [Google Scholar] [CrossRef]
- Househam, J.; Heide, T.; Cresswell, G.D.; Spiteri, I.; Kimberley, C.; Zapata, L.; Lynn, C.; James, C.; Mossner, M.; Fernandez-Mateos, J.; et al. Phenotypic plasticity and genetic control in colorectal cancer evolution. Nature 2022, 611, 744–753. [Google Scholar] [CrossRef] [PubMed]
- Feinberg, A.P.; Levchenko, A. Epigenetics as a mediator of plasticity in cancer. Science 2023, 379, eaaw3853. [Google Scholar] [CrossRef] [PubMed]
Disclaimer/Publisher’s Note: The statements, opinions and data contained in all publications are solely those of the individual author(s) and contributor(s) and not of MDPI and/or the editor(s). MDPI and/or the editor(s) disclaim responsibility for any injury to people or property resulting from any ideas, methods, instructions or products referred to in the content. |
© 2024 by the authors. Licensee MDPI, Basel, Switzerland. This article is an open access article distributed under the terms and conditions of the Creative Commons Attribution (CC BY) license (https://creativecommons.org/licenses/by/4.0/).


