Quercus glauca Acorn Seed Coat Extract Promotes Wound Re-Epithelialization by Facilitating Fibroblast Migration and Inhibiting Dermal Inflammation
Abstract
Simple Summary
Abstract
1. Introduction
2. Materials and Methods
2.1. Preparation of QGASE
2.2. Reagents and Antibodies
2.3. Cells
2.4. Migration Assay
2.5. Cell Cytotoxicity Assay
2.6. RNA Isolation and Quantitative Reverse Transcription Polymerase Chain Reaction
2.7. Western Blotting
2.8. DCF-DA Staining
2.9. Ethics for Animal Tests
2.10. Mouse Skin Wound Model
2.11. Histopathological Staining of Wound Area
2.12. Liquid Chromatography—Mass Spectrometry (LC–MS/MS)
2.13. Statistical Analysis
3. Results
3.1. QGASE Repaired the Wound Area in Human Dermal Fibroblast (HF) Cells
3.2. QGASE Increased the Levels of Wound-Healing Biomarkers in HF Cells
3.3. QGASE Reduced ROS Levels in HF Cells
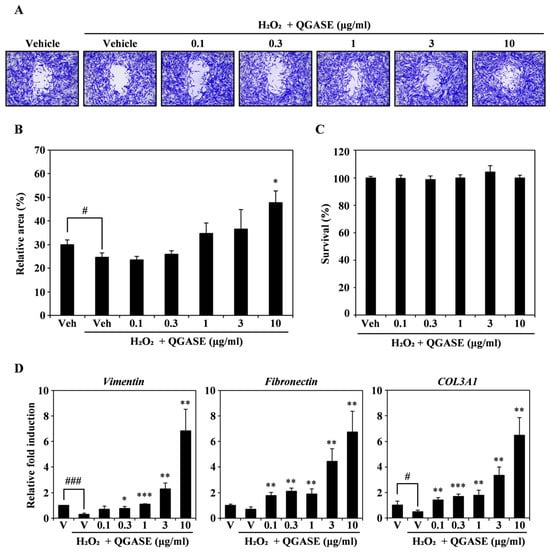
3.4. QGASE Recovered H2O2-Enhanced Wounds in HF Cells
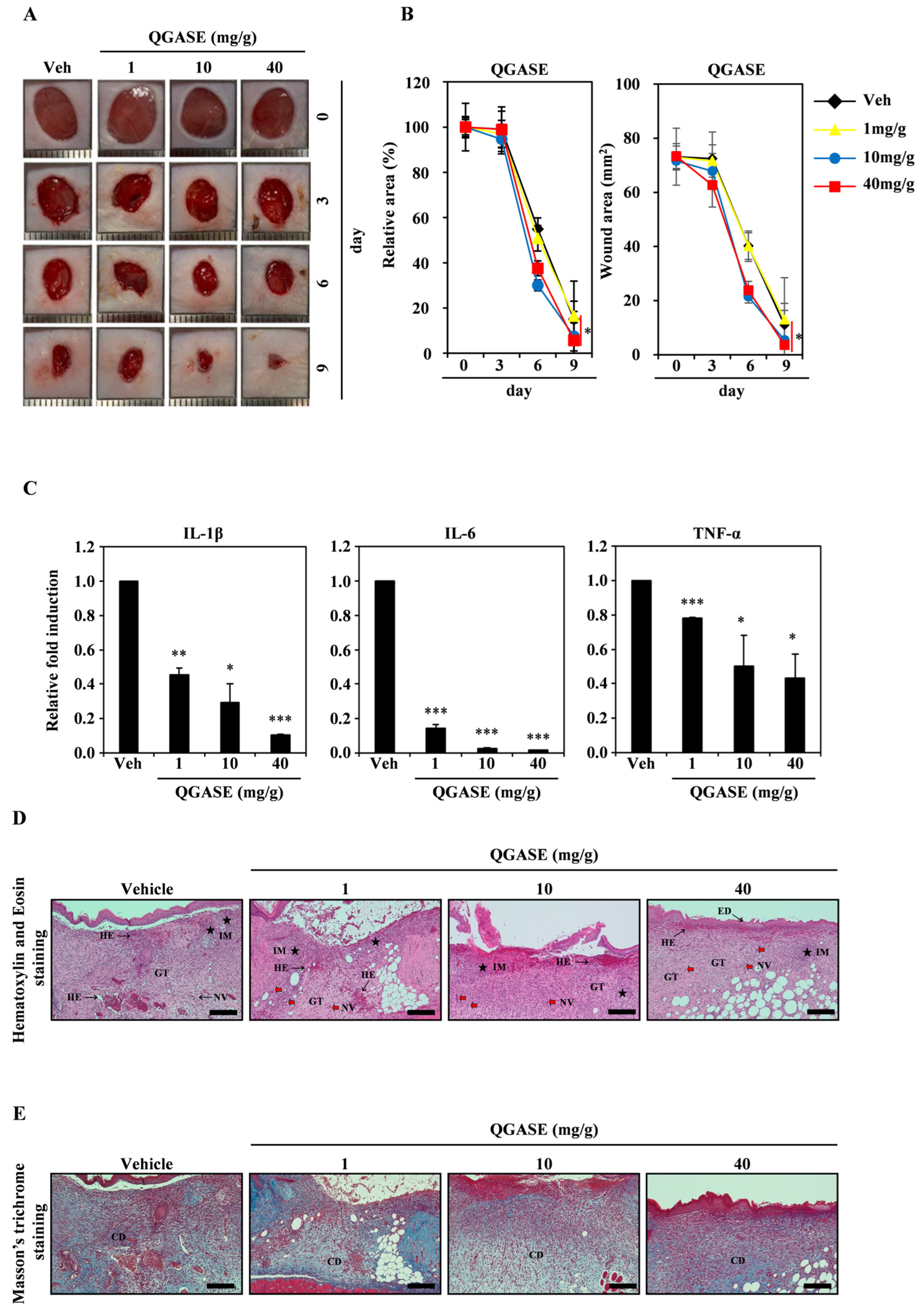
3.5. QGASE Showed Wound-Healing Effects In Vivo
3.6. QGASE Contained Various Polyphenolic Compounds
4. Discussion
5. Conclusions
Supplementary Materials
Author Contributions
Funding
Institutional Review Board Statement
Informed Consent Statement
Data Availability Statement
Conflicts of Interest
Abbreviations
| QGASE | Quercus glauca acorn seed coat water extract |
| HF cells | human dermal fibroblast cells |
| α-SMA | α-Smooth muscle actin |
| UV | ultraviolet |
| PDGF | platelet-derived growth factor |
| TGF | transforming growth factor |
| FGF | fibroblast growth factor |
| VEGF | vascular endothelial growth factor |
| DAMPs | damage-associated molecular patterns |
| PAMPs | pathogen-associated molecular patterns |
| TLRs | Toll-like receptors |
| ROS | Reactive oxygen species |
| ECM | extracellular matrix |
| H2O2 | hydrogen peroxide |
| DMSO | dimethyl sulfoxide |
| HPRT-1 | Hypoxanthine phosphoribosyltransferase 1 |
| CCK-8 | Cell Counting Kit-8 |
| qRT-PCR | quantitative reverse transcription polymerase chain reaction |
| DCF-DA | 2,7-dichlorofluorescin diacetate |
| H&E staining | hematoxylin and eosin staining |
| GT | granulation tissue formation |
| HE | hemorrhage |
| IM | inflammation |
| NV | neovascularization |
| ED | epithelialization |
| CD | collagen deposition |
| TGF-β | Transforming growth factor beta |
| PMNs | Polymorphonuclear neutrophils |
References
- Tottoli, E.M.; Dorati, R.; Genta, I.; Chiesa, E.; Pisani, S.; Conti, B. Skin Wound Healing Process and New Emerging Technologies for Skin Wound Care and Regeneration. Pharmaceutics 2020, 12, 735. [Google Scholar] [CrossRef] [PubMed]
- Gurtner, G.C.; Werner, S.; Barrandon, Y.; Longaker, M.T. Wound repair and regeneration. Nature 2008, 453, 314–321. [Google Scholar] [CrossRef] [PubMed]
- Broughton, G., 2nd; Janis, J.E.; Attinger, C.E. Wound healing: An overview. Plast. Reconstr. Surg. 2006, 117, 1e-S–32e-S. [Google Scholar] [CrossRef]
- Shah, J.M.; Omar, E.; Pai, D.R.; Sood, S. Cellular events and biomarkers of wound healing. Indian. J. Plast. Surg. 2012, 45, 220–228. [Google Scholar] [CrossRef] [PubMed]
- Park, J.W.; Hwang, S.R.; Yoon, I.S. Advanced Growth Factor Delivery Systems in Wound Management and Skin Regeneration. Molecules 2017, 22, 1259. [Google Scholar] [CrossRef]
- Sorg, H.; Tilkorn, D.J.; Hager, S.; Hauser, J.; Mirastschijski, U. Skin Wound Healing: An Update on the Current Knowledge and Concepts. Eur. Surg. Res. 2017, 58, 81–94. [Google Scholar] [CrossRef]
- Rodrigues, M.; Kosaric, N.; Bonham, C.A.; Gurtner, G.C. Wound Healing: A Cellular Perspective. Physiol. Rev. 2019, 99, 665–706. [Google Scholar] [CrossRef]
- Donati, G.; Rognoni, E.; Hiratsuka, T.; Liakath-Ali, K.; Hoste, E.; Kar, G.; Kayikci, M.; Russell, R.; Kretzschmar, K.; Mulder, K.W.; et al. Wounding induces dedifferentiation of epidermal Gata6+ cells and acquisition of stem cell properties. Nat. Cell Biol. 2017, 19, 603–613. [Google Scholar] [CrossRef]
- Wang, G.; Yang, F.; Zhou, W.; Xiao, N.; Luo, M.; Tang, Z. The initiation of oxidative stress and therapeutic strategies in wound healing. Biomed. Pharmacother. 2023, 157, 114004. [Google Scholar] [CrossRef]
- Klyubin, I.V.; Kirpichnikova, K.M.; Gamaley, I.A. Hydrogen peroxide-induced chemotaxis of mouse peritoneal neutrophils. Eur. J. Cell Biol. 1996, 70, 347–351. [Google Scholar]
- Schieber, M.; Chandel, N.S. ROS function in redox signaling and oxidative stress. Curr. Biol. 2014, 24, R453–R462. [Google Scholar] [CrossRef] [PubMed]
- Dunnill, C.; Patton, T.; Brennan, J.; Barrett, J.; Dryden, M.; Cooke, J.; Leaper, D.; Georgopoulos, N.T. Reactive oxygen species (ROS) and wound healing: The functional role of ROS and emerging ROS-modulating technologies for augmentation of the healing process. Int. Wound J. 2017, 14, 89–96. [Google Scholar] [CrossRef]
- Polaka, S.; Katare, P.; Pawar, B.; Vasdev, N.; Gupta, T.; Rajpoot, K.; Sengupta, P.; Tekade, R.K. Emerging ROS-Modulating Technologies for Augmentation of the Wound Healing Process. ACS Omega 2022, 7, 30657–30672. [Google Scholar] [CrossRef]
- Lenselink, E.A. Role of fibronectin in normal wound healing. Int. Wound J. 2015, 12, 313–316. [Google Scholar] [CrossRef]
- Saad, B.; Azaizeh, H.; Abu-Hijleh, G.; Said, O. Safety of traditional arab herbal medicine. Evid. Based Complement. Altern. Med. 2006, 3, 433–439. [Google Scholar] [CrossRef] [PubMed]
- Pazyar, N.; Yaghoobi, R.; Rafiee, E.; Mehrabian, A.; Feily, A. Skin wound healing and phytomedicine: A review. Skin. Pharmacol. Physiol. 2014, 27, 303–310. [Google Scholar] [CrossRef]
- Zhu, Y.-P. Chinese Materia Medica: Chemistry, Pharmacology, and Applications; Harwood Academic: Amsterdam, The Netherlands, 1998; p. vii. 706p. [Google Scholar]
- Harborne, J.B. Phytochemical Methods: A Guide to Modern Techniques of Plant Analysis; Distributed in the USA by Halsted Press, a Division of John Wiley & Sons, New York; Chapman & Hall: London, UK, 1973; 278p. [Google Scholar]
- Youn, S.H.; Kwon, J.H.; Yin, J.; Tam, L.T.; Ahn, H.S.; Myung, S.C.; Lee, M.W. Anti-Inflammatory and Anti-Urolithiasis Effects of Polyphenolic Compounds from Quercus gilva Blume. Molecules 2017, 22, 1121. [Google Scholar] [CrossRef] [PubMed]
- Shen, C.C.; Hong, K.Y.; Chen, J.; Zhang, L.J.; Lin, Z.H.; Huang, H.T.; Cheng, H.L.; Kuo, Y.H. Antioxidant and anti-nitric oxide components from Quercus glauca. Chem. Pharm. Bull. 2012, 60, 924–929. [Google Scholar] [CrossRef][Green Version]
- Sheu, S.Y.; Tsuang, Y.H.; Hsu, F.L.; Lu, F.J.; Chiang, H.C. Superoxide anion scavenge effect of Quercus glauca Thunb. in whole blood of patients with ankylosing spondylitis. Am. J. Chin. Med. 1997, 25, 307–315. [Google Scholar] [CrossRef]
- Rozen, S.; Skaletsky, H. Primer3 on the WWW for general users and for biologist programmers. Methods Mol. Biol. 2000, 132, 365–386. [Google Scholar] [CrossRef]
- Livak, K.J.; Schmittgen, T.D. Analysis of relative gene expression data using real-time quantitative PCR and the 2−ΔΔCT Method. Methods 2001, 25, 402–408. [Google Scholar] [CrossRef] [PubMed]
- Andres-Manzano, M.J.; Andres, V.; Dorado, B. Oil Red O and Hematoxylin and Eosin Staining for Quantification of Atherosclerosis Burden in Mouse Aorta and Aortic Root. Methods Mol. Biol. 2015, 1339, 85–99. [Google Scholar] [CrossRef] [PubMed]
- Zaini, A.A.; Khaza’ai, H.; Ali, R.M.; Abdul Mutalib, M.S.; Baharuddin, A.A. Topical Treatment of Tocotrienol-Rich Fraction (TRF) on Deep Partial-Thickness Burn Wounds in Rats. J. Dermatol. Clin. Res. 2016, 4, 1063. [Google Scholar]
- Guo, S.; Dipietro, L.A. Factors affecting wound healing. J. Dent. Res. 2010, 89, 219–229. [Google Scholar] [CrossRef]
- Bao, P.; Kodra, A.; Tomic-Canic, M.; Golinko, M.S.; Ehrlich, H.P.; Brem, H. The role of vascular endothelial growth factor in wound healing. J. Surg. Res. 2009, 153, 347–358. [Google Scholar] [CrossRef] [PubMed]
- Cheon, S.S.; Wei, Q.; Gurung, A.; Youn, A.; Bright, T.; Poon, R.; Whetstone, H.; Guha, A.; Alman, B.A. Beta-catenin regulates wound size and mediates the effect of TGF-beta in cutaneous healing. FASEB J. 2006, 20, 692–701. [Google Scholar] [CrossRef]
- Yoon, M.; Kim, E.; Seo, S.H.; Kim, G.U.; Choi, K.Y. KY19382 Accelerates Cutaneous Wound Healing via Activation of the Wnt/beta-Catenin Signaling Pathway. Int. J. Mol. Sci. 2023, 24, 11742. [Google Scholar] [CrossRef]
- Bastakoty, D.; Young, P.P. Wnt/beta-catenin pathway in tissue injury: Roles in pathology and therapeutic opportunities for regeneration. FASEB J. 2016, 30, 3271–3284. [Google Scholar] [CrossRef]
- Guo, M.; Toda, K.; Grinnell, F. Activation of human keratinocyte migration on type I collagen and fibronectin. J. Cell Sci. 1990, 96 Pt 2, 197–205. [Google Scholar] [CrossRef]
- Patten, J.; Wang, K. Fibronectin in development and wound healing. Adv. Drug Deliv. Rev. 2021, 170, 353–368. [Google Scholar] [CrossRef]
- Putra, A.; Alif, I.; Hamra, N.; Santosa, O.; Kustiyah, A.R.; Muhar, A.M.; Lukman, K. MSC-released TGF-beta regulate alpha-SMA expression of myofibroblast during wound healing. J. Stem Cells Regen. Med. 2020, 16, 73–79. [Google Scholar] [CrossRef] [PubMed]
- Podskochy, A.; Koulikovska, M.; Fagerholm, P. Expression of Alpha-smooth Muscle Actin During Wound Healing in UVR-exposed Rabbit Corneas. Investig. Ophthalmol. Vis. Sci. 2003, 44, 889. [Google Scholar]
- Shinde, A.V.; Humeres, C.; Frangogiannis, N.G. The role of alpha-smooth muscle actin in fibroblast-mediated matrix contraction and remodeling. Biochim. Biophys. Acta Mol. Basis Dis. 2017, 1863, 298–309. [Google Scholar] [CrossRef] [PubMed]
- Darby, I.A.; Laverdet, B.; Bonte, F.; Desmouliere, A. Fibroblasts and myofibroblasts in wound healing. Clin. Cosmet. Investig. Dermatol. 2014, 7, 301–311. [Google Scholar] [CrossRef]
- Patel, G.K.; Wilson, C.H.; Harding, K.G.; Finlay, A.Y.; Bowden, P.E. Numerous keratinocyte subtypes involved in wound re-epithelialization. J. Investig. Dermatol. 2006, 126, 497–502. [Google Scholar] [CrossRef]
- Mathew-Steiner, S.S.; Roy, S.; Sen, C.K. Collagen in Wound Healing. Bioengineering 2021, 8, 63. [Google Scholar] [CrossRef]
- Kanno, E.; Tanno, H.; Masaki, A.; Sasaki, A.; Sato, N.; Goto, M.; Shisai, M.; Yamaguchi, K.; Takagi, N.; Shoji, M.; et al. Defect of Interferon gamma Leads to Impaired Wound Healing through Prolonged Neutrophilic Inflammatory Response and Enhanced MMP-2 Activation. Int. J. Mol. Sci. 2019, 20, 5657. [Google Scholar] [CrossRef]
- Wang, L.; Mohanasundaram, P.; Lindstrom, M.; Asghar, M.N.; Sultana, G.; Misiorek, J.O.; Jiu, Y.; Chen, H.; Chen, Z.; Toivola, D.M.; et al. Vimentin Suppresses Inflammation and Tumorigenesis in the Mouse Intestine. Front. Cell Dev. Biol. 2022, 10, 862237. [Google Scholar] [CrossRef]
- Cheng, F.; Shen, Y.; Mohanasundaram, P.; Lindstrom, M.; Ivaska, J.; Ny, T.; Eriksson, J.E. Vimentin coordinates fibroblast proliferation and keratinocyte differentiation in wound healing via TGF-beta-Slug signaling. Proc. Natl. Acad. Sci. USA 2016, 113, E4320–E4327. [Google Scholar] [CrossRef]
- Martin, K.R.; Barrett, J.C. Reactive oxygen species as double-edged swords in cellular processes: Low-dose cell signaling versus high-dose toxicity. Hum. Exp. Toxicol. 2002, 21, 71–75. [Google Scholar] [CrossRef]
- Mittal, M.; Siddiqui, M.R.; Tran, K.; Reddy, S.P.; Malik, A.B. Reactive oxygen species in inflammation and tissue injury. Antioxid. Redox Signal 2014, 20, 1126–1167. [Google Scholar] [CrossRef]
- Weng, M.; Xie, X.; Liu, C.; Lim, K.L.; Zhang, C.W.; Li, L. The Sources of Reactive Oxygen Species and Its Possible Role in the Pathogenesis of Parkinson’s Disease. Parkinsons Dis. 2018, 2018, 9163040. [Google Scholar] [CrossRef] [PubMed]
- Holzer-Geissler, J.C.J.; Schwingenschuh, S.; Zacharias, M.; Einsiedler, J.; Kainz, S.; Reisenegger, P.; Holecek, C.; Hofmann, E.; Wolff-Winiski, B.; Fahrngruber, H.; et al. The Impact of Prolonged Inflammation on Wound Healing. Biomedicines 2022, 10, 856. [Google Scholar] [CrossRef] [PubMed]
- Nosenko, M.A.; Ambaryan, S.G.; Drutskaya, M.S. Proinflammatory Cytokines and Skin Wound Healing in Mice. Mol. Biol. 2019, 53, 741–754. [Google Scholar] [CrossRef]
- Eming, S.A.; Krieg, T.; Davidson, J.M. Inflammation in wound repair: Molecular and cellular mechanisms. J. Investig. Dermatol. 2007, 127, 514–525. [Google Scholar] [CrossRef]
- Badhani, B.; Sharma, N.; Kakkar, R. Gallic acid: A versatile antioxidant with promising therapeutic and industrial applications. RSC Adv. 2015, 5, 27540–27557. [Google Scholar] [CrossRef]
- Tsao, R. Chemistry and biochemistry of dietary polyphenols. Nutrients 2010, 2, 1231–1246. [Google Scholar] [CrossRef]
- Pandey, K.B.; Rizvi, S.I. Plant polyphenols as dietary antioxidants in human health and disease. Oxid. Med. Cell. Longev. 2009, 2, 270–278. [Google Scholar] [CrossRef]
- Yang, D.J.; Moh, S.H.; Son, D.H.; You, S.; Kinyua, A.W.; Ko, C.M.; Song, M.; Yeo, J.; Choi, Y.H.; Kim, K.W. Gallic Acid Promotes Wound Healing in Normal and Hyperglucidic Conditions. Molecules 2016, 21, 899. [Google Scholar] [CrossRef]
- Zhou, C.; Xu, R.; Han, X.; Tong, L.; Xiong, L.; Liang, J.; Sun, Y.; Zhang, X.; Fan, Y. Protocatechuic acid-mediated injectable antioxidant hydrogels facilitate wound healing. Compos. Part B Eng. 2023, 250, 110451. [Google Scholar] [CrossRef]
- Kapoor, M.; Howard, R.; Hall, I.; Appleton, I. Effects of epicatechin gallate on wound healing and scar formation in a full thickness incisional wound healing model in rats. Am. J. Pathol. 2004, 165, 299–307. [Google Scholar] [CrossRef] [PubMed]





| Target Gene | Forward Primer (5′–3′) | Reverse Primer (5′–3′) |
|---|---|---|
| COL1A1 | CCGTGCCCTGCCAGATC | CAGTTCTTGATTTCGTCGCAGATC |
| COL3A1 | TGGAGGATGGTTGCACGAAA | AAAAGCAAACAGGGCCAACG |
| VEGF-A | ATAAGTCCTGGAGCGTTCCCT | GGCAGCGTGGTTTCTGTATC |
| Vimentin | AACTTAGGGGCGCTCTTGTC | TGAGGGCTCCTAGCGGTTTA |
| Fibronectin | ACAAGCATGTCTCTCTGCCA | TTTGCATCTTGGTTGGCTGC |
| TNF-α | TAGCCCACGTCGTAGCAAAC | CTCAAAGTAGACCTGCCC |
| IL-1β | TGCCACCTTTTGACAGTGATG | AAGGTCCACGGGAAAGACAC |
| IL-6 | CAACGATGATGCACTTGCAGA | TGGAAATTGGGGTAGGAAGGAC |
| HPRT1 | GACCAGTCAACAGGGGACAT | GCTTGCGACCTTGACCATCT |
| β-actin | AAGGATTCCTATGTGGGCGAC | CGTACAGGGATAGCACAGCC |
| Score | 0 | 1 | 2 | 3 | 4 |
|---|---|---|---|---|---|
| Epithelialization | Absence of epithelial proliferation in 70% of tissue | Poor epidermal organization in 60% of tissue | Incomplete epidermal organization in 40% of tissue | Moderate epithelial proliferation in 60% of tissue | Complete epidermal remodeling in 80% of tissue |
| Hemorrhage | Absence of hemorrhage | 1–2 per site of hemorrhage | 3–4 per site of hemorrhage | 5–6 per site of hemorrhage | >7 per site of hemorrhage |
| Granulation tissue formation | Immature and inflammatory tissue in 70% of tissue | Thin, immature, and inflammatory tissue in 60% of tissue | Moderate remodeling in 40% of tissue | Thick granulation layer in 60% of tissue | Complete tissue organization in 80% of tissue |
| Neovascularization | Absence of angiogenesis | 1–2 vessels per site | 3–4 vessels per site | 5–6 vessels per site | >7 vessels per site |
| Collagen deposition | Absence of collagen deposition | Focal presence in fibroblasts around new capillaries | Moderate amount in the repair tissue | Dominant feature | |
| Inflammation | Inflammatory cell infiltration was scored as follows: - mild - moderate - severe | ||||
| Group Dose | Vehicle | QGASE | ||
|---|---|---|---|---|
| 0 | 1 | 10 | 40 | |
| Score | ||||
| Skin | ||||
| – Epithelialization | 0 | 0 | 0 | 4 |
| – Hemorrhage | 3 | 3 | 2 | 1 |
| – Inflammation | 3 | 3 | 2 | 1 |
| – Granulation tissue formation | 2 | 4 | 2 | 4 |
| – Neovascularization | 1 | 4 | 2 | 3 |
| Dermis | ||||
| – Collagen deposition | 1 | 1 | 2 | 3 |
| Identification | Formula | Molar Mass | mg/kg |
|---|---|---|---|
| Epicatechin gallate | C22H18O10 | 442.37 g/mol | 3.00 ± 0.56 |
| Protocatechuic acid | C7H6O4 | 154.12 g/mol | 573.33 ± 56.96 |
| Ellagic acid | C14H6O8 | 302.197 g/mol | 8.37 ± 1.40 |
| Gallic acid | C7H6O5 | 170.12 g/mol | 1407.78 ± 128.51 |
| Isoquercitrin | C21H20O12 | 464.0955 g/mol | 0.00 ± 0.00 |
| Kaempferol-3-O-(2′6′-di-O-trans-p-coumaroyl)-β-D-glucopyranoside | C39H32O15 | 740.7 g/mol | 0.00 ± 0.00 |
| Myricitrin | C21H20O12 | 464.37 g/mol | 0.00 ± 0.00 |
| Tiliroside | C30H26O13 | 594.5 g/mol | 0.52 ± 0.23 |
| Catechin | C15H14O6 | 290.26 g/mol | 143.67 ± 17.13 |
| Epicatechin | C15H14O6 | 290.27 g/mol | 83.33 ± 4.58 |
| Quercetin | C15H10O7 | 302.236 g/mol | 7.89 ± 1.54 |
| Rutin | C27H30O16 | 610.517 g/mol | 63.44 ± 10.01 |
Disclaimer/Publisher’s Note: The statements, opinions and data contained in all publications are solely those of the individual author(s) and contributor(s) and not of MDPI and/or the editor(s). MDPI and/or the editor(s) disclaim responsibility for any injury to people or property resulting from any ideas, methods, instructions or products referred to in the content. |
© 2024 by the authors. Licensee MDPI, Basel, Switzerland. This article is an open access article distributed under the terms and conditions of the Creative Commons Attribution (CC BY) license (https://creativecommons.org/licenses/by/4.0/).
Share and Cite
Kim, S.-H.; Shin, H.-L.; Son, T.H.; Lim, S.-A.; Kim, D.; Yoon, J.-H.; Choi, H.; Kim, H.-G.; Choi, S.-W. Quercus glauca Acorn Seed Coat Extract Promotes Wound Re-Epithelialization by Facilitating Fibroblast Migration and Inhibiting Dermal Inflammation. Biology 2024, 13, 775. https://doi.org/10.3390/biology13100775
Kim S-H, Shin H-L, Son TH, Lim S-A, Kim D, Yoon J-H, Choi H, Kim H-G, Choi S-W. Quercus glauca Acorn Seed Coat Extract Promotes Wound Re-Epithelialization by Facilitating Fibroblast Migration and Inhibiting Dermal Inflammation. Biology. 2024; 13(10):775. https://doi.org/10.3390/biology13100775
Chicago/Turabian StyleKim, Shin-Hye, Hye-Lim Shin, Tae Hyun Son, So-An Lim, Dongsoo Kim, Jun-Hyuck Yoon, Hyunmo Choi, Hwan-Gyu Kim, and Sik-Won Choi. 2024. "Quercus glauca Acorn Seed Coat Extract Promotes Wound Re-Epithelialization by Facilitating Fibroblast Migration and Inhibiting Dermal Inflammation" Biology 13, no. 10: 775. https://doi.org/10.3390/biology13100775
APA StyleKim, S.-H., Shin, H.-L., Son, T. H., Lim, S.-A., Kim, D., Yoon, J.-H., Choi, H., Kim, H.-G., & Choi, S.-W. (2024). Quercus glauca Acorn Seed Coat Extract Promotes Wound Re-Epithelialization by Facilitating Fibroblast Migration and Inhibiting Dermal Inflammation. Biology, 13(10), 775. https://doi.org/10.3390/biology13100775

