Abstract
The Janus membrane, as a kind of functional material with asymmetric wettability, is endowed with a unique “liquid diode” effect by its hydrophilic/hydrophobic properties on both sides, which can realize unidirectional fluid transport that shows an important value for biomedical and other applications. Electrospinning technology, with the advantages of flexible processing and controllable fiber structure, has become a mainstream method for preparing Janus membranes with customizable structure and function. Electrospun Janus membranes are widely used in biomedical fields, especially in wound dressings. Their unidirectional drainage property can effectively remove wound exudate, and combined with functional components, they can simultaneously achieve antibacterial, anti-inflammatory, sustained drug release, and rapid hemostasis, and can even realize wound condition monitoring through functional modification, showing great potential in smart medical dressings. While Janus membrane studies have achieved notable breakthroughs, they still face challenges such as poor asymmetric interlayer bonding, lack of long-term stability, organic solvent contamination from electrostatic spinning, and large-scale production. In the future, we need to focus on material interface modification, green preparation process development, and theoretical model improvement to advance the real-world utilization of Janus membranes across diverse applications.
1. Introduction
The word “Janus” comes from an ancient Roman god of doors. This god had two faces and faced in two different directions, so Janus materials were used to denote materials with asymmetric/opposing properties on opposing sides [1,2]. In his 1991 lecture “Soft Matter”, de Gennes first used this term to describe the properties that differ across different parts of the same particle. Therefore, the academic term “Janus” is used to describe the asymmetry of a material with different configurations or properties on both sides [1,2,3]. Janus materials with opposing properties on two sides have attracted great attention in various applications, such as wound dressings [4,5,6], catalysts [7,8], and batteries [9,10]. The Janus materials discussed in this work specifically refer to functional membrane materials with distinctly asymmetric wettability on their two sides. Such membranes, which allow droplets to transfer from the hydrophobic side to the hydrophilic side but not in the reverse direction, are generally defined as Janus membranes, which constitute an important branch of Janus materials in the membrane field.
Over the past decade, there have been many studies on Janus membranes. While numerous reviews have summarized Janus membranes for oil-water separation, membrane distillation, and sensors, comprehensive reviews focusing on their biomedical applications—especially those fabricated by electrospinning—remain scarce. So this review centers on the fluid transport principles and practical implementations of Janus fiber membranes, especially for antimicrobial, anti-inflammatory/antioxidant, drug release, hemostatic, or wound detection applications (Figure 1), and hopefully informs the use of Janus membranes in these areas.
Figure 1.
Application of Janus-structured nanofiber membranes.
The asymmetry of Janus membranes has a greater advantage than that of homogeneous membranes. The unidirectional transport behavior of water droplets in the membrane is known as the “liquid diode” effect [11], and its fluid transport mechanism lies in the special driving force generated by the asymmetric wettability on both sides of the membrane, which generally consists of the Laplace pressure, gravity, external forces, and their combined effects [12], but some studies have also shown that the driving force can also be in the absence of external forces. The driving force can also be generated in the absence of external forces and can even overcome gravity to occur in some cases [13]. In general, the Laplace pressure (PL) of the membrane on the liquid affects the unidirectional transport behavior of the liquid [14,15], as do the materials that make up the Janus membrane [16], the pore structure of the membrane [17,18], and the thickness of the hydrophilic and hydrophobic layers [19].
There are various methods to synthesize Janus membranes [11,20,21,22], and electrostatic spinning is one of the important techniques to prepare Janus membranes, which is a relatively simple and controlled process, capable of tailoring fine polymer fibers and applying them in a variety of scenarios, and is considered one of the most promising means in the direction of, for example, wound dressings, nanocatalysts, and batteries [23,24,25,26]. Importantly, this technology can fabricate nanofibers with high porosity, small pore size, and high specific surface area [27,28], which are highly consistent with the structural requirements of biomedical materials, and can realize the loading and controlled release of functional components, showing unique advantages in wound dressing, drug delivery, and other biomedical scenarios.
For the fabrication of Janus membranes, electrospinning technology provides diverse and customizable strategies. Sequential single-fluid electrospinning is the simplest and most widely used method to prepare bilayer Janus membranes with asymmetric wettability, which can precisely regulate the thickness of hydrophilic and hydrophobic layers by controlling the spinning time. The use of the electrostatic spinning technique can result in fibers that are finer compared to those obtained by conventional methods, with better mechanical properties and bioactive features. The excellent diffusion properties and high surface area-to-volume ratio of such films are of high value in wound care applications, and in terms of wound dressings, Janus-structured dressings made with suitable materials can enhance wound healing capabilities, such as improving the wound healing environment and draining wound exudates [29]. In addition, compared to methods such as sequential vacuum filtration, phase separation, and unilateral modification, the electrostatic spinning method has many advantages, such as the wide variety of raw materials that can be used (including a wide range of natural and synthetic polymers) and the layer thickness that can be precisely controlled. Numerous polymers are involved in the discussion. Their abbreviations and full names are summarized in Table S1 to facilitate reader identification and comprehension. Table 1 summarizes the materials available for Janus fiber membranes prepared by electrostatic spinning, as well as their wettability, contact angle, and advantages.
Table 1.
Materials commonly used to prepare Janus membranes.
2. Unidirectional Fluid Transport with Janus Membranes
2.1. Mechanism of Unidirectional Fluid Transport of Janus Membranes
Generally, Janus membranes consist of a hydrophobic layer, which is resistant to liquids, and a hydrophilic layer, which is attractive to liquids. The Janus membrane displays contrasting wettability on its two sides, but generally the wettability is the same for the same side of the membrane, and the wettability gradient along the cross-section of the membrane changes (unidirectional transport of liquids is driven by the cross-section wettability gradient), and the directional transport is manifested as movement in the cross-section direction. Directional transport manifests itself inside the Janus membrane as movement in the cross-sectional direction. The directional transport mechanism of liquids across Janus membranes remains unclear despite the observable transport behavior on both sides [43]. Wu et al. [19] fabricated hydrophilic/hydrophobic Janus membranes using hydrophilic cross-linked Polyvinyl Alcohol (c-PVA) and hydrophobic PU, and analyzed and investigated the mechanism of unidirectional water transport. When the hydrophobic layer faces upward, and water droplets accumulate on its surface, the droplets experience two opposing forces: an upward hydrophobic force (HF) from the hydrophobic layer and a downward hydrostatic pressure force (HP). Initially, these two forces remain in equilibrium, preventing water penetration through the hydrophobic layer. However, continuous water accumulation increases HP, eventually causing HP to exceed HF. The porous nature of the hydrophobic layer enables water infiltration under resultant force. When water comes into contact with the underlying hydrophilic layer, it generates a novel lateral capillary force (CF) that drives liquid transport through both the hydrophilic layer and across the Janus membrane (Figure 2a,b). This completes the water penetration process through the Janus membrane. When the hydrophilic layer is upward, water will enter the inside of the layer under the action of CF, and the combined force of CF and HP will cause the water to transfer downward until it touches the hydrophobic layer. At this point, the upward force HF counteracts the downward combined force (CF+HP). As water attempts to permeate vertically through the entire membrane, the HF prevents the water from penetrating, and this HF is also called the “breakthrough pressure (F breakthrough).” If the water droplets continue to grow, the hydrostatic pressure will continue to increase so that the combined force of the water downward is greater than the F breakthrough, resulting in the water penetrating the Janus membrane, which indicates that there is an upper limit to the amount of the membrane that can prevent water from infiltrating in the Counter-flow infiltration blocking. The maximum water column height can be expressed as F breakthrough, then F breakthrough can be expressed as
where , r, and represent the contact angle, pore radius, and surface tension of water, respectively [19,44].
Figure 2.
(a,b) Schematic diagram of water droplet forces in Janus membrane [19]. Copyright 2012, RSC. (c) Schematic of the mechanism of directional water transport in a three-layer Janus membrane [45]. Copyright 2018, Wiley. (d) Analysis of forces on droplets on hydrophobic and hydrophilic surfaces and forces based on Laplace’s equation [15]. Copyright 2021, ACS.
Many studies on the unidirectional infusion principle of Janus membranes have focused on the thickness of the membrane and the opposite wettability of the two sides, and there is also a multilayer structure with progressive wettability, which is similar to the bilayer structure in terms of the mechanism of liquid transfer [16,43,46]. A three-layered hydrophobic/transfer/super-hydrophilic porous membrane prepared by Miao et al. [45] can be used to explore in detail the unidirectional liquid transport principle mentioned above. Similar to the bilayer membrane, the water droplets can sequentially penetrate the hydrophobic layer and intermediate transfer layer, ultimately diffusing within the superhydrophilic layer. In the opposite direction, the droplets diffuse laterally along the superhydrophilic layer and the middle layer without penetrating the hydrophobic layer (Figure 2b). Similar to the bilayer Janus membrane, the triple-layer membrane also exhibits hydrophobic force (HF), hydrostatic pressure (HP), and capillary force (CF) generated by the superhydrophilic surface. HF is generally constant; the level of HP is determined by droplet size, and when the HP is greater than HF, the water droplet will cross the hydrophobic layer and enter the transfer layer. The resultant force of the transverse capillary force CF1, and HP drives the droplet diffusion in the transfer layer. Then, the water droplets will continue to penetrate downward and contact the superhydrophilic layer, utilizing CF2 to enter the superhydrophilic layer. Gradually, as water permeates downward, the hydrophobic layer dries out completely. Therefore, when the hydrophobic layers are upward, their combined force promotes continuous penetration of water droplets through the three fiber membranes without reverse penetration. On the contrary, when the superhydrophilic layer is upward, the water diffuses in the superhydrophilic layer and the transfer layer, resulting in a blockage of the downward movement of the water, and when water comes into contact with the hydrophobic layer, it experiences a repulsive hydrophobic force in the opposite direction, further hindering permeation. Thus, the double barrier further increases the breakthrough pressure. The unidirectional water transfer principle of this three-layer Janus membrane is the same as that of the double-layer Janus membrane described above, and the three-layer Janus membrane has better water conductivity and hygroscopicity.
However, the above theory does not fully explain the unidirectional transport of liquid, as it only offers a macroscopic perspective on how water droplets penetrate the hydrophobic layer and reach the hydrophilic layer. To achieve a deeper and more detailed analysis of the transport mechanism and to quantify the driving forces involved, it is necessary to employ the concept of Laplace pressure (PL) for explanation [14]. Liquid transport in Janus membranes is controlled by the PL, which takes effect before the droplet enters the hydrophobic layer channel. PL can be expressed as
where denotes the WCA inside the pore, D is the pore diameter, and is the surface tension of the water [14].
When the WCA is <90°, PL is positive, indicating a capillary force when the nanofibers are attractive to water. When the water contact angle >90°, PL is negative, indicating a hydrophobic force, which indicates that the fiber is resistant to water wettability [15]. Based on the Laplace pressure, when water reaches the hydrophobic-hydrophilic interface, the two pores produce a superimposed capillary pressure difference (∆P):
∆P+ and ∆P− represent the total capillary pressures of the pore channels during water droplet transport from the hydrophobic to the hydrophilic layer and the reverse process, respectively, PH1 and PH2 denote the hydrostatic pressures of water on the two surfaces; ρ, V, and g are the density, volume, and gravitational acceleration of the droplet, respectively; S1 and S2 are the contact areas between the droplet and the two layers; PL1 and PL2 represent the Laplace pressures of the two layers acting on the water; γ is the surface tension of water; θ1 and θ2 are the WCA, respectively; and D1 and D2 the pore diameters of the two layers [15], where subscript 1 refers to the hydrophobic layer and 2 to the hydrophilic layer.
During the unidirectional transport of water droplets through the Janus membrane pores, they are subjected to forces (Figure 2c). When water enters from the hydrophobic layer, the net force ∆P+ is positive, indicating that it facilitates water transport. However, prior to attaining the hydrophilic pores, water permeation remains impeded by the hydrophobic layer’s PL, which is similar to the description of the Fbreakthrough pressure above. Only when water reaches the hydrophobic-hydrophilic Junction can the PL from the hydrophobic layer drive it forward, whereas when a droplet enters through the hydrophilic layer, the net force ∆P- becomes negative, hindering unidirectional transport [15].
However, as discussed below, studies indicate that the hydrostatic pressure caused by gravity does not play a dominant role in the directional transport of liquids within Janus membranes. Cao et al. [13] fabricated a superhydrophobic “pump” through an in-depth study of the droplet self-lifting mechanism, using a superhydrophobic network to realize antigravity water transport without any external force (Figure 3a). Above the superhydrophobic network is a constant water column, and the constant hydrostatic pressure is represented by PSWP. The anti-gravity droplet transport process can be divided into four phases, and the PLs of the four phases are PL1, PL2, PL3, and PL4. At Stage I, the droplets’ self-ascent is triggered by the fact that PL1 > PSWP of self-rising. At Stage II, as the round droplet rises, the PL increases due to the decrease in curvature, and the droplet rises faster. When the WCA is equal to 90°, the PL attains its peak value, PL2. As the droplet continues to rise, the PL decreases from PL2 while PSWP remains constant, which decreases the upward driving force of the droplet. At Stage III, the acceleration becomes zero when PL3 = PSWP. By the last stage, PL4 < PSWP, the droplet rapidly decelerates to a complete standstill from its upward motion and stops rising. Zhou et al. [47] also observed that gravity is not the driving factor behind this directional transport mechanism, where the droplets attach upwards to the lower surface of the fabric (the hydrophobic layer), the droplets are picked up and diffused to the upper surface, and there is no sign of being wet by the droplets found on the lower surface after diffusion has been completed. If the lower surface is a hydrophilic layer, no such diffusion occurs (Figure 3b,c).
Figure 3.
(a) Schematic illustration of the four stages of antigravity water transport by a superhydrophobic “pump”: (I) Initial PL1 > PSWP causes the droplet to rise; (II) PL reaches a maximum value of PL2 and then begins to decrease; (III) PL decreases to equal PSWP; (IV) PL continues to decrease to less than PSWP, and the droplet begins to decelerate [13]. Copyright 2015, Wiley. (b,c) Schematic diagrams of antigravity osmosis of water droplets, (b) hydrophobic layer underneath (at 0.26 s interval) and (c) hydrophilic layer underneath (at 0.18 s interval) [47]. Copyright 2013, Scientific Reports.
Through the dominance of the wettability gradient and capillary force, the unidirectional water delivery mechanism of the Janus membrane can well meet the needs of wound dressings for fluid drainage and contamination prevention. Its active water-conducting properties are not dependent on external forces, and it also has anti-reflux properties that can reduce fluid accumulation as well as block microorganisms, providing a new direction for intelligent wound management. Therefore, it is essential to continue in-depth research on the principle and apply it to more practical applications.
2.2. Key Influences on Unidirectional Fluid Transfer
The water transport capability of Janus membranes is influenced by multiple factors, all of which can be regulated. This serves as a key theoretical foundation for designing functionalized Janus membranes. Table 2 summarizes the influence of these factors on the membrane’s water transport performance. Through the electrospinning method, the thickness and pore structure of the membrane can be precisely controlled, while materials with different wettability can be employed to further tailor the water transport performance of the final Janus membrane. Moreover, by integrating water transport with other functionalities, Janus fibrous membranes with specific structures and multiple functions can be fabricated. Such fiber membranes hold unique advantages in biomedical applications.
Table 2.
Effect on the hydraulic conductivity of the Janus membrane.
2.2.1. Thickness
The thickness of the membrane layer can directly affect its water permeability [46]. Whether water can penetrate the membrane is determined by the breakthrough pressure, which in turn depends on the thickness of the membrane’s two layers, and the thickness of each layer has to be maintained in such a way that it can supply the motive force for the liquid permeation process without excessive resistance [48]. Therefore, thickness is a critical factor that requires special consideration when preparing membranes with a Janus structure.
Wu et al. [19] investigated the relationship between the thicknesses of c-PVA and PU layers and the breakthrough pressure of the complex membrane, respectively. Since water droplets do not penetrate immediately, some water remains on the surface of the film when it falls on the PU or c-PVA layer and accumulates to generate hydrostatic pressure (HP), which is greater than the breakthrough pressure before water can penetrate the film, and therefore, the larger the measured HP is, the larger the breakthrough pressure is. The study showed that the breakthrough pressure initially decreases with increasing c-PVA layer thickness, which is the opposite of the trend for PU layers, but after the breakthrough pressure decreases to a minimum, increasing hydrophilic layer thickness leads to an increase in breakthrough pressure. The authors explain this non-monotonic trend to the coexistence of capillary forces and resistance within the c-PVA layer; capillary forces provide hydrodynamic driving, while resistance limits water penetration, and their combined force determines how difficult it is for the water to penetrate. The membrane material dictates the capillary forces, whereas the pore channel length in the c-PVA layer controls the flow resistance; Increasing the thickness of the hydrophilic layer extends the channel length. When the c-PVA layer is thin, the resistance remains relatively weak, allowing capillary forces to dominate water transport. Once the thickness of the c-PVA layer increases, the resistance rises while the capillary force remains constant, and thus the breakthrough pressure increases [16,19].
Based on the above, Zhao et al. [49] also found that the directional liquid transport behavior of Janus membranes is governed by the hydrophobic layer’s thickness. They prepared a Janus membrane based on a commercial polyester fabric that could unidirectionally conduct hydrophilic water and pointed out in their study that if the hydrophobic layer was too thin, it would result in the permeation of liquid on both sides of the membrane because the hydrophobic layer was too weak to resist the liquid, but if the hydrophobic layer was too thick, it will prevent the liquid from penetrating through. Similarly, Zhou et al. [43] pointed out that if the hydrophobic layer was too thin, its resistance to liquid becomes insufficient, thereby failing to effectively block water penetration in the opposite direction. Given an optimized hydrophobic layer thickness, the liquid can achieve stable directional transport. When the hydrophobic layer is too thick, the resistance becomes excessively high, preventing directional liquid transport.
When using electrostatic spinning to produce Janus membranes, the individual layer thickness in Janus membranes is precisely tunable through electrospinning time modulation, and the longer the spinning time, the thicker the membrane obtained. Ren et al. [56] prepared Janus membranes by oxidizing the surface of a copper mesh to obtain hydrophilic multistage Cu(OH)2, which was mixed with poly(vinylidene difluoride-co-hexafluoropropylene) and 1H,1H,2H-perfluoro-dodecyltrimethoxysilane (PVDF). Janus membranes were prepared by co-spinning with poly(vinylidene fluoride-co-hexafluoropropylene) and 1H,1H,2H-perfluoro-dodecyl-trisiloxysilane (PVDF-HFP/F) (Figure 4a), and the thickness of the membranes was controlled by modulating the spinning time to test the effect of the thickness on the unidirectional permeation of the liquid. It was found that when the spinning time was <20 s, the membrane thickness was less than 124.65 ± 0.23 , and the liquid could penetrate the Janus membrane in both directions; when the spinning time reached 30 s, the membrane thickness was increased to 124.65 ± 0.25 , and the membrane could exhibit directional transport of liquids; and once the spinning time reached 120 s, the membrane thickness was more than 125.92 ± 0.17 , and the liquid from both sides of the membrane could not penetrate the membrane. The membrane thickness exceeds 125.92 ± 0.17 once the spinning time reaches 120 s, at which time the permeate liquid from both sides of the membrane cannot penetrate.
Figure 4.
(a) Fabrication of Janus membranes by oxidation and co-spinning [56]. Copyright 2021, RSC. (b–d) Comparison of contact angle, core suction height, and water absorption of PA6 and PA6-PEG membranes [51]. Copyright 2021, ACS.
2.2.2. Wettability of the Materials Used to Construct the Membrane
The level of the membrane’s ability to transmit water is inextricably linked to the materials used to make the membrane. The wettability of the material is an important influence on the ability of Janus structural dressings to transport water in one direction, and wettability is directly related to the roughness and chemical composition of the material surface. The wettability of a material can be distinguished by the static contact angle CA [57]. It is well known that the wettability of materials is generally hydrophilic, hydrophobic, superhydrophilic, and superhydrophobic [58].
The hydrophilicity quality of the hydrophilic layer in Janus membranes significantly influences their water transport performance, and stronger hydrophilicity can accelerate the water transport process [50]. Shao et al. [51] used polyamide 6 (PA6) mixed with polyethylene glycol (PEG) to make nanofibrous membranes with excellent hydrophilicity, and then PA6-PEG nanofibrous membranes were laminated with a thermoplastic polyurethane hydrophobic fibrous mesh (TPU-HMM) to form a Janus membrane. In terms of contact angle, core suction height, and water absorption rate, the PA6 nanofiber membrane with PEG added has better hydrophilicity than the pure PA6 nanofiber membrane and has stronger core suction ability (Figure 4b–d). Similarly, dropping 50 μL of water, the Janus dressing with a PA6-PEG nanofiber membrane enables complete water transfer to the opposite layer within 20 s, while the Janus dressing with a pure PA6 nanofiber membrane was blocked and no longer permeable at 160 s, which demonstrates that enhanced hydrophilicity promotes directional water transport. Therefore, it is advantageous to fabricate Janus membranes using materials with excellent hydrophilicity.
The inhomogeneous surface of the material also affects the membrane wettability distribution and thus consequently affects its unidirectional water transport capability. If the hydrophobic layer of Janus membranes contains a part of the hydrophilic region, then the liquid can easily contact the hydrophilic layer with the assistance of this specific region. Inspired by beetle-like S-Janus structures, Wu et al. [59] fabricated a unique Janus mesh via asymmetric spray modification, featuring a hydrophilic layer on one side and a hydrophobic core encapsulated with hydrophilic material on the other. The hydrophobic component gradually increased on the hydrophilic surface with the increase in spraying amount, and water was able to penetrate unidirectionally through the Janus mesh only when the hydrophobic component did not completely cover the whole surface. The hydrophobic component serves as a key factor in the unidirectional transportation of water by this Janus mesh.
2.2.3. Pore Structure of the Membrane
The pore structure of Janus membranes governs the directional water transport, as the membrane’s pore architecture critically determines both the capillary forces and flow resistance exerted on the liquid. (e.g., the size of the pores) [60].
Through Young’s Laplace equation, the magnitude of the resistance is inversely proportional to the pore size of the hydrophobic layer, and the magnitude of the capillary force is also inversely proportional to the pore size of the hydrophilic layer [53,54]. A large hydrophobic layer pore size and a small hydrophilic layer pore size will favor the directional transport of water. Wu et al. [61] compared the water collection rates of two membranes, the macroporous hydrophobic/microporous hydrophilic Janus membrane and the microporous hydrophobic/macroporous hydrophilic Janus membrane, and ultimately found that the membrane with the macroporous hydrophobic/microporous hydrophilic layer transported water faster, and the directional core-suction capacity was 1.7 times greater (Figure 5a,b).
Figure 5.
(a) Group I combinations of different pore size fiber membranes and water collection rates of the membranes. (b) Group II combinations of fiber membranes with different pore sizes and water collection rates of the membranes [61]. Copyright 2019, Wiley. (c) Water collection rate of Janus-structured copper mesh and copper foam, where HL, HB, and SHL are hydrophilic, hydrophobic, and superhydrophilic surfaces, respectively. (d) is the passage of a water droplet through the interior of a copper foam with a complex internal structure. (e) The aperture of a water droplet passing through a copper mesh with a simple internal structure [62]. Copyright 2023, ACS.
Membrane fiber dimensions govern pore architecture—generally, larger fiber diameters result in larger pores, while electrospun fiber dimensions are modulated by precursor solution concentration. Wang et al. [63], to further investigate the relationship between the structural parameters of the electrospun nanofiber membranes and the performance of water purification, electrospun different concentrations of polyacrylonitrile (PAN) solution on a nonwoven polyethylene terephthalate (PET) membrane with different concentrations of polyacrylonitrile (PAN) solution. It was found that the membranes obtained by electrospinning with different concentrations of solutions had different fiber diameters, and the maximum pore size of the membranes decreased from approximately to 0.62 when the fiber diameter was reduced from 450 nm to 100 nm. The different sizes of pore sizes of the hydrophilic and hydrophobic layers would bring different resistances to the water transfer, which would affect the efficiency of the water transfer. Therefore, the fiber diameter of the membrane can be regulated by adjusting the concentration of the electrospinning solution during the electrostatic spinning process to obtain the desired pore size.
Moreover, the tortuosity of the pores also governs the unidirectional water transport behavior. Yalishev et al. [62] examined how pore tortuosity influences unidirectional water transport by fabricating two types of asymmetric Janus membranes based on copper mesh and copper foam. They used femtosecond laser scanning to treat one side of the membrane to convert its wettability from hydrophobic to hydrophilic and the untreated side to remain hydrophobic, resulting in unidirectional water transport for both membranes. The copper mesh has a simpler mesh structure with lower pore tortuosity than the more complex structure of copper foam. The copper mesh-based Janus structure was found to have a higher water collection rate than the copper foam-based membrane during fog collection (Figure 5c). The more complex structure of the copper foam Janus membrane resulted in water droplets spreading over numerous surfaces in the foam region, whereas on the copper mesh Janus membrane, water droplets could flow directly toward the hydrophilic layer. The results show that the copper mesh Janus membrane with lower pore tortuosity has a lower resistance to water and a higher rate of water conductivity (Figure 5d,e). As the electrospinning duration increases, the membrane thickness rises. This process may result in more tortuous pore structures, as extensive overlapping and stacking of fibers can lead to more winding and intricate internal pore pathways, thereby reducing the membrane’s water transport capability. Therefore, when studying the water transport performance of Janus membranes, even after the material’s wettability is determined, it is necessary to comprehensively consider the effects of membrane thickness and pore structure. Simply adjusting the thickness alone may not achieve the desired outcome. The following sections will separately introduce the function of Janus membranes in exuding wound fluid and the combined application of this function with antimicrobial, anti-inflammatory, drug release, and other capabilities.
3. Janus-Structured Dressings Prepared by Electrostatic Spinning and Their Applications
3.1. Janus Dressing with Unidirectional Drainage Capability
Biofluids (e.g., wound exudate, sweat, etc.) are generated around wounds, and these fluids can lead to wound infection and make wound healing more difficult. Moreover, conventional wound dressings are susceptible to wetting by wound exudate, causing negative effects that interfere with wound healing [5,64]. Compared with conventional dressings, Janus dressings achieve directional fluid transport, actively removing wound exudates from the wound bed to the exterior, creating an ideal microenvironment for wound repair by reducing biofluids at the wound site [5,6]. Shi [37] et al. prepared Janus membranes with poly(acrylate) PSA (HPSA) as the hydrophobic layer and hydrophilic-linked c-PVA as the hydrophilic layer by electrostatic spinning, in which the hydrophilicity of the c-PVA layer attracts wound exudate through the HPSA layer, while the hydrophobicity of HPSA prevents the reverse flow of exudate back into the wound, thus isolating the exudate from the wound. This fiber membrane is capable of unidirectional drainage while having the adhesive and breathable properties of PSA (hydrophobic pressure-sensitive adhesive) and the ability to carry medicine. In addition, the upper c-PVA layer is esthetically pleasing and breathable, making this fiber membrane a promising reference for wound dressings.
However, for some wounds, such as diabetic foot ulcers, there will be a large amount of exudate, which has a high requirement for the absorbent capacity of Janus dressings, but the absorbent capacity of general Janus dressings will be reduced after the hydrophilic layer is saturated with water [65], Moreover, excessive wound exudate can also give rise to a series of complications, including adhesion of the dressing to the wound epidermis and bacterial proliferation. So enhancing the drainage of Janus dressings has a positive impact on the wound healing process [66]. Luo et al. [67] prepared a PCL-Gelatin/PCL-PFMA Janus dressing by electrostatic spinning. Gelatin altered the wettability of PCL and significantly enhanced its water absorption capacity, enabling active pumping of wound exudates by the dressing. In the SD rat (Sprague-Dawley rat, one of the most commonly used rat strains in global biomedical research) skin injury model, the wound healing area of this Janus membrane group was close to 100% after 14 days, which was significantly better than that of the traditional hydrophilic or hydrophobic dressings. Thus, the function of the Janus structural dressing to drain a large amount of wound exudate and to continuously keep the wound dry is very helpful for the wound healing process.
Excessive retention of biofluids within the wound microenvironment predisposes to infection and affects wound healing, so rapid drainage of wound exudate can prevent wound infection and accelerate wound healing. Hou et al. [68] prepared a PLA-ZnO/PAN-SPA bilayered nanofiber membrane with an inner hydrophobic PLA-ZnO layer that prevents adhesion and an outer hydrophilic PAN-SPA layer that can pump fluids and segregate bacteria and regulate the layer thickness through an electrospinning technique. The outer hydrophilic PAN-SPA layer can pump liquid and isolate bacteria, and the thickness of the layer is regulated by electrospinning technology. The fiber membrane can efficiently drain fluid within 5.09 s, preventing wound exudate retention and accumulation, and has both good breathability and thermal stability. Wu et al. [69] developed a Janus dressing with a laurylated chitosan (La-CS) nanofiber membrane as the inner layer to reduce wound adhesion and chitosan aerogel (CS-A) as the outer layer to enhance the fluid absorption and permeability, which can be adjusted by regulating the CS nanofiber solution. The thickness and porosity were regulated by modulating the concentration of the CS nanofiber solution and the spinning time of the La-CS layer to influence the water absorption. The Janus membrane can counteract the resistance encountered by fluids through multiple contact points between its two layers in the forward direction, resulting in unidirectional permeation of the liquid within 4.5 s and a water absorption rate of 2987.8%. In addition to enhancing the water absorption rate and efficiency of the membrane by regulating its thickness and pore structure, Dai et al. [70] improved the water absorption rate by strengthening the interfacial bonding between the hydrophilic and hydrophobic layers. Via self-induced crystallization, they grew ordered crystal structures on the fibers of both hydrophilic and hydrophobic layers. These structures increased the fiber surface roughness and elevated the capillary force, facilitating the rapid transport of water droplets between fibers. Meanwhile, a mortise-and-tenon-like mechanical interlock was formed between the two layers, resulting in a tighter connection between the hydrophilic and hydrophobic layers. Water contact angle measurements revealed that the unidirectional water drainage time of the modified Janus membrane was reduced from 26 s to 4.5 s.
In addition to unidirectional drainage of cellular exudates, the Janus membrane’s properties can be optimized to achieve bidirectional selective transport, thereby establishing a more precise liquid permeation mechanism. Bao et al. [66] designed a special membrane with controlled bi-directional water transport by electrostatic spinning using a hydrophobic PU layer with microporous arrays and a hydrophilic deacetyl cellulose acetate (dCA) layer to form a bilayer of the Janus membrane, and then a triple-layer Janus membrane was formed by placing silicate bioglass (BG) particles with a BG-SAP bioactive layer consisting of sodium polyacrylate water-absorbent particles (SAP) (Figure 6). The modified Janus membrane is capable of pumping a large amount of biofluid while allowing a small amount of fluid to flow back, which carries microscopic particles conducive to wound healing, and the top layer of SAP is capable of absorbing excessive biofluid, which can solve the problem of excessive wound exudate. This study improved the unidirectional water drainage performance of conventional Janus membranes. The enhanced water absorption capacity and selective liquid anti-reflux property can effectively tackle the problems accompanied by chronic wounds, such as diabetic ulcers, including excessive exudate and poor angiogenesis.
Figure 6.
Schematic structure of composite Janus structure dressing (left) and partial reflux of BG particles dissolved and carrying bioactive ions after the dressing absorbed wound exudate (right) [66]. Copyright 2020, Wiley.
The main feature of the materials that give Janus-structured dressings unidirectional hydrodynamic properties is wettability, but they are not effective enough in terms of antimicrobial and anti-inflammatory properties. While the aforementioned studies have conducted in-depth investigations into the unidirectional drainage capacity, drainage rate, and selective drainage capability of Janus-structured wound dressings, these dressings still exhibit limited functionality beyond their strong exudate removal performance. Therefore, to make Janus-structured wound dressings, it is necessary to add some materials that can meet the needs of wound recovery on top of the base materials and combine the unidirectional water-conducting property of Janus film with the functions of antimicrobial, anti-inflammatory, antioxidant, and hemostatic. In addition, since the unique water-guiding property requires the hydrophobic side of the dressing to face the wound, this also helps reduce adhesion between the wound and the dressing, enabling painless dressing changes.
3.2. Janus Dressings with Antimicrobial Effect
During the wound healing process, the primary challenge is bacterial infection, as the exposed wound site is constantly surrounded by bacteria. Wound recovery can be hindered by bacterial infections that can worsen the condition of the wound. It is therefore important to prevent and inhibit bacterial infections, and the unidirectional drainage of Janus Dressing pumps the bacterial wound exudate to the hydrophilic layer, which is not possible with conventional dressings [5].
This single drainage property can only take away some of the bacteria around the wound; besides that, some bacteria will adhere to the wound. Therefore, adding some antimicrobial agents to the Janus dressing can further reduce the possibility of the wound being infected by bacteria [5]. In electrostatic spinning, the antimicrobial agents usually used mainly include antibiotics, metal nanoparticles, and some plant extracts [71,72,73]. Li et al. [41] prepared a Janus dressing containing silver nanoparticles (AgNPs) by coaxial electrostatic spinning, in which they used polyvinylpyrrolidone (PVP) as the hydrophilic layer and loaded it with AgNPs, and used PCL as the hydrophobic layer. The dressing demonstrated good inhibition of E. coli and S. aureus. A single antimicrobial agent sometimes has a limited effect, so incorporating multiple antimicrobial agents into the dressing can achieve enhanced antibacterial effects [74]. Yang et al. [74] produced a two-sided antimicrobial Janus dressing based on the side-by-side electrostatic spinning technique, using PVP as the hydrophilic layer loaded with ciprofloxacin (CIP) and ethyl cellulose (EC) as the hydrophobic layer loaded with AgNPs. Through antimicrobial experiments, F6, containing both antimicrobial agents, showed stronger inhibition of E. coli and S. aureus within 72 h compared with F3, without CIP/AgNPs; F4, containing only CIP; and F5, containing only AgNPs.
Ren et al. [75] prepared pH-responsive Janus membranes, using an inner layer of N-halamine quaternary ammonium salt/polyhydroxybutyrate (PHB) and an outer layer of pH-sensitive polymers/polycaprolactone (PCL) to construct a bi-directional regulatory structure, which could realize unidirectional fluid transport by responding to different wettability at different pH. The dressing switches wettability from hydrophobic to hydrophilic with good breathability after acid treatment, which helps cell proliferation in the wound, and then changes from hydrophilic back to hydrophobic after subsequent alkali treatment, which reduces bacterial adhesion. Combined with the antimicrobial agent in the inner layer, the acid-treated fiber membrane was able to inactivate 99.95% of S. aureus and 99.99% of Escherichia coli O157:H7 within 30 min. Zhang et al. [76] used Janus dressings prepared by electrostatic spinning technology, with a hydrophobic inner layer of PLA/AgNPs and a hydrophilic calcium alginate (Ca-Alg) fiber as the outer layer, in which AgNPs can disrupt bacterial cell membranes, achieving an inhibition rate of over 70% against E. coli and S. aureus. In addition to antibacterial activity, they also conducted in vitro cytocompatibility testing. The experiments demonstrated that after 24 h of co-culturing with the antibacterial fibrous membrane, the cell viability consistently exceeded 90%. Such a level of cytocompatibility is fully adequate for wound dressing applications, ensuring no negative impact on the wound due to drug toxicity. Although the incorporation of antimicrobial agents such as AgNPs and antibiotics significantly enhances the antibacterial efficacy of Janus dressings, their potential environmental release and contribution to antimicrobial resistance should not be overlooked. Future studies should assess the ecotoxicity of these nanomaterials and develop green alternatives, such as plant-derived antimicrobials or biodegradable polymers, to mitigate environmental risks.
The aforementioned studies have demonstrated favorable antibacterial efficacy; the functionality of these wound dressings remains relatively limited. Thus, incorporating materials that promote wound tissue regeneration on this basis would significantly enhance the value of such dressings. Zhao et al. [77] prepared Mg-doped bioactive glass (MBG) and used it to prepare composite Janus dressings, in which the inner layer, PCL-MBG, inhibited E. coli and S. aureus by releasing Mg2+ and Ca2+ plasma to promote tissue regeneration, and the outer layer, PCL-tea polyphenol (TP), utilized the hydrophilic properties of polyphenol hydroxyls to complete liquid absorption within 15 s, and the dressing’s inhibitory circle against S. aureus and E. coli was significantly increased with the rise in the TP content. These dressings integrate antimicrobial components, particularly metallic nanomaterials, bioactive phytochemicals, and engineered polymers, within their structural framework of material wettability gradient and multilevel pores to achieve rapid fluid drainage while combining good breathability and pro-collagen deposition ability.
In addition, the addition of materials with a photothermal effect to the dressing can promote the volatilization of wound exudate and enhance sterilization, thus accelerating wound healing [65,78,79]. Shi et al. [34] prepared by electrostatic spinning using PVA, PLGA with CuSNPs, and antimicrobial mupirocin (M) and anti-inflammatory Valsalva (V) Janus dressing (PLGAV-CuS/PVAM). Upon irradiation with near-infrared (NIR) light at a power density of 1.0 W/cm2, the fibrous membrane could be rapidly heated up to a maximum temperature of 58 °C within 3 min and then gradually stabilized (Figure 7a). The antimicrobial activity test revealed that the fiber film irradiated with near-infrared light inhibited E. coli and S. aureus by 96.3% and 97.8%, whereas the inhibition effect of this fiber film without infrared irradiation was only 76.4% and 72.9%. This may be because the heat generated by the irradiated CuSNPs accelerated the release of antimicrobial drugs M and V (Figure 7b,c), boosting the fibers’ antimicrobial performance. On this basis, Liu et al. [78] developed a multifunctional photothermal Janus wound dressing, which exhibited anti-inflammatory and controlled drug release properties in addition to the aforementioned functions (Figure 7d). The outer layer was fabricated by loading the photothermal agent polydopamine (PDA) and ε-poly-L-lysine (ε-PL) onto a PCL membrane via immersion. The hydrophobic inner layer was prepared through coaxial electrospinning, with a shell layer composed of PVDF and lauric acid (LA) and a core layer consisting of PVP loaded with ibuprofen. Herein, LA served as a phase change material with a melting point of approximately 43 °C, ε-PL acted as an antibacterial agent, and ibuprofen was employed for anti-inflammation. Upon infrared light irradiation, the temperature of the fibrous membrane increased from 22 °C to 45 °C within 10 min, at which point LA in the shell layer of the inner fibers gradually melted to realize the controlled release of ibuprofen. During four consecutive irradiation cycles, the release rate of ibuprofen under infrared light irradiation was remarkably higher than that in the dark (Figure 7e). Furthermore, the fibrous membrane displayed excellent antibacterial performance and water conductivity. Integrated with its anti-inflammatory and temperature-triggered drug release characteristics, it can effectively adapt to diverse wound conditions, representing a multifunctional dressing with considerable potential. Therefore, the introduction of photothermal materials enables the dressing to inactivate bacteria via temperature rise and evaporate wound exudate, thus further enhancing its water conductivity. More importantly, the photothermal effect achieves on-demand controlled drug release, and the combination with various pharmaceuticals can broaden the application scenarios of wound dressings.
Figure 7.
(a) Heating curves of fibrous membranes with different CuS contents at a power density of 1.0 W/cm2. (b) Cumulative release of mupirocin from Janus membranes and (c) cumulative release of valsartan from Janus membranes with and without NIR light irradiation [34]. Copyright 2023, Elsevier. (d) Schematic diagram of multifunctional composite Janus nanofibrous membrane. (e) Drug release amounts of Janus membranes in four irradiation cycles with and without light irradiation. ** p < 0.01 indicates an extremely significant difference compared to the control group. [78]. Copyright 2023, ACS.
The unidirectional drainage properties of Janus dressings work synergistically with antimicrobial agents, utilizing a hydrophilic-hydrophobic wettability gradient structure to achieve directional transport of bacterial exudates and a multimicrobial system to enhance bacterial inhibition. By loading different antimicrobial agents into different functional layers, Janus dressings can be constructed with highly effective antimicrobial properties. It keeps the wound from becoming too wet while removing bacteria from the wound and inhibiting their regeneration. Rapid fluid drainage and good breathability create a comfortable environment for wound healing.
3.3. Anti-Inflammatory and Antioxidant Janus Dressing
Effective wound recovery requires not only eliminating bacterial threats but also mitigating inflammation—an essential step in the healing process. An ideal wound dressing must therefore possess excellent anti-inflammatory capabilities. Inflammation may arise as an intrinsic phase of tissue repair, such as the inflammation of a skin wound that has been infected, which not only affects people’s health but also life safety in severe cases, so effective anti-inflammatory treatment will greatly promote wound healing [80,81]. To effectively fight inflammation, it is necessary to prevent microbial infection and clean up cellular debris and non-functional tissues first [82,83], and Janus dressings, which have hydrodynamic properties, can do this better than conventional dressings.
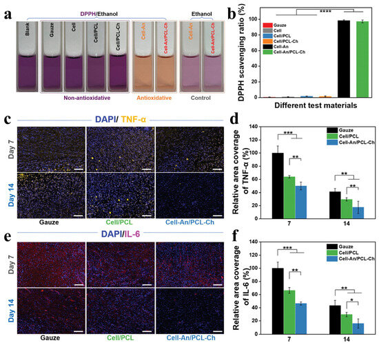
For the control of inflammation, the most common approach is the use of anti-inflammatory drugs and antioxidants, and Janus-structured wound dressings show significant advantages in the combination of unidirectional drainage and antioxidant function. Xu et al. [84] added anthocyanins into the Janus dressing to give the dressing anti-inflammatory and antioxidant effects. DPPH (2,2-diphenyl-1-picrylhydrazyl) radical scavenging efficiency (%) was used as the index for the assessment of antioxidant performance. The control sample and the anthocyanin (An)-loaded fibrous membrane were incubated in DPPH solution for 30 min (Figure 8a). It was found that up to 95% of DPPH radicals were scavenged by the anthocyanin-containing dressing (Figure 8b). It can be seen that the addition of antioxidants can make the dressing effective in alleviating oxidative stress and accelerating wound healing. In addition, the presence of pro-inflammatory cytokines (such as TNF-α and IL-6) sustains and amplifies the inflammatory response. Therefore, they quantitatively verified via immunofluorescence imaging that the dressing could effectively reduce the levels of key local pro-inflammatory cytokines in the wound (TNF-α, yellow; IL-6, red), confirming its anti-inflammatory effect at the molecular level (Figure 8c,e). As shown in Figure 8d,f, compared with the control group, the Cell-An/PCL-Ch dressing significantly inhibited the expression of pro-inflammatory cytokines TNF-α and IL-6 in wound tissues of diabetic rats (reduced to approximately 49% and 46% on day 7, respectively, and both below 20% on day 14).
Figure 8.
(a) Co-culture of different dressings with DPPH. (b) DPPH scavenging efficiency of each dressing after 30 min. (c) Fluorescence staining of TNF-α in regenerated tissues. (d) The coverage area of TNF-α. (e) Fluorescence staining of IL-6 in regenerated tissues on days 7 and 14. (f) The coverage area of IL-6. p values for two tailed tests: * <0.05, ** <0.01, *** <0.001, **** <0.0001 [84]. Copyright 2023, Wiley.
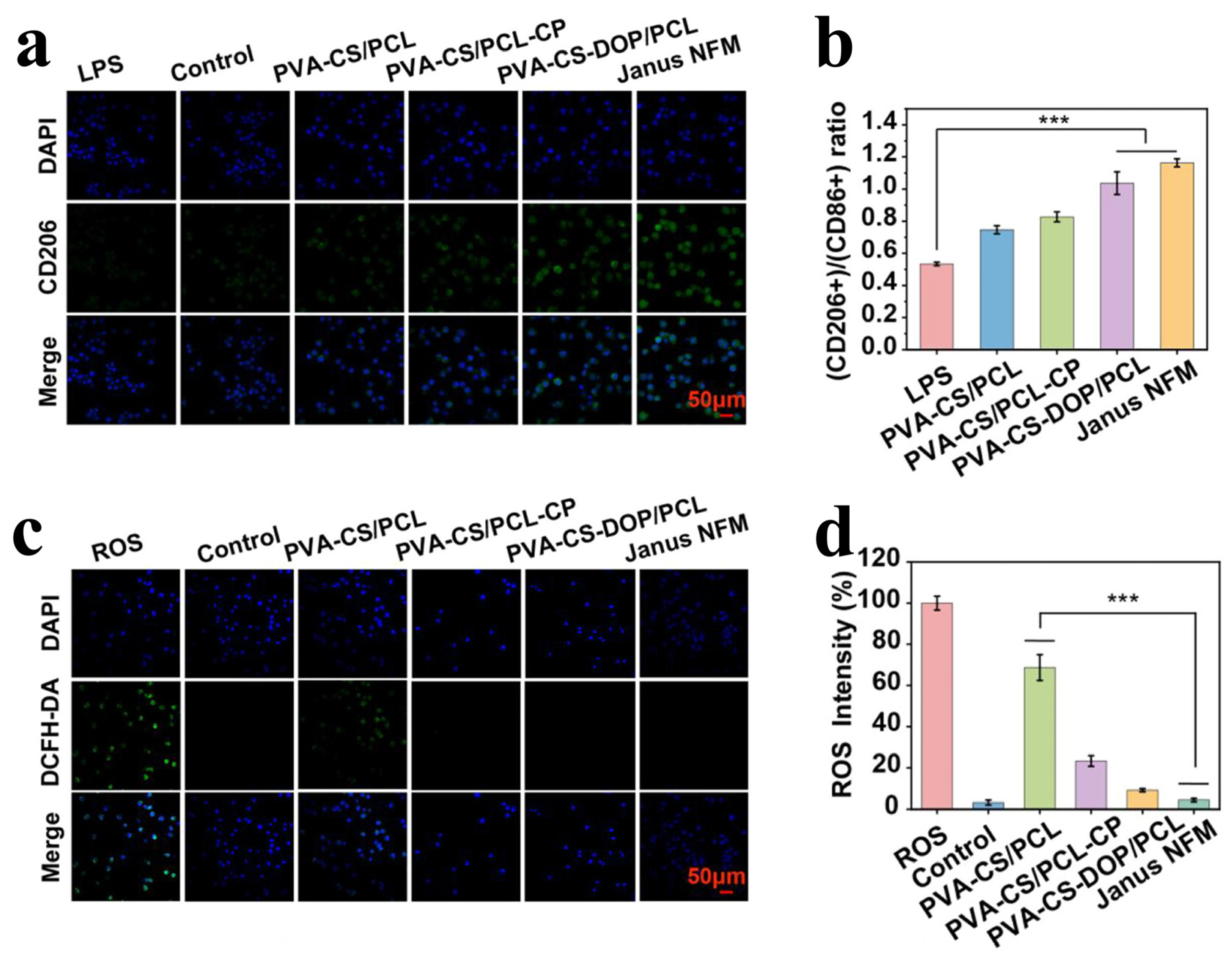
Xiao et al. [85] imparted antioxidant activity by loading Dendrobium officinale polysaccharide (DOP) into the hydrophilic layer, which scavenged reactive oxygen species (ROS) while inducing the transformation of pro-inflammatory M1 macrophages into anti-inflammatory M2 macrophages. Immunofluorescence staining observations (Figure 9a) and M2/M1 ratio analysis (Figure 9b) revealed that the DOP-loaded Janus fibrous membrane significantly promoted the polarization of macrophages toward the anti-inflammatory M2 phenotype, where green fluorescence represented M2 macrophages. It can be observed that the Janus NFM group exhibited the highest content of M2 macrophages. Furthermore, the presence of DOP effectively reduced the intracellular ROS level under inflammatory conditions (Figure 9c,d), with green fluorescence indicating the intracellular ROS content. These results demonstrated that the Janus membrane exerted anti-inflammatory activity through dual pathways of immunomodulation and antioxidation.
Figure 9.
(a) Immunofluorescence staining images of CD206 (M2 marker). (b) The ratio of M2 macrophages to M1 macrophages. (c) Visualization of Intracellular ROS Levels by Fluorescence Microscopy. (d) Quantitative Analysis of Intracellular ROS Fluorescence Intensity. p values for two tailed tests: *** <0.001 [85]. Copyright 2025, ACS.
The aforementioned studies have incorporated anti-inflammatory and antioxidant properties into their designs while maintaining effective antibacterial functionality. Histopathological staining analysis of mouse wounds in these studies consistently demonstrated that the anti-inflammatory effects of the dressings positively influenced wound recovery. Moreover, the anti-inflammatory and antioxidant agents within the membranes can counteract the inflammation and oxidative stress potentially induced by certain antibacterial agents. The inclusion of antioxidants enables the dressing to effectively mitigate oxidative stress and accelerate wound healing. The rapid drainage of Janus-structured dressings removes high levels of inflammatory factors and necrotic cells from wound exudate promptly, and the unidirectional transport of fluids also allows for better release of drugs from the dressing.
3.4. Drug Release Properties of Janus Dressings
The dressing significantly promotes wound healing progression, but if the drug is not effectively released into the wound, the effect of the drug is compromised. Janus Wound Dressing combines a differentiated hydrophilic/hydrophobic interface with electrospinning technology, which provides significant advantages in unidirectional drainage and synergistic release of the drug.
The Janus structure can trigger drug release from the fibrous membrane via its unique unidirectional water drainage mechanism, thereby significantly enhancing the release efficiency and therapeutic efficacy of various functional drugs. Qian et al. [86] fabricated Janus staple fiber scaffolds by electrostatic spinning and staple fiber modeling, where hydrophilic 2D fibers were loaded with curcumin, hydrophobic 3D staple fibers were composed of gelatin and PLGA, and the process of Janus membranes pumped wound exudate and triggered the downward release of curcumin from the hydrophilic layer. In vitro release studies (Figure 10a) showed that the 72 h release efficiency of curcumin in a medium mimicking wound exudate components (80%) was much higher than that in a conventional physiological buffer (20%). More importantly, using a unique in vitro model (Figure 10b,c), the authors confirmed that wound exudate could trigger the directional transport of drugs from the upper layer of the fibrous membrane toward the lower wound-facing layer. The optical density (OD) value of the solution in the vial gradually increased as the drug was released. Another study also demonstrated that Janus-structured fibrous membranes possess a favorable drug release efficiency.
Figure 10.
(a) Release curve of curcumin from Janus membranes in a simulated wound in vitro environment. (b) OD values of the in vitro solution measured by UV–Vis spectrophotometer. (c) In vitro model for testing the downward release of curcumin from Janus membranes [86]. Copyright 2022, Wiley.
The study by Zhao et al. [87] referred to the study of the release rate of the drug BER from Janus dressings. To evaluate the drug delivery performance of Janus dressings, the researchers performed standard in vitro release tests. The cumulative release curve of berberine was obtained by immersing the membrane samples in PBS release medium and sampling at predetermined time intervals at 37 °C. The results showed that the drug exhibited an initial rapid burst release within the first 12 h, followed by a steady and sustained release over several days. Clinically, such a rapid initial release can quickly establish an effective therapeutic concentration at the wound site to fight infection and inflammation, while the subsequent sustained release provides long-term drug support for the slow healing processes, including granulation tissue formation and re-epithelialization.
In addition to general drug release, Janus membranes can also control the drug release process. Wang et al. [88] fabricated a trilayer architecture comprising PVP-Berberine Hydrochloride (BHC)/PCL-CA-BHC/CA-Aloe-emodin, which utilizes the combination of PVP’s hydrophilicity and CA’s hydrophobicity so that the liquid is directed from the inner to outer layer. The release of BHC has a rapid release (76.09% in 1 h) and sustained release (98.53% in 6 h), and aloe-emodin has a sustained release of 88.38% in 6 h in the CA layer, which can take into account both antimicrobial and pro-healing functions. Zhao et al. [77] constructed a PCL-TP/PCL-MBG bilayered Janus dressing by sequential electrostatic spinning, borrowing the polyphenol hydroxyl group of TP to improve the surface wettability of the outer layer. MBG maintains the hydrophobicity of the inner layer to form a “liquid diode” effect so that TP can be released continuously for 7 days to continue to play an antimicrobial role, and MBG slowly releases active ions, such as Si2+ and Mg2+, to promote tissue regeneration within 5 days. In addition, Zhu et al. [89] used a PCL-PEG-hydrophilic desferrioxamine (DFO)/PCL mesh dressing collected by electrostatic spinning combined with a copper mesh to achieve a two-stage release of DFO through rapid moisture absorption by PEG hydrophilicity and channeling assisted by the PCL mesh structure, releasing 60.18% in the first 12 h, 79.83% at the 24th h, and then continuing to release 86.82% in 48 h afterward. The DFO release rate would be slower when the wound exudes less than when it exudes more, and this adjustable release could release the drug on demand to avoid toxicity.
Janus wound dressings have significant advantages in unidirectional drainage and synergistic drug release with the help of the differentiated design of hydrophilic and hydrophobic interfaces. These studies have shown that the drug release efficiency of Janus membranes is excellent, and different systems of Janus dressings can achieve on-demand control of drug release behavior so that the drugs show the characteristics of two-phase release, sustained release, or regulated release according to the amount of exudate and provide effective support for wound healing through the synergy of unidirectional water delivery and drug release.
3.5. Hemostatic Janus Dressing
The healing of minor wounds is relatively straightforward; however, open wounds with excessive bleeding significantly increase the difficulty of recovery. Hemostasis is an early stage of wound healing, and many wounds with large amounts of bleeding cannot meet the requirements for hemostasis solely by the body’s self-hemostasis stimulated when bleeding [90]. First, Janus structural dressings will rapidly drain water from the blood when they come into contact with the wound, leaving behind red blood cells and platelets, among others, which leads to accelerated blood coagulation. Secondly, the Janus membrane will reverse the inhibition of water penetration so that the coagulated blood will not be rewetted by water [91]. However, merely draining moisture is insufficient; integrating with coagulation-promoting materials is essential to further improve hemostatic efficiency. Thus, Janus dressings play an important role in hemostasis while being able to be antimicrobial and anti-inflammatory.
Inspired by the preparation of cuboidal sugar (an edible bird’s nest) by salivary glue in Collocalia birds, Hui et al. [92] developed a Janus-structured dressing with large particles of self-coagulating powder (PAA/PEI-CMC) based on PCL by electrostatic spinning and solution blowing (SBS). After the in vitro blood coagulation test and comparing the absorbance of blood supernatant in each group, it was found that the blood coagulation time of the PCL/PAA/PEI-CMC group was about 1.16 min, demonstrating a significant reduction compared to the Janus membrane (7 min) and medical gauze (5 min) in the group without self-gelatinizing powder. Lin et al. [91] prepared a PVA/CS/Ag@TPU Janus membrane, which utilized the PVA/CS hydrophilic layer to rapidly absorb blood water to accelerate blood coagulation, the cationic properties of CS synergistically with Ag nanoparticles to promote the aggregation of negatively charged platelets on the membrane (Figure 11a), and the TPU hydrophobic layer to form a barrier to prevent blood penetration, and its mechanism of capillary pressure difference shortened the coagulation time to 403 ± 10 s and reduced the hemoglobin concentration by 61.24%. Kuddushi et al. [93] developed a PCL/ethylene vinyl alcohol (EVOH) Janus membrane with an EVOH hydrophilic layer loaded with CS to accelerate coagulation to 145 ± 12 s, which is nearly half the time of commercially available gauze. The PCL hydrophobic layer prevents blood from infiltrating and has a mechanical strength of 11–13 MPa, which allows for firm attachment to joints and other active parts. Ren et al. [75] designed a pH-responsive Janus membrane, the outer layer of which became hydrophilic after acid treatment to promote coagulation. The acid-treated membrane was able to export water from the blood, shortening the coagulation time to 26.5 s and increasing the hemoglobin adsorption by 61.2%. Song et al. [90] prepared gelatin/PCL Janus membranes by sequential electrostatic spinning, which took advantage of the synergistic coagulation effect of the hydrophilic layer of gelatin-zeolite and the liquid-blocking function of the hydrophobic layer of PCL, and showed a blood loss of only 0.18 g and a time of 59 s compared with that of commercial Janus membranes in the model of liver injury of rabbits. In the rabbit liver injury model, the blood loss was only 0.18 g, and the blood loss time was only 59 s, which was 77% lower than that of commercial sponges. This dressing combines the unidirectional water transport capability of the Janus membrane with the hemostatic properties of coagulation-promoting materials, enabling rapid hemostasis at the wound site. This not only saves critical time but also facilitates subsequent wound management.
Figure 11.
(a) Coagulation mechanism of PVA/TPU composite Janus membrane loaded with CS and Ag nanoparticles [91]. Copyright 2023, Springer Nature. (b) Schematic diagram of Janus-structured electronic dressing with detectable biofluids for use in wounds and (c) disassembly diagram of Janus-structured electronic dressing [94]. Copyright 2025, ACS.
The hydrophilic layer of Janus Structural Dressing can absorb water and coagulate, and the hydrophobic layer can seal and resist pressure. Combined with the coagulation activation of biomaterials and the structural mechanical support, their combined synergistic design can realize highly efficient hemostasis to reduce blood loss and prevent liquid penetration in the opposite direction, prevent wound infection to a certain extent, physically intercept blood, carry drugs, and activate platelet aggregation, promoting the rapid formation of primary hemostasis thrombus. It is designed to realize efficient drainage and hemostasis in vitro.
3.6. Janus Dressing for Wound Detection
Wound healing entails intricate pathophysiological mechanisms and progresses through distinct phases, and currently, the most prominent issues in the treatment and care process of wounds are fluid management and healing status detection [95,96,97,98]. Janus-structured dressings can unidirectionally transfer wound exudate and accumulate it in the hydrophilic layer, so the addition of reactive reagents to the hydrophilic layer allows detection of the composition and characterization of fluids draining from wounds. Moreover, it avoids potential irritation and secondary injury to the wound caused by reactive reagents.
The healing status of a wound can be reflected by the pH value. According to research, healthy skin has a pH value in the weakly acidic range of 5–6, while when the skin is wounded, the local pH value shifts to the weakly alkaline range of 7–9 [99]. Zhang et al. [100] detected wound pH by incorporating phenol red (PSP) into the hydrophilic layer. Elevated skin pH caused the Janus dressing to change from yellow to red in the presence of PSP. Guo et al. [101] produced a multifunctional Janus membrane by electrostatic spinning, using PHBV as a hydrophobic layer, and a hydrophilic layer was produced by adding SPA and anthocyanin (An) to the PAN, and the addition of An allowed the outer layer of the dressing to follow the change in pH and change its color, and the dressing was then used as a hydrophilic layer. When the pH of the skin is 5–6, the dressing appears pink, and the process of increasing the pH to 8–9 will gradually change the color of the dressing to blue-violet to brown-green. They also evaluated the long-term stability of the membrane. After immersing the obtained Janus membrane in PBS buffer for 7 days, it still exhibited responsiveness to pH changes. Moreover, the color-changing performance of the membrane remained effective even after 30 days of storage at room temperature. The PAN/PVP/CUR-PL bilayer film developed by Guo et al. [32] and the HPAN/CUR-PU-PCL triple-layer dressing fabricated by Hu et al. [102] utilize the pH-responsive property of CUR, which appears orange under acidic conditions and turns reddish-brown under alkaline conditions, enabling visual pH monitoring across the range of 5-9. The HPAN/CUR-PU-PCL three-layer dressing designed by Hu et al. further optimized the drainage path, and the hydrophilicity of the HPAN/CUR layer was enhanced after hydrolysis under alkaline conditions, which, combined with the water-absorbent transition of the PU intermediate layer and the reflux-proof function of the PCL inner layer, resulted in the complete absorption of the 200 μL of ink in 300 s without reverse osmosis, and the color of the CUR loading layer showed significant differences in the color of the CUR-loaded layer according to the change in pH, and the LAB value showed a significant difference. The color of the CUR loading layer will show an obvious difference with the change in pH, and the LAB value matches the actual pH by 89%. In addition, they conducted cytotoxicity and hemocompatibility tests. Cells co-cultured with the three-layer membrane maintained a viability of over 90% after 24 h, and the hemolysis rate of the fibrous membrane was below 5%. These results indicate that the fibrous membrane holds potential as a material with favorable biocompatibility.
Wound recovery can also be assessed by testing other biomarkers. In addition to pH, Wang et al. [94] chose glucose and uric acid in exudate for assessing the inflammatory state of the wound. They used laser-engraved graphene as an electrochemical sensor (LEG) and loaded it onto the hydrophilic layer of the Janus dressing to detect wound recovery by exporting wound exudate through the dressing to the external hydrophilic layer sensor. After confirming the favorable biocompatibility of the membrane, the authors applied the dressing to the wound site three days post-incision in mice for further evaluation. The experiments demonstrated that the dressing could clearly detect changes in blood glucose concentration through contact with blood and exudate. Uric acid levels and pH values at the wound site peaked on days 3–4 post-incision, followed by a decline in blood glucose, uric acid, and pH after the fourth day. In addition, the LEG electrodes are connected to a customized printed circuit board (PCB) that captures and processes the detected signals and transmits the data to a smartphone (Figure 11b,c). This feature will assist clinicians in assessing wound repair progression and in developing the appropriate treatment plan.
With the unidirectional drainage and functional integration characteristics, Janus structural dressing constructs a system of “drainage-detection-feedback” for detecting the healing status of wounds, which not only solves the problem of insufficient fluid management of traditional dressings but also realizes the visualization and digital monitoring of the healing status using pH-responsive color rendering, electrochemical sensing, and other means. The system not only solves the problem of insufficient fluid management of traditional dressings, but it also realizes the visualization and digitalization of healing status by means of pH-responsive color development and electrochemical sensing, which provides a new idea to promote the clinical transformation of intelligent wound care.
4. Summary and Outlook
This paper systematically reviews the unidirectional fluid transport mechanism of electrospun Janus membranes, clarifies that membrane thickness, material wettability, and pore structure are the core factors regulating their hydraulic conductivity, and summarizes the research progress on their multifunctional applications in the field of wound dressings. Although significant advances have been made in many applications, electrospinning-based fabrication of Janus membranes remains subject to several technical constraints.
- (1)
- The mechanical durability and structural stability of Janus membranes require further enhancement. Due to disparities in the materials of the hydrophilic and hydrophobic layers, issues such as cotton-like tearing or damage of the hydrophilic layer, or its dissolution upon contact with water, may frequently occur. This may be solved in the future by introducing binders [103] and adding transition layers [50]. However, incorporating adhesives may compromise the biocompatibility of the fibrous membrane, while adding an intermediate layer can easily interfere with certain inherent functions of the dual-layer fibrous membrane. Generally, the hydrophobic layer exhibits better mechanical strength, whereas the hydrophilic layer tends to be mechanically weaker. To achieve unidirectional water transport, the hydrophilic layer is often exposed on the outer surface. Consequently, in practical applications of bilayer Janus membranes, the hydrophilic layer is prone to damage, compromising the integrity of the membrane. Therefore, enhancing the mechanical compatibility between the two layers is essential. Enhancing the mechanical properties of the hydrophilic layer is also a viable approach.
- (2)
- The production cost of Janus-structured wound dressings remains relatively high. For instance, fibrous membranes with photothermal effects offer excellent functionality, but photothermal materials such as black phosphorus and MXene are generally expensive or complex to prepare. The existing electrospinning technology has low production efficiency and high cost, and it is difficult to realize continuous and large-scale preparation of Janus membranes, which cannot meet the demand of clinical batch application. For large-scale production, optimize the material formula and spinning process to reduce the production cost while ensuring the membrane performance.
- (3)
- Electrospinning technology heavily relies on organic solvents, and the environmental release behavior and ecological toxicity of antimicrobial components (metal nanoparticles, antibiotics) in Janus membranes have not been systematically evaluated, which may lead to environmental pollution and challenges in large-scale production. For environmental safety issues, develop green antibacterial systems to replace traditional antibiotics and high-toxicity metal nanoparticles, such as natural antibacterial extracts and antibacterial peptides; explore green electrospinning processes with water as the solvent to reduce organic solvent pollution; and systematically evaluate the environmental degradation behavior and ecological risk of the materials throughout their life cycle.
- (4)
- In recent years, as the world becomes increasingly intelligent and digital, greater emphasis should be placed on the development of smart Janus dressings. Although certain achievements have been made in terms of intelligence, many issues remain to be addressed. For instance, whether the detection systems of Janus dressings can maintain accuracy in complex environments without being interfered with by unfavorable wound conditions; how to provide real-time feedback on detected fluctuations in various indicators to medical personnel for timely response to wound status; and how to achieve long-distance wireless transmission of the detected information.
In conclusion, the wide application prospects of the Janus membrane will make it continue to receive wide attention, but the research on Janus membranes still needs to break through from theory to application in all aspects. In the future, emphasis should be placed on cross-disciplinary and technological innovations, adopting environmentally friendly, economical, and high-performance materials to improve the long-term reliability, mechanical properties, and multifunctionality of Janus membranes. In this way, Janus membranes are expected to become a key material for solving several medical problems.
Supplementary Materials
The following supporting information can be downloaded at: https://www.mdpi.com/article/10.3390/coatings16030281/s1, Table S1. Abbreviations and full names of each material.
Author Contributions
Conceptualization, investigation, data curation, writing—original draft preparation, H.C.; software, writing—review and editing, project administration, investigation, W.W. and X.L.; visualization, revising, L.G.; methodology, supervision, funding acquisition, T.J. All authors have read and agreed to the published version of the manuscript.
Funding
We greatly appreciate the financial support of the National Natural Science Foundation of China (No. 22372143), the Hebei Natural Science Foundation (No. B2025203050), the Science Re-search Project of Hebei Education Department (No. JCZX2026028), and the Special Project for Local Science and Technology Development Guided by the Central Government of China (No. 246Z1407G).
Institutional Review Board Statement
Not applicable.
Informed Consent Statement
Not applicable.
Data Availability Statement
No new data were created or analyzed in this study.
Conflicts of Interest
The authors declare no conflicts of interest.
References
- Hoffman, B.M.; Lukoyanov, D.; Dean, D.R.; Seefeldt, L.C. Nitrogenase: A Draft Mechanism. Acc. Chem. Res. 2013, 46, 587–595. [Google Scholar] [CrossRef]
- Duan, Y.P.; Zhao, X.; Sun, M.M.; Hao, H. Research Advances in the Synthesis, Application, Assembly, and Calculation of Janus Materials. Ind. Eng. Chem. Res. 2021, 60, 1071–1095. [Google Scholar] [CrossRef]
- de Gennes, P.-G. Soft Matter (Nobel Lecture). Angew. Chem. Int. Ed. Engl. 1992, 31, 842–845. [Google Scholar] [CrossRef]
- Hu, Q.H.; Wan, X.Y.; Wang, S.B.; Huang, T.; Zhao, X.Y.; Tang, C.Y.; Zheng, M.J.; Wang, X.Y.; Li, L.L. Ultrathin, flexible, and piezoelectric Janus nanofibrous dressing for wound healing. Sci. China Mater. 2023, 66, 3347–3360. [Google Scholar] [CrossRef]
- Shi, L.X.; Liu, X.; Wang, W.S.; Jiang, L.; Wang, S.T. A Self-Pumping Dressing for Draining Excessive Biofluid around Wounds. Adv. Mater. 2018, 31, e1804187. [Google Scholar] [CrossRef]
- Hou, L.; Liu, X.; Ge, X.; Hu, R.; Cui, Z.; Wang, N.; Zhao, Y. Designing of anisotropic gradient surfaces for directional liquid transport: Fundamentals, construction, and applications. Innov. 2023, 4, 100508. [Google Scholar] [CrossRef]
- Fu, J.Y.; An, D.; Song, Y.L.; Wang, C.; Qiu, M.; Zhang, H. Janus nanoparticles for cellular delivery chemotherapy: Recent advances and challenges. Coord. Chem. Rev. 2020, 422, 213467. [Google Scholar] [CrossRef]
- Liu, Y.X.; Jia, J.; Li, Y.V.; Hao, J.; Pan, K. Novel ZnO/NiO Janus-like nanofibers for effective photocatalytic degradation. Nanotechnology 2018, 29, 435704. [Google Scholar] [CrossRef]
- Zheng, J.X.; Hou, Y.Y.; Duan, Y.D.; Song, X.H.; Wei, Y.; Liu, T.C.; Hu, J.T.; Guo, H.; Zhuo, Z.Q.; Liu, L.L.; et al. Janus Solid-Liquid Interface Enabling Ultrahigh Charging and Discharging Rate for Advanced Lithium-Ion Batteries. Nano Lett. 2015, 15, 6102–6109. [Google Scholar] [CrossRef] [PubMed]
- Li, X.Y.; Chen, W.C.; Qian, Q.R.; Huang, H.T.; Chen, Y.M.; Wang, Z.Q.; Chen, Q.H.; Yang, J.; Li, J.; Mai, Y.W. Electrospinning-Based Strategies for Battery Materials. Adv. Energy Mater. 2021, 11, 2000845. [Google Scholar] [CrossRef]
- Hou, L.L.; Liu, J.C.; Li, D.M.; Gao, Y.; Wang, Y.Q.; Hu, R.J.; Ren, W.; Xie, S.X.; Cui, Z.M.; Wang, N. Electrospinning Janus Nanofibrous Membrane for Unidirectional Liquid Penetration and Its Applications. Chem. Res. Chin. Univ. 2021, 37, 337–354. [Google Scholar] [CrossRef]
- Saini, S.; Kandasubramanian, B. Engineered Smart Textiles and Janus Microparticles for Diverse Functional Industrial Applications. Polym.-Plast. Technol. Mater. 2019, 58, 229–245. [Google Scholar] [CrossRef]
- Cao, M.Y.; Li, K.; Dong, Z.C.; Yu, C.M.; Yang, S.; Song, C.; Liu, K.S.; Jiang, L. Superhydrophobic “Pump”: Continuous and Spontaneous Antigravity Water Delivery. Adv. Funct. Mater. 2015, 25, 4114–4119. [Google Scholar] [CrossRef]
- Luo, H.; Yang, J.Y.; Xiang, Z.; Shi, R.; Chen, Y. Functional electrospinning Janus dressings with asymmetric surface wettability. Appl. Mater. Today 2024, 41, 102445. [Google Scholar] [CrossRef]
- Chen, J.W.; Low, Z.X.; Feng, S.S.; Zhong, Z.X.; Xing, W.H.; Wang, H.T. Nanoarchitectonics for Electrospun Membranes with Asymmetric Wettability. ACS Appl. Mater. Interfaces 2021, 13, 60763–60788. [Google Scholar] [CrossRef] [PubMed]
- Zhao, Y.; Wang, H.X.; Zhou, H.; Lin, T. Directional Fluid Transport in Thin Porous Materials and its Functional Applications. Small 2017, 13, 1601070. [Google Scholar] [CrossRef]
- Du, L.; Xu, Y.; Xu, H.Z.; Ye, X.Y.; Li, Y.G. Highly directional water transport membrane made from a hybrid manufacturing approach: Unleashing the power of melt electrowriting. Colloids Surf. A 2022, 641, 128486. [Google Scholar] [CrossRef]
- Zhang, G.; Liu, J.L.; Miao, Y.P.; Ge, S.B.; Rezakazemi, M.; Chang, R.H.; Zhang, X.L.; Li, Y.; Fan, W. Advances in Controllable Water Transport of Textile Porous Materials: Mechanism, Structure Design, Fabrication and Application. Adv. Fiber Mater. 2025, 7, 981–1009. [Google Scholar] [CrossRef]
- Wu, J.; Wang, N.; Wang, L.; Dong, H.; Zhao, Y.; Jiang, L. Unidirectional water-penetration composite fibrous film via electrospinning. Soft Matter 2012, 8, 5996. [Google Scholar] [CrossRef]
- Wu, Z.P.; Yin, K.; Wu, J.R.; Zhu, Z.; Duan, J.A.; He, J. Recent advances in femtosecond laser-structured Janus membranes with asymmetric surface wettability. Nanoscale 2021, 13, 2209–2226. [Google Scholar] [CrossRef]
- Tang, C.Y.; Fei, X.; Zhao, W.H.; Tian, J.; Xu, L.Q.; Wang, Y.; Li, Y. A Janus supramolecular hydrogel prepared by one-pot method for wound dressing. Int. J. Biol. Macromol. 2023, 249, 126112. [Google Scholar] [CrossRef] [PubMed]
- Prete, S.; Dattilo, M.; Patitucci, F.; Pezzi, G.; Parisi, O.I.; Puoci, F. Natural and Synthetic Polymeric Biomaterials for Application in Wound Management. J. Funct. Biomater. 2023, 14, 455. [Google Scholar] [CrossRef]
- Wang, M.L.; Yu, D.G.; Bligh, S.W.A. Progress in preparing electrospun Janus fibers and their applications. Appl. Mater. Today 2023, 31, 101766. [Google Scholar] [CrossRef]
- Ho, C.C.; Chen, W.S.; Shie, T.Y.; Lin, J.N.; Kuo, C. Novel fabrication of Janus particles from the surfaces of electrospun polymer fibers. Langmuir 2008, 24, 5663–5666. [Google Scholar] [CrossRef]
- Lim, H.S.; Park, S.H.; Koo, S.H.; Kwark, Y.J.; Thomas, E.L.; Jeong, Y.; Cho, J.H. Superamphiphilic Janus Fabric. Langmuir 2010, 26, 19159–19162. [Google Scholar] [CrossRef]
- Chen, G.Y.; Xu, Y.; Yu, D.G.; Zhang, D.F.; Chatterton, N.P.; White, K.N. Structure-tunable Janus fibers fabricated using spinnerets with varying port angles. Chem. Commun. 2015, 51, 4623–4626. [Google Scholar] [CrossRef]
- Tan, G.Z.; Zhou, Y.G. Electrospinning of biomimetic fibrous scaffolds for tissue engineering: A review. Int. J. Polym. Mater. Polym. Biomater. 2020, 69, 947–960. [Google Scholar] [CrossRef]
- Wu, W.; Li, X.; Liu, Y.; Liu, Z.; Wang, Y.; Jiao, T. Electrospun MXene-based nanofibrous membranes: Multifunctional integration, challenges, and emerging applications. Prog. Org. Coat. 2025, 208, 109480. [Google Scholar] [CrossRef]
- Li, K.; Zhu, Z.J.; Zhai, Y.L.; Chen, S.J. Recent Advances in Electrospun Nanofiber-Based Strategies for Diabetic Wound Healing Application. Pharmaceutics 2023, 15, 2285. [Google Scholar] [CrossRef] [PubMed]
- Zhang, Y.; Zhou, J.H.; Deng, H.L.; Fang, Y.; Qiao, N.; Ren, M.; Zhang, Y.F.; Zhang, D.S.; Lin, H.; Chen, Y.Y.; et al. Silk fibroin fibers-based shape memory membrane with Janus wettability for multitiered wearable protection. J. Mater. Res. 2023, 38, 633–643. [Google Scholar] [CrossRef] [PubMed]
- Pi, H.H.; Xi, Y.L.; Wu, J.; Hu, M.M.; Tian, B.Y.; Yang, Y.W.; Wang, R.; Zhang, X.Q. Janus fibrous membrane with directional liquid transport capacity for wound healing promotion. Chem. Eng. J. 2023, 455, 140853. [Google Scholar] [CrossRef]
- Guo, J.K.; Yan, S.Z.; Newton, M.A.A.; Xin, B.J.; Chen, Z.M. Preparation and characterization of pH-responsive Janus composite membranes with unidirectional moisture drainage and antioxidant resistance. Colloids Surf. A 2024, 701, 134916. [Google Scholar] [CrossRef]
- Zhao, X.; Li, Y.; Hua, T.; Jiang, P.; Yin, X.; Yu, J.; Ding, B. Cleanable air filter transferring moisture and effectively capturing PM2.5. Small 2017, 13, 1603306. [Google Scholar] [CrossRef]
- Shi, Y.P.; Zhou, M.Y.; Zhao, S.; Li, H.T.; Wang, W.H.; Cheng, J.L.; Jin, L.; Wang, Y.F. Janus amphiphilic nanofiber membranes synergistically drive antibacterial and anti-inflammatory strategies for skin wound healing. Mater. Des. 2023, 227, 111778. [Google Scholar] [CrossRef]
- Taymouri, S.; Hashemi, S.; Varshosaz, J.; Minaiyan, M.; Talebi, A. Fabrication and evaluation of hesperidin loaded polyacrylonitrile/polyethylene oxide nanofibers for wound dressing application. J. Biomater. Sci. Polym. Ed. 2021, 32, 1944–1965. [Google Scholar] [CrossRef]
- Ivanoska-Dacikj, A.; Makreski, P.; Geskovski, N.; Karbowniczek, J.; Stachewicz, U.; Novkovski, N.; Tanasic, J.; Ristic, I.; Bogoeva-Gaceva, G. Electrospun PEO/rGO Scaffolds: The Influence of the Concentration of rGO on Overall Properties and Cytotoxicity. Int. J. Mol. Sci. 2022, 23, 988. [Google Scholar] [CrossRef]
- Shi, Y.L.; Li, Y.; Wu, J.M.; Wang, W.G.; Dong, A.J.; Zhang, J.H. A novel transdermal drug delivery system based on self-adhesive Janus nanofibrous film with high breathability and monodirectional water-penetration. J. Biomater. Sci. Polym. Ed. 2014, 25, 713–728. [Google Scholar] [CrossRef]
- de la Mora-lopez, D.S.; Madera-Santana, T.J.; Olivera-Castillo, L.; Castillo-Ortega, M.M.; Lopez-Cervantes, J.; Sanchez-Machado, D.I.; Ayala-Zavala, J.F.; Soto-Valdez, H. Production and performance evaluation of chitosan/collagen/honey nanofibrous membranes for wound dressing applications. Int. J. Biol. Macromol. 2024, 275, 133809. [Google Scholar] [CrossRef]
- Li, J.; Zivanovic, S.; Davidson, P.M.; Kit, K. Characterization and comparison of chitosan/PVP and chitosan/PEO blend films. Carbohydr. Polym. 2010, 79, 786–791. [Google Scholar] [CrossRef]
- Chernonosova, V.S.; Kuzmin, I.E.; Shundrina, I.K.; Korobeynikov, M.V.; Golyshev, V.M.; Chelobanov, B.P.; Laktionov, P.P. Effect of Sterilization Methods on Electrospun Scaffolds Produced from Blend of Polyurethane with Gelatin. J. Funct. Biomater. 2023, 14, 70. [Google Scholar] [CrossRef]
- Li, R.; Cheng, Z.; Yu, X.; Wang, S.; Han, Z.; Kang, L. Preparation of antibacterial PCL/PVP-AgNP Janus nanofibers by uniaxial electrospinning. Mater. Lett. 2019, 254, 206–209. [Google Scholar] [CrossRef]
- Elaissaoui, I.; Sayeb, S.; Mekki, M.; Russo, F.; Figoli, A.; Horchani-Naifer, K.; Ennigrou, D.J. Nanostructured Cellulose Acetate Membranes Embedded with Al2O3 Nanoparticles for Sustainable Wastewater Treatment. Coatings 2025, 15, 823. [Google Scholar] [CrossRef]
- Zhou, H.; Guo, Z.G. Superwetting Janus membranes: Focusing on unidirectional transport behaviors and multiple applications. J. Mater. Chem. A 2019, 7, 12921–12950. [Google Scholar] [CrossRef]
- Si, Y.F.; Chen, L.W.; Yang, F.C.; Guo, F.; Guo, Z.G. Stable Janus superhydrophilic/hydrophobic nickel foam for directional water transport. J. Colloid Interface Sci. 2018, 509, 346–352. [Google Scholar] [CrossRef] [PubMed]
- Miao, D.Y.; Huang, Z.; Wang, X.F.; Yu, J.Y.; Ding, B. Continuous, Spontaneous, and Directional Water Transport in the Trilayered Fibrous Membranes for Functional Moisture Wicking Textiles. Small 2018, 14, e1801527. [Google Scholar] [CrossRef]
- Yang, J.; Li, H.N.; Chen, Z.X.; He, A.; Zhong, Q.Z.; Xu, Z.K. Janus membranes with controllable asymmetric configurations for highly efficient separation of oil-in-water emulsions. J. Mater. Chem. A 2019, 7, 7907–7917. [Google Scholar] [CrossRef]
- Zhou, H.; Wang, H.X.; Niu, H.T.; Lin, T. Superphobicity/philicity Janus Fabrics with Switchable, Spontaneous, Directional Transport Ability to Water and Oil Fluids. Sci. Rep. 2013, 3, 2964. [Google Scholar] [CrossRef]
- Li, H.N.; Yang, J.; Xu, Z.K. Asymmetric Surface Engineering for Janus Membranes. Adv. Mater. Interfaces 2020, 7, 1902064. [Google Scholar] [CrossRef]
- Zhao, J.C.; Xu, Z.B.; Liu, S.K.; Zhang, T.; Huang, L.P. Tailoring Unidirectional Water-Penetration Janus Fabric with Surface Electrospun Deposition. Macromol. Mater. Eng. 2021, 306, 2000578. [Google Scholar] [CrossRef]
- Li, L.L.; Mai, Y.L.; Wang, Y.F.; Chen, S.G. Stretchable unidirectional liquid-transporting membrane with antibacterial and biocompatible features based on chitosan derivative and composite nanofibers. Carbohydr. Polym. 2022, 276, 118703. [Google Scholar] [CrossRef]
- Shao, Z.G.; Chen, J.Y.; Ke, L.J.; Wang, Q.F.; Wang, X.; Li, W.W.; Zheng, G.F. Directional Transportation in a Self-Pumping Dressing Based on a Melt Electrospinning Hydrophobic Mesh. ACS Biomater. Sci. Eng. 2021, 7, 5918–5926. [Google Scholar] [CrossRef]
- Chen, L.; Ahmed Babar, A.; Huang, G.; Zhao, J.; Yan, W.; Yu, H.; Feng, Q.; Wang, X. Moisture wicking textiles with hydrophilic oriented polyacrylonitrile layer: Enabling ultrafast directional water transport. J. Colloid Interface Sci. 2023, 645, 200–209. [Google Scholar] [CrossRef]
- Zheng, S.J.; Li, W.Z.; Ren, Y.Y.; Liu, Z.Y.; Zou, X.Y.; Hu, Y.; Guo, J.N.; Sun, Z.; Yan, F. Moisture-Wicking, Breathable, and Intrinsically Antibacterial Electronic Skin Based on Dual-Gradient Poly(ionic liquid) Nanofiber Membranes. Adv. Mater. 2022, 34, 2106570. [Google Scholar] [CrossRef]
- Yan, W.A.; Miao, D.Y.; Babar, A.A.; Zhao, J.; Jia, Y.T.; Ding, B.; Wang, X.F. Multi-scaled interconnected inter- and intra-fiber porous janus membranes for enhanced directional moisture transport. J. Colloid Interface Sci. 2020, 565, 426–435. [Google Scholar] [CrossRef]
- Liang, Y.; Kim, S.; Kallem, P.; Choi, H. Capillary effect in Janus electrospun nanofiber membrane for oil/water emulsion separation. Chemosphere 2019, 221, 479–485. [Google Scholar] [CrossRef]
- Ren, B.N.; Pi, H.H.; Zhao, X.; Hu, M.M.; Zhang, X.Q.; Wang, R.; Wu, J. Janus membrane with novel directional water transport capacity for efficient atmospheric water capture. Nanoscale 2021, 13, 9354–9363. [Google Scholar] [CrossRef]
- Sun, L.Y.; Guo, J.H.; Chen, H.X.; Zhang, D.G.; Shang, L.R.; Zhang, B.; Zhao, Y.J. Tailoring Materials with Specific Wettability in Biomedical Engineering. Adv. Sci. 2021, 8, 2100126. [Google Scholar] [CrossRef]
- Hawker, M.J.; Pegalajar-Jurado, A.; Fisher, E.R. Innovative Applications of Surface Wettability Measurements for Plasma-Modified Three-Dimensional Porous Polymeric Materials: A Review. Plasma Processes Polym. 2015, 12, 846–863. [Google Scholar] [CrossRef]
- Wu, J.D.; Yan, Z.; Yan, Y.S.; Li, C.X.; Dai, J.D. Beetle-Inspired Dual-Directional Janus Pumps with Interfacial Asymmetric Wettability for Enhancing Fog Harvesting. ACS Appl. Mater. Interfaces 2022, 14, 49338–49351. [Google Scholar] [CrossRef]
- Li, K.; Yang, H.C.; Xu, Z.K. Designing Janus Two-Dimensional Porous Materials for Unidirectional Transport: Principles, Applications, and Challenges. ACS Appl. Polym. Mater. 2024, 6, 14190–14203. [Google Scholar] [CrossRef]
- Wu, J.; Zhou, H.; Wang, H.X.; Shao, H.; Yan, G.L.; Lin, T. Novel Water Harvesting Fibrous Membranes with Directional Water Transport Capability. Adv. Mater. Interfaces 2019, 6, 1801529. [Google Scholar] [CrossRef]
- Yalishev, V.S.; Abbasi, N.A.; Iqbal, M.; Alnaser, A.S. Comparing Water Transport Properties of Janus Membranes Fabricated from Copper Mesh and Foam Using a Femtosecond Laser. Langmuir 2023, 39, 1815–1825. [Google Scholar] [CrossRef]
- Wang, R.; Liu, Y.; Li, B.; Hsiao, B.S.; Chu, B. Electrospun nanofibrous membranes for high flux microfiltration. J. Membr. Sci. 2012, 392, 167–174. [Google Scholar] [CrossRef]
- Schuren, J.; Becker, A.; Sibbald, R.G. A liquid film-forming acrylate for peri-wound protection: A systematic review and meta-analysis (3M Cavilon no-sting barrier film). Int. Wound J. 2005, 2, 230–238. [Google Scholar] [CrossRef]
- Zhang, X.J.; Yu, N.; Ren, Q.; Niu, S.N.; Zhu, L.Q.; Hong, L.; Cui, K.L.; Wang, X.; Jiang, W.Z.; Wen, M.; et al. Janus Nanofiber Membranes with Photothermal-Enhanced Biofluid Drainage and Sterilization for Diabetic Wounds. Adv. Funct. Mater. 2024, 34, 2315020. [Google Scholar] [CrossRef]
- Bao, F.; Pei, G.; Wu, Z.C.; Zhuang, H.; Zhang, Z.W.B.; Huan, Z.G.; Wu, C.T.; Chang, J. Bioactive Self-Pumping Composite Wound Dressings with Micropore Array Modified Janus Membrane for Enhanced Diabetic Wound Healing. Adv. Funct. Mater. 2020, 30, 2005422. [Google Scholar] [CrossRef]
- Luo, Z.; Jiang, L.; Xu, C.F.; Kai, D.; Fan, X.S.; You, M.L.; Hui, C.M.; Wu, C.S.; Wu, Y.L.; Li, Z.B. Engineered Janus amphipathic polymeric fiber films with unidirectional drainage and anti-adhesion abilities to accelerate wound healing. Chem. Eng. J. 2021, 421, 127725. [Google Scholar] [CrossRef]
- Hou, C.; Newton, M.A.A.; Xin, B.; Li, T. Preparation and characterization of unidirectional water-transported bilayer PLA/ZnO-PAN/SPA nanofibrous membrane for wound healing. Colloids Surf. A 2023, 676, 132308. [Google Scholar] [CrossRef]
- Wu, H.; Gao, B.; Wu, H.; Song, J.; Zhu, L.; Zhou, M.; Linghu, X.; Huang, S.; Zhou, Z.; Wa, Q. A unidirectional water-transport antibacterial bilayer nanofibrous dressing based on chitosan for accelerating wound healing. Int. J. Biol. Macromol. 2024, 269, 131878. [Google Scholar] [CrossRef]
- Dai, T.; Wang, L.; Yao, J.; Zhu, G.; Guo, B.; Militk, J.; Kremenakova, D.; Zhang, M. Self-induced crystallization to form a shish-kebab structure on PLA-based Janus membrane to promote water transmission and interlayer binding force. Sep. Purif. Technol. 2024, 332, 125793. [Google Scholar] [CrossRef]
- Homaeigohar, S.; Boccaccini, A.R. Antibacterial biohybrid nanofibers for wound dressings. Acta Biomaterialia 2020, 107, 25–49. [Google Scholar] [CrossRef]
- Mihai, M.M.; Dima, M.B.; Dima, B.; Holban, A.M. Nanomaterials for Wound Healing and Infection Control. Materials 2019, 12, 2176. [Google Scholar] [CrossRef]
- Miguel, S.P.; Figueira, D.R.; Simoes, D.; Ribeiro, M.P.; Coutinho, P.; Ferreira, P.; Correia, I.J. Electrospun polymeric nanofibres as wound dressings: A review. Colloids Surf. B 2018, 169, 60–71. [Google Scholar] [CrossRef]
- Yang, J.K.; Wang, K.; Yu, D.G.; Yang, Y.Y.; Bligh, S.W.A.; Williams, G.R. Electrospun Janus nanofibers loaded with a drug and inorganic nanoparticles as an effective antibacterial wound dressing. Biomater. Adv. 2020, 111, 110805. [Google Scholar] [CrossRef]
- Ren, X.; Lin, X. Switchable hydrophilic/hydrophobic antibacterial fibrous composites for biomedical application. Compos. Commun. 2023, 43, 101728. [Google Scholar] [CrossRef]
- Zhang, H.; Sun, L.Y.; Guo, J.H.; Zhao, Y.J. Hierarchical Spinning of Janus Textiles with Anisotropic Wettability for Wound Healing. Research 2023, 6, 0029. [Google Scholar] [CrossRef] [PubMed]
- Zhao, X.; Jiao, J.J.; Ao, M.; Huang, L.; Xu, P.; Shi, Y.; Shao, J.J.; Guo, Y.L.; Xie, H.B.; Li, L.; et al. Mg-doped bioactive glass and tea polyphenols incorporated Janus wound dressing for antibacterial and promoting tissue repair. Colloids Surf B 2025, 253, 114796. [Google Scholar] [CrossRef] [PubMed]
- Liu, Y.R.; Huang, S.F.; Liang, S.Y.; Lin, P.R.; Lai, X.J.; Lan, X.Z.; Wang, H.; Tang, Y.D.; Gao, B.T. Phase Change Material-Embedded Multifunctional Janus Nanofiber Dressing with Directional Moisture Transport, Controlled Release of Anti-Inflammatory Drugs, and Synergistic Antibacterial Properties. ACS Appl. Mater. Interfaces 2023, 15, 52244–52261. [Google Scholar] [CrossRef]
- Chen, X.F.; Ren, X.D.; Wang, Y.; Meng, J.; Huang, Q.; Shen, J. Construction of a Multifunctional Janus Nanofiber Membrane Based on Tannic Acid-Fe Complexes for Photothermal/Drug Synergistic Antibacteria. ACS Appl. Polym. Mater. 2024, 6, 15345–15354. [Google Scholar] [CrossRef]
- Kim, H.S.; Sun, X.Y.; Lee, J.H.; Kim, H.W.; Fu, X.B.; Leong, K.W. Advanced drug delivery systems and artificial skin grafts for skin wound healing. Adv. Drug Deliv. Rev. 2019, 146, 209–239. [Google Scholar] [CrossRef]
- Eming, S.A.; Martin, P.; Tomic-Canic, M. Wound repair and regeneration: Mechanisms, signaling, and translation. Sci. Transl. Med. 2014, 6, 265sr6. [Google Scholar] [CrossRef]
- Verdolino, D.V.; Thomason, H.A.; Fotticchia, A.; Cartmell, S. Wound dressings: Curbing inflammation in chronic wound healing. Emerg. Top. Life Sci. 2021, 5, 523–537. [Google Scholar] [CrossRef] [PubMed]
- Liang, Y.P.; He, J.H.; Guo, B.L. Functional Hydrogels as Wound Dressing to Enhance Wound Healing. Acs Nano 2021, 15, 12687–12722. [Google Scholar] [CrossRef]
- Xu, Z.; Fan, J.L.; Tian, W.G.; Ji, X.; Cui, Y.Q.; Nan, Q.Y.; Sun, F.F.; Zhang, J. Cellulose-Based pH-Responsive Janus Dressing with Unidirectional Moisture Drainage for Exudate Management and Diabetic Wounds Healing. Adv. Funct. Mater. 2024, 34, 2307449. [Google Scholar] [CrossRef]
- Xiao, Y.; Li, D.B.; Sui, X.Y.; Shen, L.; Liu, T.T.; Han, C.Y.; Sun, J.Q.; Yuan, C. Oxygen-Releasing Janus Nanofiber Membrane Based on Dendrobium officinale Polysaccharide to Promote Diabetic Wound Healing. ACS Appl. Polym. Mater. 2025, 7, 9832–9848. [Google Scholar] [CrossRef]
- Qian, S.T.; Wang, J.; Liu, Z.M.; Mao, J.Y.; Zhao, B.F.; Mao, X.Y.; Zhang, L.C.; Cheng, L.Y.; Zhang, Y.G.; Sun, X.M.; et al. Secretory Fluid-Aggregated Janus Electrospun Short Fiber Scaffold for Wound Healing. Small 2022, 18, e2200799. [Google Scholar] [CrossRef]
- Zhao, K.; Hu, Z.; Rao, X.; Chen, Y.; Zhou, M.; Li, X.; Zhou, F.; Ding, Z.; Li, M.; Zhu, B. An EHDA Janus hybrids loaded with Bletilla striata polysaccharide and berberine for the treatment of diabetic ulcer. Eur. Polym. J. 2024, 212, 113085. [Google Scholar] [CrossRef]
- Wang, M.L.; Huang, C.; Chen, Y.Y.; Ji, Y.X.; Yu, D.G.; Bligh, S.W.A. Medicated tri-layer fibers based on cellulose acetate and polyvinylpyrrolidone for enhanced antibacterial and wound healing properties. Carbohydr. Polym. 2024, 348, 122856. [Google Scholar] [CrossRef]
- Zhu, Y.F.; Zhou, W.; Xiang, J.Y.; Wu, M.H.; Chen, Z.; Yang, Z.Q.; Wei, R.X.; Cai, L. Deferoxamine-loaded Janus electrospun nanofiber dressing with spatially designed structure for diabetic wound healing. Mater. Des. 2023, 233, 112166. [Google Scholar] [CrossRef]
- Song, Y.P.; Zhu, Y.; Wang, Q.H.; Chen, X.; Chen, Y.; Han, G.H.; Lu, W.P.; Guo, Y.C. One-step Preparation of Antibacterial Gelatin/Polycaprolactone Nanofibrous Janus Membranes for Efficient Hemostasis. ACS Appl. Polym. Mater. 2023, 5, 7364–7374. [Google Scholar] [CrossRef]
- Lin, J.; Yao, Z.; Xiong, M.M.; Lin, J.; Hu, F.; Wei, X.C.; Huang, S.Y. Directional transport of drug droplets based on structural and wettability gradients on antibacterial Janus wound plaster with hemostatic, antiextravasation, and prehealing properties. Adv. Compos. Hybrid Mater. 2023, 6, 193. [Google Scholar] [CrossRef]
- Hui, C.; Gao, Y.; Yan, B.-Y.; Ding, L.-Q.; Sun, T.-C.; Liu, Z.; Ramakrishna, S.; Long, Y.-Z.; Zhang, J. Collocalia birds inspired Janus-structured bandage with strong wet tissue adhesion for rapid hemostasis and wound healing. Chem. Eng. J. 2023, 464, 142458. [Google Scholar] [CrossRef]
- Kuddushi, M.; Malek, N.; Xu, B.B.; Wang, X.H.; Zheng, B.; Unsworth, L.D.; Xu, J.T.; Zhang, X.H. Transparent and Mechanically Robust Janus Nanofiber Membranes for Open Wound Healing and Monitoring. ACS Appl. Mater. Interfaces 2024, 16, 63389–63403. [Google Scholar] [CrossRef]
- Wang, J.; Ye, J.; Li, Z.; Li, X.; Luo, Y.; Zhou, Z.; Liu, C.; Xu, T.; Zhang, X. An Integrated Janus Bioelectronic Bandage for Unidirectional Pumping and Monitoring of Wound Exudate. Nano Lett. 2025, 25, 5156–5164. [Google Scholar] [CrossRef] [PubMed]
- Dargaville, T.R.; Farrugia, B.L.; Broadbent, J.A.; Pace, S.; Upton, Z.; Voelcker, N.H. Sensors and imaging for wound healing: A review. Biosens. Bioelectron. 2013, 41, 30–42. [Google Scholar] [CrossRef]
- Dini, V.; Janowska, A.; Oranges, T.; De Pascalis, A.; Iannone, M.; Romanelli, M. Surrounding skin management in venous leg ulcers: A systematic review. J. Tissue Viability 2020, 29, 169–175. [Google Scholar] [CrossRef]
- Mirani, B.; Pagan, E.; Currie, B.; Siddiqui, M.A.; Hosseinzadeh, R.; Mostafalu, P.; Zhang, Y.S.; Ghahary, A.; Akbari, M. An Advanced Multifunctional Hydrogel-Based Dressing for Wound Monitoring and Drug Delivery. Adv. Healthcare Mater. 2017, 6, 1700718. [Google Scholar] [CrossRef]
- Mostafalu, P.; Tamayol, A.; Rahimi, R.; Ochoa, M.; Khalilpour, A.; Kiaee, G.; Yazdi, I.K.; Bagherifard, S.; Dokmeci, M.R.; Ziaie, B.; et al. Smart Bandage for Monitoring and Treatment of Chronic Wounds. Small 2018, 14, e1703509. [Google Scholar] [CrossRef]
- Farahani, M.; Shafiee, A. Wound Healing: From Passive to Smart Dressings. Adv. Healthcare Mater. 2021, 10, 2100477. [Google Scholar] [CrossRef]
- Zhang, X.; Lv, R.; Chen, L.; Sun, R.; Zhang, Y.; Sheng, R.; Du, T.; Li, Y.; Qi, Y. A Multifunctional Janus Electrospun Nanofiber Dressing with Biofluid Draining, Monitoring, and Antibacterial Properties for Wound Healing. ACS Appl. Mater. Interfaces 2022, 14, 12984–13000. [Google Scholar] [CrossRef]
- Guo, K.; Ou, K.; Amin Newton, M.A.; Zhang, J.; Xu, H.; Li, J.; Xin, B.; Huang, Y. Multifunctional Janus nanofibrous membrane with unidirectional water transport and pH-responsive color-changing for wound dressing. J. Colloid Interface Sci. 2025, 679, 723–736. [Google Scholar] [CrossRef] [PubMed]
- Hu, J.; Chen, G.P.; Wang, G.F. A Trilayer Dressing with Self-Pumping and pH Monitoring Properties for Promoting Abdominal Wall Defect Repair. Nanomaterials 2022, 12, 2802. [Google Scholar] [CrossRef] [PubMed]
- Yang, X.Q.; Wang, S.Q.; Liu, M.Y.; Li, L.H.; Zhao, Y.Y.; Wang, Y.F.; Bai, Y.Y.; Lu, Q.F.; Xiong, Z.P.; Feng, S.M.; et al. All-Nanofiber-Based Janus Epidermal Electrode with Directional Sweat Permeability for Artifact-Free Biopotential Monitoring. Small 2022, 18, 2106477. [Google Scholar] [CrossRef] [PubMed]
Disclaimer/Publisher’s Note: The statements, opinions and data contained in all publications are solely those of the individual author(s) and contributor(s) and not of MDPI and/or the editor(s). MDPI and/or the editor(s) disclaim responsibility for any injury to people or property resulting from any ideas, methods, instructions or products referred to in the content. |
© 2026 by the authors. Licensee MDPI, Basel, Switzerland. This article is an open access article distributed under the terms and conditions of the Creative Commons Attribution (CC BY) license.










