Gold Nanoparticles Decorated Titanium Oxide Nanotubes with Enhanced Antibacterial Activity Driven by Photocatalytic Memory Effect
Abstract
1. Introduction
2. Materials and Methods
2.1. Sample Preparation
2.2. Surface Characterization
2.3. Antibacterial Property Assessment
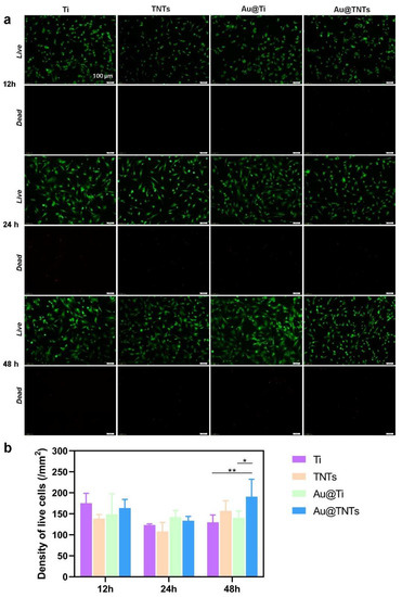
2.4. Cytocompatibility Assessment
2.5. Statistical Analysis
3. Results
4. Discussions
5. Conclusions
Author Contributions
Funding
Institution Review Board Statement:
Informed Consent Statement
Data Availability Statement
Conflicts of Interest
References
- Jamari, J.; Ammarullah, M.I.; Santoso, G.; Sugiharto, S.; Supriyono, T.; van der Heide, E. In silico contact pressure of metal-on-metal total hip implant with different materials subjected to gait loading. Metals 2022, 12, 1241. [Google Scholar] [CrossRef]
- Liu, X.; Chu, P.; Ding, C. Surface modification of titanium, titanium alloys, and related materials for biomedical applications. Mater. Sci. Eng. R Rep. 2004, 47, 49–121. [Google Scholar] [CrossRef]
- Asadi, S.; Mortezagholi, B.; Hadizadeh, A.; Borisov, V.; Ansari, M.J.; Majdi, H.S.; Nishonova, A.; Adelnia, H.; Far, B.F.; Chaiyasut, C. Ciprofloxacin-loaded titanium nanotubes coated with chitosan: A promising formulation with sustained release and enhanced antibacterial properties. Pharmaceutics 2022, 14, 1359. [Google Scholar] [CrossRef] [PubMed]
- Tong, S.; Sun, X.; Wu, A.; Guo, S.; Zhang, H. Improved biocompatibility of TiO2 nanotubes via co-precipitation loading with hydroxyapatite and gentamicin. Coatings 2021, 11, 1191. [Google Scholar] [CrossRef]
- Vacca, C.; Contu, M.P.; Rossi, C.; Ferrando, M.L.; Blus, C.; Szmukler-Moncler, S.; Scano, A.; Orru, G. In vitro interactions between streptococcus intermedius and streptococcus salivarius k12 on a titanium cylindrical surface. Pathogens 2020, 9, 1069. [Google Scholar] [CrossRef]
- Jin, G.; Qin, H.; Cao, H.; Qian, S.; Zhao, Y.; Peng, X.; Zhang, X.; Liu, X.; Chu, P.K. Synergistic effects of dual Zn/Ag ion implantation in osteogenic activity and antibacterial ability of titanium. Biomaterials 2014, 35, 7699–7713. [Google Scholar] [CrossRef]
- Jin, G.; Qin, H.; Cao, H.; Qiao, Y.; Zhao, Y.; Peng, X.; Zhang, X.; Liu, X.; Chu, P.K. Zn/ag micro-galvanic couples formed on titanium and osseointegration effects in the presence of s-aureus. Biomaterials 2015, 65, 22–31. [Google Scholar] [CrossRef]
- Ghimire, A.; Song, J. Anti-periprosthetic infection strategies: From implant surface topographical engineering to smart drug-releasing coatings. ACS Appl. Mater. Interfaces 2021, 13, 20921–20937. [Google Scholar] [CrossRef] [PubMed]
- Le Clainche, T.; Linklater, D.; Wong, S.; Phuc, L.; Juodkazis, S.; Le Guevel, X.; Coll, J.-L.; Ivanova, E.P.; Martel-Frachet, V. Mechano-bactericidal titanium surfaces for bone tissue engineering. ACS Appl. Mater. Interfaces 2020, 12, 48272–48283. [Google Scholar] [CrossRef]
- Yuan, Z.; Tao, B.; He, Y.; Mu, C.; Liu, G.; Zhang, J.; Liao, Q.; Liu, P.; Cai, K. Remote eradication of biofilm on titanium implant via near-infrared light triggered photothermal/photodynamic therapy strategy. Biomaterials 2019, 223, 119479. [Google Scholar] [CrossRef]
- Li, M.; Li, L.; Su, K.; Liu, X.; Zhang, T.; Liang, Y.; Jing, D.; Yang, X.; Zheng, D.; Cui, Z.; et al. Highly effective and noninvasive near-infrared eradication of a staphylococcus aureus biofilm on implants by a photoresponsive coating within 20 min. Adv. Sci. 2019, 6, 1900599. [Google Scholar] [CrossRef] [PubMed]
- Wang, Y.; Wen, C.; Hodgson, P.; Li, Y. Biocompatibility of TiO2 nanotubes with different topographies. J. Biomed. Mater. Res. Part A 2014, 102, 743–751. [Google Scholar] [CrossRef]
- Coman, A.N.; Mare, A.; Tanase, C.; Bud, E.; Rusu, A. Silver-deposited nanoparticles on the titanium nanotubes surface as a promising antibacterial material into implants. Metals 2021, 11, 92. [Google Scholar] [CrossRef]
- Liang, X.; Chen, L.; Lu, J.; Gao, X.; Chai, H. Preparation of titanium dioxide nanotube-based dental implants for osteogenesis and osseointegration acceleration. Sci. Adv. Mater. 2021, 13, 1195–1204. [Google Scholar] [CrossRef]
- Feng, W.; Liu, N.; Gao, L.; Zhou, Q.; Yu, L.; Ye, X.; Huo, J.; Huang, X.; Li, P.; Huang, W. Rapid inactivation of multidrug-resistant bacteria and enhancement of osteoinduction via titania nanotubes grafted with polyguanidines. J. Mater. Sci. Technol. 2021, 69, 188–199. [Google Scholar] [CrossRef]
- Abela, S.; Farrugia, C.; Xuereb, R.; Lia, F.; Zammit, E.; Rizzo, A.; Refalo, P.; Grech, M. Photocatalytic activity of titanium dioxide nanotubes following long-term aging. Nanomaterials 2021, 11, 2823. [Google Scholar] [CrossRef]
- Yamaguchi, M.; Abe, H.; Ma, T.; Tadaki, D.; Hirano-Iwata, A.; Kanetaka, H.; Watanabe, Y.; Niwano, M. Bactericidal activity of tio2 nanotube thin films on si by photocatalytic generation of active oxygen species. Langmuir 2020, 36, 12668–12677. [Google Scholar] [CrossRef]
- Cho, E.-C.; Chang-Jian, C.-W.; Huang, J.-H.; Huang, T.-Y.; Wu, N.-J.; Li, M.-T.; Chen, Y.-L.; Hsu, S.-C.; Weng, H.C.; Lee, K.-C. Preparation of Ni(OH)2/CuO heterostructures for improved photocatalytic degradation of organic pollutants and microorganism. Chemosphere 2022, 300, 134484. [Google Scholar] [CrossRef]
- Zhu, B.; Hong, X.; Tang, L.; Liu, Q.; Tang, H. Enhanced photocatalytic CO2 reduction over 2D/1D BiOBr0.5Cl0.5/WO3 S-scheme heterostructure. Acta Phys. Chim. Sin. 2022, 38, 2111008. [Google Scholar]
- Zhao, L.; Li, G.; Li, F.; Yao, M. Enhanced visible light photoactivity of TiO2/SnO2 films by tridoping with Y/F/Ag ions. J. Rare Earths 2022, 40, 616–625. [Google Scholar] [CrossRef]
- Chen, H.; Xing, Y.; Liu, S.; Fu, J.; Shi, H.; Liang, Y.; Wang, L.; Wang, W. Efficient pollutant degradation under ultraviolet to near-infrared light irradiation and dark condition using cuse nanosheets: Mechanistic insight into degradation. J. Colloid Interface Sci. 2022, 613, 103–116. [Google Scholar] [CrossRef]
- Cai, T.; Liu, Y.; Wang, L.; Zhang, S.; Ma, J.; Dong, W.; Zeng, Y.; Yuan, J.; Liu, C.; Luo, S. “Dark deposition” of ag nanoparticles on TiO2: Improvement of electron storage capacity to boost “memory catalysis” activity. ACS Appl. Mater. Interfaces 2018, 10, 25350–25359. [Google Scholar] [CrossRef] [PubMed]
- Ezati, P.; Riahi, Z.; Rhim, J.-W. Carrageenan-based functional films integrated with CuO-doped titanium nanotubes for active food-packaging applications. ACS Sustain. Chem. Eng. 2021, 9, 9300–9307. [Google Scholar] [CrossRef]
- Toloman, D.; Pana, O.; Stefan, M.; Popa, A.; Leostean, C.; Macavei, S.; Silipas, D.; Perhaita, L.; Lazar, M.D.; Barbu-Tudoran, L. Photocatalytic activity of SnO2-TiO2 composite nanoparticles modified with PVP. J. Colloid Interface Sci. 2019, 542, 296–307. [Google Scholar] [CrossRef] [PubMed]
- Zhang, X.; Li, J.; Wang, X.; Wang, Y.; Hang, R.; Huang, X.; Tang, B.; Chu, P.K. Effects of copper nanoparticles in porous tio2 coatings on bacterial resistance and cytocompatibility of osteoblasts and endothelial cells. Mater. Sci. Eng. C Mater. Biol. Appl. 2018, 82, 110–120. [Google Scholar] [CrossRef] [PubMed]
- Kumar, D.; Saini, N.; Jain, N.; Sareen, R.; Pandit, V. Gold nanoparticles: An era in bionanotechnology. Expert Opin. Drug Deliv. 2013, 10, 397–409. [Google Scholar] [CrossRef] [PubMed]
- Zhang, J.; Mou, L.; Jiang, X. Surface chemistry of gold nanoparticles for health-related applications. Chem. Sci. 2020, 11, 923–936. [Google Scholar] [CrossRef]
- Patil, T.; Gambhir, R.; Vibhute, A.; Tiwari, A.P. Gold nanoparticles: Synthesis methods, functionalization and biological applications. J. Clust. Sci. 2022. [Google Scholar] [CrossRef]
- Zhang, X.-D.; Wu, D.; Shen, X.; Liu, P.-X.; Yang, N.; Zhao, B.; Zhang, H.; Sun, Y.-M.; Zhang, L.-A.; Fan, F.-Y. Size-dependent in vivo toxicity of peg-coated gold nanoparticles. Int. J. Nanomed. 2011, 6, 2071–2081. [Google Scholar] [CrossRef]
- Cho, W.-S.; Cho, M.; Jeong, J.; Choi, M.; Cho, H.-Y.; Han, B.S.; Kim, S.H.; Kim, H.O.; Lim, Y.T.; Chung, B.H.; et al. Acute toxicity and pharmacokinetics of 13 nm-sized peg-coated gold nanoparticles. Toxicol. Appl. Pharmacol. 2009, 236, 16–24. [Google Scholar] [CrossRef]
- Zhang, X.-D.; Wu, D.; Shen, X.; Liu, P.-X.; Fan, F.-Y.; Fan, S.-J. In vivo renal clearance, biodistribution, toxicity of gold nanoclusters. Biomaterials 2012, 33, 4628–4638. [Google Scholar] [CrossRef]
- Chen, Y.-S.; Hung, Y.-C.; Liau, I.; Huang, G.S. Assessment of the in vivo toxicity of gold nanoparticles. Nanoscale Res. Lett. 2009, 4, 858–864. [Google Scholar] [CrossRef]
- Devi, L.G.; Kavitha, R. A review on plasmonic metal-TiO2 composite for generation, trapping, storing and dynamic vectorial transfer of photogenerated electrons across the schottky junction in a photocatalytic system. Appl. Surf. Sci. 2016, 360, 601–622. [Google Scholar] [CrossRef]
- Farrugia, C.; Di Mauro, A.; Lia, F.; Zammit, E.; Rizzo, A.; Privitera, V.; Impellizzeri, G.; Buccheri, M.A.; Rappazzo, G.; Grech, M.; et al. Suitability of different titanium dioxide nanotube morphologies for photocatalytic water treatment. Nanomaterials 2021, 11, 708. [Google Scholar] [CrossRef] [PubMed]
- Wang, T.-T.; Lin, Y.-C.; Lin, M.-C.; Lin, Y.-G. Au-assisted methanol-hydrogenated titanium dioxide for photocatalytic evolution of hydrogen. Catal. Today 2020, 358, 143–148. [Google Scholar] [CrossRef]
- Zhu, H.; Shi, Q.; Lv, W. Study on technique of nanostructured surface of medical titanium prepared by anodic oxidation. Mater. Sci. 2013, 3, 150–156. [Google Scholar]
- Xu, W.; Qi, M.; Li, X.; Liu, X.; Wang, L.; Yu, W.; Liu, M.; Lan, A.; Zhou, Y.; Song, Y. TiO2 nanotubes modified with au nanoparticles for visible-light enhanced antibacterial and anti-inflammatory capabilities. J. Electroanal. Chem. 2019, 842, 66–73. [Google Scholar] [CrossRef]
- Yu, Y.; Wen, W.; Qian, X.-Y.; Liu, J.-B.; Wu, J.-M. Uv and visible light photocatalytic activity of Au/TiO2 nanoforests with anatase/rutile phase junctions and controlled au locations. Sci. Rep. 2017, 7, 41253. [Google Scholar] [CrossRef]
- Lishchynskyi, O.; Shymborska, Y.; Stetsyshyn, Y.; Raczkowska, J.; Skirtach, A.G.; Peretiatko, T.; Budkowski, A. Passive antifouling and active self-disinfecting antiviral surfaces. Chem. Eng. J. 2022, 446, 137048. [Google Scholar] [CrossRef]
- Li, Q.; Li, Y.W.; Liu, Z.; Xie, R.; Shang, J.K. Memory antibacterial effect from photoelectron transfer between nanoparticles and visible light photocatalyst. J. Mater. Chem. 2010, 20, 1068–1072. [Google Scholar] [CrossRef]
- Rashid, M.M.; Tomsic, B.; Simoncic, B.; Jerman, I.; Stular, D.; Zorc, M. Sustainable and cost-effective functionalization of textile surfaces with ag-doped TiO2/polysiloxane hybrid nanocomposite for uv protection, antibacterial and self-cleaning properties. Appl. Surf. Sci. 2022, 595, 153521. [Google Scholar] [CrossRef]
- Liu, Z.; Yin, H.; Liu, H.; Zhang, N.; Zhang, X.; Xu, Q. Antibacterial and photocatalytic degradation properties of TiO2-based composite. Int. J. Environ. Anal. Chem. 2022. [Google Scholar] [CrossRef]
- Liu, L.; Yang, W.; Li, Q.; Gao, S.; Shang, J.K. Synthesis of Cu2O nanospheres decorated with TiO2 nanoislands, their enhanced photoactivity and stability under visible light illumination, and their post-illumination catalytic memory. ACS Appl. Mater. Interfaces 2014, 6, 5629–5639. [Google Scholar] [CrossRef] [PubMed]
- Li, J.; Ma, R.; Wu, Z.; He, S.; Chen, Y.; Bai, R.; Wang, J. Visible-light-driven ag-modified TiO2 thin films anchored on bamboo material with antifungal memory activity against aspergillus niger. J. Fungi 2021, 7, 592. [Google Scholar] [CrossRef]
- Mangram, A.J.; Horan, T.C.; Pearson, M.L.; Silver, L.C.; Jarvis, W.R. Guideline for prevention of surgical site infection, 1999. Infect. Control Hosp. Epidemiol. 1999, 20, 250–278. [Google Scholar] [CrossRef]
- Masters, E.A.; Ricciardi, B.F.; Bentley, K.L.; Moriarty, T.F.; Schwarz, E.M.; Muthukrishnan, G. Skeletal infections: Microbial pathogenesis, immunity and clinical management. Nat. Rev. Microbiol. 2022, 20, 385–400. [Google Scholar] [CrossRef]





| - | Ti (at.%) | TNTs (at.%) | Au@Ti (at.%) | Au@TNTs (at.%) |
|---|---|---|---|---|
| Ti | 81.7 | 37.0 | 83.8 | 56.1 |
| O | 18.3 | 63.0 | 14.8 | 42.3 |
| Au | - | - | 1.4 | 1.6 |
Publisher’s Note: MDPI stays neutral with regard to jurisdictional claims in published maps and institutional affiliations. |
© 2022 by the authors. Licensee MDPI, Basel, Switzerland. This article is an open access article distributed under the terms and conditions of the Creative Commons Attribution (CC BY) license (https://creativecommons.org/licenses/by/4.0/).
Share and Cite
Zhu, H.; Tan, J.; Qiu, J.; Wang, D.; Zhao, Z.; Lu, Z.; Huang, G.; Liu, X.; Mei, Y. Gold Nanoparticles Decorated Titanium Oxide Nanotubes with Enhanced Antibacterial Activity Driven by Photocatalytic Memory Effect. Coatings 2022, 12, 1351. https://doi.org/10.3390/coatings12091351
Zhu H, Tan J, Qiu J, Wang D, Zhao Z, Lu Z, Huang G, Liu X, Mei Y. Gold Nanoparticles Decorated Titanium Oxide Nanotubes with Enhanced Antibacterial Activity Driven by Photocatalytic Memory Effect. Coatings. 2022; 12(9):1351. https://doi.org/10.3390/coatings12091351
Chicago/Turabian StyleZhu, Hongqin, Ji Tan, Jiajun Qiu, Donghui Wang, Zhe Zhao, Zihan Lu, Gaoshan Huang, Xuanyong Liu, and Yongfeng Mei. 2022. "Gold Nanoparticles Decorated Titanium Oxide Nanotubes with Enhanced Antibacterial Activity Driven by Photocatalytic Memory Effect" Coatings 12, no. 9: 1351. https://doi.org/10.3390/coatings12091351
APA StyleZhu, H., Tan, J., Qiu, J., Wang, D., Zhao, Z., Lu, Z., Huang, G., Liu, X., & Mei, Y. (2022). Gold Nanoparticles Decorated Titanium Oxide Nanotubes with Enhanced Antibacterial Activity Driven by Photocatalytic Memory Effect. Coatings, 12(9), 1351. https://doi.org/10.3390/coatings12091351

