The Antimicrobial Efficacy of Topically Applied Mafenide Acetate, Citric Acid and Wound Irrigation Solutions Lavanox and Prontosan against Pseudomonas aeruginosa
Abstract
1. Introduction
2. Results
2.1. Antimicrobial Efficacy of Antiseptics/Wound Irrigation Solutions Using In Vitro Assays
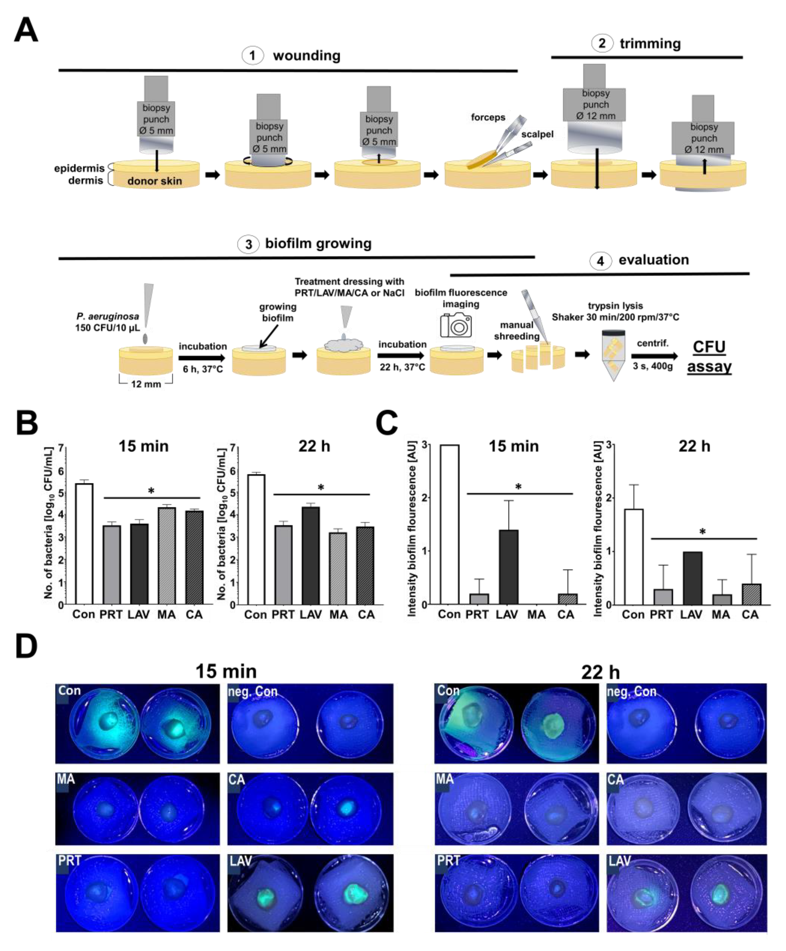
2.2. Antimicrobial Efficacy of Antiseptic/Wound Irrigation Solutions in an Ex Vivo Skin Wound Model
3. Discussion
4. Materials and Methods
4.1. Wound Irrigation Solutions
4.2. Bacterial strains
4.3. Antimicrobial Efficacy of CFU Assay
4.4. Biofilm Assay
4.5. Compress Assay
4.6. Wound Skin Model
4.7. Statistics
Author Contributions
Funding
Institutional Review Board Statement
Informed Consent Statement
Data Availability Statement
Acknowledgments
Conflicts of Interest
Correction Statement
References
- Sheckter, C.C.; Pham, C.; Rochlin, D.; Maan, Z.N.; Karanas, Y.; Curtin, C. The association of burn patient volume with patient safety indicators and mortality in the US. Burns 2020, 46, 44–51. [Google Scholar] [CrossRef]
- Appelgren, P.; Björnhagen, V.; Bragderyd, K.; Jonsson, C.E.; Ransjö, U. A prospective study of infections in burn patients. Burns 2002, 28, 39–46. [Google Scholar] [CrossRef]
- Dodd, D.; Stutman, H.R. Current issues in burn wound infections. Adv. Pediatr. Infect. Dis. 1991, 6, 137–162. [Google Scholar] [PubMed]
- Ansermino, M.; Hemsley, C. Intensive care management and control of infection. BMJ 2004, 329, 220–223. [Google Scholar] [CrossRef]
- Gonzalez, M.R.; Fleuchot, B.; Lauciello, L.; Jafari, P.; Applegate, L.A.; Raffoul, W.; Que, Y.A.; Perron, K. Effect of Human Burn Wound Exudate on Pseudomonas aeruginosa Virulence. mSphere 2016, 1, e00111-15. [Google Scholar] [CrossRef] [PubMed]
- Ugburo, A.O.; Atoyebi, O.A.; Oyeneyin, J.O.; Sowemimo, G.O. An evaluation of the role of systemic antibiotic prophylaxis in the control of burn wound infection at the Lagos University Teaching Hospital. Burns 2004, 30, 43–48. [Google Scholar] [CrossRef]
- Alp, E.; Coruh, A.; Gunay, G.K.; Yontar, Y.; Doganay, M. Risk factors for nosocomial infection and mortality in burn patients: 10 years of experience at a university hospital. J. Burn Care Res. 2012, 33, 379–385. [Google Scholar] [CrossRef] [PubMed]
- Geyik, M.F.; Aldemir, M.; Hosoglu, S.; Tacyildiz, H.I. Epidemiology of burn unit infections in children. Am. J. Infect. Control 2003, 31, 342–346. [Google Scholar] [CrossRef]
- Neely, C.J.; Kartchner, L.B.; Mendoza, A.E.; Linz, B.M.; Frelinger, J.A.; Wolfgang, M.C.; Maile, R.; Cairns, B.A. Flagellin treatment prevents increased susceptibility to systemic bacterial infection after injury by inhibiting anti-inflammatory IL-10+ IL-12−neutrophil polarization. PLoS ONE 2014, 9, e85623. [Google Scholar] [CrossRef]
- Van Delden, C.; Iglewski, B.H. Cell-to-cell signaling and Pseudomonas aeruginosa infections. Emerg. Infect. Dis. 1998, 4, 551–560. [Google Scholar] [CrossRef]
- Pang, Z.; Raudonis, R.; Glick, B.R.; Lin, T.J.; Cheng, Z. Antibiotic resistance in Pseudomonas aeruginosa: Mechanisms and alternative therapeutic strategies. Biotechnol. Adv. 2019, 37, 177–192. [Google Scholar] [CrossRef]
- Vaiman, M.; Lazarovitch, T.; Heller, L.; Lotan, G. Ecthyma gangrenosum and ecthyma-like lesions: Review article. Eur. J. Clin. Microbiol. Infect. Dis. 2015, 34, 633–639. [Google Scholar] [CrossRef]
- Yildirim, S.; Nursal, T.Z.; Tarim, A.; Torer, N.; Noyan, T.; Demiroglu, Y.Z.; Moray, G.; Haberal, M. Bacteriological profile and antibiotic resistance: Comparison of findings in a burn intensive care unit, other intensive care units, and the hospital services unit of a single center. J. Burn Care Rehabil. 2005, 26, 488–492. [Google Scholar] [CrossRef]
- Shigeta, M.; Tanaka, G.; Komatsuzawa, H.; Sugai, M.; Suginaka, H.; Usui, T. Permeation of antimicrobial agents through Pseudomonas aeruginosa biofilms: A simple method. Chemotherapy 1997, 43, 340–345. [Google Scholar] [CrossRef]
- Suci, P.A.; Mittelman, M.W.; Yu, F.P.; Geesey, G.G. Investigation of ciprofloxacin penetration into Pseudomonas aeruginosa biofilms. Antimicrob. Agents Chemother. 1994, 38, 2125–2133. [Google Scholar] [CrossRef]
- Vrany, J.D.; Stewart, P.S.; Suci, P.A. Comparison of recalcitrance to ciprofloxacin and levofloxacin exhibited by Pseudomonas aeruginosa bofilms displaying rapid-transport characteristics. Antimicrob. Agents Chemother. 1997, 41, 1352–1358. [Google Scholar] [CrossRef]
- Lachiewicz, A.M.; Hauck, C.G.; Weber, D.J.; Cairns, B.A.; van Duin, D. Bacterial Infections After Burn Injuries: Impact of Multidrug Resistance. Clin. Infect. Dis. 2017, 65, 2130–2136. [Google Scholar] [CrossRef]
- Afshari, A.; Nguyen, L.; Kahn, S.A.; Summitt, B. 2.5% Mafenide Acetate: A Cost-Effective Alternative to the 5% Solution for Burn Wounds. J. Burn Care Res. 2017, 38, e42–e47. [Google Scholar] [CrossRef]
- Nagoba, B.S.; Gandhi, R.C.; Wadher, B.J.; Deshmukh, S.R.; Gandhi, S.P. Citric acid treatment of severe electric burns complicated by multiple antibiotic resistant Pseudomonas aeruginosa. Burns 1998, 24, 481–483. [Google Scholar] [CrossRef] [PubMed]
- Cambiaso-Daniel, J.; Gallagher, J.J.; Norbury, W.B.; Finnerty, C.C.; Herndon, D.N.; Culnan, D.M. Treatment of Infection in Burn Patients; Edit, F., Ed.; Elsevier Inc.: Amsterdam, The Netherlands, 2018; pp. 93–113.e114. [Google Scholar] [CrossRef]
- Church, D.; Elsayed, S.; Reid, O.; Winston, B.; Lindsay, R. Burn wound infections. Clin. Microbiol. Rev. 2006, 19, 403–434. [Google Scholar] [CrossRef] [PubMed]
- Bellinger, C.G.; Conway, H. Effects of silver nitrate and sulfamylon on epithelial regeneration. Plast. Reconstr. Surg. 1970, 45, 582–585. [Google Scholar] [CrossRef] [PubMed]
- Sloss, J.M.; Cumberland, N.; Milner, S.M. Acetic acid used for the elimination of Pseudomonas aeruginosa from burn and soft tissue wounds. J. R. Army Med. Corps 1993, 139, 49–51. [Google Scholar] [CrossRef] [PubMed]
- Kammerlander, G.; Assadian, O.; Eberlein, T.; Zweitmuller, P.; Luchsinger, S.; Andriessen, A. A clinical evaluation of the efficacy and safety of singlet oxygen in cleansing and disinfecting stagnating wounds. J. Wound Care 2011, 20, 149–150, 152, 154 passim. [Google Scholar] [CrossRef]
- Eginton, P.J.; Holah, J.; Allison, D.G.; Handley, P.S.; Gilbert, P. Changes in the strength of attachment of micro-organisms to surfaces following treatment with disinfectants and cleansing agents. Lett. Appl. Microbiol. 1998, 27, 101–105. [Google Scholar] [CrossRef] [PubMed]
- Seo, Y.; Bishop, P.L. Influence of nonionic surfactant on attached biofilm formation and phenanthrene bioavailability during simulated surfactant enhanced bioremediation. Environ. Sci. Technol. 2007, 41, 7107–7113. [Google Scholar] [CrossRef] [PubMed]
- Dusane, D.H.; Rajput, J.K.; Kumar, A.R.; Nancharaiah, Y.V.; Venugopalan, V.P.; Zinjarde, S.S. Disruption of fungal and bacterial biofilms by lauroyl glucose. Lett. Appl. Microbiol. 2008, 47, 374–379. [Google Scholar] [CrossRef] [PubMed]
- Severing, A.L.; Rembe, J.D.; Koester, V.; Stuermer, E.K. Safety and efficacy profiles of different commercial sodium hypochlorite/hypochlorous acid solutions (NaClO/HClO): Antimicrobial efficacy, cytotoxic impact and physicochemical parameters in vitro. J. Antimicrob. Chemother. 2019, 74, 365–372. [Google Scholar] [CrossRef] [PubMed]
- Oropallo, A.; Snyder, R.J.; Karpf, A.; Valencia, D.; Curtin, C.R.; Cetnarowski, W. Quality of life improvement in patients with hard-to-heal leg wounds treated with Prontosan wound irrigation solution and wound gel. J. Wound Care 2021, 30, 854–865. [Google Scholar] [CrossRef]
- Renzoni, A.; Von Dach, E.; Landelle, C.; Diene, S.M.; Manzano, C.; Gonzales, R.; Abdelhady, W.; Randall, C.P.; Bonetti, E.J.; Baud, D.; et al. Impact of Exposure of Methicillin-Resistant Staphylococcus aureus to Polyhexanide In Vitro and In Vivo. Antimicrob. Agents Chemother. 2017, 61, e00272-17. [Google Scholar] [CrossRef]
- Eberlein, T.W.; Andriessen, A. Assessment of a Wound Cleansing Solution in the Treatment of Problem Wounds. Wounds 2008, 20, 171–175. [Google Scholar]
- Torpy, J.M.; Lynm, C.; Glass, R.M. Burn injuries. JAMA 2009, 302, 1828. [Google Scholar] [CrossRef]
- Leder, M.D.; Bagheri, M.; Plattfaut, I.; Fuchs, P.C.; Bruning, A.K.E.; Schiefer, J.L.; Oplander, C. Phototherapy of Pseudomonas aeruginosa-Infected Wounds: Preclinical Evaluation of Antimicrobial Blue Light (450–460 nm) Using In Vitro Assays and a Human Wound Skin Model. Photobiomodul Photomed. Laser Surg. 2022, 40, 800–809. [Google Scholar] [CrossRef]
- Tsolakidis, S.; Freytag, D.L.; Dovern, E.; Alharbi, Z.; Kim, B.S.; Houschyar, K.S.; Reumuth, G.; Schäfer, B.; Rennekampff, H.O.; Pallua, N.; et al. Infections in Burn Patients: A Retrospective View over Seven Years. Medicina 2022, 58, 1066. [Google Scholar] [CrossRef]
- Trupkovic, T.; Gille, J.; Fischer, H.; Kleinschmidt, S. Antimicrobial treatment in burn injury patients. Anaesthesist 2012, 61, 249–258. [Google Scholar] [CrossRef]
- Halstead, F.D.; Rauf, M.; Bamford, A.; Wearn, C.M.; Bishop, J.R.B.; Burt, R.; Fraise, A.P.; Moiemen, N.S.; Oppenheim, B.A.; Webber, M.A. Antimicrobial dressings: Comparison of the ability of a panel of dressings to prevent biofilm formation by key burn wound pathogens. Burns 2015, 41, 1683–1694. [Google Scholar] [CrossRef]
- Nethery, W.; Warner, P.; Durkee, P.; Dwyer, A.; Zembrodt, J.; Fowler, L. Efficacy of Topical Antimicrobial Agents Against Bacterial Isolates From Burn Wounds. J. Burn Care Res. 2020, 41, 739–742. [Google Scholar] [CrossRef]
- Fabry, W.H.; Kock, H.J.; Vahlensieck, W. Activity of the antiseptic polyhexanide against gram-negative bacteria. Microb. Drug Resist. 2014, 20, 138–143. [Google Scholar] [CrossRef]
- Nagoba, B.S.; Selkar, S.P.; Wadher, B.J.; Gandhi, R.C. Acetic acid treatment of pseudomonal wound infections—A review. J. Infect. Public. Health 2013, 6, 410–415. [Google Scholar] [CrossRef]
- Greenhalgh, D.G. Topical antimicrobial agents for burn wounds. Clin. Plast. Surg. 2009, 36, 597–606. [Google Scholar] [CrossRef]
- DIN EN 13727:2015-12; Chemical Disinfectants and Antiseptics—Quantitative Suspension Test for the Evaluation of Bactericidal Activity in theMedical Area—Test Method and Requirements (Phase 2, Step 1). German Version; Beuth Verlag: Berlin, Germany, 2015.
- Besser, M.; Terberger, J.; Weber, L.; Ghebremedhin, B.; Naumova, E.A.; Arnold, W.H.; Stuermer, E.K. Impact of probiotics on pathogen survival in an innovative human plasma biofilm model (hpBIOM). J. Transl. Med. 2019, 17, 243. [Google Scholar] [CrossRef]
- Raizman, R.; Little, W.; Smith, A.C. Rapid Diagnosis of Pseudomonas aeruginosa in Wounds with Point-of-Care Fluorescence Imaing. Diagnostics 2021, 11, 280. [Google Scholar] [CrossRef]




Disclaimer/Publisher’s Note: The statements, opinions and data contained in all publications are solely those of the individual author(s) and contributor(s) and not of MDPI and/or the editor(s). MDPI and/or the editor(s) disclaim responsibility for any injury to people or property resulting from any ideas, methods, instructions or products referred to in the content. |
© 2024 by the authors. Licensee MDPI, Basel, Switzerland. This article is an open access article distributed under the terms and conditions of the Creative Commons Attribution (CC BY) license (https://creativecommons.org/licenses/by/4.0/).
Share and Cite
Bagheri, M.; Zoric, A.; von Kohout, M.; Fuchs, P.C.; Schiefer, J.L.; Opländer, C. The Antimicrobial Efficacy of Topically Applied Mafenide Acetate, Citric Acid and Wound Irrigation Solutions Lavanox and Prontosan against Pseudomonas aeruginosa. Antibiotics 2024, 13, 42. https://doi.org/10.3390/antibiotics13010042
Bagheri M, Zoric A, von Kohout M, Fuchs PC, Schiefer JL, Opländer C. The Antimicrobial Efficacy of Topically Applied Mafenide Acetate, Citric Acid and Wound Irrigation Solutions Lavanox and Prontosan against Pseudomonas aeruginosa. Antibiotics. 2024; 13(1):42. https://doi.org/10.3390/antibiotics13010042
Chicago/Turabian StyleBagheri, Mahsa, Andreas Zoric, Maria von Kohout, Paul C. Fuchs, Jennifer Lynn. Schiefer, and Christian Opländer. 2024. "The Antimicrobial Efficacy of Topically Applied Mafenide Acetate, Citric Acid and Wound Irrigation Solutions Lavanox and Prontosan against Pseudomonas aeruginosa" Antibiotics 13, no. 1: 42. https://doi.org/10.3390/antibiotics13010042
APA StyleBagheri, M., Zoric, A., von Kohout, M., Fuchs, P. C., Schiefer, J. L., & Opländer, C. (2024). The Antimicrobial Efficacy of Topically Applied Mafenide Acetate, Citric Acid and Wound Irrigation Solutions Lavanox and Prontosan against Pseudomonas aeruginosa. Antibiotics, 13(1), 42. https://doi.org/10.3390/antibiotics13010042

