A qnrD-Plasmid Promotes Biofilm Formation and Class 1 Integron Gene Cassette Rearrangements in Escherichia coli
Abstract
:1. Introduction
2. Results
2.1. Expression of Class 1 Integron Integrase Is Increased in qnrD-Plasmid-Carrying E. coli Exposed to Aminoglycosides
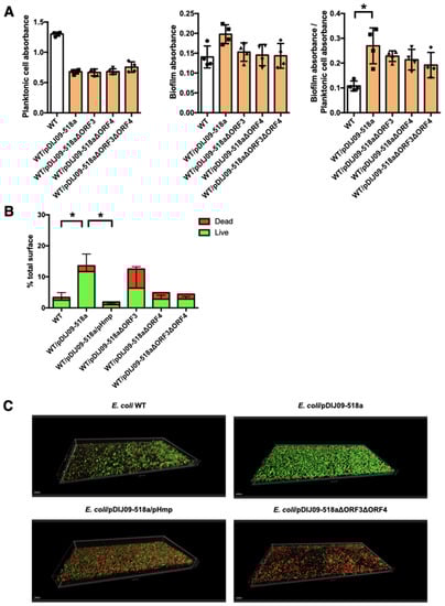
2.2. Small qnrD-Plasmid Enhances Biofilm Production in E. coli
3. Discussion
4. Material and Methods
4.1. Bacterial Strains, Plasmids, Primers, and Growth Conditions
4.2. DNA Manipulation and Genetic Techniques
4.3. Plasmid Constructions
4.4. RNA Extraction and qRT-PCR
4.5. Biofilm Formation Assay
4.6. Dynamic Biofilm Model
4.7. Statistics Analysis
| Strains | Genotype/Description | References/Sources |
|---|---|---|
| MG1656 (WT) | ΔlacI-lacZ derivative of MG1655 | (50) |
| WT/pDIJ09-518a | MG1656 carrying pDIJ09-518a, CipR | [6] |
| WT/pDIJ09-518aΔORF3 | MG1656 carrying pDIJ09-518a deleted for ORF3, CipR | [6] |
| WT/pDIJ09-518aΔORF4 | MG1656 carrying pDIJ09-518a deleted for ORF4, CipR | [6] |
| WT/pDIJ09-518aΔORF3ΔORF4 | MG1656 carrying pDIJ09-518a deleted for ORF3 and ORF4, CipR | [6] |
| WT/pDIJ09-518a/pHmp | MG1656 carrying pDIJ09-518a and plasmid over-expressing Hmp protein | [6] |
| TOP10 | Transformation strain | Invitrogen |
| Plasmids | ||
| pDIJ09-518a | CIPR | Lab collection |
| pDIJ09-518aΔORF3 | pDIJ09-518a deleted for ORF3, CipR | [6] |
| pDIJ09-518aΔORF4 | pDIJ09-518a deleted for ORF4, CipR | [6] |
| pDIJ09-518aΔORF3ΔORF4 | pDIJ09-518a deleted for ORF3 and ORF4, CipR | [6] |
| pHmp | pTOPO::Hmp, KmR | [6] |
| p1W | pSU38 derivative plasmid containing a complete class 1 integron (intI1 with a PcW promoter), KmR | [25] |
| pZA2 | pZA2 plasmid, KmR | [26] |
| pZA2_intI1PcW_noK7 | pZA2 derivative carrying intI1 (PcW promoter) under control of its native promoter. intI amplified from p1W with primers YL1 and YL2 and cloned into the XhoI and BamHI restriction sites. | [27] |
| Primers | Sequence (5′-3′) | |
|---|---|---|
| TG01 | GGAGCTGATTTTCGAGGG | To check qnrD by sequencing |
| TG02 | AGAAAAATTAGCGTAACTAAGATTTGTC | To check qnrD by sequencing |
| LC3 | ATGACGTGGCGATTCAAAA | To amplify dxs |
| LC4 | AGCCGGTATAGAGCATCTGG | To amplify dxs |
| AB01 | GTTGTCTATCGCGAAGATCAG | To amplify sfiA |
| AB02 | GAGCTGGCTAATCTGCATTAC | To amplify sfiA |
| TG08 | CATCCGCATCTCCTGACTCA | To amplify hmp and its own promoter |
| TG09 | GCGCAAACCGGCAAAATCG | To amplify hmp and its own promoter |
| TG10 | GTAAAACGACGGCCAGT | To check insert cloned in pTOPO by sequencing |
| TG11 | CAGGAAACAGCTATGAC | To check insert cloned in pTOPO by sequencing |
| AB21 | TACTGTCTCCGTTCACACATGATCGGAGGGTGTCTCCGTTAGGTTTAC | To allow ORF3 deletion |
| AB22 | GAGACACCCTCCGATCATGTGTGAACGGAG | To allow ORF3 deletion |
| AB25 | TTGCACCCCATGATACTTTCAGTATCCTTTCAGCGATTTC | To allow ORF4 deletion |
| AB26 | GATACTGAAAGTATCATGGGGTGCAA | To allow ORF4 deletion |
| AB29 | TACTGTCTCCGTTCACACATGATCGGAGGGTGTCTCCGTTAGGTTTAC | To allow ORF3 and ORF4 deletion |
| AB30 | GATACTGAAAGTATCATGGGGTGCAA | To allow ORF3 and ORF4 deletion |
| YL1 | CCGGAATTCTCGAGTACCTCTCACTAGTGAG | To amplify intI1 with its promoter region |
| YL2 | CTCTAGAGGATCCATACCTAACTTTGTTTTAGGGCGAC | To amplify intI1 with its promoter region |
Author Contributions
Funding
Institutional Review Board Statement
Informed Consent Statement
Conflicts of Interest
References
- Bernier, S.P.; Lebeaux, D.; DeFrancesco, A.S.; Valomon, A.; Soubigou, G.; Coppée, J.-Y.; Ghigo, J.-M.; Beloin, C. Starvation, Together with the SOS Response, Mediates High Biofilm-Specific Tolerance to the Fluoroquinolone Ofloxacin. PLoS Genet. 2013, 9, e1003144. [Google Scholar] [CrossRef] [PubMed] [Green Version]
- Varin-Simon, J.; Lamret, F.; Colin, M.; Gangloff, S.C.; Mongaret, C.; Reffuveille, F. Comparison of Two Cutibacterium acnes Biofilm Models. Microorganisms 2021, 9, 2035. [Google Scholar] [CrossRef] [PubMed]
- Rehman, A.; Patrick, W.M.; Lamont, I.L. Mechanisms of Ciprofloxacin Resistance in Pseudomonas aeruginosa: New Approaches to an Old Problem. J. Med. Microbiol. 2018, 68, 1–10. [Google Scholar] [CrossRef] [PubMed]
- Kaplan, J.B.; Izano, E.A.; Gopal, P.; Karwacki, M.T.; Kim, S.; Bose, J.L.; Bayles, K.W.; Horswill, A.R. Low Levels of β-Lactam Antibiotics Induce Extracellular DNA Release and Biofilm Formation in Staphylococcus aureus. Mbio 2012, 3, e00198-12. [Google Scholar] [CrossRef] [Green Version]
- Olsen, I. Biofilm-Specific Antibiotic Tolerance and Resistance. Eur. J. Clin. Microbiol. 2015, 34, 877–886. [Google Scholar] [CrossRef]
- Babosan, A.; Skurnik, D.; Muggeo, A.; Pier, G.B.; Baharoglu, Z.; Jové, T.; Ploy, M.-C.; Griveau, S.; Bedioui, F.; Vergnolle, S.; et al. A Qnr-Plasmid Allows Aminoglycosides to Induce SOS in Escherichia coli. Elife 2022, 11, e69511. [Google Scholar] [CrossRef]
- Plate, L.; Marletta, M.A. Nitric Oxide Modulates Bacterial Biofilm Formation through a Multicomponent Cyclic-Di-GMP Signaling Network. Mol. Cell 2012, 46, 449–460. [Google Scholar] [CrossRef] [Green Version]
- Guerin, É.; Cambray, G.; Sanchez-Alberola, N.; Campoy, S.; Erill, I.; Re, S.D.; Gonzalez-Zorn, B.; Barbé, J.; Ploy, M.-C.; Mazel, D. The SOS Response Controls Integron Recombination. Science 2009, 324, 1034. [Google Scholar] [CrossRef] [Green Version]
- Mazel, D. Integrons: Agents of Bacterial Evolution. Nat. Rev. Microbiol. 2006, 4, 608–620. [Google Scholar] [CrossRef]
- Hooper, D.C. Mechanisms of Action and Resistance of Older and Newer Fluoroquinolones. Clin. Infect. Dis. 2000, 31 (Suppl. S2), S24–S28. [Google Scholar] [CrossRef]
- Goossens, H. Antibiotic Consumption and Link to Resistance. Clin. Microbiol. Infect. 2009, 15, 12–15. [Google Scholar] [CrossRef] [PubMed] [Green Version]
- De La Fuente-Núñez, C.; Reffuveille, F.; Haney, E.F.; Straus, S.K.; Hancock, R.E.W. Broad-Spectrum Anti-biofilm Peptide That Targets a Cellular Stress Response. PLoS Pathog. 2014, 10, e1004152. [Google Scholar] [CrossRef] [PubMed] [Green Version]
- Andersson, D.I.; Hughes, D. Selection and Transmission of Antibiotic-Resistant Bacteria. Microbiol. Spectr. 2017, 5. [Google Scholar] [CrossRef] [PubMed]
- Strugeon, E.; Tilloy, V.; Ploy, M.-C.; Re, S.D. The Stringent Response Promotes Antibiotic Resistance Dissemination by Regulating Integron Integrase Expression in Biofilms. Mbio 2016, 7, e00868-16. [Google Scholar] [CrossRef] [Green Version]
- Mokracka, J.; Gruszczyńska, B.; Kaznowski, A. Integrons, β-lactamase and qnr genes in multidrug resistant clinical isolates of Proteus mirabilis and P. vulgaris. APMIS 2012, 120, 950–958. [Google Scholar] [CrossRef] [PubMed]
- Cao, J.; Li, M.; Xu, C.; Zhou, T.; Du, J.; Sun, Y.; Qin, L.; Xu, J. Characterization of Integrons and Qnr Genes in Proteeae from a Teaching Hospital in China. Chemotherapy 2016, 62, 12–18. [Google Scholar] [CrossRef] [PubMed]
- Tello, A.; Austin, B.; Telfer, T.C. Selective Pressure of Antibiotic Pollution on Bacteria of Importance to Public Health. Environ. Health Persp. 2012, 120, 1100–1106. [Google Scholar] [CrossRef] [PubMed]
- Kristiansson, E.; Fick, J.; Janzon, A.; Grabic, R.; Rutgersson, C.; Weijdegård, B.; Söderström, H.; Larsson, D.G.J. Pyrosequencing of Antibiotic-Contaminated River Sediments Reveals High Levels of Resistance and Gene Transfer Elements. PLoS ONE 2011, 6, e17038. [Google Scholar] [CrossRef]
- Berendonk, T.U.; Manaia, C.M.; Merlin, C.; Fatta-Kassinos, D.; Cytryn, E.; Walsh, F.; Bürgmann, H.; Sørum, H.; Norström, M.; Pons, M.-N.; et al. Tackling Antibiotic Resistance: The Environmental Framework. Nat. Rev. Microbiol. 2015, 13, 310–317. [Google Scholar] [CrossRef]
- Ruiz, J. Transferable Mechanisms of Quinolone Resistance from 1998 Onward. Clin. Microbiol. Rev. 2019, 32, e00007-19. [Google Scholar] [CrossRef]
- Guillard, T.; Cambau, E.; Neuwirth, C.; Nenninger, T.; Mbadi, A.; Brasme, L.; Vernet-Garnier, V.; Bajolet, O.; Champs, C.D. Description of a 2,683-Base-Pair Plasmid Containing QnrD in Two Providencia rettgeri Isolates. Antimicrob. Agents Chemother. 2011, 56, 565–568. [Google Scholar] [CrossRef] [PubMed] [Green Version]
- Stepanović, S.; Vuković, D.; Dakić, I.; Savić, B.; Švabić-Vlahović, M. A Modified Microtiter-Plate Test for Quantification of Staphylococcal Biofilm Formation. J. Microbiol. Meth. 2000, 40, 175–179. [Google Scholar] [CrossRef]
- Reffuveille, F.; de la Fuente-Núñez, C.; Mansour, S.; Hancock, R.E.W. A Broad-Spectrum Antibiofilm Peptide Enhances Antibiotic Action against Bacterial Biofilms. Antimicrob. Agents Chemother. 2014, 58, 5363–5371. [Google Scholar] [CrossRef] [PubMed] [Green Version]
- Yuan, J.S.; Reed, A.; Chen, F.; Stewart, C.N. Statistical Analysis of Real-Time PCR Data. BMC Bioinform. 2006, 7, 85. [Google Scholar] [CrossRef] [PubMed] [Green Version]
- Barraud, O.; Ploy, M.-C. Diversity of Class 1 Integron Gene Cassette Rearrangements Selected under Antibiotic Pressure. J. Bacteriol. 2015, 197, 2171–2178. [Google Scholar] [CrossRef] [PubMed] [Green Version]
- Lutz, R.; Bujard, H. Independent and Tight Regulation of Transcriptional Units in Escherichia coli Via the LacR/O, the TetR/O and AraC/I1-I2 Regulatory Elements. Nucleic Acids Res. 1997, 25, 1203–1210. [Google Scholar] [CrossRef] [PubMed]
- Lacotte, Y.; Ploy, M.-C.; Raherison, S. Class 1 Integrons Are Low-Cost Structures in Escherichia coli. Isme J. 2017, 11, 1535–1544. [Google Scholar] [CrossRef] [PubMed] [Green Version]



Publisher’s Note: MDPI stays neutral with regard to jurisdictional claims in published maps and institutional affiliations. |
© 2022 by the authors. Licensee MDPI, Basel, Switzerland. This article is an open access article distributed under the terms and conditions of the Creative Commons Attribution (CC BY) license (https://creativecommons.org/licenses/by/4.0/).
Share and Cite
Babosan, A.; Gaschet, M.; Muggeo, A.; Jové, T.; Skurnik, D.; Ploy, M.-C.; de Champs, C.; Reffuveille, F.; Guillard, T. A qnrD-Plasmid Promotes Biofilm Formation and Class 1 Integron Gene Cassette Rearrangements in Escherichia coli. Antibiotics 2022, 11, 715. https://doi.org/10.3390/antibiotics11060715
Babosan A, Gaschet M, Muggeo A, Jové T, Skurnik D, Ploy M-C, de Champs C, Reffuveille F, Guillard T. A qnrD-Plasmid Promotes Biofilm Formation and Class 1 Integron Gene Cassette Rearrangements in Escherichia coli. Antibiotics. 2022; 11(6):715. https://doi.org/10.3390/antibiotics11060715
Chicago/Turabian StyleBabosan, Anamaria, Margaux Gaschet, Anaëlle Muggeo, Thomas Jové, David Skurnik, Marie-Cécile Ploy, Christophe de Champs, Fany Reffuveille, and Thomas Guillard. 2022. "A qnrD-Plasmid Promotes Biofilm Formation and Class 1 Integron Gene Cassette Rearrangements in Escherichia coli" Antibiotics 11, no. 6: 715. https://doi.org/10.3390/antibiotics11060715
APA StyleBabosan, A., Gaschet, M., Muggeo, A., Jové, T., Skurnik, D., Ploy, M.-C., de Champs, C., Reffuveille, F., & Guillard, T. (2022). A qnrD-Plasmid Promotes Biofilm Formation and Class 1 Integron Gene Cassette Rearrangements in Escherichia coli. Antibiotics, 11(6), 715. https://doi.org/10.3390/antibiotics11060715

