System of Implantable Electrodes for Neural Signal Acquisition and Stimulation for Wirelessly Connected Forearm Prosthesis
Abstract
1. Introduction
- Microelectrodes for neuro-signal acquisition or for nerve stimulation;
- Power supply;
- Data transmission;
- Biosafety/electrical safety.
- -
- Regenerative peripheral neural electrodes are designed to interface peripheral nerve fibers that have regenerated through or past their geometry [12];
- -
- Interfascicular electrodes are designed to gain increased access to the neurons without penetrating the perineurium around the fascicles [13];
- -
- Intrafascicular electrodes provide access to small groups of axons within a peripheral nerve fascicle [7];
- -
2. Materials and Methods
2.1. Plug Electrodes: Design and Fabrication
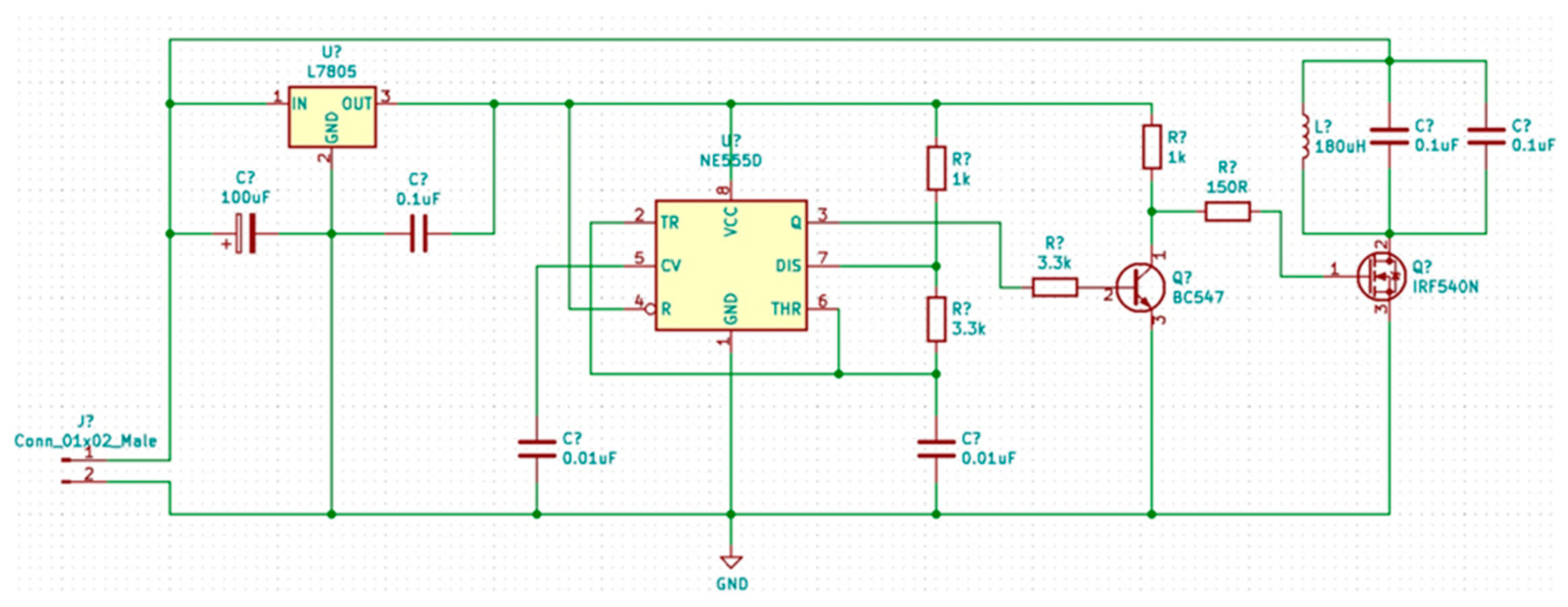
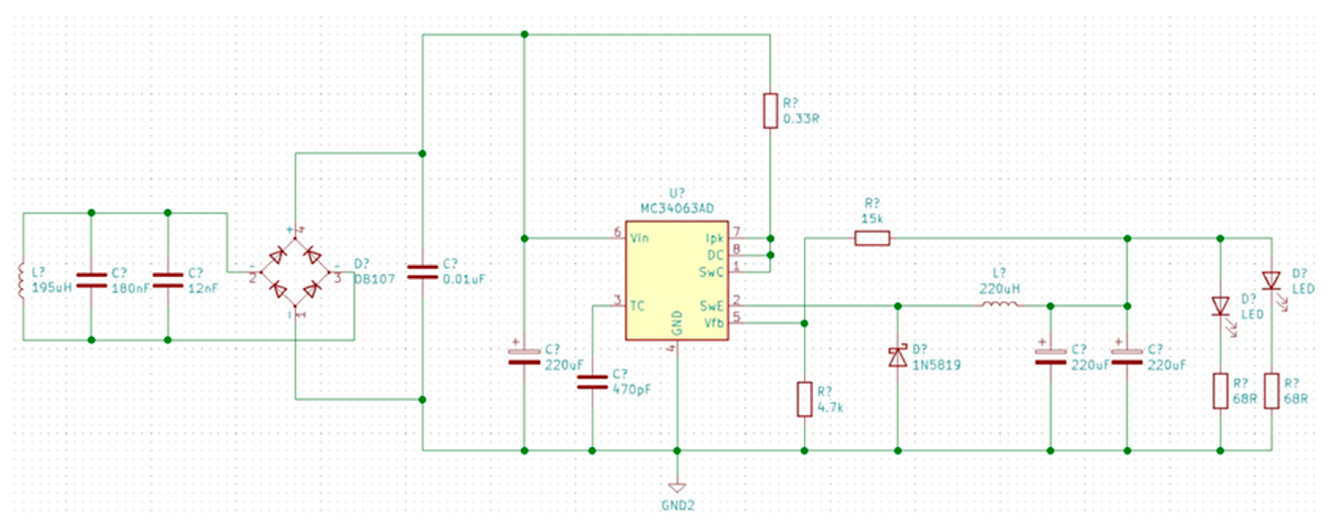
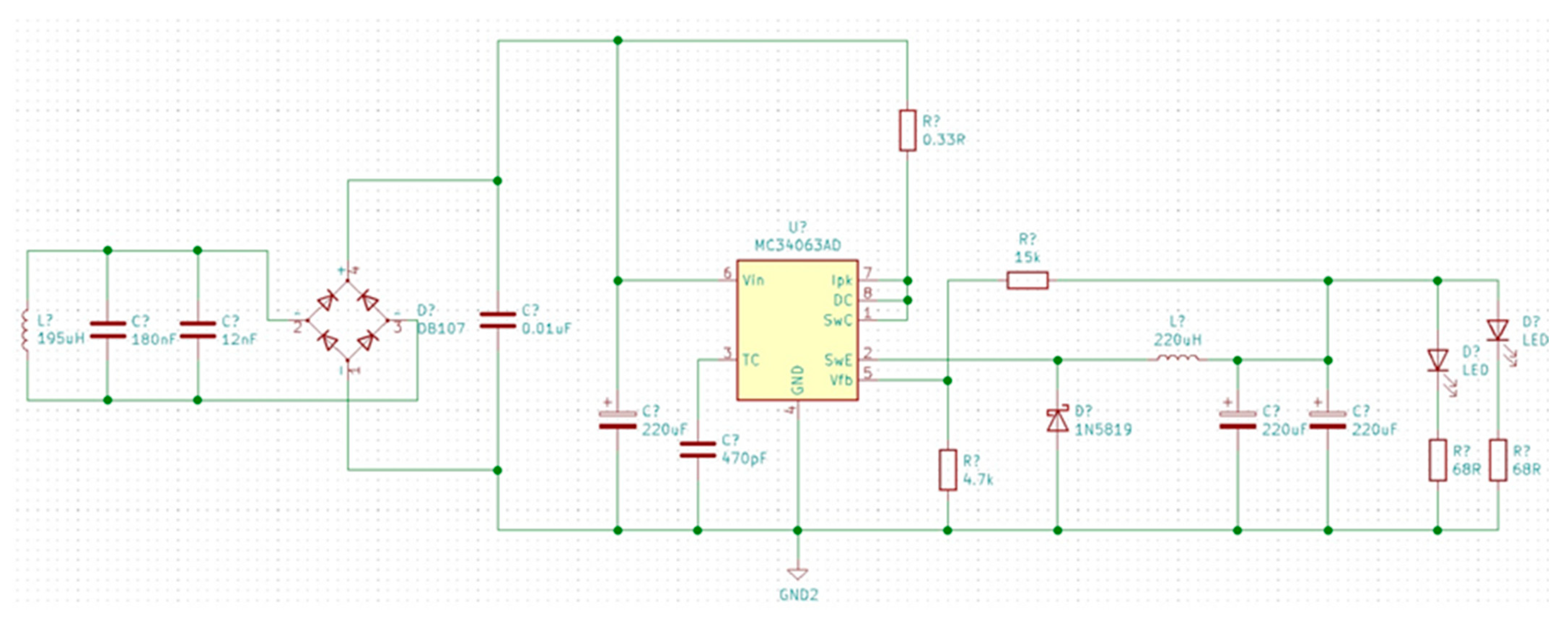
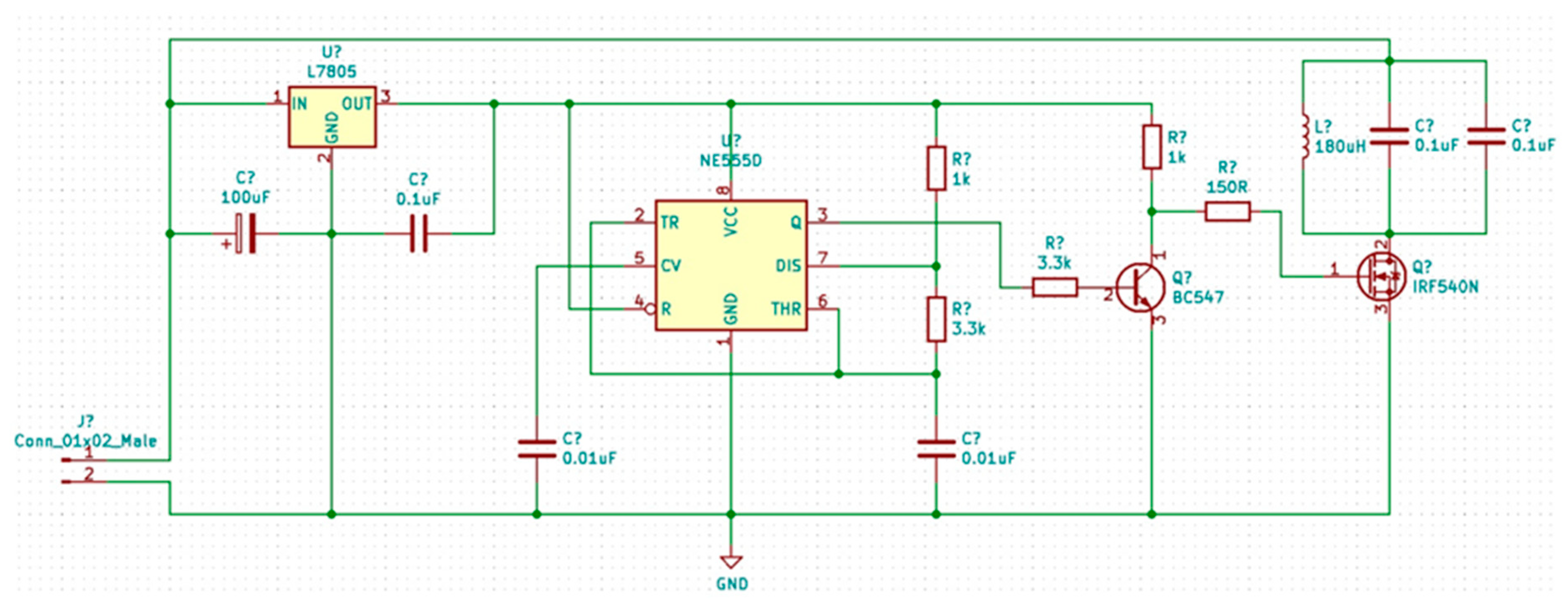
2.2. Electronic Circuits
3. Testing the Plug Electrodes
3.1. Laboratory Testing
3.1.1. Electrochemical Characterization In Vitro
3.1.2. Testing the Thermal Impact on Tissue of Inductive Charging Device
3.2. Testing the Plug Electrodes In Vivo
- -
- To verify if a specific nerve fascicle could be stimulated without affecting the neighboring fascicles;
- -
- To verify that neuro-signals could be acquired from a specific nerve fascicle without being affected by the signals from neighboring fascicles;
- -
- To verify if needles with a diameter below 0.2 μm are not damaging the nerve;
- -
- To verify if the coating with silicon polymer DOWSIL 3140 is reliable and is not generating rejection phenomena and/or inflammation of tissue;
- -
- To verify if the inductive power supply system is functional when it works with living tissue well.
4. Results Obtained
4.1. Results for Electrochemical Characterization In Vitro
4.2. Results of In Vivo Testing
- 5.
- Conclusions and Further Experiments
- -
- The inductive charging system is working well, providing the required power for the implanted modules;
- -
- The coating with silicon polymer DOWSIL 3140 was not affected by the pig body fluids and did not generate adverse reactions from the pig tissue;
- -
- The needles with a diameter of less than 200 μm do not affect the nerve fascicle;
- -
- The signals transmitted to a specific fascicle of nerves by the plug electrodes do not affect the neighboring fascicles.
- -
- The behavior of sheep is less aggressive than the behavior of pigs; consequently, it will be possible to conduct measurements without sedating them, and thus we will be able to have a better understanding of how selective are the plug electrodes;
- -
- Sheepskin is closer in thickness to human skin, compared to pig skin, which is thicker and significantly reduces the amplitude of the signals received from the implantable module. In this regard, we are looking forward to attaching the external inductive powering module to the sheep leg and recording from a safe distance the neural signals.
Supplementary Materials
Author Contributions
Funding
Institutional Review Board Statement
Informed Consent Statement
Data Availability Statement
Conflicts of Interest
References
- Delgado-Martínez, I.; Badia, J.; Pascual-Font, A.; Rodríguez-Baeza, A.; Navarro, X. Fascicular Topography of the Human Median Nerve for Neuroprosthetic Surgery. Front. Neurosci. 2016, 10, 286. [Google Scholar] [CrossRef] [PubMed]
- How Many Muscles Do Humans Have in Their Fingers, Technical Rescue Systems, 2018. Available online: https://technicalrescuesystems.net/blog/2018/06/22/many-muscles-humans-fingers/ (accessed on 8 June 2023).
- Mastinu, E.; Engels, L.F.; Clemente, F.; Dione, M.; Sassu, P.; Aszmann, O.; Brånemark, R.; Håkansson, B.; Controzzi, M.; Wessberg, J.; et al. Neural feedback strategies to improve grasping coordination in neuromusculoskeletal prostheses, Scientific reports. Nat. Res. 2020, 10, 11793. [Google Scholar] [CrossRef]
- Dhillon, G.S.; Horch, K.W. Direct neural sensory feedback and control of a prosthetic arm. IEEE Trans. Neural Syst. Rehabil. Eng. 2005, 13, 468–472. [Google Scholar] [CrossRef] [PubMed]
- Hochberg, L.R.; Serruya, M.D.; Friehs, G.M.; Mukand, J.A.; Saleh, M.; Caplan, A.H.; Branner, A.; Chen, D.; Penn, R.D.; Donoghue, J.P. Neuronal ensemble control of prosthetic devices by a human with tetraplegia. Nature 2006, 442, 164–171. [Google Scholar] [CrossRef] [PubMed]
- Wise, K.D.; Sodagar, A.M.; Yao, Y.; Gulari, M.N.; Perlin, G.E.; Najafi, K. Microelectrodes, microelectronics, and implantable neural microsystems. Proc. IEEE 2008, 96, 1184–1202. [Google Scholar] [CrossRef]
- Yoshida, K.; Farina, D.; Akay, M.; Jensen, W. Multichannel Intraneural and intramuscular techniques for multiunit recording and use in active prostheses. Proc. IEEE 2010, 98, 432–449. [Google Scholar] [CrossRef]
- Kozai, T.D.Y.; Langhals, N.B.; Patel, P.R.; Deng, X.P.; Zhang, H.N.; Smith, K.L.; Lahann, J.; Kotov, N.A.; Kipke, D.R. Ultrasmall implantable composite microelectrodes with bioactive surfaces for chronic neural interfaces. Nat. Mater. 2012, 11, 1065–1073. [Google Scholar] [CrossRef]
- Russell, C.; Roche, A.D.; Chakrabarty, S. Peripheral nerve bionic interface: A review of electrodes. Int. J. Intell. Robot. Appl. 2019, 3, 11–18. [Google Scholar] [CrossRef]
- Yang, W.; Gong, Y.; Li, W. A Review: Electrode and Packaging Materials for Neurophysiology Recording Implants. Front. Bioeng. Biotechnol. 2020, 8, 622923. [Google Scholar] [CrossRef]
- Hoffmann, K.-P.; Koch, K.P.; Doerge, T.; Micera, S. New technologies in manufacturing of different implantable microelectrodes as an interface to the peripheral nervous system. In Proceedings of the IEEE/RAS-EMBS International Conference on Biomedical Robotics and Biomechatronics, 2006. BioRob 2006, Pisa, Italy, 5 July 2006. [Google Scholar]
- Zellmer, R.E.; Moran, W. Regenerative Electrodes for Peripheral Nerve Interfacing. In Handbook of Neuroengineering; Springer: Berlin/Heidelberg, Germany, 2021. [Google Scholar]
- Grimnes, S.; Martinsen, Ø.G. Bioimpedance and Bioelectricity Basics, 3rd ed.; Elsevier: Amsterdam, The Netherlands, 2015. [Google Scholar]
- Kim, H.; Dingle, A.M.; Ness, J.P.; Baek, D.H.; Bong, J.; Lee, I.K.; Shulzhenko, N.O.; Zeng, W.; Israel, J.S.; Pisaniello, J.A.; et al. Cuff and sieve electrode (CASE): The combination of neural electrodes for bi-directional peripheral nerve interfacing. J. Neurosci. Methods 2020, 336, 108602. [Google Scholar] [CrossRef]
- Kadir, A.Y.; Shin, A.Y.; Kaufman, K.R. Interfaces with the peripheral nervous system for the control of a neuroprosthetic limb: A review. J Neuroeng Rehabil. 2020, 17, 43. [Google Scholar]
- Moldovan, C.A.; Ion, M.; Dragomir, D.C.; Dinulescu, S.; Mihailescu, C.; Franti, E.; Dascalu, M.; Dobrescu, L.; Dobrescu, D.; Gheorghe, M.-I.; et al. Remote Sensing System for Motor Nerve Impulse. Sensors 2022, 22, 2823. [Google Scholar] [CrossRef]
- Fang, Y.; Li, X.; Fang, Y. Organic bioelectronics for neural interfaces. J. Mater. Chem. C 2015, 3, 6424–6430. [Google Scholar] [CrossRef]
- Neto, J.P.; Baião, P.; Lopes, G.; Frazão, J.; Nogueira, J.; Fortunato, E.; Barquinha, P.; Kampff, A.R. Does impedance matter when recording spikes with polytrodes? Front. Neurosci. 2018, 12, 715. [Google Scholar] [CrossRef]
- Wang, S.; Li, M.; Wu, J.; Kim, D.-H.; Lu, N.; Su, Y.; Kang, Z.; Huang, Y.; Rogers, J.A. Mechanics of epidermal electronics. J. Appl. Mech. 2012, 79, 031022. [Google Scholar] [CrossRef]
- Naples, G.G.; Sweeney, J.D.; Mortimer, J.T. Implantable Cuff, Method of Manufacture, and Method of Installation. U.S. Patent 4602624A, 29 July 1986. [Google Scholar]
- Ortiz-Catalan, M.; Brånemark, R.; Håkansson, B.; Delbeke, J. On the viability of implantable electrodes for the natural control of artificial limbs: Review and discussion. BioMedical Eng. OnLine 2012, 11, 33. [Google Scholar] [CrossRef]
- Struijk, J.J.; Thomsen, M.; Larsen, J.O.; Sinkjær, T. Cuff electrodes for long-term recording of natural sensory information. IEEE Eng. Med. Biol. Mag. 1999, 18, 91–98. [Google Scholar] [CrossRef]
- Shon, A.; Chu, J.-U.; Jung, J.; Kim, H.; Youn, I. An Implantable Wireless Neural Interface System for Simultaneous Recording and Stimulation of Peripheral Nerve with a Single Cuff Electrode. Sensors 2018, 18, 1. [Google Scholar] [CrossRef]
- Rijnbeek, E.H.; Eleveld, N.; Olthuis, W. Update on Peripheral Nerve Electrodes for Closed-Loop Neuroprosthetics. Front. Neurosci. 2018, 12, 350. [Google Scholar] [CrossRef]
- Delbeke, J. Electrodes and chronic optic nerve stimulation. Biocybern. Biomed. Eng. 2011, 31, 81–94. [Google Scholar] [CrossRef]
- Strange, K.D.; Hoffer, J.A. Gait phase information provided by sensory nerve activity during walking: Applicability as state controller feedback for FES. IEEE Trans. Biomed. Eng. 1999, 46, 797–809. [Google Scholar] [CrossRef] [PubMed]
- Microprobes, Nerve Cuff Electrodes. 2022. Available online: https://microprobes.com/products/peripheral-electrodes/nerve-cuff (accessed on 11 May 2023).
- Cogan, S.F. Neural stimulation and recording electrodes. Annu. Rev. Biomed. Eng. 2008, 10, 275–308. [Google Scholar] [CrossRef] [PubMed]
- Williams, D.F. On the mechanisms of biocompatibility. Biomacromolecules 2008, 29, 2941–2953. [Google Scholar] [CrossRef] [PubMed]
- Williams, D.F. On the nature of biomaterials. Biomaterials 2009, 30, 5897–5909. [Google Scholar] [CrossRef] [PubMed]
- Samba, R.; Herrmann, T.; Zeck, G. PEDOT–CNT coated electrodes stimulate retinal neurons at low voltage amplitudes low charge densities. J. Neural Eng. 2015, 12, 016014. [Google Scholar] [CrossRef]
- Yi, W.; Chen, C.; Feng, Z.; Xu, Y.; Zhou, C.; Masurkar, N.; Cavanaugh, J.; Cheng, M.M.C. A flexible and implantable microelectrode arrays using high-temperature grown vertical carbon nanotubes and a biocompatible polymer substrate. Nanotechnology 2015, 26, 125301. [Google Scholar] [CrossRef]
- Antensteiner, M.; Abidian, M.R. Tunable nanostructured conducting polymers for neural interface applications. Conf. Proc. IEEE Eng. Med. Biol. Soc. 2017, 2017, 1881–1884. [Google Scholar] [CrossRef]
- Normann, R.A.; Fernandez, E. Clinical applications of penetrating neural interfaces Utah Electrode Array technologies. J. Neural Eng. 2016, 13, 061003. [Google Scholar] [CrossRef]
- Wendelken, S.; Page, D.M.; Davis, T.; Wark, H.A.C.; Kluger, D.T.; Duncan, C.; Warren, D.J.; Hutchinson, D.T.; Clark, G.A. Restoration of motor control proprioceptive cutaneous sensation in humans with prior upper-limb amputation via multiple Utah Slanted Electrode Arrays (USEAs) implanted in residual peripheral arm nerves. J. Neuroeng. Rehabil. 2017, 14, 121. [Google Scholar] [CrossRef]
- Fattahi, P.; Departments, C.E.; State, P.; Yang, G.; Kim, G. A review of organic and inorganic biomaterials for neural interfaces. Adv. Mater. 2014, 26, 1846–1885. [Google Scholar] [CrossRef] [PubMed]
- Gulino, M.; Kim, D.; Pané, S.; Santos, S.D.; Pêgo, A.P. Tissue Response to Neural Implants: The Use of Model Systems toward New Design Solutions of Implantable Microelectrodes. Front. Neurosci. 2019, 13, 689. [Google Scholar] [CrossRef] [PubMed]
- Salatino, J.W.; Ludwig, K.A.; Kozai, T.D.Y.; Purcell, E.K. Glial responses to implanted electrodes in the brain. Nat. Biomed. Eng. 2018, 1, 862–877. [Google Scholar] [CrossRef] [PubMed]
- Directive 2003/65/EC of the European Parliament and of the Council of 22 July 2003 Amending Council Directive 86/609/EEC on the Approximation of Laws, Regulations, and Administrative Provisions of the Member States Regarding the Protection of Animals Used for Experimental and Other Scientific Purposes. Available online: https://eur-lex.europa.eu/legal-content/ENG/TXT/HTML/?uri=CELEX:32003L0065&from=NL (accessed on 12 February 2023).
- Selvakumaran, J.; Hughes, M.P.; Keddie, J.L.; Ewins, D.J. Assessing biocompatibility of materials for implantable microelectrodes using cytotoxicity and protein adsorption studies. In Proceedings of the 2nd Annual International IEEE-EMBS Special Topic Conference on Microtechnologies in Medicine and Biology. Proceedings (Cat. No. 02EX578), Madison, WI, USA, 2–4 May 2002; IEEE: New York, NY, USA, 2002; pp. 261–264. [Google Scholar]
- Wang, Y.; Yang, X.; Zhang, X.; Wang, Y.; Pei, W. Implantable intracortical microelectrodes: Reviewing the present with a focus on the future. Microsyst. Nanoeng. 2023, 9, 7. [Google Scholar] [CrossRef] [PubMed]
- Coelho, L.B.; Torres, D.; Bernal, M.; Paldino, G.M.; Bontempi, G.; Ustarroz, J. Probing the randomness of the local current distributions of 316 L stainless steel corrosion NaCl solution. Corros. Sci. 2023, 217, 111104. [Google Scholar] [CrossRef]
- Bastidas, J.M.; Torres, C.L.; Cano, E.; Polo, J.L. Influence of molybdenum on passivation of polarised stainless steels in a chloride environment. Corros. Sci. 2002, 44, 625–633. [Google Scholar] [CrossRef]
- Howlader, M.M.R.; Doyle, T.E.; Mohtashami, S.; Kish, J.R. Charge transfer and stability of implantable electrodes on flexible substrate. Sens. Actuators B Chem. 2013, 178, 132–139. [Google Scholar] [CrossRef]
- Guljakow, J.; Lang, W. Analysis of the Lifetime of Neural Implants Using In Vitro Test Structures. Sensors 2023, 23, 6263. [Google Scholar] [CrossRef]
- Imenes, K.; Blystad, L.-C.; Marchetti, L.; Hønsvall, B.K.; Øhlckers, P.; Rabbani, S.; Moldovan, C.; Ionescu, O.; Franti, E.; Dascalu, M.; et al. Implantable Interface for an Arm Neuroprosthesis. In Proceedings of the 2021 23rd European Microelectronics and Packaging Conference & Exhibition (EMPC), Gothenburg, Sweden, 13–16 September 2021; pp. 1–8. [Google Scholar] [CrossRef]
- Dragomir, D.C.; Carbunaru, V.; Moldovan, C.A.; Lascar, I.; Dontu, O.; Ristoiu, V.; Gheorghe, R.; Oproiu, A.M.; Firtat, B.; Franti, E.; et al. Biocompatibility Analysis of GelMa Hydrogel and Silastic RTV 9161 Elastomer for Encapsulation of Electronic Devices for Subdermal Implantable Devices. Coatings 2023, 13, 19. [Google Scholar] [CrossRef]
- Blystad, L.-C.; Ohlckers, P.; Marchetti, L.; Franti, E.; Dascalu, M.; Ionescu, O.; Dobrescu, D.; Dobrescu, L.; Niculae, C.; Dragomir, D.C.; et al. Bidirectional neuroprosthesis system integration. In Proceedings of the 2020 IEEE 8th Electronics System-Integration Technology Conference (ESTC), Tønsberg, Norway, 15–18 September 2020; pp. 1–7. [Google Scholar]
- Navarro, K.L.; Huss, M.; Smith, J.C.; Sharp, P.; Marx, J.O.; Pacharinsak, C. Mouse Anesthesia: The Art and Science. ILAR J. 2021, 62, 238–273. [Google Scholar] [CrossRef]















| Type | Component | Dimensions | Technology/Material |
|---|---|---|---|
| Plug electrodes for median and ulnar nerve | Needles | length = 10 mm diameter = 130 µm (tip)—100 µm (upper side) | Stainless steel |
| Support for fixing the needles | 4–5 mm diameter | ||
| Guide tube | 5 mm diameter, 4 mm length | 3D-printed biocompatible polyester/polyetilene | |
| Needle connector | 3 mm | MOLEX 52745-0897 | |
| Connecting wire | 20–30 mm | Cable with 7 wires insight |
Disclaimer/Publisher’s Note: The statements, opinions and data contained in all publications are solely those of the individual author(s) and contributor(s) and not of MDPI and/or the editor(s). MDPI and/or the editor(s) disclaim responsibility for any injury to people or property resulting from any ideas, methods, instructions or products referred to in the content. |
© 2024 by the authors. Licensee MDPI, Basel, Switzerland. This article is an open access article distributed under the terms and conditions of the Creative Commons Attribution (CC BY) license (https://creativecommons.org/licenses/by/4.0/).
Share and Cite
Ionescu, O.N.; Franti, E.; Carbunaru, V.; Moldovan, C.; Dinulescu, S.; Ion, M.; Dragomir, D.C.; Mihailescu, C.M.; Lascar, I.; Oproiu, A.M.; et al. System of Implantable Electrodes for Neural Signal Acquisition and Stimulation for Wirelessly Connected Forearm Prosthesis. Biosensors 2024, 14, 31. https://doi.org/10.3390/bios14010031
Ionescu ON, Franti E, Carbunaru V, Moldovan C, Dinulescu S, Ion M, Dragomir DC, Mihailescu CM, Lascar I, Oproiu AM, et al. System of Implantable Electrodes for Neural Signal Acquisition and Stimulation for Wirelessly Connected Forearm Prosthesis. Biosensors. 2024; 14(1):31. https://doi.org/10.3390/bios14010031
Chicago/Turabian StyleIonescu, Octavian Narcis, Eduard Franti, Vlad Carbunaru, Carmen Moldovan, Silviu Dinulescu, Marian Ion, David Catalin Dragomir, Carmen Marinela Mihailescu, Ioan Lascar, Ana Maria Oproiu, and et al. 2024. "System of Implantable Electrodes for Neural Signal Acquisition and Stimulation for Wirelessly Connected Forearm Prosthesis" Biosensors 14, no. 1: 31. https://doi.org/10.3390/bios14010031
APA StyleIonescu, O. N., Franti, E., Carbunaru, V., Moldovan, C., Dinulescu, S., Ion, M., Dragomir, D. C., Mihailescu, C. M., Lascar, I., Oproiu, A. M., Neagu, T. P., Costea, R., Dascalu, M., Teleanu, M. D., Ionescu, G., & Teleanu, R. (2024). System of Implantable Electrodes for Neural Signal Acquisition and Stimulation for Wirelessly Connected Forearm Prosthesis. Biosensors, 14(1), 31. https://doi.org/10.3390/bios14010031

