Low-Power Two-Color Stimulated Emission Depletion Microscopy for Live Cell Imaging
Abstract
1. Introduction
2. Materials and Methods
2.1. Two-Color STED System
2.2. Method of Two-Color DE-STED
3. Results
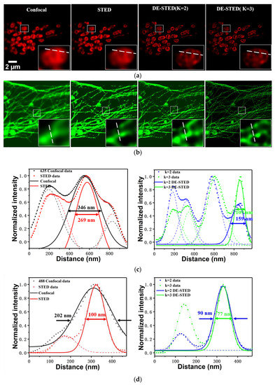
3.1. Fluorescent Bead Imaging
3.2. Fixed Cell Imaging
3.3. Live Cell Dynamic Imaging
4. Discussion
Supplementary Materials
Author Contributions
Funding
Institutional Review Board Statement
Informed Consent Statement
Data Availability Statement
Conflicts of Interest
References
- Hell, S.W.; Jakobs, S.; Kastrup, L. Imaging and writing at the nanoscale with focused visible light through saturable optical transitions. Appl. Phys. A 2003, 77, 859–860. [Google Scholar] [CrossRef]
- Folling, J.; Bossi, M.; Bock, M.; Medda, R.R.; Hein, S.; Eggeling, C.; Hell, S.W. Fluorescence nanoscopy by ground-state depletion and single-molecule return. Nat. Methods 2008, 5, 943–945. [Google Scholar] [CrossRef] [PubMed]
- Gustafsson, M.G.L. Surpassing the lateral resolution limit by a factor of two using structured illumination microscopy. J. Micros. 2000, 198, 82–87. [Google Scholar] [CrossRef]
- Betzig, E.; Patterson, G.H.; Sougrat, R.; Lindwasser, O.W.; Olenych, S.; Bonifacino, J.S.; Davidson, M.W.; Lippincott-Schwartz, J.; Hess, H.F. Imaging Intracellular Fluorescent Proteins at Nanometer Resolution. Science 2006, 313, 1642–1645. [Google Scholar] [CrossRef] [PubMed]
- Bates, M.; Huang, B.; Dempsey, G.T.; Zhuang, X.W. Multicolor Super-Resolution Imaging with Photo-Switchable Fluorescent Probes. Science 2007, 317, 1749–1753. [Google Scholar] [CrossRef]
- Aloi, A.; Vilanova, N.; Albertazzi, L.; Voets, I.K. iPAINT: A general approach tailored to image the topology of interfaces with nanometer resolution. Nanoscale 2016, 8, 8712–8718. [Google Scholar] [CrossRef]
- Hell, S.W.; Wichmann, J. Breaking the diffraction resolution limit by stimulated emission: Stimulated-emission-depletion fluorescence microscopy. Opt. Lett. 1994, 19, 780–782. [Google Scholar] [CrossRef] [PubMed]
- Hell, S.W. Microscopy and its focal switch. Nat. Methods 2009, 6, 24–32. [Google Scholar] [CrossRef]
- Hotta, J.I.; Fron, E.; Dedecker, P.; Janssen, K.P.F.; Müllen, C.L.K.; Harke, B.; Bückers, J.; Hell, S.W. Spectroscopic Rationale for Efficient Stimulated-Emission Depletion Microscopy Fluorophores. J. Am. Chem. Soc. 2010, 132, 5021–5023. [Google Scholar] [CrossRef] [PubMed]
- Vicidomini, G.; Schonle, A.; Ta, H.; Han, K.Y.; Moneron, G.; Eggeling, C.; Hell, S.W. STED nanoscopy with time-gated detection: Theoretical and experimental aspects. PLoS ONE 2013, 8, e54421. [Google Scholar] [CrossRef]
- Yan, W.; Yang, Y.L.; Tan, Y.; Chen, X.; Li, Y.; Qu, J.L.; Ye, T. Coherent optical adaptive technique improves the spatial resolution of STED microscopy in thick samples. Photonics Res. 2017, 5, 176–181. [Google Scholar] [CrossRef]
- Lenz, M.O.; Sinclair, H.G.; Savell, A.; Clegg, J.H.; Brown, A.C.N.; Davis, D.M.; Dunsby, C.; Neil, M.A.A.; French, P.M.W. 3-D stimulated emission depletion microscopy with programmable aberration correction. J. Biophotonics 2014, 7, 29–36. [Google Scholar] [CrossRef] [PubMed]
- Wang, L.W.; Yan, W.; Li, R.Z.; Weng, X.Y.; Zhang, J.; Yang, Z.G.; Liu, L.W.; Ye, T.; Qu, J.L. Aberration correction for improving the image quality in STED microscopy using the genetic algorithm. Nanophotonics 2018, 7, 1971–1980. [Google Scholar] [CrossRef] [PubMed]
- Kuang, C.F.; Li, S.; Liu, W.; Hao, X.; Gu, Z.T.; Wang, Y.F.; Ge, J.H.; Li, H.F.; Liu, X. Breaking the Diffraction Barrier Using Fluorescence Emission Difference Microscopy. Sci. Rep. 2013, 3, 1441. [Google Scholar] [CrossRef] [PubMed]
- Wang, L.W.; Chen, B.L.; Yan, W.; Yang, Z.G.; Peng, X.; Qu, J.L. Resolution improvement in STED super-resolution microscopy at low power using a phasor plot approach. Nanoscale 2018, 10, 16252–16260. [Google Scholar] [CrossRef] [PubMed]
- Zhang, W.; Li, S.W.; Yang, Z.G.; Yu, B.; Qu, J.L. Virtual single-pixel imaging-based deconvolution method for spatial resolution improvement in wide-field fluorescence microscopy. Biomed. Opt. Express 2020, 11, 3648–3658. [Google Scholar] [CrossRef] [PubMed]
- Wang, L.W.; Chen, Y.; Peng, X.; Zhang, J.; Wang, J.L.; Liu, L.W.; Yang, Z.G.; Yan, W.; Qu, J.L. Ultralow power demand in fluorescence nanoscopy with digitally enhanced stimulated emission depletion. Nanophotonics 2020, 9, 831–839. [Google Scholar] [CrossRef]
- Bock, H.; Geisler, C.; Wurm, C.A.; Middendorff, C.V.; Jakobs, S.; Schoenle, A.; Egner, A.; Hell, S.W.; Eggeling, C. Two-color far-field fluorescence nanoscopy based on photoswitchable emitters. Appl. Phys. B 2007, 88, 161–165. [Google Scholar] [CrossRef]
- Wu, Y.; Wu, X.D.; Toro, L.; Stefani, E. Resonant-scanning dual-color STED microscopy with ultrafast photon counting: A concise guide. Methods 2015, 88, 48–56. [Google Scholar] [CrossRef]
- Schmidt, R.; Wurm, C.A.; Jakobs, S.; Engelhardt, J.; Egner, A.; Hell, S.W. Spherical nanosized focal spot unravels the interior of cells. Nat. Methods 2008, 5, 539. [Google Scholar] [CrossRef]
- Sidenstein, S.C.; D’Este, E.; BoHm, M.J.; Danzl, J.G.; Belov, V.N.; Hell, S.W. Multicolour Multilevel STED nanoscopy of Actin/Spectrin Organization at Synapses. Sci. Rep. 2016, 6, 26725. [Google Scholar] [CrossRef] [PubMed]
- Galiani, S.; Waithe, D.; Reglinski, K.; Cruz-Zaragoza, L.D.; Garcia, E.; Clausen, M.P.; Schliebs, W.; Erdmann, R.; Eggeling, C. Super-resolution Microscopy Reveals Compartmentalization of Peroxisomal Membrane Proteins. J. Biol. Chem. 2016, 291, 16948–16962. [Google Scholar] [CrossRef]
- Winter, F.R.; Loidolt, M.; Westphal, V.; Butkevich, A.N.; Gregor, C.; Sahl, S.J.; Hell, S.W. Multicolour nanoscopy of fixed and living cells with a single STED beam and hyperspectral detection. Sci. Rep. 2017, 7, 46492. [Google Scholar] [CrossRef]
- Göttfert, F.; Wurm, C.A.; Mueller, V.; Berning, S.; Cordes, V.C.; Honigmann, A.; Hell, S.W. Coaligned dual-channel STED nanoscopy and molecular diffusion analysis at 20 nm resolution. Biophys. J. 2013, 105, 1–3. [Google Scholar] [CrossRef] [PubMed]
- Tønnesen, J.; Nadrigny, F.; Willig, K.I.; Soldner, R.W.; Nager, U.V. Two-Color STED Microscopy of Living Synapses Using A Single Laser-Beam Pair. Biophys. J. 2011, 101, 2545–2552. [Google Scholar] [CrossRef] [PubMed]
- Bückers, J.; Wildanger, D.; Vicidomini, G.; Kastrup, L.; Hell, S.W. Simultaneous multi-lifetime multi-color STED imaging for colocalization analyses. Opt. Express 2011, 19, 3130–3143. [Google Scholar] [CrossRef] [PubMed]
- Willig, K.I.; Stiel, A.C.; Brakemann, T.; Jakobs, S.; Hell, S.W. Dual-label STED nanoscopy of living cells using photochromism. Nano Lett. 2011, 11, 3970–3973. [Google Scholar] [CrossRef] [PubMed][Green Version]
- Wang, J.L.; Zhang, J.; Wang, L.W.; Gao, X.W.; Shao, Y.H.; Liu, L.W.; Yang, Z.G.; Yan, W.; Qu, J.L. Dual-color STED super-resolution microscope using a single laser source. J. Biophotonics 2020, 13, e202000057. [Google Scholar] [CrossRef]
- Wang, L.W.; Chen, Y.; Yan, W.; Weng, X.Y.; Yang, Z.G.; Ye, T.; Qu, J.L. Increasing fluorescence lifetime for resolution improvement in stimulated emission depletion nanoscopy. J. Biophotonics 2019, 12, e201800315. [Google Scholar] [CrossRef]
- Yang, X.S.; Yang, Z.G.; Wu, Z.Y.; He, Y.; Shan, C.Y.; Chai, P.Y.; Ma, C.H.; Tian, M.; Teng, J.L.; Jin, D.Y.; et al. Mitochondrial dynamics quantitatively revealed by STED nanoscopy with an enhanced squaraine variant probe. Nat. Commun. 2020, 11, 3699. [Google Scholar] [CrossRef]
- Pereira, P.M.; Albrecht, D.; Culley, S.; Jacobs, C.; Marsh, M.; Mercer, J.; Henriques, R. Fix Your Membrane Receptor Imaging: Actin Cytoskeleton and CD4 Membrane Organization Disruption by Chemical Fixation. Front. Immunol. 2019, 10, 675. [Google Scholar] [CrossRef] [PubMed]
- Patterson, G.H.; Piston, D.W. Photobleaching in Two-Photon Excitation Microscopy. Biophys. J. 2000, 78, 2159–2162. [Google Scholar] [CrossRef]
- Hanne, J.; Falk, H.J.; Grlitz, F.; Hoyer, P.; Hell, S.W. STED Nanoscopy with Fluorescent Quantum Dots. Nat. Commun. 2015, 6, 7127. [Google Scholar] [CrossRef] [PubMed]
- Ye, S.; Yan, W.; Zhao, M.J.; Peng, X.; Song, J.; Qu, J.L. Low-Saturation-Intensity, High-Photostability, and High-Resolution STED Nanoscopy Assisted by CsPbBr3 Quantum Dots. Adv. Mater. 2018, 30, 1800167. [Google Scholar] [CrossRef] [PubMed]
- Wang, C.G.; Taki, M.; Sato, Y.; Tamura, Y.; Yaginuma, H.; Okada, Y.; Yamaguch, S. A photostable fluorescent marker for the superresolution live imaging of the dynamic structure of the mitochondrial cristae. Proc. Natl. Acad. Sci. USA 2019, 116, 15817–15822. [Google Scholar] [CrossRef] [PubMed]
- Stephan, T.; Roesch, A.; Riedel, D.; Jakobs, S. Live-cell STED Nanoscopy of Mitochondrial Cristae. Sci. Rep. 2019, 9, 12419. [Google Scholar] [CrossRef]






| Catalog Number | Make | |
|---|---|---|
| DM1 | ZT561rdc | Chroma |
| DM2 | ZT640rdc | Chroma |
| DM3 | FF580 | Semrock |
| DMD1 | ZT488/647/780 | Chroma |
| DMD2 | FF395/495/610 | Semrock |
Publisher’s Note: MDPI stays neutral with regard to jurisdictional claims in published maps and institutional affiliations. |
© 2021 by the authors. Licensee MDPI, Basel, Switzerland. This article is an open access article distributed under the terms and conditions of the Creative Commons Attribution (CC BY) license (https://creativecommons.org/licenses/by/4.0/).
Share and Cite
Zhang, J.; Gao, X.; Wang, L.; Guo, Y.; Zhu, Y.; Yang, Z.; Yan, W.; Qu, J. Low-Power Two-Color Stimulated Emission Depletion Microscopy for Live Cell Imaging. Biosensors 2021, 11, 330. https://doi.org/10.3390/bios11090330
Zhang J, Gao X, Wang L, Guo Y, Zhu Y, Yang Z, Yan W, Qu J. Low-Power Two-Color Stimulated Emission Depletion Microscopy for Live Cell Imaging. Biosensors. 2021; 11(9):330. https://doi.org/10.3390/bios11090330
Chicago/Turabian StyleZhang, Jia, Xinwei Gao, Luwei Wang, Yong Guo, Yinru Zhu, Zhigang Yang, Wei Yan, and Junle Qu. 2021. "Low-Power Two-Color Stimulated Emission Depletion Microscopy for Live Cell Imaging" Biosensors 11, no. 9: 330. https://doi.org/10.3390/bios11090330
APA StyleZhang, J., Gao, X., Wang, L., Guo, Y., Zhu, Y., Yang, Z., Yan, W., & Qu, J. (2021). Low-Power Two-Color Stimulated Emission Depletion Microscopy for Live Cell Imaging. Biosensors, 11(9), 330. https://doi.org/10.3390/bios11090330

