Hybrid Platinum(IV)-Naproxen Nanostructured Drugs Reprogram Melanoma Cells and Overpower Cisplatin
Abstract
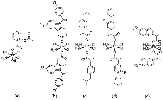
1. Introduction
2. Materials and Methods
2.1. Reagents
2.2. Cell Culture and In Vitro Studies
2.3. Cell Viability Assays
2.4. Flow Cytometry
2.4.1. Detection of Cell Proliferation
2.4.2. Detection of Apoptosis and Caspase Activation
2.4.3. Detection of Autophagy
2.4.4. Detection of β-Galactosidase
2.4.5. Measurement of Intracellular Reactive Oxygen and Nitrogen Species
2.5. Microscopy
2.5.1. PI Staining
2.5.2. HE Staining
2.5.3. Oil Red O Staining
2.6. Tyrosinase Activity and Presence of Melanin
2.7. Western Blot Analysis
2.8. Animals and In Vivo Studies
2.9. Histopathological Analysis
2.10. Immunohistochemistry
2.11. Statistical Analysis
3. Results
3.1. Conjugate in Free and Nanoloaded Form Diminished the Viability of Cancer Cells In Vitro More Potently than Cisplatin
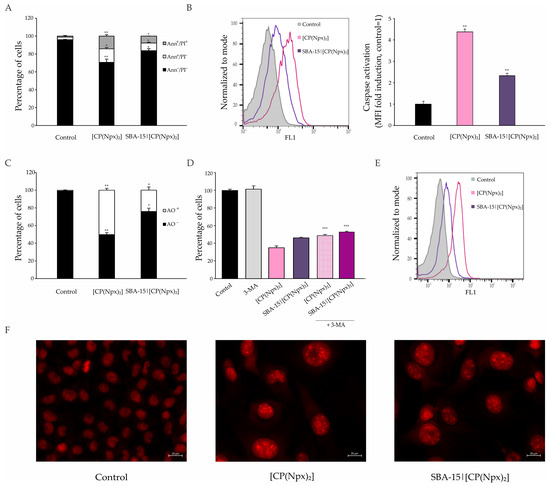
3.2. Conjugate in Free and Nanostructured Form Downregulated Tumor Cell Viability in Pleiotropic Manner: From Programed Cell Death Type 1 and 2 to Inhibited Proliferation of Survived Cells
3.3. Conjugate in Free and Nanostructured Form Induced Senescence and Directed B16 Cells Toward Primary Melanocytes
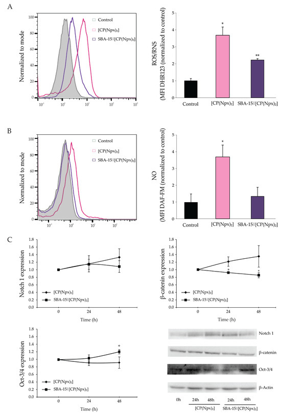
3.4. [CP(Npx)2] Promoted Oxidative/Nitrosative Stress While Drug Differentially Regulate the Expression of Stemness Markers Depending on Formulation
3.5. Immobilized Conjugate Was Superior in Melanoma Growth Reduction than Free Compound
3.6. Both Free and Immobilized Drug Conjugate Suppressed Inflammation in Tumor Tissue
4. Discussion
5. Conclusions
Supplementary Materials
Author Contributions
Funding
Data Availability Statement
Acknowledgments
Conflicts of Interest
Abbreviations
| NSAID | Nonsteroidal anti-inflammatory drug |
| TME | Tumor microenvironment |
| CP | Cisplatin |
| Npx | Naproxenate |
| SBA-15 | Santa Barbara Amorphous-15, nanostructured silica |
| i.e., | Id est, in other words |
| DNA | Deoxyribonucleic acid |
| e.g., | For example |
| COX-1 | Cyclooxygenase 1 |
| COX-2 | Cyclooxygenase 2 |
| PGE2 | Prostaglandin E2 |
| MSN | Nanostructured silica materials |
| EPR effect | Enhanced permeability and retention effect |
| Oxa | Oxaliplatin |
| [CP(Npx)2] | Platinum(IV)-naproxenate conjugate |
| DMSO | Dimethyl sulfoxide |
| PBS | Phosphate-buffered saline |
| AO | Acridine orange |
| PI | Propidium iodide |
| CFSE | Carboxyfluorescein diacetate succinimidyl ester |
| RNase | Ribonuclease A |
| TRIS HCL | Trisaminomethane hydrochloride |
| 3-MA | 3-methyl adenine |
| DTT | Dithiothreitol |
| L-DOPA | 3,4-dihydroxy-L-phenylalanine |
| CV | Crystal violet |
| FBS | Fetal bovine serum |
| RPMI | Roswell Park Memorial Institute, cell culture medium |
| DMEM | Dulbecco’s Modified Eagle Medium |
| EDTA | Ethylenediaminetetraacetic acid |
| PFA | Paraformaldehyde |
| TEMED | N,N,N′,N′-tetramethylethylenediamine |
| FDG | Fluorescein di-β-D-galactopyranoside |
| AnnV | Annexin V-FITC |
| DHR | Dihydrorhodamine 123 |
| DAF-FM | 4-amino-5-methylamino-2′,7′-difluorofluorescein |
| NaOH | Sodium hydroxide |
| MTT | 3-(4,5-Dimethythiazol-2-yl)-2,5-diphenyltetrazolium bromide |
| BSA | Bovine serum albumin |
| SDS | Sodium dodecyl sulfate |
| ECL | Electrochemiluminescence |
| PVDF | Polyvinylidene difluoride |
| B16 | Mouse melanoma cell line |
| CT26 | Mouse colorectal carcinoma cell line |
| MC38 | Mouse colon adenocarcinoma cell line |
| 4T1 | Mouse mammary carcinoma cell line |
| NIH/3T3 | Mouse fibroblast cell line |
| CO2 | Carbon dioxide |
| C57BL/6 | Black laboratory mouse |
| IACUC | Institutional Animal Care and Use Committee |
| i.p. | Intraperitoneal injection |
| NBF | Neutral buffered formalin |
| SI | Selectivity index |
References
- Miller, K.D.; Fidler-Benaoudia, M.; Keegan, T.H.; Hipp, H.S.; Jemal, A.; Siegel, R.L. Cancer Statistics for Adolescents and Young Adults, 2020. CA Cancer J. Clin. 2020, 70, 443–459. [Google Scholar] [CrossRef]
- Weir, H.K.; Marrett, L.D.; Cokkinides, V.; Barnholtz-Sloan, J.; Patel, P.; Tai, E.; Jemal, A.; Li, J.; Kim, J.; Ekwueme, D.U. Melanoma in Adolescents and Young Adults (Ages 15–39 Years): United States, 1999–2006. J. Am. Acad. Dermatol. 2011, 65, S38.e1–S38.e13. [Google Scholar] [CrossRef]
- Liu, Y.; Sheikh, M.S. Melanoma: Molecular Pathogenesis and Therapeutic Management. Mol. Cell. Pharmacol. 2014, 6, 31–44. [Google Scholar] [PubMed] [PubMed Central]
- Naik, P.P. Cutaneous Malignant Melanoma: A Review of Early Diagnosis and Management. World J. Oncol. 2021, 12, 7–19. [Google Scholar] [CrossRef]
- Hsieh, M.; Hsu, S.-K.; Liu, T.-Y.; Wu, C.-Y.; Chiu, C.-C. Melanoma Biology and Treatment: A Review of Novel Regulated Cell Death-Based Approaches. Cancer Cell Int. 2024, 24, 63. [Google Scholar] [CrossRef]
- Rottenberg, S.; Disler, C.; Perego, P. The Rediscovery of Platinum-Based Cancer Therapy. Nat. Rev. Cancer 2021, 21, 37–50. [Google Scholar] [CrossRef] [PubMed]
- Florea, A.-M.; Büsselberg, D. Cisplatin as an Anti-Tumor Drug: Cellular Mechanisms of Activity, Drug Resistance and Induced Side Effects. Cancers 2011, 3, 1351–1371. [Google Scholar] [CrossRef]
- Dasari, S.; Bernard Tchounwou, P. Cisplatin in Cancer Therapy: Molecular Mechanisms of Action. Eur. J. Pharmacol. 2014, 740, 364–378. [Google Scholar] [CrossRef] [PubMed]
- Bose, R. Biomolecular Targets for Platinum Antitumor Drugs. Mini-Rev. Med. Chem. 2002, 2, 103–111. [Google Scholar] [CrossRef] [PubMed]
- Doolittle, W.K.L.; Trybula, M.; Sheng, I.Y.-F.; Rothermel, L.D.; Sidiropoulos, J.; Goolamier, G.; Costello, T.M.; Mangla, A. Cisplatin-Vinblastine-Temozolomide Regimen for Patients with Relapsed-Refractory Melanoma Who Are Ineligible for Clinical Trials: A Tertiary Care Center Experience. J. Clin. Oncol. 2024, 42 (Suppl. 16), e21540. [Google Scholar] [CrossRef]
- Zhang, L.; Zhou, C.; Zhang, S.; Chen, X.; Liu, J.; Xu, F.; Liang, W. Chemotherapy Reinforces Anti-Tumor Immune Response and Enhances Clinical Efficacy of Immune Checkpoint Inhibitors. Front. Oncol. 2022, 12, 939249. [Google Scholar] [CrossRef]
- Iova, V.; Tincu, R.C.; Scrobota, I.; Tudosie, M.S. Pt(IV) Complexes as Anticancer Drugs and Their Relationship with Oxidative Stress. Biomedicines 2025, 13, 981. [Google Scholar] [CrossRef]
- Hall, M.D.; Mellor, H.R.; Callaghan, R.; Hambley, T.W. Basis for Design and Development of Platinum(IV) Anticancer Complexes. J. Med. Chem. 2007, 50, 3403–3411. [Google Scholar] [CrossRef]
- Kaluđerović, G.N.; Mijatović, S.A.; Zmejkovski, B.B.; Bulatović, M.Z.; Gómez-Ruiz, S.; Mojić, M.K.; Steinborn, D.; Miljković, D.M.; Schmidt, H.; Stošić-Grujičić, S.D.; et al. Platinum(II/IV) Complexes Containing Ethylenediamine-N,N′-Di-2/3- Propionate Ester Ligands Induced Caspase-Dependent Apoptosis in Cisplatin-Resistant Colon Cancer Cells. Metallomics 2012, 4, 979–987. [Google Scholar] [CrossRef]
- Kaluđerović, G.N.; Kommera, H.; Schwieger, S.; Paethanom, A.; Kunze, M.; Schmidt, H.; Paschke, R.; Steinborn, D. Synthesis, Characterization, in Vitro Antitumoral Investigations and Interaction with Plasmid PBR322 DNA of R2eddp-Platinum(IV) Complexes (R = Et, n-Pr). Dalton Trans. 2009, 48, 10720–10726. [Google Scholar] [CrossRef]
- Greten, F.R.; Grivennikov, S.I. Inflammation and Cancer: Triggers, Mechanisms, and Consequences. Immunity 2019, 51, 27–41. [Google Scholar] [CrossRef] [PubMed]
- Williams, C.S.; Mann, M.; DuBois, R.N. The Role of Cyclooxygenases in Inflammation, Cancer, and Development. Oncogene 1999, 18, 7908–7916. [Google Scholar] [CrossRef]
- Valentina Tudor, D.; Bâldea, I.; Lupu, M.; Kacso, T.; Kutasi, E.; Hopârtean, A.; Stretea, R.; Gabriela Filip, A. COX-2 as a Potential Biomarker and Therapeutic Target in Melanoma. Cancer Biol. Med. 2020, 17, 20–31. [Google Scholar] [CrossRef]
- Goulet, A.C.; Einsphar, J.G.; Alberts, D.S.; Beas, A.; Burk, C.; Bhattacharyya, A.; Bangert, J.; Harmon, J.M.; Fujiwara, H.; Koki, A.; et al. Analysis of Cyclooxygenase 2 (COX-2) Expression during Malignant Melanoma Progression. Cancer Biol. Ther. 2003, 2, 713–718. [Google Scholar] [CrossRef] [PubMed]
- Panza, E.; De Cicco, P.; Ercolano, G.; Armogida, C.; Scognamiglio, G.; Anniciello, A.M.; Botti, G.; Cirino, G.; Ianaro, A. Differential Expression of Cyclooxygenase-2 in Metastatic Melanoma Affects Progression Free Survival. Oncotarget 2016, 7, 57077–57085. [Google Scholar] [CrossRef] [PubMed]
- Denkert, C.; Köbel, M.; Berger, S.; Siegert, A.; Leclere, A.; Trefzer, U.; Hauptmann, S. Expression of Cyclooxygenase 2 in Human Malignant Melanoma. Cancer Res. 2001, 61, 303–308. [Google Scholar]
- Moon, H.; White, A.C.; Borowsky, A.D. New Insights into the Functions of Cox-2 in Skin and Esophageal Malignancies. Exp. Mol. Med. 2020, 52, 538–547. [Google Scholar] [CrossRef]
- Hashemi Goradel, N.; Najafi, M.; Salehi, E.; Farhood, B.; Mortezaee, K. Cyclooxygenase-2 in Cancer: A Review. J. Cell. Physiol. 2019, 234, 5683–5699. [Google Scholar] [CrossRef]
- Wang, D.; Dubois, R.N. Eicosanoids and Cancer. Nat. Rev. Cancer 2010, 10, 181–193. [Google Scholar] [CrossRef]
- Nakanishi, M.; Rosenberg, D.W. Multifaceted Roles of PGE2 in Inflammation and Cancer. Semin. Immunopathol. 2013, 35, 123–137. [Google Scholar] [CrossRef] [PubMed]
- Finetti, F.; Travelli, C.; Ercoli, J.; Colombo, G.; Buoso, E.; Trabalzini, L. Prostaglandin E2 and Cancer: Insight into Tumor Progression and Immunity. Biology 2020, 9, 434. [Google Scholar] [CrossRef] [PubMed]
- Cheng, H.; Huang, H.; Guo, Z.; Chang, Y.; Li, Z. Role of Prostaglandin E2 in Tissue Repair and Regeneration. Theranostics 2021, 11, 8836–8854. [Google Scholar] [CrossRef] [PubMed]
- Boland, K.; Flanagan, L.; Prehn, J.H.M. Paracrine Control of Tissue Regeneration and Cell Proliferation by Caspase-3. Cell Death Dis. 2013, 4, e725. [Google Scholar] [CrossRef]
- Connolly, P.F.; Jäger, R.; Fearnhead, H.O. New Roles for Old Enzymes: Killer Caspases as the Engine of Cell Behavior Changes. Front. Physiol. 2014, 5, 149. [Google Scholar] [CrossRef]
- Rao, P.; Knaus, E.E. Evolution of Nonsteroidal Anti-Inflammatory Drugs (NSAIDs): Cyclooxygenase (COX) Inhibition and Beyond. J. Pharm. Pharm. Sci. 2008, 11, 81s–110s. [Google Scholar] [CrossRef]
- Han, M.İ.; Küçükgüzel, Ş.G. Anticancer and Antimicrobial Activities of Naproxen and Naproxen Derivatives. Mini-Rev. Med. Chem. 2020, 20, 1300–1310. [Google Scholar] [CrossRef]
- Deb, J.; Majumder, J.; Bhattacharyya, S.; Jana, S.S. A Novel Naproxen Derivative Capable of Displaying Anti-Cancer and Anti-Migratory Properties against Human Breast Cancer Cells. BMC Cancer 2014, 14, 567. [Google Scholar] [CrossRef]
- Pathak, R.K.; Marrache, S.; Choi, J.H.; Berding, T.B.; Dhar, S. The Prodrug Platin-A: Simultaneous Release of Cisplatin and Aspirin. Angew. Chemie Int. Ed. 2014, 53, 1963–1967. [Google Scholar] [CrossRef]
- Neumann, W.; Crews, B.C.; Marnett, L.J.; Hey-Hawkins, E. Conjugates of Cisplatin and Cyclooxygenase Inhibitors as Potent Antitumor Agents Overcoming Cisplatin Resistance. ChemMedChem 2014, 9, 1150–1153. [Google Scholar] [CrossRef]
- Neumann, W.; Crews, B.C.; Sárosi, M.B.; Daniel, C.M.; Ghebreselasie, K.; Scholz, M.S.; Marnett, L.J.; Hey-Hawkins, E. Conjugation of Cisplatin Analogues and Cyclooxygenase Inhibitors to Overcome Cisplatin Resistance. ChemMedChem 2015, 10, 183–192. [Google Scholar] [CrossRef]
- Tan, J.; Li, C.; Wang, Q.; Li, S.; Chen, S.; Zhang, J.; Wang, P.C.; Ren, L.; Liang, X.-J. A Carrier-Free Nanostructure Based on Platinum(IV) Prodrug Enhances Cellular Uptake and Cytotoxicity. Mol. Pharm. 2018, 15, 1724–1728. [Google Scholar] [CrossRef]
- Ravera, M.; Zanellato, I.; Gabano, E.; Perin, E.; Rangone, B.; Coppola, M.; Osella, D. Antiproliferative Activity of Pt(IV) Conjugates Containing the Non-Steroidal Anti-Inflammatory Drugs (NSAIDs) Ketoprofen and Naproxen. Int. J. Mol. Sci. 2019, 20, 3074. [Google Scholar] [CrossRef] [PubMed]
- Song, X.-Q.; Ma, Z.-Y.; Wu, Y.-G.; Dai, M.-L.; Wang, D.-B.; Xu, J.-Y.; Liu, Y. New NSAID-Pt(IV) Prodrugs to Suppress Metastasis and Invasion of Tumor Cells and Enhance Anti-Tumor Effect in Vitro and in Vivo. Eur. J. Med. Chem. 2019, 167, 377–387. [Google Scholar] [CrossRef] [PubMed]
- Spector, D.; Krasnovskaya, O.; Pavlov, K.; Erofeev, A.; Gorelkin, P.; Beloglazkina, E.; Majouga, A. Pt(IV) Prodrugs with NSAIDs as Axial Ligands. Int. J. Mol. Sci. 2021, 22, 3817. [Google Scholar] [CrossRef] [PubMed]
- Zhou, Q.; Zhang, L.; Wu, H. Nanomaterials for Cancer Therapies. Nanotechnol. Rev. 2017, 6, 473–496. [Google Scholar] [CrossRef]
- Watermann, A.; Brieger, J. Mesoporous Silica Nanoparticles as Drug Delivery Vehicles in Cancer. Nanomaterials 2017, 7, 189. [Google Scholar] [CrossRef] [PubMed]
- Albayati, T.M.; Salih, I.K.; Alazzawi, H.F. Synthesis and Characterization of a Modified Surface of SBA-15 Mesoporous Silica for a Chloramphenicol Drug Delivery System. Heliyon 2019, 5, e02539. [Google Scholar] [CrossRef]
- Predarska, I.; Saoud, M.; Morgan, I.; Eichhorn, T.; Kaluđerović, G.N.; Hey-Hawkins, E. Cisplatin−cyclooxygenase Inhibitor Conjugates, Free and Immobilised in Mesoporous Silica SBA-15, Prove Highly Potent against Triple-Negative MDA-MB-468 Breast Cancer Cell Line. Dalton Trans. 2022, 51, 857–869. [Google Scholar] [CrossRef]
- Predarska, I.; Saoud, M.; Cepus, V.; Hey-Hawkins, E.; Kaluđerović, G.N. SBA-15 Particles as Carriers for a Series of Platinum(IV) Complexes with Oxaliplatin Scaffolds Bearing Different Anti-Inflammatory Drugs: Promising Strategy Against Breast Cancer. Adv. Ther. 2023, 6, 2300062. [Google Scholar] [CrossRef]
- Johnstone, T.C.; Suntharalingam, K.; Lippard, S.J. The Next Generation of Platinum Drugs: Targeted Pt(II) Agents, Nanoparticle Delivery, and Pt(IV) Prodrugs. Chem. Rev. 2016, 116, 3436–3486. [Google Scholar] [CrossRef]
- Zhong, Y.; Jia, C.; Zhang, X.; Liao, X.; Yang, B.; Cong, Y.; Pu, S.; Gao, C. Targeting Drug Delivery System for Platinum(IV)-Based Antitumor Complexes. Eur. J. Med. Chem. 2020, 194, 112229. [Google Scholar] [CrossRef]
- Li, L.; Chen, Y.; Wang, Q.; Li, Z.; Liu, Z.; Hua, X.; Han, J.; Chang, C.; Wang, Z.; Li, D. Albumin-Encapsulated Nanoparticles of Naproxen Platinum(IV) Complexes with Inflammation Inhibitory Competence Displaying Effective Antitumor Activities in Vitro and in Vivo. Int. J. Nanomed. 2021, 16, 5513–5529. [Google Scholar] [CrossRef]
- Viana, C.T.R.; Campos, P.P.; Carvalho, L.A.; Cenedezi, J.M.; Lavall, L.; Lopes, M.T.P.; Ferreira, M.A.N.D.; Andrade, S.P. Distinct Types of Tumors Exhibit Differential Grade of Inflammation and Angiogenesis in Mice. Microvasc. Res. 2013, 86, 44–51. [Google Scholar] [CrossRef] [PubMed]
- Bulatović, M.Z.; Maksimović-Ivanić, D.; Bensing, C.; Gómez-Ruiz, S.; Steinborn, D.; Schmidt, H.; Mojić, M.; Korać, A.; Golić, I.; Pérez-Quintanilla, D.; et al. Organotin(IV)-Loaded Mesoporous Silica as a Biocompatible Strategy in Cancer Treatment. Angew. Chemie Int. Ed. 2014, 53, 5982–5987. [Google Scholar] [CrossRef] [PubMed]
- Mokhtari, R.B.; Homayouni, T.S.; Baluch, N.; Morgatskaya, E.; Kumar, S.; Das, B.; Yeger, H. Combination Therapy in Combating Cancer. Oncotarget 2017, 8, 38022–38043. [Google Scholar] [CrossRef]
- Tolan, D.A.; Abdel-Monem, Y.K.; El-Nagar, M.A. Anti-tumor Platinum (IV) Complexes Bearing the Anti-inflammatory Drug Naproxen in the Axial Position. Appl. Organomet. Chem. 2019, 33, e4763. [Google Scholar] [CrossRef]
- Aputen, A.D.; Elias, M.G.; Gilbert, J.; Sakoff, J.A.; Gordon, C.P.; Scott, K.F.; Aldrich-Wright, J.R. Versatile Platinum(IV) Prodrugs of Naproxen and Acemetacin as Chemo-Anti-Inflammatory Agents. Cancers 2023, 15, 2460. [Google Scholar] [CrossRef]
- Marotta, C.; Giorgi, E.; Binacchi, F.; Cirri, D.; Gabbiani, C.; Pratesi, A. An Overview of Recent Advancements in Anticancer Pt(IV) Prodrugs: New Smart Drug Combinations, Activation and Delivery Strategies. Inorganica Chim. Acta 2023, 548, 121388. [Google Scholar] [CrossRef]
- Perez, R.P. Cellular and Molecular Determinants of Cisplatin Resistance. Eur. J. Cancer 1998, 34, 1535–1542. [Google Scholar] [CrossRef] [PubMed]
- Redrado, M.; Fernández-Moreira, V. The Role of Metallodrugs in Cellular Senescence. Eur. J. Inorg. Chem. 2023, 26, e202200593. [Google Scholar] [CrossRef]
- Edeler, D.; Kaluđerović, M.R.; Dojčinović, B.; Schmidt, H.; Kaluđerović, G.N. SBA-15 Mesoporous Silica Particles Loaded with Cisplatin Induce Senescence in B16F10 Cells. RSC Adv. 2016, 6, 111031–111040. [Google Scholar] [CrossRef]
- Ruijtenberg, S.; van den Heuvel, S. Coordinating Cell Proliferation and Differentiation: Antagonism between Cell Cycle Regulators and Cell Type-Specific Gene Expression. Cell Cycle 2016, 15, 196–212. [Google Scholar] [CrossRef]
- Wang, R.; Sun, Q.; Wang, P.; Liu, M.; Xiong, S.; Luo, J.; Huang, H.; Du, Q.; Geller, D.A.; Cheng, B. Notch and Wnt/β-Catenin Signaling Pathway Play Important Roles in Activating Liver Cancer Stem Cells. Oncotarget 2016, 7, 5754–5768. [Google Scholar] [CrossRef]
- Meacham, C.E.; Morrison, S.J. Tumour Heterogeneity and Cancer Cell Plasticity. Nature 2013, 501, 328–337. [Google Scholar] [CrossRef]
- Chaffer, C.L.; Brueckmann, I.; Scheel, C.; Kaestli, A.J.; Wiggins, P.A.; Rodrigues, L.O.; Brooks, M.; Reinhardt, F.; Suc, Y.; Polyak, K.; et al. Normal and Neoplastic Nonstem Cells Can Spontaneously Convert to a Stem-like State. Proc. Natl. Acad. Sci. USA 2011, 108, 7950–7955. [Google Scholar] [CrossRef]
- Clevers, H. Wnt/β-Catenin Signaling in Development and Disease. Cell 2006, 127, 469–480. [Google Scholar] [CrossRef]
- Ranganathan, P.; Weaver, K.L.; Capobianco, A.J. Notch Signalling in Solid Tumours: A Little Bit of Everything but Not All the Time. Nat. Rev. Cancer 2011, 11, 338–351. [Google Scholar] [CrossRef] [PubMed]
- Batlle, E.; Clevers, H. Cancer Stem Cells Revisited. Nat. Med. 2017, 23, 1124–1134. [Google Scholar] [CrossRef]
- Niwa, H.; Miyazaki, J.I.; Smith, A.G. Quantitative Expression of Oct-3/4 Defines Differentiation, Dedifferentiation or Self-Renewal of ES Cells. Nat. Genet. 2000, 24, 372–376. [Google Scholar] [CrossRef]
- Krizhanovsky, V.; Yon, M.; Dickins, R.A.; Hearn, S.; Simon, J.; Miething, C.; Yee, H.; Zender, L.; Lowe, S.W. Senescence of Activated Stellate Cells Limits Liver Fibrosis. Cell 2008, 134, 657–667. [Google Scholar] [CrossRef]
- Marión, R.M.; Strati, K.; Li, H.; Murga, M.; Blanco, R.; Ortega, S.; Fernandez-Capetillo, O.; Serrano, M.; Blasco, M.A. A P53-Mediated DNA Damage Response Limits Reprogramming to Ensure IPS Cell Genomic Integrity. Nature 2009, 460, 1149–1153. [Google Scholar] [CrossRef]
- Doege, C.A.; Inoue, K.; Yamashita, T.; Rhee, D.B.; Travis, S.; Fujita, R.; Guarnieri, P.; Bhagat, G.; Vanti, W.B.; Shih, A.; et al. Early-Stage Epigenetic Modification during Somatic Cell Reprogramming by Parp1 and Tet2. Nature 2012, 488, 652–655. [Google Scholar] [CrossRef]
- Sharma, S.V.; Lee, D.Y.; Li, B.; Quinlan, M.P.; Takahashi, F.; Maheswaran, S.; McDermott, U.; Azizian, N.; Zou, L.; Fischbach, M.A.; et al. A Chromatin-Mediated Reversible Drug-Tolerant State in Cancer Cell Subpopulations. Cell 2010, 141, 69–80. [Google Scholar] [CrossRef]
- Cheng, Q.; Shi, H.; Wang, H.; Min, Y.; Wang, J.; Liu, Y. The Ligation of Aspirin to Cisplatin Demonstrates Significant Synergistic Effects on Tumor Cells. Chem. Commun. 2014, 50, 7427–7430. [Google Scholar] [CrossRef] [PubMed]
- Jin, S.; Muhammad, N.; Sun, Y.; Tan, Y.; Yuan, H.; Song, D.; Guo, Z.; Wang, X. Multispecific Platinum(IV) Complex Deters Breast Cancer via Interposing Inflammation and Immunosuppression as an Inhibitor of COX-2 and PD-L1. Angew. Chemie Int. Ed. 2020, 59, 23313–23321. [Google Scholar] [CrossRef] [PubMed]
- Maksimović-Ivanić, D.; Bulatović, M.; Edeler, D.; Bensing, C.; Golić, I.; Korać, A.; Kaluđerović, G.N.; Mijatović, S. The Interaction between SBA-15 Derivative Loaded with Ph3Sn(CH2)6OH and Human Melanoma A375 Cell Line: Uptake and Stem Phenotype Loss. J. Biol. Inorg. Chem. 2019, 24, 223–234. [Google Scholar] [CrossRef] [PubMed]
- Meng, H.; Yang, S.; Li, Z.; Xia, T.; Chen, J.; Ji, Z.; Zhang, H.; Wang, X.; Lin, S.; Huang, C.; et al. Aspect ratio determines the quantity of mesoporous silica nanoparticle uptake by a small GTPase-dependent macropinocytosis mechanism. ACS Nano 2011, 5, 4434–4447. [Google Scholar] [CrossRef] [PubMed]
- Brogden, R.N.; Pinder, R.M.; Sawyer, P.R.; Speight, T.M.; Avery, G.S. Naproxen. Drugs 1975, 9, 326–363. [Google Scholar] [CrossRef]
- Oh, G.-S.; Kim, H.-J.; Shen, A.; Lee, S.B.; Khadka, D.; Pandit, A.; So, H.-S. Cisplatin-Induced Kidney Dysfunction and Perspectives on Improving Treatment Strategies. Electrolytes Blood Press. 2014, 12, 55. [Google Scholar] [CrossRef]
- Zhao, K.; Wen, L.-B. DMF attenuates cisplatin-induced kidney injury via activating Nrf2 signaling pathway and inhibiting NF-kB signaling pathway. Eur. Rev. Med. Pharmacol. Sci. 2018, 22, 8924–8931. [Google Scholar] [CrossRef]
- Pelly, V.S.; Moeini, A.; Roelofsen, L.M.; Bonavita, E.; Bell, C.R.; Hutton, C.; Blanco-Gomez, A.; Banyard, A.; Bromley, C.P.; Flanagan, E.; et al. Anti-Inflammatory Drugs Remodel the Tumor Immune Environment to Enhance Immune Checkpoint Blockade Efficacy. Cancer Discov. 2021, 11, 2602–2619. [Google Scholar] [CrossRef] [PubMed]







| Cell Lines | Compound or Material | ||||||
|---|---|---|---|---|---|---|---|
| [CP(Npx)2] | SBA-15|[CP(Npx)2] * | CP | Naproxen | CP + Naproxen | SBA-15|[CP(Npx)2] ** | ||
| B16 | MTT | 0.04 ± 0.01 | 0.08 ± 0.01 | 18.92 ± 0.29 | >100 | 10.4 ± 0.8 | 0.61 ± 0.02 |
| CV | 0.11 ± 0.01 | 0.07 ± 0.01 | 29.63 ± 2.14 | >100 | 15.6 ± 0.5 | 0.58 ± 0.02 | |
| CT26 | MTT | 1.18 ± 0.10 | 3.96 ± 0.06 | 4.42 ± 0.21 | >100 | 5.19 ± 0.22 | 34.875 ± 0.49 |
| CV | 2.15 ± 0.21 | 5.61 ± 0.22 | 8.27 ± 0.14 | >100 | 6.82 ± 0.2 | 48.87 ± 1.58 | |
| MC38 | MTT | 0.08 ± 0.01 | 0.27 ± 0.03 | 1.46 ± 0.12 | >100 | 3.98 ± 0.38 | 2.35 ± 0.21 |
| CV | 0.12 ± 0 | 0.49 ± 0.01 | 2.39 ± 0.14 | >100 | 4.38 ± 0.41 | 4.31 ± 0.12 | |
| 4T1 | MTT | 0.11 ± 0.01 | 0.44 ± 0.01 | 1.33 ± 0.02 | >100 | 2.39 ± 0.07 | 3.85 ± 0.01 |
| CV | 0.19 ± 0.01 | 0.07 ± 0.04 | 2.08 ± 0.03 | >100 | 2.57 ± 0.21 | 6.09 ± 0.38 | |
| A-375 | MTT | 0.1 ± 0.01 | 0.3 ± 0.03 | 5.12 ± 0.43 | >100 | 4.76 ± 0.23 | 2.67 ± 0.23 |
| CV | 0.17 ± 0.0 | 0.47 ± 0.03 | 6.75 ± 0.59 | >100 | 7.17 ± 0.44 | 4.08 ± 0.29 | |
| FemX | MTT | 0.49 ± 0.05 | 0.7 ± 0.01 | 3.43 ± 0.26 | >100 | 2.72 ± 0.01 | 6.09 ± 0.07 |
| CV | 0.38 ± 0.03 | 1.93 ± 0.02 | 3.4 ± 0.3 | >100 | 2.46 ± 0.15 | 16.02 ± 1.44 | |
| 518A2 | MTT | 0.06 ± 0.0 | 0.13 ± 0.01 | 3.02 ± 0.15 | >100 | 2.94 ± 0.25 | 1.13 ± 0.11 |
| CV | 0.06 ± 0.0 | 0.13 ± 0.01 | 4.15 ± 0.35 | >100 | 2.93 ± 0.06 | 1.15 ± 0.12 | |
| NIH/3T3 | MTT | 0.54 ± 0.03 | / | 4.67 ± 0.33 | / | / | 18.73 ± 1.68 |
| CV | 0.98 ± 0.02 | / | 14.51 ± 0.22 | / | / | 31.05 ± 2.35 | |
Disclaimer/Publisher’s Note: The statements, opinions and data contained in all publications are solely those of the individual author(s) and contributor(s) and not of MDPI and/or the editor(s). MDPI and/or the editor(s) disclaim responsibility for any injury to people or property resulting from any ideas, methods, instructions or products referred to in the content. |
© 2025 by the authors. Licensee MDPI, Basel, Switzerland. This article is an open access article distributed under the terms and conditions of the Creative Commons Attribution (CC BY) license (https://creativecommons.org/licenses/by/4.0/).
Share and Cite
Komazec, T.; Bovan, D.; Kaluđerović, G.N.; Mihajlović, E.; Predarska, I.; Dunđerović, D.; Hey-Hawkins, E.; Mijatović, S.; Maksimović-Ivanić, D. Hybrid Platinum(IV)-Naproxen Nanostructured Drugs Reprogram Melanoma Cells and Overpower Cisplatin. Nanomaterials 2025, 15, 1320. https://doi.org/10.3390/nano15171320
Komazec T, Bovan D, Kaluđerović GN, Mihajlović E, Predarska I, Dunđerović D, Hey-Hawkins E, Mijatović S, Maksimović-Ivanić D. Hybrid Platinum(IV)-Naproxen Nanostructured Drugs Reprogram Melanoma Cells and Overpower Cisplatin. Nanomaterials. 2025; 15(17):1320. https://doi.org/10.3390/nano15171320
Chicago/Turabian StyleKomazec, Teodora, Dijana Bovan, Goran N. Kaluđerović, Ekatarina Mihajlović, Ivana Predarska, Duško Dunđerović, Evamarie Hey-Hawkins, Sanja Mijatović, and Danijela Maksimović-Ivanić. 2025. "Hybrid Platinum(IV)-Naproxen Nanostructured Drugs Reprogram Melanoma Cells and Overpower Cisplatin" Nanomaterials 15, no. 17: 1320. https://doi.org/10.3390/nano15171320
APA StyleKomazec, T., Bovan, D., Kaluđerović, G. N., Mihajlović, E., Predarska, I., Dunđerović, D., Hey-Hawkins, E., Mijatović, S., & Maksimović-Ivanić, D. (2025). Hybrid Platinum(IV)-Naproxen Nanostructured Drugs Reprogram Melanoma Cells and Overpower Cisplatin. Nanomaterials, 15(17), 1320. https://doi.org/10.3390/nano15171320

