Applications of Au25 Nanoclusters in Photon-Based Cancer Therapies
Abstract
1. Introduction
2. Synthesis and Characterization of AuNCs
2.1. Synthesis and Characterization of Targeted AuNCs for Cancer Therapy
2.2. Comparison of AuNC Synthesis Methods for Clinical Applications
3. Important Properties of AuNCs
3.1. Optical Properties
3.1.1. Absorbance
3.1.2. Emission
3.2. Stability
3.3. Toxicity
4. Phototherapy
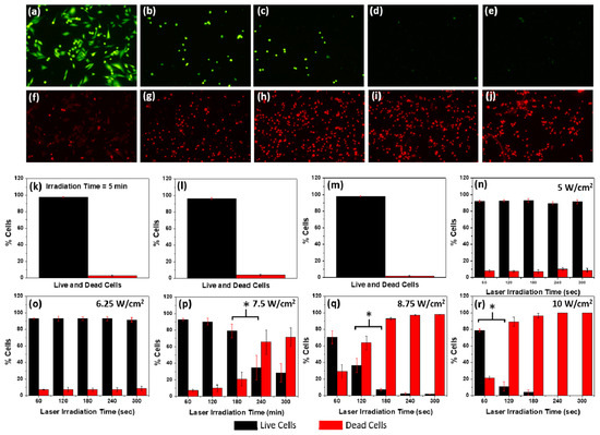
Photodynamic Therapy and Photothermal Therapy
5. Radiotherapy
6. Conclusions and Outlook
Funding
Conflicts of Interest
References
- Dreaden, E.C.; Alkilany, A.M.; Huang, X.; Murphy, C.J.; El-Sayed, M.A. The golden age: Gold nanoparticles for biomedicine. Chem. Soc. Rev. 2012, 41, 2740–2779. [Google Scholar] [CrossRef]
- Haume, K.; Rosa, S.; Grellet, S.; Smialek, M.A.; Butterworth, K.T.; Solov’yov, A.V.; Prise, K.M.; Golding, J.; Mason, N.J. Gold nanoparticles for cancer radiotherapy: A review. Cancer Nanotechnol. 2016, 7, 8. [Google Scholar] [CrossRef]
- Yang, W.; Liang, H.; Ma, S.; Wang, D.; Huang, J. Gold nanoparticle based photothermal therapy: Development and application for effective cancer treatment. Sustain. Mater. Technol. 2019, 22, e00109. [Google Scholar] [CrossRef]
- Yang, X.; Yang, M.; Pang, B.; Vara, M.; Xia, Y. Gold Nanomaterials at Work in Biomedicine. Chem. Rev. 2015, 115, 10410–10488. [Google Scholar] [CrossRef] [PubMed]
- Murphy, C.J.; Gole, A.M.; Stone, J.W.; Sisco, P.N.; Alkilany, A.M.; Goldsmith, E.C.; Baxter, S.C. Gold Nanoparticles in Biology: Beyond Toxicity to Cellular Imaging. Acc. Chem. Res. 2008, 41, 1721–1730. [Google Scholar] [CrossRef] [PubMed]
- Kelly, K.L.; Coronado, E.; Zhao, L.L.; Schatz, G.C. The Optical Properties of Metal Nanoparticles: The Influence of Size, Shape, and Dielectric Environment. J. Phys. Chem. B 2003, 107, 668–677. [Google Scholar] [CrossRef]
- Link, S.; El-Sayed, M.A. Shape and size dependence of radiative, non-radiative and photothermal properties of gold nanocrystals. International Reviews in Int. Rev. Phys. Chem. 2000, 19, 409–453. [Google Scholar] [CrossRef]
- Cheng, Y.; Meyers, J.D.; Broome, A.-M.; Kenney, M.E.; Basilion, J.P.; Burda, C. Deep Penetration of a PDT Drug into Tumors by Noncovalent Drug-Gold Nanoparticle Conjugate. J. Am. Chem. Soc. 2011, 133, 2583–2591. [Google Scholar] [CrossRef] [PubMed]
- Cheng, Y.; Meyers, J.D.; Agnes, R.S.; Doane, T.L.; Kenney, M.E.; Broome, A.M.; Burda, C.; Basilion, J.P. Addressing brain tumors with targeted gold nanoparticles: A new gold standard for hydrophobic drug delivery? Small 2011, 7, 2301–2306. [Google Scholar] [CrossRef]
- Meyers, J.D.; Doane, T.; Burda, C.; Basilion, J.P. Nanoparticles for imaging and treating brain cancer. Nanomedicine 2013, 8, 123–143. [Google Scholar] [CrossRef]
- Mangadlao, J.D.; Wang, X.; McCleese, C.; Escamilla, M.; Ramamurthy, G.; Wang, Z.; Govande, M.; Basilion, J.P.; Burda, C. Prostate-Specific Membrane Antigen Targeted Gold Nanoparticles for Theranostics of Prostate Cancer. ACS Nano 2018, 12, 3714–3725. [Google Scholar] [CrossRef]
- Luo, D.; Johnson, A.; Wang, X.; Li, H.; Erokwu, B.O.; Springer, S.; Lou, J.; Ramamurthy, G.; Flask, C.A.; Burda, C.; et al. Targeted Radiosensitizers for MR-Guided Radiation Therapy of Prostate Cancer. Nano Lett. 2020, 20, 7159–7167. [Google Scholar] [CrossRef] [PubMed]
- Luo, D.; Wang, X.; Walker, E.; Wang, J.; Springer, S.; Lou, J.; Ramamurthy, G.; Burda, C.; Basilion, J.P. Nanoparticles Yield Increased Drug Uptake and Therapeutic Efficacy upon Sequential Near-Infrared Irradiation. ACS Nano 2020, 14, 15193–15203. [Google Scholar] [CrossRef] [PubMed]
- Luo, D.; Wang, X.; Ramamurthy, G.; Walker, E.; Zhang, L.; Shirke, A.; Naidu, N.G.; Burda, C.; Shakya, R.; Hostnik, E.T.; et al. Evaluation of a photodynamic therapy agent using a canine prostate cancer model. Prostate 2023, 83, 1176–1185. [Google Scholar] [CrossRef] [PubMed]
- Luo, D.; Wang, X.; Zeng, S.; Ramamurthy, G.; Burda, C.; Basilion, J.P. Prostate-specific membrane antigen targeted gold nanoparticles for prostate cancer radiotherapy: Does size matter for targeted particles? Chem. Sci. 2019, 10, 8119–8128. [Google Scholar] [CrossRef] [PubMed]
- Brust, M.; Walker, M.; Bethell, D.; Schiffrin, D.J.; Whyman, R.A. Synthesis of thiol-derivatised gold nanoparticles in a two-phase liquid-liquid system. J. Chem. Soc. Chem. Commun. 1994, 7, 801–802. [Google Scholar] [CrossRef]
- van de Looij, S.M.; Hebels, E.R.; Viola, M.; Hembury, M.; Oliveira, S.; Vermonden, T. Gold Nanoclusters: Imaging, Therapy, and Theranostic Roles in Biomedical Applications. Bioconjugate Chem. 2022, 33, 4–23. [Google Scholar] [CrossRef]
- Chevrier, D.M.; Chatt, A.; Zhang, P. Properties and applications of protein-stabilized fluorescent gold nanoclusters: Short review. J. Nanophotonics 2012, 6, 064504. [Google Scholar] [CrossRef]
- Kang, X.; Chong, H.; Zhu, M. Au25(SR)18: The captain of the great nanocluster ship. Nanoscale 2018, 10, 10758–10834. [Google Scholar] [CrossRef]
- Zhu, M.; Aikens, C.M.; Hollander, F.J.; Schatz, G.C.; Jin, R. Correlating the Crystal Structure of A Thiol-Protected Au25 Cluster and Optical Properties. J. Am. Chem. Soc. 2008, 130, 5883–5885. [Google Scholar] [CrossRef] [PubMed]
- Jin, R.; Qian, H.; Wu, Z.; Zhu, Y.; Zhu, M.; Mohanty, A.; Garg, N. Size Focusing: A Methodology for Synthesizing Atomically Precise Gold Nanoclusters. J. Phys. Chem. Lett. 2010, 1, 2903–2910. [Google Scholar] [CrossRef]
- Aikens, C.M. Electronic and Geometric Structure, Optical Properties, and Excited State Behavior in Atomically Precise Thiolate-Stabilized Noble Metal Nanoclusters. Acc. Chem. Res. 2018, 51, 3065–3073. [Google Scholar] [CrossRef] [PubMed]
- Daniel, M.-C.; Astruc, D. Gold Nanoparticles: Assembly, Supramolecular Chemistry, Quantum-Size-Related Properties, and Applications toward Biology, Catalysis, and Nanotechnology. Chem. Rev. 2004, 104, 293–346. [Google Scholar] [CrossRef] [PubMed]
- Chithrani, B.D.; Chan, W.C.W. Elucidating the Mechanism of Cellular Uptake and Removal of Protein-Coated Gold Nanoparticles of Different Sizes and Shapes. Nano Lett. 2007, 7, 1542–1550. [Google Scholar] [CrossRef] [PubMed]
- Jin, R.; Zeng, C.; Zhou, M.; Chen, Y. Atomically Precise Colloidal Metal Nanoclusters and Nanoparticles: Fundamentals and Opportunities. Chem. Rev. 2016, 116, 10346–10413. [Google Scholar] [CrossRef] [PubMed]
- Liu, H.; Hong, G.; Luo, Z.; Chen, J.; Chang, J.; Gong, M.; He, H.; Yang, J.; Yuan, X.; Li, L.; et al. Atomic-Precision Gold Clusters for NIR-II Imaging. Adv. Mater. 2019, 31, e1901015. [Google Scholar] [CrossRef] [PubMed]
- Patra, H.K.; Banerjee, S.; Chaudhuri, U.; Lahiri, P.; Dasgupta, A.K. Cell selective response to gold nanoparticles. Nanomedicine 2007, 3, 111–119. [Google Scholar] [CrossRef]
- Carnovale, C.; Bryant, G.; Shukla, R.; Bansal, V. Identifying Trends in Gold Nanoparticle Toxicity and Uptake: Size, Shape, Capping Ligand, and Biological Corona. ACS Omega 2019, 4, 242–256. [Google Scholar] [CrossRef]
- Bogatyrev, V.A.; Dykman, L.A.; Khlebtsov, B.N.; Khlebtsov, N.G. Measurement of mean size and evaluation of polydispersity of gold nanoparticles from spectra of optical absorption and scattering. Opt. Spectrosc. 2004, 96, 128–135. [Google Scholar] [CrossRef]
- Li, D.; Liu, Q.; Qi, Q.; Shi, H.; Hsu, E.C.; Chen, W.; Yuan, W.; Wu, Y.; Lin, S.; Zeng, Y.; et al. Gold Nanoclusters for NIR-II Fluorescence Imaging of Bones. Small 2020, 16, e2003851. [Google Scholar] [CrossRef]
- Simpson, C.A.; Salleng, K.J.; Cliffel, D.E.; Feldheim, D.L. In vivo toxicity, biodistribution, and clearance of glutathione-coated gold nanoparticles. Nanomedicine 2013, 9, 257–263. [Google Scholar] [CrossRef] [PubMed]
- Wu, H.; Tang, L.; Dong, H.; Zhi, M.; Guo, L.; Hong, X.; Liu, M.; Xiao, Y.; Zeng, X. Shape and Size Dependence of Pharmacokinetics, Biodistribution, and Toxicity of Gold Nanoparticles. Mol. Pharm. 2024, in press. [Google Scholar] [CrossRef]
- Mateo, D.; Morales, P.; Ávalos, A.; Haza, A.I. Comparative cytotoxicity evaluation of different size gold nanoparticles in human dermal fibroblasts. J. Exp. Nanosci. 2015, 10, 1401–1417. [Google Scholar] [CrossRef]
- Huang, K.; Ma, H.; Liu, J.; Huo, S.; Kumar, A.; Wei, T.; Zhang, X.; Jin, S.; Gan, Y.; Wang, P.C.; et al. Size-Dependent Localization and Penetration of Ultrasmall Gold Nanoparticles in Cancer Cells, Multicellular Spheroids, and Tumors In Vivo. ACS Nano 2012, 6, 4483–4493. [Google Scholar] [CrossRef] [PubMed]
- Sang, D.; Luo, X.; Liu, J. Biological Interaction and Imaging of Ultrasmall Gold Nanoparticles. Nano-Micro Lett. 2023, 16, 44. [Google Scholar] [CrossRef] [PubMed]
- Matulionyte, M.; Dapkute, D.; Budenaite, L.; Jarockyte, G.; Rotomskis, R. Photoluminescent Gold Nanoclusters in Cancer Cells: Cellular Uptake, Toxicity, and Generation of Reactive Oxygen Species. Int. J. Mol. Sci. 2017, 18, 378. [Google Scholar] [CrossRef]
- Hoshyar, N.; Gray, S.; Han, H.; Bao, G. The effect of nanoparticle size on in vivo pharmacokinetics and cellular interaction. Nanomedicine 2016, 11, 673–692. [Google Scholar] [CrossRef] [PubMed]
- Zhang, X.D.; Chen, J.; Luo, Z.; Wu, D.; Shen, X.; Song, S.S.; Sun, Y.M.; Liu, P.X.; Zhao, J.; Huo, S.; et al. Enhanced Tumor Accumulation of Sub-2 nm Gold Nanoclusters for Cancer Radiation Therapy. Adv. Healthc. Mater. 2014, 3, 133–141. [Google Scholar] [CrossRef] [PubMed]
- Kawasaki, H.; Kumar, S.; Li, G.; Zeng, C.; Kauffman, D.R.; Yoshimoto, J.; Iwasaki, Y.; Jin, R. Generation of Singlet Oxygen by Photoexcited Au25(SR)18 Clusters. Chem. Mater. 2014, 26, 2777–2788. [Google Scholar] [CrossRef]
- Jiang, X.; Du, B.; Tang, S.; Hsieh, J.T.; Zheng, J. Photoacoustic Imaging of Nanoparticle Transport in the Kidneys at High Temporal Resolution. Angew. Chem. Int. Ed. Engl. 2019, 58, 5994–6000. [Google Scholar] [CrossRef] [PubMed]
- Jiang, K.; Smith, D.A.; Pinchuk, A. Size-Dependent Photothermal Conversion Efficiencies of Plasmonically Heated Gold Nanoparticles. J. Phys. Chem. C 2013, 117, 27073–27080. [Google Scholar] [CrossRef]
- Li, X.; Hu, Z.; Ma, J.; Wang, X.; Zhang, Y.; Wang, W.; Yuan, Z. The systematic evaluation of size-dependent toxicity and multi-time biodistribution of gold nanoparticles. Colloids Surf. B 2018, 167, 260–266. [Google Scholar] [CrossRef] [PubMed]
- Chithrani, B.D.; Ghazani, A.A.; Chan, W.C.W. Determining the Size and Shape Dependence of Gold Nanoparticle Uptake into Mammalian Cells. Nano Lett. 2006, 6, 662–668. [Google Scholar] [CrossRef] [PubMed]
- Yue, J.; Feliciano, T.J.; Li, W.; Lee, A.; Odom, T.W. Gold Nanoparticle Size and Shape Effects on Cellular Uptake and Intracellular Distribution of siRNA Nanoconstructs. Bioconjugate Chem. 2017, 28, 1791–1800. [Google Scholar] [CrossRef]
- Lu, F.; Wu, S.H.; Hung, Y.; Mou, C.Y. Size Effect on Cell Uptake in Well-Suspended, Uniform Mesoporous Silica Nanoparticles. Small 2009, 5, 1408–1413. [Google Scholar] [CrossRef] [PubMed]
- Zhang, G.; Yang, Z.; Lu, W.; Zhang, R.; Huang, Q.; Tian, M.; Li, L.; Liang, D.; Li, C. Influence of anchoring ligands and particle size on the colloidal stability and in vivo biodistribution of polyethylene glycol-coated gold nanoparticles in tumor-xenografted mice. Biomaterials 2009, 30, 1928–1936. [Google Scholar] [CrossRef]
- Blau, R.; Krivitsky, A.; Epshtein, Y.; Satchi-Fainaro, R. Are nanotheranostics and nanodiagnostics-guided drug delivery stepping stones towards precision medicine? Drug Resist. Updat. 2016, 27, 39–58. [Google Scholar] [CrossRef]
- Jiang, X.; Du, B.; Huang, Y.; Yu, M.; Zheng, J. Cancer Photothermal Therapy with ICG-Conjugated Gold Nanoclusters. Bioconjugate Chem. 2020, 31, 1522–1528. [Google Scholar] [CrossRef] [PubMed]
- Nath, P.; Chatterjee, M.; Chanda, N. Dithiothreitol-Facilitated Synthesis of Bovine Serum Albumin–Gold Nanoclusters for Pb(II) Ion Detection on Paper Substrates and in Live Cells. ACS Appl. Nano Mater. 2018, 1, 5108–5118. [Google Scholar] [CrossRef]
- Yamamoto, M.; Osaka, I.; Yamashita, K.; Hasegawa, H.; Arakawa, R.; Kawasaki, H. Effects of ligand species and cluster size of biomolecule-protected Au nanoclusters on efficiency of singlet-oxygen generation. J. Lumin. 2016, 180, 315–320. [Google Scholar] [CrossRef]
- Mondal, N.; Paul, S.; Samanta, A. Photoinduced 2-way electron transfer in composites of metal nanoclusters and semiconductor quantum dots. Nanoscale 2016, 8, 14250–14256. [Google Scholar] [CrossRef] [PubMed]
- Bhamore, J.R.; Murthy, Z.V.P.; Kailasa, S.K. Fluorescence turn-off detection of spermine in biofluids using pepsin mediated synthesis of gold nanoclusters as a probe. J. Mol. Liq. 2019, 280, 18–24. [Google Scholar] [CrossRef]
- Li, J.J.; Guan, Z.J.; Yuan, S.F.; Hu, F.; Wang, Q.M. Enriching Structural Diversity of Alkynyl-Protected Gold Nanoclusters with Chlorides. Angew. Chem. Int. Ed. Engl. 2021, 60, 6699–6703. [Google Scholar] [CrossRef] [PubMed]
- Dou, X.; Wang, X.; Qian, S.; Liu, N.; Yuan, X. From understanding the roles of tetraoctylammonium bromide in the two-phase Brust–Schiffrin method to tuning the size of gold nanoclusters. Nanoscale 2020, 12, 19855–19860. [Google Scholar] [CrossRef] [PubMed]
- Yao, Q.; Yuan, X.; Fung, V.; Yu, Y.; Leong, D.T.; Jiang, D.-e.; Xie, J. Understanding seed-mediated growth of gold nanoclusters at molecular level. Nat. Commun. 2017, 8, 927. [Google Scholar] [CrossRef]
- Cao, Y.; Fung, V.; Yao, Q.; Chen, T.; Zang, S.; Jiang, D.-e.; Xie, J. Control of single-ligand chemistry on thiolated Au25 nanoclusters. Nat. Commun. 2020, 11, 5498. [Google Scholar] [CrossRef] [PubMed]
- Hossain, S.; Kurashige, W.; Wakayama, S.; Kumar, B.; Nair, L.V.; Niihori, Y.; Negishi, Y. Ligand Exchange Reactions in Thiolate-Protected Au25 Nanoclusters with Selenolates or Tellurolates: Preferential Exchange Sites and Effects on Electronic Structure. J. Phys. Chem. C 2016, 120, 25861–25869. [Google Scholar] [CrossRef]
- Chen, T.; Yao, Q.; Yuan, X.; Nasaruddin, R.R.; Xie, J. Heating or Cooling: Temperature Effects on the Synthesis of Atomically Precise Gold Nanoclusters. J. Phys. Chem. C 2017, 121, 10743–10751. [Google Scholar] [CrossRef]
- Kong, Y.; Chen, J.; Gao, F.; Brydson, R.; Johnson, B.; Heath, G.; Zhang, Y.; Wu, L.; Zhou, D. Near-infrared fluorescent ribonuclease-A-encapsulated gold nanoclusters: Preparation, characterization, cancer targeting and imaging. Nanoscale 2013, 5, 1009–1017. [Google Scholar] [CrossRef] [PubMed]
- Li, Q.; Zhou, R.; Sun, Y.; Xiao, D.; Liu, M.; Zhao, D.; Peng, S.; Chen, Y.; Lin, Y. Synthesis and Antitumor Application of Antiangiogenetic Gold Nanoclusters. ACS Appl. Mater. Interfaces 2021, 13, 11708–11720. [Google Scholar] [CrossRef]
- Hua, Y.; Shao, Z.-H.; Zhai, A.; Zhang, L.-J.; Wang, Z.-Y.; Zhao, G.; Xie, F.; Liu, J.-Q.; Zhao, X.; Chen, X.; et al. Water-Soluble Au25 Clusters with Single-Crystal Structure for Mitochondria-Targeting Radioimmunotherapy. ACS Nano 2023, 17, 7837–7846. [Google Scholar] [CrossRef] [PubMed]
- Luo, D.; Wang, X.; Zeng, S.; Ramamurthy, G.; Burda, C.; Basilion, J.P. Targeted Gold Nanocluster-Enhanced Radiotherapy of Prostate Cancer. Small 2019, 15, 1900968. [Google Scholar] [CrossRef]
- Xu, Y.; Sherwood, J.; Qin, Y.; Crowley, D.; Bonizzoni, M.; Bao, Y. The role of protein characteristics in the formation and fluorescence of Au nanoclusters. Nanoscale 2014, 6, 1515–1524. [Google Scholar] [CrossRef]
- Ma, J.; Yang, M.; Zhang, B.; Niu, M. The roles of templates consisting of amino acids in the synthesis and application of gold nanoclusters. Nanoscale 2024, 16, 7287–7306. [Google Scholar] [CrossRef]
- Chakraborty, I.; Pradeep, T. Atomically Precise Clusters of Noble Metals: Emerging Link between Atoms and Nanoparticles. Chem. Rev. 2017, 117, 8208–8271. [Google Scholar] [CrossRef] [PubMed]
- Xia, N.; Wu, Z. Controlling ultrasmall gold nanoparticles with atomic precision. Chem. Sci. 2021, 12, 2368–2380. [Google Scholar] [CrossRef] [PubMed]
- Li, G.; Abroshan, H.; Liu, C.; Zhuo, S.; Li, Z.; Xie, Y.; Kim, H.J.; Rosi, N.L.; Jin, R. Tailoring the Electronic and Catalytic Properties of Au25 Nanoclusters via Ligand Engineering. ACS Nano 2016, 10, 7998–8005. [Google Scholar] [CrossRef]
- Yuan, X.; Goswami, N.; Chen, W.; Yao, Q.; Xie, J. Insights into the effect of surface ligands on the optical properties of thiolated Au25 nanoclusters. Chem. Commun. 2016, 52, 5234–5237. [Google Scholar] [CrossRef]
- Tofanelli, M.A.; Salorinne, K.; Ni, T.W.; Malola, S.; Newell, B.; Phillips, B.; Häkkinen, H.; Ackerson, C.J. Jahn-Teller effects in Au25(SR)18. Chem. Sci. 2016, 7, 1882–1890. [Google Scholar] [CrossRef] [PubMed]
- Juarez-Mosqueda, R.; Mpourmpakis, G. Elucidating the optical spectra of [Au(25)(SR)(18)](q) nanoclusters. Phys. Chem. Chem. Phys. 2019, 21, 22272–22282. [Google Scholar] [CrossRef] [PubMed]
- Chen, L.Y.; Wang, C.W.; Yuan, Z.; Chang, H.T. Fluorescent Gold Nanoclusters: Recent Advances in Sensing and Imaging. Anal. Chem. 2015, 87, 216–229. [Google Scholar] [CrossRef] [PubMed]
- Cantelli, A.; Guidetti, G.; Manzi, J.; Caponetti, V.; Montalti, M. Towards Ultra-Bright Gold Nanoclusters. Eur. J. Inorg. Chem. 2017, 2017, 5068–5084. [Google Scholar] [CrossRef]
- Weerawardene, K.L.D.M.; Aikens, C.M. Theoretical Insights into the Origin of Photoluminescence of Au25(SR)18– Nanoparticles. J. Am. Chem. Soc. 2016, 138, 11202–11210. [Google Scholar] [CrossRef] [PubMed]
- Fu, J.; Liu, J.; Li, Y.; Wang, C.; Shen, J.; Qi, W. Gold nanoclusters with enhanced near-infrared emission and its application as sensors for biological molecules. Anal. Chim. Acta 2023, 1258, 341172. [Google Scholar] [CrossRef] [PubMed]
- Dixon, J.M.; Egusa, S. Conformational Change-Induced Fluorescence of Bovine Serum Albumin–Gold Complexes. J. Am. Chem. Soc. 2018, 140, 2265–2271. [Google Scholar] [CrossRef] [PubMed]
- Teymorian, S.; Giri, L.; Palmeri, J.R.; Bujanda, A.A.; Karna, S.P. Photo, Thermal, and Temporal Stability of Protein-Templated Fluorescent Gold Nanoclusters; ARL: Aberdeen Proving Ground, MD, USA, 2018; pp. 1–17. [Google Scholar]
- Cui, H.; Shao, Z.-S.; Song, Z.; Wang, Y.-B.; Wang, H.-S. Development of gold nanoclusters: From preparation to applications in the field of biomedicine. J. Mater. Chem. C 2020, 8, 14312–14333. [Google Scholar] [CrossRef]
- Casteleiro, B.; Martinho, J.M.G.; Farinha, J.P.S. Encapsulation of gold nanoclusters: Stabilization and more. Nanoscale 2021, 13, 17199–17217. [Google Scholar] [CrossRef]
- Liu, P.; Yang, W.; Shi, L.; Zhang, H.; Xu, Y.; Wang, P.; Zhang, G.; Chen, W.R.; Zhang, B.; Wang, X. Concurrent photothermal therapy and photodynamic therapy for cutaneous squamous cell carcinoma by gold nanoclusters under a single NIR laser irradiation. J. Mater. Chem. B 2019, 7, 6924–6933. [Google Scholar] [CrossRef]
- Yan, Q.; Yuan, Z.; Wu, Y.; Zhou, C.; Dai, Y.; Wan, X.; Yang, D.; Liu, X.; Xue, N.; Zhu, Y.; et al. Atomically Precise Water-Soluble Gold Nanoclusters: Synthesis and Biomedical Application. Precis. Chem. 2023, 1, 468–479. [Google Scholar] [CrossRef]
- Kumar, S.; Jin, R. Water-soluble Au25(Capt)18 nanoclusters: Synthesis, thermal stability, and optical properties. Nanoscale 2012, 4, 4222–4227. [Google Scholar] [CrossRef]
- Wang, M.; Tian, F.; Xin, Q.; Ma, H.; Liu, L.; Yang, S.; Sun, S.; Song, N.; Tan, K.; Li, Z.; et al. In Vivo Toxicology of Metabolizable Atomically Precise Au25 Clusters at Ultrahigh Doses. Bioconjugate Chem. 2024, 35, 540–550. [Google Scholar] [CrossRef] [PubMed]
- Chen, S.; Li, S.; Wang, Y.; Chen, Z.; Wang, H.; Zhang, X.-D. Gold Nanoclusters for Tumor Diagnosis and Treatment. Adv. NanoBiomed Res. 2023, 3, 2300082. [Google Scholar] [CrossRef]
- Katla, S.K.; Zhang, J.; Castro, E.; Bernal, R.A.; Li, X. Atomically Precise Au(25)(SG)18 Nanoclusters: Rapid Single-Step Synthesis and Application in Photothermal Therapy. ACS Appl. Mater. Interfaces 2018, 10, 75–82. [Google Scholar] [CrossRef] [PubMed]
- Feng, L.; He, F.; Dai, Y.; Liu, B.; Yang, G.; Gai, S.; Niu, N.; Lv, R.; Li, C.; Yang, P. A Versatile Near Infrared Light Triggered Dual-Photosensitizer for Synchronous Bioimaging and Photodynamic Therapy. ACS Appl. Mater. Interfaces 2017, 9, 12993–13008. [Google Scholar] [CrossRef]
- Yang, D.; Yang, G.; Gai, S.; He, F.; An, G.; Dai, Y.; Lv, R.; Yang, P. Au25 cluster functionalized metal–organic nanostructures for magnetically targeted photodynamic/photothermal therapy triggered by single wavelength 808 nm near-infrared light. Nanoscale 2015, 7, 19568–19578. [Google Scholar] [CrossRef]
- Lan, G.; Ni, K.; Lin, W. Nanoscale metal–organic frameworks for phototherapy of cancer. Coord. Chem. Rev. 2019, 379, 65–81. [Google Scholar] [CrossRef] [PubMed]
- Wu, Q.; Niu, M.; Chen, X.; Tan, L.; Fu, C.; Ren, X.; Ren, J.; Li, L.; Xu, K.; Zhong, H.; et al. Biocompatible and biodegradable zeolitic imidazolate framework/polydopamine nanocarriers for dual stimulus triggered tumor thermo-chemotherapy. Biomaterials 2018, 162, 132–143. [Google Scholar] [CrossRef]
- Bi, H.; Dai, Y.; Yang, P.; Xu, J.; Yang, D.; Gai, S.; He, F.; An, G.; Zhong, C.; Lin, J. Glutathione and H2O2 consumption promoted photodynamic and chemotherapy based on biodegradable MnO2–Pt@Au25 nanosheets. Chem. Eng. J. 2019, 356, 543–553. [Google Scholar] [CrossRef]
- He, F.; Yang, G.; Yang, P.; Yu, Y.; Lv, R.; Li, C.; Dai, Y.; Gai, S.; Lin, J. A New Single 808 nm NIR Light-Induced Imaging-Guided Multifunctional Cancer Therapy Platform. Adv. Funct. Mater. 2015, 25, 3966–3976. [Google Scholar] [CrossRef]
- Fan, C.; Zhai, S.; Hu, W.; Chi, S.; Song, D.; Liu, Z. Gold nanoclusters as a GSH activated mitochondrial targeting photosensitizer for efficient treatment of malignant tumors. RSC Adv. 2021, 11, 21384–21389. [Google Scholar] [CrossRef]
- Luo, D.; Wang, X.; Walker, E.; Springer, S.; Ramamurthy, G.; Burda, C.; Basilion, J.P. Targeted Chemoradiotherapy of Prostate Cancer Using Gold Nanoclusters with Protease Activatable Monomethyl Auristatin E. ACS Appl. Mater. Interfaces 2022, 14, 14916–14927. [Google Scholar] [CrossRef] [PubMed]
- Fang, X.; Wang, Y.; Ma, X.; Li, Y.; Zhang, Z.; Xiao, Z.; Liu, L.; Gao, X.; Liu, J. Mitochondria-targeting Au nanoclusters enhance radiosensitivity of cancer cells. J. Mater. Chem. B 2017, 5, 4190–4197. [Google Scholar] [CrossRef]










| Particle Size | Synthesis Degree of Difficulty | Reproducibility | Biocompatibility | Cellular Uptake | Tumor Uptake | Therapeutic Efficacy Upon Irradiation | Elimination of Particles |
|---|---|---|---|---|---|---|---|
| Au25NCs | + [19] | + [25,26] | + [30,31] | + [34,35] | + [38] | + [38,39] | + [26,31,40] |
| 2–5 nm | + [23] | − [23] | − [32] | − [15] | + [15] | − [41] | + [15] |
| 10–30 nm | + [23,24] | − [27,28,29] | − [27,42] | + [15,24,43] | − [15] | − [41] | − [42] |
| 50–100 nm | + [24] | − [28] | − [33] | + [28,44,45] | − [46] | − [41] | − [42] |
Disclaimer/Publisher’s Note: The statements, opinions and data contained in all publications are solely those of the individual author(s) and contributor(s) and not of MDPI and/or the editor(s). MDPI and/or the editor(s) disclaim responsibility for any injury to people or property resulting from any ideas, methods, instructions or products referred to in the content. |
© 2024 by the authors. Licensee MDPI, Basel, Switzerland. This article is an open access article distributed under the terms and conditions of the Creative Commons Attribution (CC BY) license (https://creativecommons.org/licenses/by/4.0/).
Share and Cite
Lockwood, Z.A.; Jirousek, M.R.; Basilion, J.P.; Burda, C. Applications of Au25 Nanoclusters in Photon-Based Cancer Therapies. Nanomaterials 2025, 15, 39. https://doi.org/10.3390/nano15010039
Lockwood ZA, Jirousek MR, Basilion JP, Burda C. Applications of Au25 Nanoclusters in Photon-Based Cancer Therapies. Nanomaterials. 2025; 15(1):39. https://doi.org/10.3390/nano15010039
Chicago/Turabian StyleLockwood, Zoey A., Michael R. Jirousek, James P. Basilion, and Clemens Burda. 2025. "Applications of Au25 Nanoclusters in Photon-Based Cancer Therapies" Nanomaterials 15, no. 1: 39. https://doi.org/10.3390/nano15010039
APA StyleLockwood, Z. A., Jirousek, M. R., Basilion, J. P., & Burda, C. (2025). Applications of Au25 Nanoclusters in Photon-Based Cancer Therapies. Nanomaterials, 15(1), 39. https://doi.org/10.3390/nano15010039

