Controllable Synthesis of Three-Dimensional Chiral Au Nanoflowers Induced by Cysteine with Excellent Biocompatible Properties
Abstract
1. Introduction
2. Materials and Methods
2.1. Materials and Reagents
2.2. Preparation of Au Nanospheres (Au NPs)
2.3. Synthesis of Au TOH Seeds
2.4. Synthesis of Chiral Au NFs
2.5. Calculation of g-Factor Values
2.6. Polyethylene Glycol (PEG) Coating
2.7. Cytotoxicity Analysis
2.8. Characterizations
3. Results
3.1. Synthesis of Au TOHs
3.2. Effect of AuNP Seed Concentration on Chiral Au NFs
3.3. Effect of Cys Concentration on Chiral Au NFs
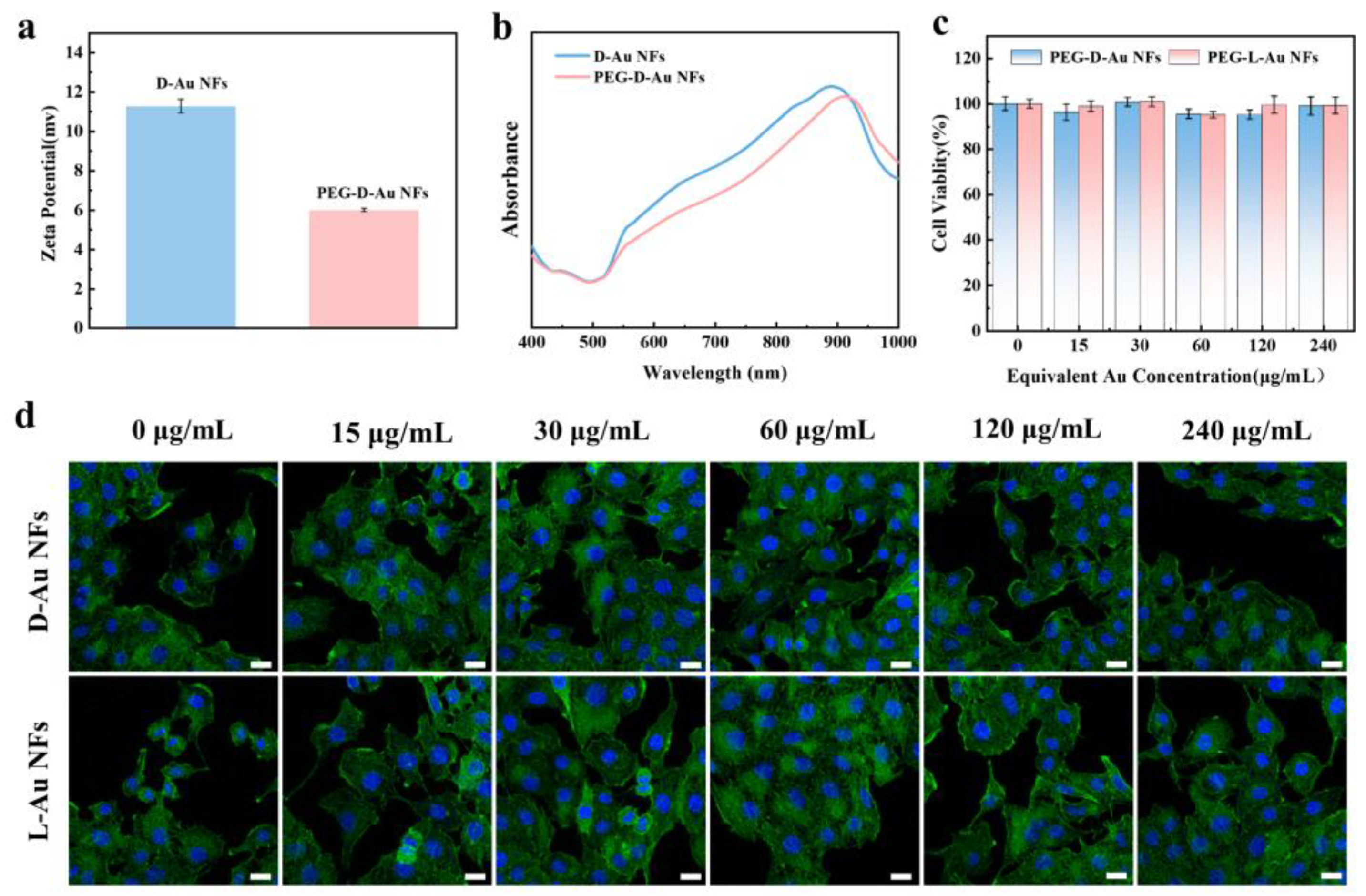
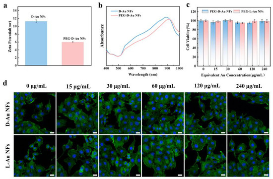
3.4. Biocompatibility Studies
4. Conclusions
Author Contributions
Funding
Data Availability Statement
Conflicts of Interest
References
- Xiao, L.; An, T.; Wang, L.; Xu, X.; Sun, H. Novel properties and applications of chiral inorganic nanostructures. Nano Today 2020, 30, 100824. [Google Scholar] [CrossRef]
- Gonzalez-Rubio, G.; Liz-Marzan, L.M. A peptide-guided twist of light. Nature 2018, 556, 313–314. [Google Scholar] [CrossRef] [PubMed]
- Chirality control of inorganic materials and metals by peptides or amino acids. Mater. Adv. 2020, 1, 512–524. [CrossRef]
- Zheng, G.; He, J.; Kumar, V.; Wang, S.; Pastoriza-Santos, I.; Pérez-Juste, J.; Liz-Marzán, L.M.; Wong, K.-Y. Discrete metal nanoparticles with plasmonic chirality. Chem. Soc. Rev. 2021, 50, 3738–3754. [Google Scholar] [CrossRef] [PubMed]
- Zhao, L.; Zhou, Y.; Niu, G.; Gao, F.; Sun, Z.; Li, H.; Jiang, Y. Advances in Chiral Gold Nano-Assemblies and Their Bioapplication Based on Optical Properties. Part. Part. Syst. Charact. 2022, 39, 2100231. [Google Scholar] [CrossRef]
- Ni, B.; Mychinko, M.; Gómez-Graña, S.; Morales-Vidal, J.; Obelleiro-Liz, M.; Heyvaert, W.; Vila-Liarte, D.; Zhuo, X.; Albrecht, W.; Zheng, G.; et al. Chiral Seeded Growth of Gold Nanorods Into Fourfold Twisted Nanoparticles with Plasmonic Optical Activity. Adv. Mater. 2023, 35, 2208299. [Google Scholar] [CrossRef]
- Xu, D.; Lin, Q.; Chang, H.-T. Chiral Ag and Au Nanomaterials Based Optical Approaches for Analytical Applications. Part. Part. Syst. Charact. 2019, 36, 1800552. [Google Scholar] [CrossRef]
- Kumar, J.; Eraña, H.; López-Martínez, E.; Claes, N.; Martín, V.F.; Solís, D.M.; Bals, S.; Cortajarena, A.L.; Castilla, J.; Liz-Marzán, L.M. Detection of amyloid fibrils in Parkinson’s disease using plasmonic chirality. Proc. Natl. Acad. Sci. USA 2018, 115, 3225–3230. [Google Scholar] [CrossRef] [PubMed]
- Wang, G.; Hao, C.; Ma, W.; Qu, A.; Chen, C.; Xu, J.; Xu, C.; Kuang, H.; Xu, L. Chiral Plasmonic Triangular Nanorings with SERS Activity for Ultrasensitive Detection of Amyloid Proteins in Alzheimer’s Disease. Adv. Mater. 2021, 33, 2102337. [Google Scholar] [CrossRef]
- Zhang, M.; Zhang, H.; Feng, J.; Zhou, Y.; Wang, B. Synergistic chemotherapy, physiotherapy and photothermal therapy against bacterial and biofilms infections through construction of chiral glutamic acid functionalized gold nanobipyramids. Chem. Eng. J. 2020, 393, 124778. [Google Scholar] [CrossRef]
- Wang, Y.; Black, K.C.L.; Luehmann, H.; Li, W.; Zhang, Y.; Cai, X.; Wan, D.; Liu, S.-Y.; Li, M.; Kim, P.; et al. Comparison Study of Gold Nanohexapods, Nanorods, and Nanocages for Photothermal Cancer Treatment. ACS Nano 2013, 7, 2068–2077. [Google Scholar] [CrossRef] [PubMed]
- Ma, N.; Liu, J.; He, W.; Li, Z.; Luan, Y.; Song, Y.; Garg, S. Folic acid-grafted bovine serum albumin decorated graphene oxide: An efficient drug carrier for targeted cancer therapy. J. Colloid Interface Sci. 2017, 490, 598–607. [Google Scholar] [CrossRef] [PubMed]
- Gao, R.; Xu, L.; Hao, C.; Xu, C.; Kuang, H. Circular Polarized Light Activated Chiral Satellite Nanoprobes for the Imaging and Analysis of Multiple Metal Ions in Living Cells. Angew. Chem. Int. Ed. 2019, 58, 3913–3917. [Google Scholar] [CrossRef]
- Zhang, N.-N.; Sun, H.-R.; Xue, Y.; Peng, F.; Liu, K. Tuning the Chiral Morphology of Gold Nanoparticles with Oligomeric Gold–Glutathione Complexes. J. Phys. Chem. C 2021, 125, 10708–10715. [Google Scholar] [CrossRef]
- Wang, S.; Zheng, L.; Chen, W.; Ji, L.; Zhang, L.; Lu, W.; Fang, Z.; Guo, F.; Qi, L.; Liu, M. Helically Grooved Gold Nanoarrows: Controlled Fabrication, Superhelix, and Transcribed Chiroptical Switching. CCS Chem. 2021, 3, 2473–2484. [Google Scholar] [CrossRef]
- Lee, H.-E.; Ahn, H.-Y.; Mun, J.; Lee, Y.Y.; Kim, M.; Cho, N.H.; Chang, K.; Kim, W.S.; Rho, J.; Nam, K.T. Amino-acid- and peptide-directed synthesis of chiral plasmonic gold nanoparticles. Nature 2018, 556, 360–365. [Google Scholar] [CrossRef]
- Zheng, G.; Bao, Z.; Pérez-Juste, J.; Du, R.; Liu, W.; Dai, J.; Zhang, W.; Lee, L.Y.S.; Wong, K.-Y. Tuning the Morphology and Chiroptical Properties of Discrete Gold Nanorods with Amino Acids. Angew. Chem. Int. Ed. 2018, 57, 16452–16457. [Google Scholar] [CrossRef] [PubMed]
- Zheng, G.; Jiao, S.; Zhang, W.; Wang, S.; Zhang, Q.; Gu, L.; Ye, W.; Li, J.; Ren, X.; Zhang, Z.; et al. Fine-tune chiroptical activity in discrete chiral Au nanorods. Nano Res. 2022, 15, 6574–6581. [Google Scholar] [CrossRef]
- Yan, J.; Chen, Y.; Hou, S.; Chen, J.; Meng, D.; Zhang, H.; Fan, H.; Ji, Y.; Wu, X. Fabricating chiroptical starfruit-like Au nanoparticles via interface modulation of chiral thiols. Nanoscale 2017, 9, 11093–11102. [Google Scholar] [CrossRef] [PubMed]
- Im, S.W.; Jo, E.; Kim, R.M.; Han, J.H.; Nam, K.T. 32-Symmetric Chiral Gold Nanoplates with Near-Infrared Circular Dichroism. Adv. Opt. Mater. 2023, 11, 2300037. [Google Scholar] [CrossRef]
- Zheng, Y.; Li, X.; Huang, L.; Li, X.; Yang, S.; Wang, Q.; Du, J.; Wang, Y.; Ding, W.; Gao, B.; et al. Homochiral Nanopropeller via Chiral Active Surface Growth. J. Am. Chem. Soc. 2024, 146, 410–418. [Google Scholar] [CrossRef]
- González-Rubio, G.; Mosquera, J.; Kumar, V.; Pedrazo-Tardajos, A.; Llombart, P.; Solís, D.M.; Lobato, I.; Noya, E.G.; Guerrero-Martínez, A.; Taboada, J.M.; et al. Micelle-directed chiral seeded growth on anisotropic gold nanocrystals. Science 2020, 368, 1472–1477. [Google Scholar] [CrossRef] [PubMed]
- Xu, L.; Wang, X.; Wang, W.; Sun, M.; Choi, W.J.; Kim, J.-Y.; Hao, C.; Li, S.; Qu, A.; Lu, M.; et al. Enantiomer-dependent immunological response to chiral nanoparticles. Nature 2022, 601, 366–373. [Google Scholar] [CrossRef] [PubMed]
- Chen, Y.; Gao, J.; Yang, X. Chiral Metamaterials of Plasmonic Slanted Nanoapertures with Symmetry Breaking. Nano Lett. 2018, 18, 520–527. [Google Scholar] [CrossRef]
- Song, Q.; Liu, B. Uniform colloidal synthesis of highly branched chiral gold nanoparticles. Chem. Commun. 2024, 60, 5602–5605. [Google Scholar] [CrossRef] [PubMed]
- Ni, B.; González-Rubio, G.; Gordon, K.V.; Bals, S.; Kotov, N.A.; Liz-Marzán, L.M. Seed-Mediated Growth and Advanced Characterization of Chiral Gold Nanorods. Adv. Mater. 2024, 36, 2412473. [Google Scholar] [CrossRef]
- Lee, H.-E.; Yang, K.D.; Yoon, S.M.; Ahn, H.-Y.; Lee, Y.Y.; Chang, H.; Jeong, D.H.; Lee, Y.-S.; Kim, M.Y.; Nam, K.T. Concave Rhombic Dodecahedral Au Nanocatalyst with Multiple High-Index Facets for CO2 Reduction. ACS Nano 2015, 9, 8384–8393. [Google Scholar] [CrossRef]
- Huo, D.; Ding, H.; Zhou, S.; Li, J.; Tao, J.; Ma, Y.; Xia, Y. Facile synthesis of gold trisoctahedral nanocrystals with controllable sizes and dihedral angles. Nanoscale 2018, 10, 11034–11042. [Google Scholar] [CrossRef]
- Zhou, Z.-Y.; Tian, N.; Huang, Z.-Z.; Chen, D.-J.; Sun, S.-G. Nanoparticle catalysts with high energy surfaces and enhanced activity synthesized by electrochemical method. Faraday Discuss. 2008, 140, 81–92. [Google Scholar] [CrossRef] [PubMed]
- Im, S.W.; Zhang, D.; Han, J.H.; Kim, R.M.; Choi, C.; Kim, Y.M.; Nam, K.T. Investigating chiral morphogenesis of gold using generative cellular automata. Nat. Mater. 2024, 23, 977–983. [Google Scholar] [CrossRef]
- Wu, F.; Tian, Y.; Luan, X.; Lv, X.; Li, F.; Xu, G.; Niu, W. Synthesis of Chiral Au Nanocrystals with Precise Homochiral Facets for Enantioselective Surface Chemistry. Nano Lett. 2022, 22, 2915–2922. [Google Scholar] [CrossRef] [PubMed]
- Zheng, Y.; Zong, J.; Xiang, T.; Ren, Q.; Su, D.; Feng, Y.; Wang, Y.; Chen, H. Turning weak into strong: On the CTAB-induced active surface growth. Sci. China Chem. 2022, 65, 1299–1305. [Google Scholar] [CrossRef]
- Morales-Vidal, J.; López, N.; Ortuño, M.A. Chirality Transfer in Gold Nanoparticles by L-Cysteine Amino Acid: A First-Principles Study. J. Phys. Chem. C 2019, 123, 13758–13764. [Google Scholar] [CrossRef]
- Huo, D.; Cao, Z.; Li, J.; Xie, M.; Tao, J.; Xia, Y. Seed-Mediated Growth of Au Nanospheres into Hexagonal Stars and the Emergence of a Hexagonal Close-Packed Phase. Nano Lett. 2019, 19, 3115–3121. [Google Scholar] [CrossRef]
- Lee, H.-E.; Kim, R.M.; Ahn, H.-Y.; Lee, Y.Y.; Byun, G.H.; Im, S.W.; Mun, J.; Rho, J.; Nam, K.T. Cysteine-encoded chirality evolution in plasmonic rhombic dodecahedral gold nanoparticles. Nat. Commun. 2020, 11, 263. [Google Scholar] [CrossRef]
- Cho, N.H.; Kim, Y.B.; Lee, Y.Y.; Im, S.W.; Kim, R.M.; Kim, J.W.; Namgung, S.D.; Lee, H.-E.; Kim, H.; Han, J.H.; et al. Adenine oligomer directed synthesis of chiral gold nanoparticles. Nat. Commun. 2022, 13, 3831. [Google Scholar] [CrossRef] [PubMed]
- Weng, Y.; Wang, Q.; Zhang, C.; He, Y.; Ran, X.; Kuang, Y.; Liu, R.; Guo, L. Near-infrared photothermal therapy of chiral Au helicoids with broadband optical absorption. New J. Chem. 2023, 47, 882–890. [Google Scholar] [CrossRef]






| Concentration (μg/mL) | Mean Size (d, nm) | Standard Deviation (σ, nm) |
|---|---|---|
| 38.8 | 40.3 | ±1.5 |
| 31.4 | 43.3 | ±1.7 |
| 26.4 | 52.1 | ±2.1 |
| 22.8 | 58.3 | ±2.0 |
| 20.0 | 60.6 | ±1.3 |
| 17.8 | 63.6 | ±2.1 |
Disclaimer/Publisher’s Note: The statements, opinions and data contained in all publications are solely those of the individual author(s) and contributor(s) and not of MDPI and/or the editor(s). MDPI and/or the editor(s) disclaim responsibility for any injury to people or property resulting from any ideas, methods, instructions or products referred to in the content. |
© 2024 by the authors. Licensee MDPI, Basel, Switzerland. This article is an open access article distributed under the terms and conditions of the Creative Commons Attribution (CC BY) license (https://creativecommons.org/licenses/by/4.0/).
Share and Cite
Liu, S.; Zhang, J.; Yan, W. Controllable Synthesis of Three-Dimensional Chiral Au Nanoflowers Induced by Cysteine with Excellent Biocompatible Properties. Nanomaterials 2024, 14, 2040. https://doi.org/10.3390/nano14242040
Liu S, Zhang J, Yan W. Controllable Synthesis of Three-Dimensional Chiral Au Nanoflowers Induced by Cysteine with Excellent Biocompatible Properties. Nanomaterials. 2024; 14(24):2040. https://doi.org/10.3390/nano14242040
Chicago/Turabian StyleLiu, Shengmiao, Jianhao Zhang, and Wenjing Yan. 2024. "Controllable Synthesis of Three-Dimensional Chiral Au Nanoflowers Induced by Cysteine with Excellent Biocompatible Properties" Nanomaterials 14, no. 24: 2040. https://doi.org/10.3390/nano14242040
APA StyleLiu, S., Zhang, J., & Yan, W. (2024). Controllable Synthesis of Three-Dimensional Chiral Au Nanoflowers Induced by Cysteine with Excellent Biocompatible Properties. Nanomaterials, 14(24), 2040. https://doi.org/10.3390/nano14242040

