Tantalum Nitride-Based Theranostic Agent for Photoacoustic Imaging-Guided Photothermal Therapy in the Second NIR Window
Abstract
1. Introduction
2. Materials and Methods
2.1. Materials
2.2. Synthesis of TaN-PVP NPs
2.3. Characterization
2.4. Photothermal and PA Performance of TaN-PVP NPs
2.5. Cell Lines and Culture Conditions
2.6. Animals and Tumor Model
2.7. Cytotoxicity of TaN-PVP In Vitro
2.8. In Vivo Imaging and Biodistribution of TaN-PVP NPs
2.9. In Vivo Photothermal Therapy
2.10. Hemolysis Assays
2.11. Detection of Kidney/Liver Indicators
2.12. Statistical Analysis
3. Results and Discussion
3.1. Synthesis and Characterization of TaN-PVP NPs
3.2. Photothermal Property and PAI of TaN-PVP NPs
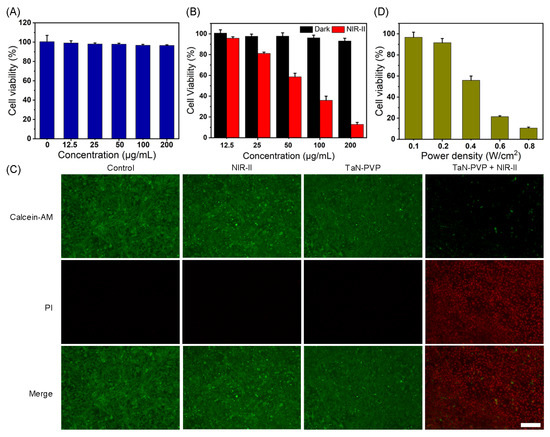
3.3. PTT Efficiency of TaN-PVP NPs In Vitro
3.4. Biodistribution and Imaging of TaN-PVP NPs In Vivo
3.5. PTT Effect of TaN-PVP NPs In Vivo
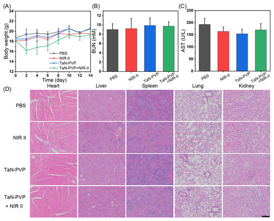
3.6. Biocompatibility Evaluation of TaN-PVP NPs
4. Conclusions
Supplementary Materials
Author Contributions
Funding
Institutional Review Board Statement
Informed Consent Statement
Data Availability Statement
Acknowledgments
Conflicts of Interest
Abbreviations
References
- Cook, A.B.; Decuzzi, P. Harnessing endogenous stimuli for responsive materials in theranostics. ACS Nano 2021, 15, 2068–2098. [Google Scholar] [CrossRef] [PubMed]
- Madamsetty, V.S.; Mukherjee, A.; Mukherjee, S. Recent trends of the bio-inspired nanoparticles in cancer theranostics. Front. Pharmacol. 2019, 10, 1264. [Google Scholar] [CrossRef] [PubMed]
- Arranja, A.G.; Pathak, V.; Lammers, T.; Shi, Y. Tumor-targeted nanomedicines for cancer theranostics. Pharmacol. Res. 2017, 115, 87–95. [Google Scholar] [CrossRef] [PubMed]
- Tabish, T.A.; Dey, P.; Mosca, S.; Salimi, M.; Palombo, F.; Matousek, P.; Stone, N. Smart gold nanostructures for light mediated cancer theranostics: Combining optical diagnostics with photothermal therapy. Adv. Sci. 2020, 7, 1903441. [Google Scholar] [CrossRef] [PubMed]
- Tao, W.; Kong, N.; Ji, X.; Zhang, Y.; Sharma, A.; Ouyang, J.; Qi, B.; Wang, J.; Xie, N.; Kang, C.; et al. Emerging two-dimensional monoelemental materials (Xenes) for biomedical applications. Chem. Soc. Rev. 2019, 48, 2891–2912. [Google Scholar] [CrossRef]
- Feng, W.; Han, X.; Wang, R.; Gao, X.; Hu, P.; Yue, W.; Chen, Y.; Shi, J. Nanocatalysts-augmented and photothermal-enhanced tumor-specific sequential nanocatalytic therapy in both nir-i and nir-ii biowindows. Adv. Mater. 2019, 31, 1805919. [Google Scholar] [CrossRef]
- Shao, J.; Xie, H.; Huang, H.; Li, Z.; Sun, Z.; Xu, Y.; Xiao, Q.; Yu, X.-F.; Zhao, Y.; Zhang, H.; et al. Biodegradable black phosphorus-based nanospheres for in vivo photothermal cancer therapy. Nat. Commun. 2016, 7, 12967. [Google Scholar] [CrossRef]
- Li, G.; Zhong, X.; Wang, X.; Gong, F.; Lei, H.; Zhou, Y.; Li, C.; Xiao, Z.; Ren, G.; Zhang, L. Titanium carbide nanosheets with defect structure for photothermal-enhanced sonodynamic therapy. Bioact. Mater. 2022, 8, 409–419. [Google Scholar] [CrossRef]
- He, T.; Jiang, C.; He, J.; Zhang, Y.; He, G.; Wu, J.; Lin, J.; Zhou, X.; Huang, P. Manganese-dioxide-coating-instructed plasmonic modulation of gold nanorods for activatable duplex-imaging-guided NIR-II photothermal-chemodynamic therapy. Adv. Mater. 2021, 33, 2008540. [Google Scholar] [CrossRef]
- Pan, Y.; Ma, X.; Liu, C.; Xing, J.; Zhou, S.; Parshad, B.; Schwerdtle, T.; Li, W.; Wu, A.; Haag, R. Retinoic acid-loaded dendritic polyglycerol-conjugated gold nanostars for targeted photothermal therapy in breast cancer stem cells. ACS Nano 2021, 15, 15069–15084. [Google Scholar] [CrossRef]
- Zhao, R.; Han, X.; Li, Y.; Wang, H.; Ji, T.; Zhao, Y.; Nie, G. Photothermal effect enhanced cascade-targeting strategy for improved pancreatic cancer therapy by gold nanoshell@mesoporous silica nanorod. ACS Nano 2017, 11, 8103–8113. [Google Scholar] [CrossRef] [PubMed]
- Zhang, D.-Y.; Zheng, Y.; Tan, C.-P.; Sun, J.-H.; Zhang, W.; Ji, L.-N.; Mao, Z.-W. Graphene oxide decorated with Ru (II)–polyethylene glycol complex for lysosome-targeted imaging and photodynamic/photothermal therapy. ACS Appl. Mater. Interfaces 2017, 9, 6761–6771. [Google Scholar] [CrossRef] [PubMed]
- Zhang, D.Y.; Zheng, Y.; Zhang, H.; Sun, J.H.; Tan, C.P.; He, L.; Zhang, W.; Ji, L.N.; Mao, Z.W. Delivery of phosphorescent anticancer iridium (III) complexes by polydopamine nanoparticles for targeted combined photothermal-chemotherapy and thermal/photoacoustic/lifetime imaging. Adv. Sci. 2018, 5, 1800581. [Google Scholar] [CrossRef] [PubMed]
- Patel, K.D.; Singh, R.K.; Kim, H.-W. Carbon-based nanomaterials as an emerging platform for theranostics. Mater. Horiz. 2019, 6, 434–469. [Google Scholar] [CrossRef]
- Fei, W.; Zhang, M.; Fan, X.; Ye, Y.; Zhao, M.; Zheng, C.; Li, Y.; Zheng, X. Engineering of bioactive metal sulfide nanomaterials for cancer therapy. J. Nanobiotechnol. 2021, 19, 93. [Google Scholar] [CrossRef]
- Zhao, L.; Yang, Q.; Guo, W.; Zhang, F.; Yu, K.; Yang, C.; Qu, F. Non-stoichiometric cobalt sulfide nanodots enhance photothermal and chemodynamic therapies against solid tumor. J. Colloid Interface Sci. 2021, 600, 390–402. [Google Scholar] [CrossRef]
- Cai, H.; Dai, X.; Guo, X.; Zhang, L.; Cao, K.; Yan, F.; Ji, B.; Liu, Y. Ataxia telangiectasia mutated inhibitor-loaded copper sulfide nanoparticles for low-temperature photothermal therapy of hepatocellular carcinoma. Acta Biomater. 2021, 127, 276–286. [Google Scholar] [CrossRef]
- Ouyang, J.; Zhang, L.; Li, L.; Chen, W.; Tang, Z.; Ji, X.; Feng, C.; Tao, N.; Kong, N.; Chen, T.; et al. Cryogenic exfoliation of 2D stanene nanosheets for cancer theranostics. Nano-Micro Lett. 2021, 13, 90. [Google Scholar] [CrossRef]
- Liu, Y.; Xiao, Y.; Cao, Y.; Guo, Z.; Li, F.; Wang, L. Construction of chitosan-based hydrogel incorporated with antimonene nanosheets for rapid capture and elimination of bacteria. Adv. Funct. Mater. 2020, 30, 2003196. [Google Scholar] [CrossRef]
- Zhen, X.; Xie, C.; Pu, K. Temperature-correlated afterglow of a semiconducting polymer nanococktail for imaging-guided photothermal therapy. Angew. Chem. Int. Ed. 2018, 57, 3938–3942. [Google Scholar] [CrossRef]
- Fernandes, N.; Rodrigues, C.F.; Moreira, A.F.; Correia, I.J. Overview of the application of inorganic nanomaterials in cancer photothermal therapy. Biomater. Sci. 2020, 8, 2990–3020. [Google Scholar] [CrossRef] [PubMed]
- Dai, Q.; Ren, E.; Xu, D.; Zeng, Y.; Chen, C.; Liu, G. Indocyanine green-based nanodrugs: A portfolio strategy for precision medicine. Prog. Nat. Sci. 2020, 30, 577–588. [Google Scholar] [CrossRef]
- Yue, C.; Liu, P.; Zheng, M.; Zhao, P.; Wang, Y.; Ma, Y.; Cai, L. IR-780 dye loaded tumor targeting theranostic nanoparticles for NIR imaging and photothermal therapy. Biomaterials 2013, 34, 6853–6861. [Google Scholar] [CrossRef] [PubMed]
- Jung, H.S.; Verwilst, P.; Sharma, A.; Shin, J.; Sessler, J.L.; Kim, J.S. Organic molecule-based photothermal agents: An expanding photothermal therapy universe. Chem. Soc. Rev. 2018, 47, 2280–2297. [Google Scholar] [CrossRef] [PubMed]
- Li, B.; Wang, Q.; Zou, R.; Liu, X.; Xu, K.; Li, W.; Hu, J. Cu7.2S4 nanocrystals: A novel photothermal agent with a 56.7% photothermal conversion efficiency for photothermal therapy of cancer cells. Nanoscale 2014, 6, 3274–3282. [Google Scholar] [CrossRef]
- Yu, J.; Yang, C.; Li, J.; Ding, Y.; Zhang, L.; Yousaf, M.Z.; Lin, J.; Pang, R.; Wei, L.; Xu, L. Multifunctional Fe5C2 nanoparticles: A targeted theranostic platform for magnetic resonance imaging and photoacoustic tomography-guided photothermal therapy. Adv. Mater. 2014, 26, 4114–4120. [Google Scholar] [CrossRef]
- Wang, J.; Sun, Z.; Wang, S.; Zhao, C.; Xu, J.; Gao, S.; Yang, M.; Sheng, F.; Gao, S.; Hou, Y. Biodegradable ferrous sulfide-based nanocomposites for tumor theranostics through specific intratumoral acidosis-induced metabolic symbiosis disruption. J. Am. Chem. Soc. 2022, 144, 19884–19895. [Google Scholar] [CrossRef]
- Wang, X.; Guo, Z.; Zhang, C.; Zhu, S.; Li, L.; Gu, Z.; Zhao, Y. Ultrasmall BiOI quantum dots with efficient renal clearance for enhanced radiotherapy of cancer. Adv. Sci. 2020, 7, 1902561. [Google Scholar] [CrossRef]
- Cai, R.; Xiang, H.; Yang, D.; Lin, K.-T.; Wu, Y.; Zhou, R.; Gu, Z.; Yan, L.; Zhao, Y.; Tan, W. Plasmonic AuPt@CuS heterostructure with enhanced synergistic efficacy for radiophotothermal therapy. J. Am. Chem. Soc. 2021, 143, 16113–16127. [Google Scholar] [CrossRef]
- Lei, S.; Zhang, J.; Blum, N.T.; Li, M.; Zhang, D.-Y.; Yin, W.; Zhao, F.; Lin, J.; Huang, P. In vivo three-dimensional multispectral photoacoustic imaging of dual enzyme-driven cyclic cascade reaction for tumor catalytic therapy. Nat. Commun. 2022, 13, 1298. [Google Scholar] [CrossRef]
- Li, S.; Chen, H.; Liu, H.; Liu, L.; Yuan, Y.; Mao, C.; Zhang, W.; Zhang, X.; Guo, W.; Lee, C.-S. In vivo real-time pharmaceutical evaluations of near-infrared ii fluorescent nanomedicine bound polyethylene glycol ligands for tumor photothermal ablation. ACS Nano 2020, 14, 13681–13690. [Google Scholar] [CrossRef] [PubMed]
- Zhang, Y.; He, S.; Xu, C.; Jiang, Y.; Miao, Q.; Pu, K. An activatable polymeric nanoprobe for fluorescence and photoacoustic imaging of tumor-associated neutrophils in cancer immunotherapy. Angew. Chem. Int. Ed. 2022, 61, e202203184. [Google Scholar] [CrossRef]
- Fan, W.; Tang, W.; Lau, J.; Shen, Z.; Xie, J.; Shi, J.; Chen, X. Breaking the depth dependence by nanotechnology-enhanced X-ray-excited deep cancer theranostics. Adv. Mater. 2019, 31, 1806381. [Google Scholar] [CrossRef] [PubMed]
- Gao, D.; Shi, Y.; Ni, J.; Chen, S.; Wang, Y.; Zhao, B.; Song, M.; Guo, X.; Ren, X.; Zhang, X.; et al. NIR/MRI-guided oxygen-independent carrier-free anti-tumor nano-theranostics. Small 2022, 18, 2106000. [Google Scholar] [CrossRef] [PubMed]
- Cheng, X.; Gao, J.; Ding, Y.; Lu, Y.; Wei, Q.; Cui, D.; Fan, J.; Li, X.; Zhu, E.; Lu, Y.; et al. Multi-functional liposome: A powerful theranostic nano-platform enhancing photodynamic therapy. Adv. Sci. 2021, 8, 2100876. [Google Scholar] [CrossRef]
- Shao, J.; Zhang, J.; Jiang, C.; Lin, J.; Huang, P. Biodegradable titanium nitride mxene quantum dots for cancer phototheranostics in NIR-I/II biowindows. Chem. Eng. J. 2020, 400, 126009. [Google Scholar] [CrossRef]
- Liu, J.; Wang, A.; Liu, S.; Yang, R.; Wang, L.; Gao, F.; Zhou, H.; Yu, X.; Liu, J.; Chen, C. A titanium nitride nanozyme for ph-responsive and irradiation-enhanced cascade-catalytic tumor therapy. Angew. Chem. Int. Ed. 2021, 60, 25328. [Google Scholar] [CrossRef]
- Zhang, C.; Wang, S.-B.; Chen, Z.-X.; Fan, J.-X.; Zhong, Z.-L.; Zhang, X.-Z. A tungsten nitride-based degradable nanoplatform for dual-modal image-guided combinatorial chemo-photothermal therapy of tumors. Nanoscale 2019, 11, 2027–2036. [Google Scholar] [CrossRef]
- Xu, Q.; Zhao, S.; Deng, L.; Ouyang, J.; Wen, M.; Zeng, K.; Chen, W.; Zhang, L.; Liu, Y.-N. A NIR-II light responsive hydrogel based on 2D engineered tungsten nitride nanosheets for multimode chemo/photothermal therapy. Chem. Commun. 2019, 55, 9471–9474. [Google Scholar] [CrossRef]
- Wang, S.-B.; Zhang, C.; Liu, X.-H.; Chen, Z.-X.; Peng, S.-Y.; Zhong, Z.-L.; Zhang, X.-Z. A tungsten nitride-based O2 self-sufficient nanoplatform for enhanced photodynamic therapy against hypoxic tumors. Adv. Ther. 2019, 2, 1900012. [Google Scholar] [CrossRef]
- Jin, Y.; Li, Y.; Ma, X.; Zha, Z.; Shi, L.; Tian, J.; Dai, Z. Encapsulating tantalum oxide into polypyrrole nanoparticles for X-ray CT/photoacoustic bimodal imaging-guided photothermal ablation of cancer. Biomaterials 2014, 35, 5795–5804. [Google Scholar] [CrossRef] [PubMed]
- Liu, Y.; Ji, X.; Liu, J.; Tong, W.W.; Askhatova, D.; Shi, J. Tantalum sulfide nanosheets as a theranostic nanoplatform for computed tomography imaging-guided combinatorial chemo-photothermal therapy. Adv. Funct. Mater. 2017, 27, 1703261. [Google Scholar] [CrossRef] [PubMed]
- Wang, M.; Liang, Y.; Liao, F.; Younis, M.R.; Zheng, Y.; Zhao, X.; Yu, X.; Guo, W.; Zhang, D.-Y. Iridium tungstate nanozyme-mediated hypoxic regulation and anti-inflammation for duplex imaging guided photothermal therapy of metastatic breast tumors. ACS Appl. Mater. Interfaces 2022, 14, 56471–56482. [Google Scholar] [CrossRef] [PubMed]
- Roper, D.K.; Ahn, W.; Hoepfner, M. Microscale heat transfer transduced by surface plasmon resonant gold nanoparticles. J. Phys. Chem. C 2007, 111, 3636–3641. [Google Scholar] [CrossRef]
- Gothe, Y.; Romero-Canelón, I.; Marzo, T.; Sadler, P.J.; Messori, L.; Metzler-Nolte, N. Synthesis and mode of action studies on iridium(I)–nhc anticancer drug candidates. Eur. J. Inorg. Chem. 2018, 2018, 2461–2470. [Google Scholar] [CrossRef]
- Jin, C.; Liu, J.; Chen, Y.; Li, G.; Guan, R.; Zhang, P.; Ji, L.; Chao, H. Cyclometalated iridium (III) complexes with imidazo [4, 5-f][1, 10] phenanthroline derivatives for mitochondrial imaging in living cells. Dalton Trans. 2015, 44, 7538–7547. [Google Scholar] [CrossRef]
- Zhang, D.-Y.; Younis, M.R.; Liu, H.; Lei, S.; Wan, Y.; Qu, J.; Lin, J.; Huang, P. Multi-enzyme mimetic ultrasmall iridium nanozymes as reactive oxygen/nitrogen species scavengers for acute kidney injury management. Biomaterials 2021, 271, 120706. [Google Scholar] [CrossRef]
- He, T.; Yuan, Y.; Jiang, C.; Blum, N.T.; He, J.; Huang, P.; Lin, J. Light-triggered transformable ferrous ion delivery system for photothermal primed chemodynamic therapy. Angew. Chem. Int. Ed. 2021, 60, 6047–6054. [Google Scholar] [CrossRef]
- Pathmanathan, N.; Balleine, R.L. Ki67 and proliferation in breast cancer. J. Clin. Pathol. 2013, 66, 512–516. [Google Scholar] [CrossRef]







Disclaimer/Publisher’s Note: The statements, opinions and data contained in all publications are solely those of the individual author(s) and contributor(s) and not of MDPI and/or the editor(s). MDPI and/or the editor(s) disclaim responsibility for any injury to people or property resulting from any ideas, methods, instructions or products referred to in the content. |
© 2023 by the authors. Licensee MDPI, Basel, Switzerland. This article is an open access article distributed under the terms and conditions of the Creative Commons Attribution (CC BY) license (https://creativecommons.org/licenses/by/4.0/).
Share and Cite
Yi, H.; Yan, G.; He, J.; Zhuang, J.; Jin, C.; Zhang, D.-Y. Tantalum Nitride-Based Theranostic Agent for Photoacoustic Imaging-Guided Photothermal Therapy in the Second NIR Window. Nanomaterials 2023, 13, 1708. https://doi.org/10.3390/nano13111708
Yi H, Yan G, He J, Zhuang J, Jin C, Zhang D-Y. Tantalum Nitride-Based Theranostic Agent for Photoacoustic Imaging-Guided Photothermal Therapy in the Second NIR Window. Nanomaterials. 2023; 13(11):1708. https://doi.org/10.3390/nano13111708
Chicago/Turabian StyleYi, Huixi, Gaoyang Yan, Jinzhen He, Jiani Zhuang, Chengzhi Jin, and Dong-Yang Zhang. 2023. "Tantalum Nitride-Based Theranostic Agent for Photoacoustic Imaging-Guided Photothermal Therapy in the Second NIR Window" Nanomaterials 13, no. 11: 1708. https://doi.org/10.3390/nano13111708
APA StyleYi, H., Yan, G., He, J., Zhuang, J., Jin, C., & Zhang, D.-Y. (2023). Tantalum Nitride-Based Theranostic Agent for Photoacoustic Imaging-Guided Photothermal Therapy in the Second NIR Window. Nanomaterials, 13(11), 1708. https://doi.org/10.3390/nano13111708
