Encapsulation of Photothermal Nanoparticles in Stealth and pH-Responsive Micelles for Eradication of Infectious Biofilms In Vitro and In Vivo
Abstract
:1. Introduction
2. Materials and Methods
2.1. Materials
2.2. Synthesis of PDA-NPs and ICG Coating
2.3. Encapsulation of PDA-ICG-NPs in Micelles
2.4. Characterization and Photothermal Efficiency of Nanoparticles before and after Micellar Encapsulation
2.5. Bacterial Culturing and Harvesting
2.6. Killing of Planktonic S. aureus by Photothermal Nanoparticles before and after Micellar Encapsulation
2.7. Biofilm Penetration and Accumulation of Photothermal Nanoparticles after Micellar Encapsulation
2.8. Hemolysis and Cytotoxicity of Photothermal Nanoparticles after Micellar Encapsulation
2.9. Subcutaneous Infection Model
2.10. Biosafety Analyses
2.11. Statistical Analyses
3. Results
3.1. Characterization of PDA- and PDA-ICG Nanoparticles before and after Micellar Encapsulation
3.2. Photothermal Killing of Planktonic S. aureus by PDA-ICG-NPs before and after Micellar Encapsulation
3.3. pH-Induced Penetration and Accumulation of S. aureus in a Biofilm-Mode of Growth by Photothermal PDA-ICG-NPs after Micellar Encapsulation
3.4. Cytotoxicity, Hemolysis and Biosafety of Photothermal PDA-ICG-NPs after Micellar Encapsulation
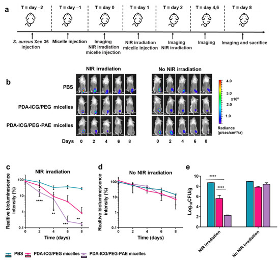
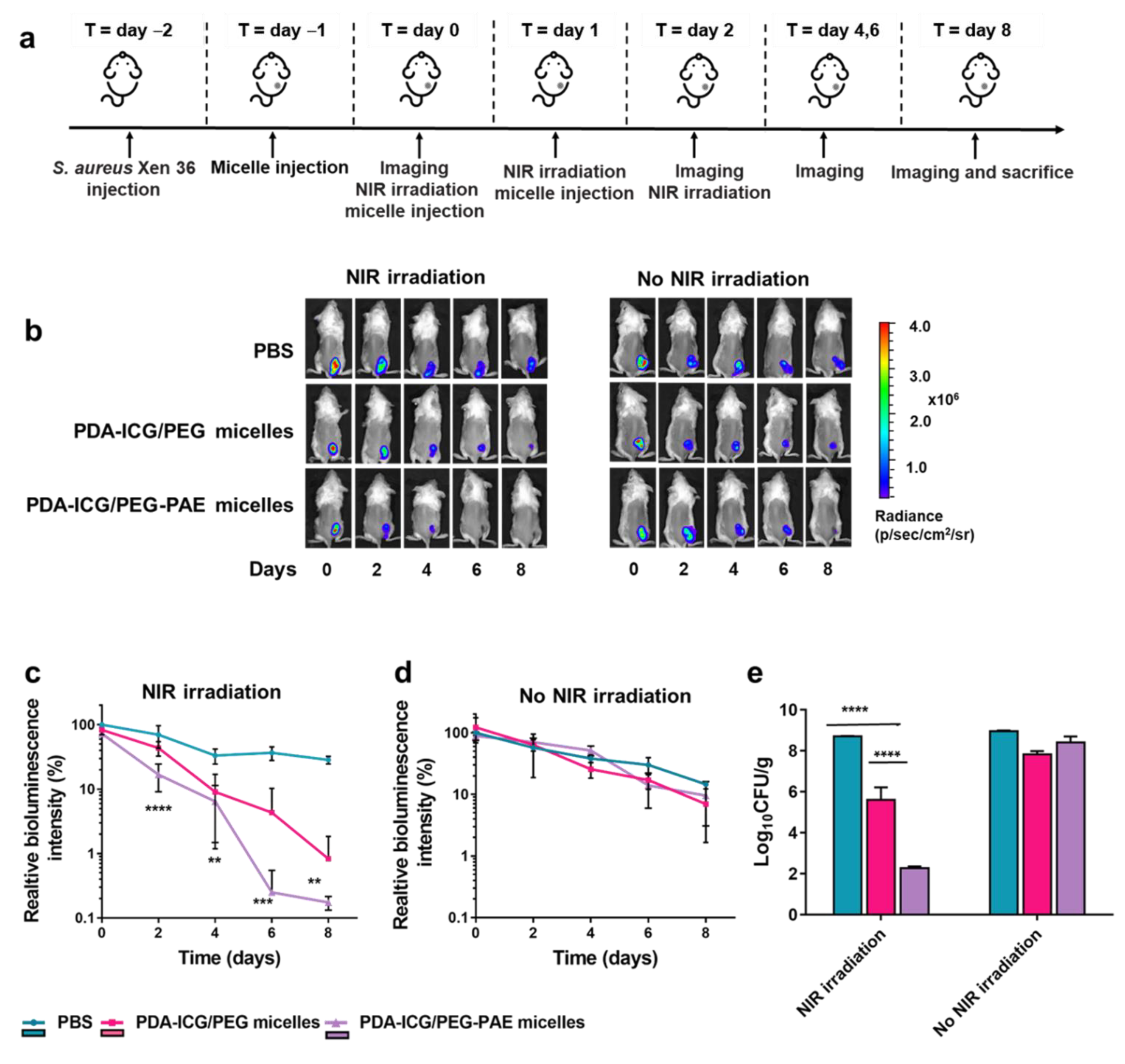
3.5. Eradication of a Sub-Cutaneous S. aureus Biofilm in Mice by Photothermal PDA-ICG-NPs after Micellar Encapsulation
4. Discussion
5. Conclusions
Supplementary Materials
Author Contributions
Funding
Institutional Review Board Statement
Data Availability Statement
Acknowledgments
Conflicts of Interest
References
- Jaque, D.; Martinez Maestro, L.; del Rosal, B.; Haro-Gonzalez, P.; Benayas, A.; Plaza, J.L.; Martin Rodriguez, E.; Garcia Sole, J. Nanoparticles for Photothermal Therapies. Nanoscale 2014, 6, 9494–9530. [Google Scholar] [CrossRef]
- Zhou, J.; Lu, Z.; Zhu, X.; Wang, X.; Liao, Y.; Ma, Z.; Li, F. NIR Photothermal Therapy using Polyaniline Nanoparticles. Biomaterials 2013, 34, 9584–9592. [Google Scholar] [CrossRef]
- Conlon, B.P.; Nakayasu, E.S.; Fleck, L.E.; LaFleur, M.D.; Isabella, V.M.; Coleman, K.; Leonard, S.N.; Smith, R.D.; Adkins, J.N.; Lewis, K. Activated Clpp Kills Persisters and Eradicates a Chronic Biofilm Infection. Nature 2013, 503, 365–370. [Google Scholar] [CrossRef] [PubMed] [Green Version]
- Padalkar, M.; Pleshko, N. Wavelength-Dependent Penetration Depth of Near Infrared Radiation into Cartilage. Analyst 2015, 140, 2093–2100. [Google Scholar] [CrossRef] [PubMed] [Green Version]
- Peng, X.; Wang, R.; Wang, T.; Yang, W.; Wang, H.; Gu, W.; Ye, L. Carbon Dots/Prussian Blue Satellite/Core Nanocomposites for Optical Imaging and Photothermal Therapy. ACS Appl. Mater. Interfaces 2018, 10, 1084–1092. [Google Scholar] [CrossRef] [PubMed]
- Akhavan, O.; Ghaderi, E.; Aghayee, S.; Fereydooni, Y.; Talebi, A. The Use of a Glucose-Reduced Graphene Oxide Suspension for Photothermal Cancer Therapy. J. Mater. Chem. 2012, 22, 13773. [Google Scholar] [CrossRef]
- Lee, J.H.; Cheglakov, Z.; Yi, J.; Cronin, T.M.; Gibson, K.J.; Tian, B.; Weizmann, Y. Plasmonic Photothermal Gold Bipyramid Nanoreactors for Ultrafast Real-Time Bioassays. J. Am. Chem. Soc. 2017, 139, 8054–8057. [Google Scholar] [CrossRef] [PubMed]
- Tian, Q.; Hu, J.; Zhu, Y.; Zou, R.; Chen, Z.; Yang, S.; Li, R.; Su, Q.; Han, Y.; Liu, X. Sub-10 nm Fe3O4@Cu(2-X)S Core-Shell Nanoparticles for Dual-Modal Imaging and Photothermal Therapy. J. Am. Chem. Soc. 2013, 135, 8571–8577. [Google Scholar] [CrossRef]
- Zhou, Y.; Hu, Y.; Sun, W.; Zhou, B.; Zhu, J.; Peng, C.; Shen, M.; Shi, X. Polyaniline-Loaded Gamma-Polyglutamic Acid Nanogels as a Platform for Photoacoustic Imaging-Guided Tumor Photothermal Therapy. Nanoscale 2017, 9, 12746–12754. [Google Scholar] [CrossRef]
- Poinard, B.; Neo, S.Z.Y.; Yeo, E.L.L.; Heng, H.P.S.; Neoh, K.G.; Kah, J.C.Y. Polydopamine Nanoparticles Enhance Drug Release for Combined Photodynamic and Photothermal Therapy. ACS Appl. Mater. Interfaces 2018, 10, 21125–21136. [Google Scholar] [CrossRef]
- Lynge, M.E.; Van der Westen, R.; Postma, A.; Städler, B. Polydopamine—A Nature-Inspired Polymer Coating for Biomedical Science. Nanoscale 2011, 3, 4916–4928. [Google Scholar] [CrossRef]
- Gao, R.; Van der Mei, H.C.; Ren, Y.; Chen, H.; Chen, G.; Busscher, H.J.; Peterson, B.W. Thermo-Resistance of Eskape-Panel Pathogens, Eradication and Growth Prevention of an Infectious Biofilm by Photothermal, Polydopamine-Nanoparticles In Vitro. Nanomedicine 2021, 32, 102324. [Google Scholar] [CrossRef] [PubMed]
- Ren, X.; Gao, R.; Van der Mei, H.C.; Ren, Y.; Peterson, B.W.; Busscher, H.J. Eradicating Infecting Bacteria while Maintaining Tissue Integration on Photothermal Nanoparticle-Coated Titanium Surfaces. ACS Appl. Mater. Interfaces 2020, 12, 34610–34619. [Google Scholar] [CrossRef] [PubMed]
- Han, J.; Park, W.; Park, S.J.; Na, K. Photosensitizer-Conjugated Hyaluronic Acid-Shielded Polydopamine Nanoparticles for Targeted Photomediated Tumor Therapy. ACS Appl. Mater. Interfaces 2016, 8, 7739–7747. [Google Scholar] [CrossRef] [PubMed]
- Liu, Y.; Van der Mei, H.C.; Zhao, B.; Zhai, Y.; Cheng, T.; Li, Y.; Zhang, Z.; Busscher, H.J.; Ren, Y.; Shi, L. Eradication of Multidrug-Resistant Staphylococcal Infections by Light-Activatable Micellar Nanocarriers in a Murine Model. Adv. Funct. Mater. 2017, 27, 1701974. [Google Scholar] [CrossRef]
- Ju, E.; Li, Z.; Li, M.; Dong, K.; Ren, J.; Qu, X. Functional Polypyrrole-Silica Composites as Photothermal Agents for Targeted Killing of Bacteria. Chem. Commun. 2013, 49, 9048–9050. [Google Scholar] [CrossRef]
- Koo, H.; Allan, R.N.; Howlin, R.P.; Stoodley, P.; Hall-Stoodley, L. Targeting Microbial Biofilms: Current and Prospective Therapeutic Strategies. Nat. Rev. Microbiol. 2017, 15, 740–755. [Google Scholar] [CrossRef]
- Otitoju, T.A.; Ahmad, A.L.; Ooi, B.S. Superhydrophilic (Superwetting) Surfaces: A Review on Fabrication and Application. J. Ind. Eng. Chem. 2017, 47, 19–40. [Google Scholar] [CrossRef]
- Hu, S.; Pei, X.; Duan, L.; Zhu, Z.; Liu, Y.; Chen, J.; Chen, T.; Ji, P.; Wan, Q.; Wang, J. A Mussel-Inspired Film for Adhesion to Wet Buccal Tissue and Efficient Buccal Drug Delivery. Nat. Commun. 2021, 12, 1689. [Google Scholar] [CrossRef]
- Jin, Y.; Liang, L.; Sun, X.; Yu, G.; Chen, S.; Shi, S.; Liu, H.; Li, Z.; Ge, K.; Liu, D.; et al. Deoxyribozyme-Nanosponges for Improved Photothermal Therapy by Overcoming Thermoresistance. NPG Asia Mater. 2018, 10, 373–384. [Google Scholar] [CrossRef] [Green Version]
- Bhavane, R.; Starosolski, Z.; Stupin, I.; Ghaghada, K.B.; Annapragada, A. NIR-II Fluorescence Imaging Using Indocyanine Green Nanoparticles. Sci. Rep. 2018, 8, 14455. [Google Scholar] [CrossRef] [PubMed] [Green Version]
- Carr, J.A.; Franke, D.; Caram, J.R.; Perkinson, C.F.; Saif, M.; Askoxylakis, V.; Datta, M.; Fukumura, D.; Jain, R.K.; Bawendi, M.G.; et al. Shortwave Infrared Fluorescence Imaging with the Clinically Approved Near-Infrared Dye Indocyanine Green. Proc. Natl. Acad. Sci. USA 2018, 115, 4465–4470. [Google Scholar] [CrossRef] [PubMed] [Green Version]
- Liu, Y.; Ai, K.; Liu, J.; Deng, M.; He, Y.; Lu, L. Dopamine-Melanin Colloidal Nanospheres: An Efficient Near-Infrared Photothermal Therapeutic Agent for In Vivo Cancer Therapy. Adv. Mater. 2013, 25, 1353–1359. [Google Scholar] [CrossRef] [PubMed]
- Liu, Y.; Busscher, H.J.; Zhao, B.; Li, Y.; Zhang, Z.; Van der Mei, H.C.; Ren, Y.; Shi, L. Surface-Adaptive, Antimicrobially Loaded, Micellar Nanocarriers with Enhanced Penetration and Killing Efficiency in Staphylococcal Biofilms. ACS Nano 2016, 10, 4779–4789. [Google Scholar] [CrossRef] [PubMed]
- Ren, W.; Yan, Y.; Zeng, L.; Shi, Z.; Gong, A.; Schaaf, P.; Wang, D.; Zhao, J.; Zou, B.; Yu, H.; et al. A Near Infrared Light Triggered Hydrogenated Black TiO2 for Cancer Photothermal Therapy. Adv. Healthc. Mater. 2015, 4, 1526–1536. [Google Scholar] [CrossRef]
- Hurdle, J.G.; O’Neill, A.J.; Chopra, I.; Lee, R.E. Targeting Bacterial Membrane Function: An Underexploited Mechanism for Treating Persistent Infections. Nat. Rev. Microbiol. 2011, 9, 62–75. [Google Scholar] [CrossRef] [Green Version]
- Quan, K.; Zhang, Z.; Ren, Y.; Busscher, H.J.; Van der Mei, H.C.; Peterson, B.W. Homogeneous Distribution of Magnetic, Antimicrobial-Carrying Nanoparticles through an Infectious Biofilm Enhances Biofilm-Killing Efficacy. ACS Biomater. Sci. Eng. 2020, 6, 205–212. [Google Scholar] [CrossRef] [Green Version]
- Dong, Y.; Wang, L.; Yuan, K.; Ji, F.; Gao, J.; Zhang, Z.; Du, X.; Tian, Y.; Wang, Q.; Zhang, L. Magnetic Microswarm Composed of Porous Nanocatalysts for Targeted Elimination of Biofilm Occlusion. ACS Nano 2021, 15, 5056–5067. [Google Scholar] [CrossRef]
- Shi, Z.; Zhang, Y.; Dai, R.; Chen, S.; Zhang, M.; Jin, L.; Wang, J.; Zhao, W.; Zhao, C. Rationally Designed Magnetic Poly(Catechol-Hexanediamine) Particles for Bacteria Removal and On-Demand Biofilm Eradication. Colloids Surf. B 2020, 186, 110728. [Google Scholar] [CrossRef]
- Quan, K.; Zhang, Z.; Ren, Y.; Busscher, H.J.; Van der Mei, H.C.; Peterson, B.W. Possibilities and Impossibilities of Magnetic Nanoparticle use in the Control of Infectious Biofilms. J. Mater. Sci. Technol. 2021, 69, 69–78. [Google Scholar] [CrossRef]
- Wu, Y.; Deng, G.; Jiang, K.; Wang, H.; Song, Z.; Han, H. Photothermally Triggered Nitric Oxide Nanogenerator Targeting Type IV Pili for Precise Therapy of Bacterial Infections. Biomaterials 2021, 268, 120588. [Google Scholar] [CrossRef]
- Teng, C.P.; Zhou, T.; Ye, E.; Liu, S.; Koh, L.D.; Low, M.; Loh, X.J.; Win, K.Y.; Zhang, L.; Han, M.Y. Effective Targeted Photothermal Ablation of Multidrug Resistant Bacteria and their Biofilms with NIR-Absorbing Gold Nanocrosses. Adv. Healthc. Mat. 2016, 5, 2122–2130. [Google Scholar] [CrossRef] [PubMed]
- Wang, S.; Shen, W.; Zheng, S.; Li, Z.; Wang, C.; Zhang, L.; Liu, Y. Dual-Signal Lateral Flow Assay using Vancomycin-Modified Nanotags for Rapid and Sensitive Detection of Staphylococcus aureus. RSC Adv. 2021, 11, 13297–13303. [Google Scholar] [CrossRef]
- Guo, Z.; Huang, X.; Li, Z.; Shi, J.; Zhai, X.; Hu, X.; Zou, X. Employing Cuins2 Quantum Dots Modified with Vancomycin for Detecting Staphylococcus aureus and Iron(III). Anal. Methods 2021, 13, 1517–1526. [Google Scholar] [CrossRef]
- Hu, D.; Zou, L.; Li, B.; Hu, M.; Ye, W.; Ji, J. Photothermal Killing of Methicillin-Resistant Staphylococcus aureus by Bacteria-Targeted Polydopamine Nanoparticles with Nano-Localized Hyperpyrexia. ACS Biomat. Sci. Eng. 2019, 5, 5169–5179. [Google Scholar] [CrossRef] [PubMed]
- Zhang, Y.; Tan, W.; Zhang, Y.; Mao, H.; Shi, S.; Duan, L.; Wang, H.; Yu, J. Ultrasensitive and Selective Detection of Staphylococcus aureus using a Novel Igy-Based Colorimetric Platform. Biosens. Bioelectron. 2019, 142, 111570. [Google Scholar] [CrossRef]
- Wang, C.; Wang, Y.; Zhang, L.; Miron, R.J.; Liang, J.; Shi, M.; Mo, W.; Zheng, S.; Zhao, Y.; Zhang, Y. Pretreated Macrophage-Membrane-Coated Gold Nanocages for Precise Drug Delivery for Treatment of Bacterial Infections. Adv. Mater. 2018, 30, e1804023. [Google Scholar] [CrossRef]
- Meeker, D.G.; Wang, T.; Harrington, W.N.; Zharov, V.P.; Johnson, S.A.; Jenkins, S.V.; Oyibo, S.E.; Walker, C.M.; Mills, W.B.; Shirtliff, M.E.; et al. Versatility of Targeted Antibiotic-Loaded Gold Nanoconstructs for the Treatment of Biofilm-Associated Bacterial Infections. Int. J. Hyperth. 2018, 34, 209–219. [Google Scholar] [CrossRef] [Green Version]
- Liu, Y.; Shi, L.; Su, L.; Van der Mei, H.C.; Jutte, P.C.; Ren, Y.; Busscher, H.J. Nanotechnology-Based Antimicrobials and Delivery Systems for Biofilm-Infection Control. Chem. Soc. Rev. 2019, 48, 428–446. [Google Scholar] [CrossRef]
- Wang, H.; Zhang, J.; Song, Z.; Mu, Y.; Foda, M.F.; Wu, Y.; Han, H. An Intelligent Platform Based on Acidity-Triggered Aggregation of Gold Nanoparticles for Precise Photothermal Ablation of Focal Bacterial Infection. Chem. Eng. J. 2021, 407, 127076. [Google Scholar] [CrossRef]
- Yin, M.; Qiao, Z.; Yan, D.; Yang, M.; Yang, L.; Wan, X.; Chen, H.; Luo, J.; Xiao, H. Ciprofloxacin Conjugated Gold Nanorods with pH Induced Surface Charge Transformable Activities to Combat Drug Resistant Bacteria and Their Biofilms. Mater. Sci. Eng. C-Mater. Biol. Appl. 2021, 128, 112292. [Google Scholar] [CrossRef]
- Hu, D.; Li, H.; Wang, B.; Ye, Z.; Lei, W.; Jia, F.; Jin, Q.; Ren, K.F.; Ji, J. Surface-Adaptive Gold Nanoparticles with Effective Adherence and Enhanced Photothermal Ablation of Methicillin-Resistant Staphylococcus aureus Biofilm. ACS Nano 2017, 11, 9330–9339. [Google Scholar] [CrossRef] [PubMed]
- Qiao, Z.; Yao, Y.; Song, S.; Yin, M.; Yang, M.; Yan, D.; Yang, L.; Luo, J. Gold Nanorods with Surface Charge-Switchable Activities for Enhanced Photothermal Killing of Bacteria and Eradication of Biofilm. J. Mat. Chem. B 2020, 8, 3138–3149. [Google Scholar] [CrossRef] [PubMed]
- Yan, L.X.; Chen, L.J.; Zhao, X.; Yan, X.P. pH Switchable Nanoplatform for In Vivo Persistent Luminescence Imaging and Precise Photothermal Therapy of Bacterial Infection. Adv. Funct. Mat. 2020, 30, 1909042. [Google Scholar] [CrossRef]
- Korupalli, C.; Huang, C.C.; Lin, W.C.; Pan, W.Y.; Lin, P.Y.; Wan, W.L.; Li, M.J.; Chang, Y.; Sung, H.W. Acidity-Triggered Charge-Convertible Nanoparticles that can cause Bacterium-Specific Aggregation In Situ to Enhance Photothermal Ablation of Focal Infection. Biomaterials 2017, 116, 1–9. [Google Scholar] [CrossRef]
- Wang, H.; Lu, F.; Ma, C.; Ma, Y.; Zhang, M.; Wang, B.; Zhang, Y.; Liu, Y.; Huang, H.; Kang, Z. Carbon Dots with Positive Surface Charge from Tartaric Acid and M-Aminophenol for Selective Killing of Gram-Positive Bacteria. J. Mater. Chem. B 2021, 9, 125–130. [Google Scholar] [CrossRef]
- Amani, H.; Arzaghi, H.; Bayandori, M.; Dezfuli, A.S.; Pazoki-Toroudi, H.; Shafiee, A.; Moradi, L. Controlling Cell Behavior through the Design of Biomaterial Surfaces: A Focus on Surface Modification Techniques. Adv. Mat. Interfaces 2019, 6, 1900572. [Google Scholar] [CrossRef] [Green Version]
- De Crozals, G.; Bonnet, R.; Farre, C.; Chaix, C. Nanoparticles with Multiple Properties for Biomedical Applications: A Strategic Guide. Nano Today 2016, 11, 435–463. [Google Scholar] [CrossRef]
- Yiu, H.H. Engineering the Multifunctional Surface on Magnetic Nanoparticles for Targeted Biomedical Applications: A Chemical Approach. Nanomedicine 2011, 6, 1429–1446. [Google Scholar] [CrossRef]
- Liu, Y.; Ren, Y.; Li, Y.; Su, L.; Zhang, Y.; Huang, F.; Liu, J.; Liu, J.; Van Kooten, T.G.; An, Y.; et al. Nanocarriers with Conjugated Antimicrobials to Eradicate Pathogenic Biofilms Evaluated in Murine In Vivo and Human Ex Vivo Infection Models. Acta Biomater. 2018, 79, 331–343. [Google Scholar] [CrossRef]




Publisher’s Note: MDPI stays neutral with regard to jurisdictional claims in published maps and institutional affiliations. |
© 2021 by the authors. Licensee MDPI, Basel, Switzerland. This article is an open access article distributed under the terms and conditions of the Creative Commons Attribution (CC BY) license (https://creativecommons.org/licenses/by/4.0/).
Share and Cite
Gao, R.; Su, L.; Yu, T.; Liu, J.; van der Mei, H.C.; Ren, Y.; Chen, G.; Shi, L.; Peterson, B.W.; Busscher, H.J. Encapsulation of Photothermal Nanoparticles in Stealth and pH-Responsive Micelles for Eradication of Infectious Biofilms In Vitro and In Vivo. Nanomaterials 2021, 11, 3180. https://doi.org/10.3390/nano11123180
Gao R, Su L, Yu T, Liu J, van der Mei HC, Ren Y, Chen G, Shi L, Peterson BW, Busscher HJ. Encapsulation of Photothermal Nanoparticles in Stealth and pH-Responsive Micelles for Eradication of Infectious Biofilms In Vitro and In Vivo. Nanomaterials. 2021; 11(12):3180. https://doi.org/10.3390/nano11123180
Chicago/Turabian StyleGao, Ruifang, Linzhu Su, Tianrong Yu, Jian Liu, Henny C. van der Mei, Yijin Ren, Gaojian Chen, Linqi Shi, Brandon W. Peterson, and Henk J. Busscher. 2021. "Encapsulation of Photothermal Nanoparticles in Stealth and pH-Responsive Micelles for Eradication of Infectious Biofilms In Vitro and In Vivo" Nanomaterials 11, no. 12: 3180. https://doi.org/10.3390/nano11123180
APA StyleGao, R., Su, L., Yu, T., Liu, J., van der Mei, H. C., Ren, Y., Chen, G., Shi, L., Peterson, B. W., & Busscher, H. J. (2021). Encapsulation of Photothermal Nanoparticles in Stealth and pH-Responsive Micelles for Eradication of Infectious Biofilms In Vitro and In Vivo. Nanomaterials, 11(12), 3180. https://doi.org/10.3390/nano11123180

