Calcium Phosphate Loaded with Curcumin Prodrug and Selenium Is Bifunctional in Osteosarcoma Treatments
Abstract
1. Introduction
2. Materials and Methods
2.1. Materials
2.2. Preparation of Mcur-Se@BioCaP-Ads
2.3. Physiochemical Characterization of Se@BioCaP
2.4. In Vitro Cytoviability Assessments
2.5. ROS Detection
2.6. Osteogenesis Assay
3. Statistical Analysis
4. Results
4.1. Characterizations of Se@BioCaP
4.2. Drug Loading and Release Kinetics of Mcur-Se@BioCaP-Ads
4.3. Cytoviability Assessments
4.4. Accumulation of ROS
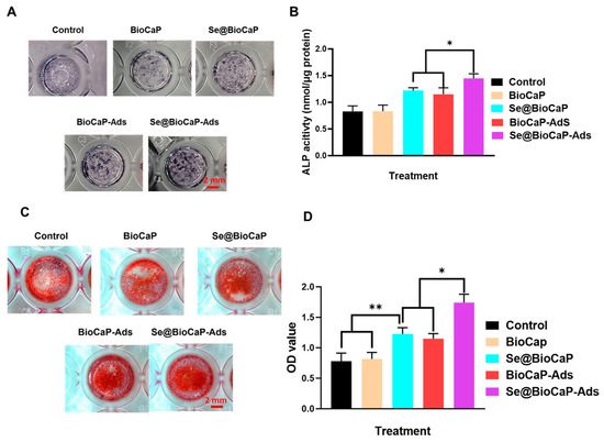
4.5. Osteogenesis
5. Discussion
6. Conclusions
Supplementary Materials
Author Contributions
Funding
Data Availability Statement
Conflicts of Interest
References
- Yao, F.; LeGeros, J.P.; LeGeros, R.Z. Simultaneous incorporation of carbonate and fluoride in synthetic apatites: Effect on crystallographic and physico-chemical properties. Acta Biomater. 2009, 5, 2169–2177. [Google Scholar] [CrossRef] [PubMed]
- Misaghi, A.; Goldin, A.; Awad, M.; Kulidjian, A.A. Osteosarcoma: A comprehensive review. SICOT J. 2018, 4, 12. [Google Scholar] [CrossRef] [PubMed]
- Huang, Y.M.; Hou, C.H.; Hou, S.M.; Yang, R.S. The metastasectomy and timing of pulmonary metastases on the outcome of osteosarcoma patients. Clin. Med. Oncol. 2009, 3, 99–105. [Google Scholar] [CrossRef] [PubMed]
- Kager, L.; Tamamyan, G.; Bielack, S. Novel insights and therapeutic interventions for pediatric osteosarcoma. Future Oncol. 2017, 13, 357–368. [Google Scholar] [CrossRef]
- Moore, D.D.; Luu, H.H. Osteosarcoma. Cancer Treat. Res. 2014, 162, 65–92. [Google Scholar]
- Bishop, M.W.; Janeway, K.A.; Gorlick, R. Future directions in the treatment of osteosarcoma. Curr. Opin. Pediatr. 2016, 28, 26–33. [Google Scholar] [CrossRef]
- Yuan, S.; Mason, A.M.; Carter, P.; Vithayathil, M.; Kar, S.; Burgess, S.; Larsson, S.C. Selenium and cancer risk: Wide-angled Mendelian randomization analysis. Int. J. Cancer 2022, 150, 1134–1140. [Google Scholar] [CrossRef]
- Hariharan, S.; Dharmaraj, S. Selenium and selenoproteins: It’s role in regulation of inflammation. Inflammopharmacology 2020, 28, 667–695. [Google Scholar] [CrossRef] [PubMed]
- Shen, C.; Wang, M.M.; Witek, L.; Tovar, N.; Cronstein, B.N.; Torroni, A.; Flores, R.L.; Coelho, P.G. Transforming the Degradation Rate of beta-tricalcium Phosphate Bone Replacement Using 3-Dimensional Printing. Ann. Plast. Surg. 2021, 87, e153–e162. [Google Scholar] [CrossRef]
- Teterina, A.Y.; Smirnov, I.V.; Fadeeva, I.S.; Fadeev, R.S.; Smirnova, P.V.; Minaychev, V.V.; Kobyakova, M.I.; Fedotov, A.Y.; Barinov, S.M.; Komlev, V.S. Octacalcium Phosphate for Bone Tissue Engineering: Synthesis, Modification, and In Vitro Biocompatibility Assessment. Int. J. Mol. Sci. 2021, 22, 12747. [Google Scholar] [CrossRef]
- Barbanente, A.; Nadar, R.A.; Esposti, L.D.; Palazzo, B.; Iafisco, M.; van den Beucken, J.; Leeuwenburgh, S.C.G.; Margiotta, N. Platinum-loaded, selenium-doped hydroxyapatite nanoparticles selectively reduce proliferation of prostate and breast cancer cells co-cultured in the presence of stem cells. J. Mater. Chem. B 2020, 8, 2792–2804. [Google Scholar] [CrossRef] [PubMed]
- Xu, C.; Wang, M.; Zandieh Doulabi, B.; Sun, Y.; Liu, Y. Paradox: Curcumin, a Natural Antioxidant, Suppresses Osteosarcoma Cells via Excessive Reactive Oxygen Species. Int. J. Mol. Sci. 2023, 24, 11975. [Google Scholar] [CrossRef] [PubMed]
- Sanchez-Salcedo, S.; Heras, C.; Lozano, D.; Vallet-Regi, M.; Salinas, A.J. Nanodevices based on mesoporous glass nanoparticles enhanced with zinc and curcumin to fight infection and regenerate bone. Acta Biomater. 2023, 166, 655–669. [Google Scholar] [CrossRef]
- DeAngelo, S.L.; Gyorffy, B.; Koutmos, M.; Shah, Y.M. Selenoproteins and tRNA-Sec: Regulators of cancer redox homeostasis. Trends Cancer 2023, 9, 1006–1018. [Google Scholar] [CrossRef]
- Wang, Y.; Wang, J.; Hao, H.; Cai, M.; Wang, S.; Ma, J.; Li, Y.; Mao, C.; Zhang, S. In Vitro and in Vivo Mechanism of Bone Tumor Inhibition by Selenium-Doped Bone Mineral Nanoparticles. ACS Nano 2016, 10, 9927–9937. [Google Scholar] [CrossRef] [PubMed]
- Wang, Y.; Ma, J.; Zhou, L.; Chen, J.; Liu, Y.; Qiu, Z.; Zhang, S. Dual functional selenium-substituted hydroxyapatite. Interface Focus. 2012, 2, 378–386. [Google Scholar] [CrossRef]
- Liu, Y.; Schouten, C.; Boerman, O.; Wu, G.; Jansen, J.A.; Hunziker, E.B. The kinetics and mechanism of bone morphogenetic protein 2 release from calcium phosphate-based implant-coatings. J. Biomed. Mater. Res. A 2018, 106, 2363–2371. [Google Scholar] [CrossRef] [PubMed]
- Xu, D.; Wan, Y.; Xie, Z.; Du, C.; Wang, Y. Hierarchically Structured Hydroxyapatite Particles Facilitate the Enhanced Integration and Selective Anti-Tumor Effects of Amphiphilic Prodrug for Osteosarcoma Therapy. Adv. Healthc. Mater. 2023, 12, 2202668. [Google Scholar] [CrossRef] [PubMed]
- Liu, Y.; Layrolle, P.; de Bruijn, J.; van Blitterswijk, C.; de Groot, K. Biomimetic coprecipitation of calcium phosphate and bovine serum albumin on titanium alloy. J. Biomed. Mater. Res. 2001, 57, 327–335. [Google Scholar] [CrossRef]
- Carissimi, G.; Montalban, M.G.; Villora, G.; Barth, A. Direct Quantification of Drug Loading Content in Polymeric Nanoparticles by Infrared Spectroscopy. Pharmaceutics 2020, 12, 912. [Google Scholar] [CrossRef]
- Ozaki, H.; Hamai, R.; Shiwaku, Y.; Sakai, S.; Tsuchiya, K.; Suzuki, O. Mutual chemical effect of autograft and octacalcium phosphate implantation on enhancing intramembranous bone regeneration. Sci. Technol. Adv. Mater. 2021, 22, 345–362. [Google Scholar] [CrossRef] [PubMed]
- Avnet, S.; Chano, T.; Massa, A.; Bonuccelli, G.; Lemma, S.; Falzetti, L.; Grisendi, G.; Dominici, M.; Baldini, N. Acid microenvironment promotes cell survival of human bone sarcoma through the activation of cIAP proteins and NF-kappaB pathway. Am. J. Cancer Res. 2019, 9, 1127–1144. [Google Scholar] [PubMed]
- Subramaniam, S.; Fang, Y.H.; Sivasubramanian, S.; Lin, F.H.; Lin, C.P. Hydroxyapatite-calcium sulfate-hyaluronic acid composite encapsulated with collagenase as bone substitute for alveolar bone regeneration. Biomaterials 2016, 74, 99–108. [Google Scholar] [CrossRef] [PubMed]
- Kim, S.J.; Choi, M.C.; Park, J.M.; Chung, A.S. Antitumor Effects of Selenium. Int. J. Mol. Sci. 2021, 22, 11844. [Google Scholar] [CrossRef]
- Qi, L.; Wang, Y.; Su, S.; Wang, M.; Jablonska, E.; Jia, Y.; Wang, R.; Hao, S.; Feng, C.; Li, G.; et al. Sodium selenite inhibits cervical cancer growth via ROS mediated AMPK/FOXO3a /GADD45a axis. Chem. Biol. Interact. 2022, 367, 110171. [Google Scholar] [CrossRef]
- Cai, Z.; Dong, L.; Song, C.; Zhang, Y.; Zhu, C.; Zhang, Y.; Ling, Q.; Hoffmann, P.R.; Li, J.; Huang, Z.; et al. Methylseleninic Acid Provided at Nutritional Selenium Levels Inhibits Angiogenesis by Down-regulating Integrin beta3 Signaling. Sci. Rep. 2017, 7, 9445. [Google Scholar] [CrossRef]
- Qi, Y.; Schoene, N.W.; Lartey, F.M.; Cheng, W.H. Selenium compounds activate ATM-dependent DNA damage response via the mismatch repair protein hMLH1 in colorectal cancer cells. J. Biol. Chem. 2010, 285, 33010–33017. [Google Scholar] [CrossRef]
- Berggren, M.; Sittadjody, S.; Song, Z.; Samira, J.L.; Burd, R.; Meuillet, E.J. Sodium selenite increases the activity of the tumor suppressor protein, PTEN, in DU-145 prostate cancer cells. Nutr. Cancer 2009, 61, 322–331. [Google Scholar] [CrossRef]
- Huang, G.; Yong, B.C.; Xu, M.H.; Li, J.C.; Guo, H.H.; Shen, J.N. Analysis of Selenium Levels in Osteosarcoma Patients and the Effects of Se-Methylselenocysteine on Osteosarcoma Cells In Vitro. Nutr. Cancer 2015, 67, 847–856. [Google Scholar] [CrossRef]
- Liu, Y.; Hunziker, E.B.; Randall, N.X.; de Groot, K.; Layrolle, P. Proteins incorporated into biomimetically prepared calcium phosphate coatings modulate their mechanical strength and dissolution rate. Biomaterials 2003, 24, 65–70. [Google Scholar] [CrossRef]
- Wei, X.; Zhang, Z.; Wang, L.; Yan, L.; Yan, Y.; Wang, C.; Peng, H.; Fan, X. Enhancing osteoblast proliferation and bone regeneration by poly (amino acid)/selenium-doped hydroxyapatite. Biomed. Mater. 2024, 19, 035025. [Google Scholar] [CrossRef] [PubMed]
- Yang, T.; Lee, S.Y.; Park, K.C.; Park, S.H.; Chung, J.; Lee, S. The Effects of Selenium on Bone Health: From Element to Therapeutics. Molecules 2022, 27, 392. [Google Scholar] [CrossRef] [PubMed]
- Shelton, R.M.; Liu, Y.; Cooper, P.R.; Gbureck, U.; German, M.J.; Barralet, J.E. Bone marrow cell gene expression and tissue construct assembly using octacalcium phosphate microscaffolds. Biomaterials 2006, 27, 2874–2881. [Google Scholar] [CrossRef] [PubMed]





| Characterization Equipment | Na2SeO3 in Mineralization Solution, µg/mL | 100 | 200 | 400 | 800 |
|---|---|---|---|---|---|
| ICP-OES | Na2SeO3, µg/mg BioCaP | 6.33 | 14.11 | 15.46 | 55.64 |
| SD | 1.67 | 2.64 | 2.73 | 5.34 | |
| EDS | %Se | 0.55 | 0.65 | 0.85 | 1.7 |
| SD | 0.3 | 0.2 | 0.2 | 0.3 |
Disclaimer/Publisher’s Note: The statements, opinions and data contained in all publications are solely those of the individual author(s) and contributor(s) and not of MDPI and/or the editor(s). MDPI and/or the editor(s) disclaim responsibility for any injury to people or property resulting from any ideas, methods, instructions or products referred to in the content. |
© 2024 by the authors. Licensee MDPI, Basel, Switzerland. This article is an open access article distributed under the terms and conditions of the Creative Commons Attribution (CC BY) license (https://creativecommons.org/licenses/by/4.0/).
Share and Cite
Wang, M.; Xu, C.; Xu, D.; Du, C.; Liu, Y. Calcium Phosphate Loaded with Curcumin Prodrug and Selenium Is Bifunctional in Osteosarcoma Treatments. J. Funct. Biomater. 2024, 15, 327. https://doi.org/10.3390/jfb15110327
Wang M, Xu C, Xu D, Du C, Liu Y. Calcium Phosphate Loaded with Curcumin Prodrug and Selenium Is Bifunctional in Osteosarcoma Treatments. Journal of Functional Biomaterials. 2024; 15(11):327. https://doi.org/10.3390/jfb15110327
Chicago/Turabian StyleWang, Mingjie, Chunfeng Xu, Dong Xu, Chang Du, and Yuelian Liu. 2024. "Calcium Phosphate Loaded with Curcumin Prodrug and Selenium Is Bifunctional in Osteosarcoma Treatments" Journal of Functional Biomaterials 15, no. 11: 327. https://doi.org/10.3390/jfb15110327
APA StyleWang, M., Xu, C., Xu, D., Du, C., & Liu, Y. (2024). Calcium Phosphate Loaded with Curcumin Prodrug and Selenium Is Bifunctional in Osteosarcoma Treatments. Journal of Functional Biomaterials, 15(11), 327. https://doi.org/10.3390/jfb15110327

